名家经典系列

C# 8.0本质论

Essential C# 8.0

(美)马克·米凯利斯(Mark Michaelis) 著

周翀 译

ISBN:978-7-111-69782-4

本书纸版由机械工业出版社于2022年出版,电子版由机械工业出版社华章分社出品,授权北京世纪卓越信息技术有限公司在中华人民共和国境内(不包括中国香港、澳门特别行政区及中国台湾地区)制作与发行。

版权所有,侵权必究

客服热线:+86-10-68995265

客服信箱:service@bbbvip.com

官方网址:www.hzmedia.com.cn

新浪微博 @华章数媒

微信公众号 华章电子书(微信号:hzebook)

目录
译者序
序言
前言
致谢
作者简介
第1章 C#概述
1.1 Hello, World
1.2 C#语法基础
1.3 使用变量
1.4 控制台输入和输出
1.5 托管执行和CLI
1.6 多个.NET框架
1.7 小结
第2章 数据类型
2.1 基本数值类型
2.2 更多基本类型
2.3 数据类型转换
2.4 小结
第3章 更多数据类型
3.1 类型的划分
3.2 将变量声明为可空
3.3 隐式类型的局部变量
3.4 元组
3.5 数组
3.6 小结
第4章 操作符和控制流程
4.1 操作符
4.2 控制流程概述
4.3 代码块
4.4 代码块、作用域和声明空间
4.5 布尔表达式
4.6 关于null的编程
4.7 按位操作符
4.8 控制流程语句
4.9 跳转语句
4.10 C#预处理器指令
4.11 小结
第5章 方法和参数
5.1 方法的调用
5.2 方法的声明
5.3 using指令
5.4 Main()的返回值和参数
5.5 高级方法参数
5.6 递归
5.7 方法重载
5.8 可选参数
5.9 用异常实现基本错误处理
5.10 小结
第6章 类
6.1 类的声明和实例化
6.2 实例字段
6.3 实例方法
6.4 使用this关键字
6.5 访问修饰符
6.6 属性
6.7 构造函数
6.8 不可空引用类型属性与构造函数
6.9 可空特性
6.10 解构函数
6.11 静态成员
6.12 扩展方法
6.13 封装数据
6.14 嵌套类
6.15 分部类
6.16 小结
第7章 继承
7.1 派生
7.2 重写基类
7.3 抽象类
7.4 所有类都从System.Object派生
7.5 用is操作符进行模式匹配
7.6 switch语句中的模式匹配
7.7 避免对多态类对象使用模式匹配
7.8 小结
第8章 接口
8.1 接口概述
8.2 通过接口实现多态性
8.3 接口实现
8.4 在实现类和接口之间转换
8.5 接口继承
8.6 多接口继承
8.7 接口上的扩展方法
8.8 版本升级
8.9 扩展方法与默认接口成员
8.10 比较接口和抽象类
8.11 比较接口和特性
8.12 小结
第9章 值类型
9.1 结构
9.2 装箱
9.3 枚举
9.4 小结
第10章 合式类型
10.1 重写object的成员
10.2 操作符重载
10.3 引用其他程序集
10.4 类型封装
10.5 定义命名空间
10.6 XML注释
10.7 垃圾回收
10.8 资源清理
10.9 推迟初始化
10.10 小结
第11章 异常处理
11.1 多异常类型
11.2 捕捉异常
11.3 重新抛出现有异常
11.4 常规catch块
11.5 异常处理规范
11.6 自定义异常
11.7 重新抛出包装的异常
11.8 小结
第12章 泛型
12.1 如果C#没有泛型
12.2 泛型类型概述
12.3 约束
12.4 泛型方法
12.5 协变性和逆变性
12.6 泛型的内部机制
12.7 小结
第13章 委托和Lambda表达式
13.1 委托概述
13.2 声明委托类型
13.3 Lambda表达式
13.4 匿名方法
13.5 委托没有结构相等性
13.6 外部变量
13.7 表达式树
13.8 小结
第14章 事件
14.1 使用多播委托实现Publish-Subscribe模式
14.2 理解事件
14.3 小结
第15章 支持标准查询操作符的集合接口
15.1 集合初始化器
15.2 IEnumerable使类成为集合
15.3 标准查询操作符
15.4 匿名类型之于LINQ
15.5 小结
第16章 使用查询表达式的LINQ
16.1 查询表达式概述
16.2 查询表达式只是方法调用
16.3 小结
第17章 构建自定义集合
17.1 更多集合接口
17.2 主要集合类
17.3 提供索引器
17.4 返回null或者空集合
17.5 迭代器
17.6 小结
第18章 反射、特性和动态编程
18.1 反射
18.2 nameof操作符
18.3 特性
18.4 使用动态对象进行编程
18.5 小结
第19章 多线程概述
19.1 多线程基础
19.2 异步任务
19.3 取消任务
19.4 使用System.Threading
19.5 总结
第20章 基于任务的异步模式编程
20.1 同步执行高延迟操作
20.2 使用TPL实现异步执行高延迟操作
20.3 使用async/await实现基于任务的异步模式
20.4 异步返回值ValueTask<T>
20.5 异步流
20.6 IAsyncDisposable接口以及await using声明和语句
20.7 使用LINQ和IAsyncEnumerable
20.8 返回void的异步方法
20.9 异步Lambda表达式和本地函数
20.10 任务调度器和同步上下文
20.11 在Windows UI程序中使用async/await
20.12 小结
第21章 并行迭代
21.1 并行执行循环迭代
21.2 并行执行LINQ查询
21.3 小结
第22章 线程同步
22.1 线程同步的意义
22.2 计时器
22.3 小结
第23章 平台互操作性和不安全代码
23.1 平台调用
23.2 指针和地址
23.3 通过委托执行不安全代码
23.4 小结
第24章 公共语言基础结构
24.1 CLI的定义
24.2 CLI的实现
24.3 .NET Standard
24.4 基类库
24.5 将C#编译成机器码
24.6 运行时
24.7 程序集、清单和模块
24.8 公共中间语言
24.9 公共类型系统
24.10 公共语言规范
24.11 元数据
24.12 .NET Native和AOT编译
24.13 小结

译者序

微软于2019年9月发布C# 8.0,为C#的世界带来了许多引人注目的新特性。例如,异步流,它解决了异步方法与迭代器无法同时使用的矛盾,搭配先进的async/await语法,开发者可以轻松地使用异步方式产生可被迭代的数据。这是非常先进的编程理念之一。

然而,开发工具的每一次更新换代,除了带领开发社区跟上时代的步伐、更高效地释放生产力之外,也为开发者带来了更多学习负担。在这种情况下,一本条理清晰、面面俱到的好书对于开发者来说就显得难能可贵了。

本书便是这样一本好书。对于C#编程老手来说,本书既可用于知识更新,又可作为手册放在案头随时查阅。而对于想要进入C#世界的新人来说,用这本书作为自学用的“教材”则再合适不过,因为它的阐述详细,没有隐含的推导,没有跳跃的思维。跟着这本书学习C#和.NET开发,你需要的只是专注和耐心。

序言

本书是C#最权威、最值得尊重的参考书之一,作者为此付出了非凡的努力!Mark Michaelis的Essential C#系列多年来一直是畅销经典。而我刚认识Mark的时候,这本书还处于萌芽阶段。

2005年LINQ(Language Integrated Query,语言集成查询)公布时,我才刚加入微软公司,正好见证了PDC会议上令人激动的公开发布时刻。虽然我对技术本身几乎没有什么贡献,但它的宣传造势我可是全程参加了。那时人人都在谈论它,宣传小册子满天飞。那是C#和.NET的大日子,至今依然令人难忘。

但会场的实践实验室区域却相当安静,那儿的人可以按部就班地试验处于预览阶段的技术。我就是在那儿遇见Mark的。不用说,他一点儿都没有按部就班的意思。他在做自己的试验,梳理文档,和别人沟通,忙着鼓捣自己的东西。

作为C#社区的新人,我感觉自己在那次会议上见到了许多人。但老实说,当时太混乱了,我唯一记得清的就是Mark。因为当问他是否喜欢这个新技术时,他不像别人那样马上开始滔滔不绝,而是非常冷静地说:“还不确定,要自己搞一搞才知道。”他希望完整地理解并消化一种技术,之后才将自己的想法告知于人。

所以我们之间没像我本来设想的那样发生一次快餐式的对话。相反,我们的对话相当坦诚、颇有营养。像这样的交流好多年都没有过了。新技术的细节、造成的后果和存在的问题全都涉及了。对我们这些语言设计者而言,Mark是最有价值的社区成员。他非常聪明,善于打破砂锅问到底,能深刻理解一种技术对于真正的开发者的影响。但是,最根本的原因可能还是他的坦诚,他从不惧怕说出自己的想法。一样东西通过了Mark的测试,就没什么好担心的了!

这些特质也使Mark成为一名出色的作家。他的文字直指技术的本质,敏锐地指出技术的真正价值和问题,向读者提供最完整的信息且没有废话。没人能像这位大师一样帮你正确理解C# 8.0。

请好好享用本书!

Mads Torgersen,微软公司C#首席设计师

前言

在软件工程的发展历史中,用于编写计算机程序的方法经历了几次思维模式的重大转变。每种思维模式都以前一种为基础,宗旨都是增强代码的组织,并降低复杂性。本书将带领你体验相同的思维模式转变过程。

本书开始几章会指导你学习顺序编程结构。在这种编程结构中,语句按编写顺序执行。该结构的问题在于,随着需求的增加,复杂性也会指数级增加。为降低复杂性,将代码块转变成方法,从而产生了结构化编程模型。在这种模型中,可以从一个程序中的多个位置调用同一个代码块,而不需要复制代码。但即使有这种结构,程序还是会很快变得臃肿不堪,需要进一步抽象。所以,在此基础上人们又提出了面向对象编程的概念,这将在第6章中讨论。在此之后,你将继续学习其他编程方法,比如基于接口的编程和LINQ(以及它促使集合API发生的改变),并最终学习通过特性(attribute)进行初级的声明性编程(第18章)。

本书有以下三个主要职能。

·全面讲述C#语言,其内容已远远超过了一本简单的教程,可为你进行高效率软件开发打下坚实基础。

·对于已熟悉C#的读者,本书探讨了一些较为复杂的编程思想,并深入讨论了语言较新版本(C# 8.0和.NET Framework 4.8/.NET Core 3.1)的新功能。

·它是你永远的案头参考——即便在你精通了这种语言之后。

成功学习C#的关键在于,要尽可能快地开始编程。不要等自己成为一名理论“专家”之后才开始写代码。所以不要犹豫,马上开始写程序吧。作为迭代开发思想的追随者,我希望即使一名刚开始学习编程的新手,在第2章结束时也能动手编写基本的C#代码。

许多主题本书没有讨论。你在本书中找不到ASP.NET、Entity Framework、Xamarin、智能客户端开发以及分布式编程等主题。虽然这些主题与.NET有关,但它们都值得用专门的书分专题讲述。幸好市面上已经有丰富的图书供读者选择。本书重点在于C#及基类库中的类型。读完本书之后,你在上述任何领域继续深入学习都会游刃有余。

本书面向的读者

写作本书时,我面临的一个挑战是如何在持续吸引高级开发者眼球的同时,不因使用assembly、link、chain、thread和fusion [1] 等字眼而打击初学者的信心,否则许多人会以为这是一本讲冶金而不是程序设计的书。本书的主要读者是已经有一定编程经验,并想多学一种语言来“傍身”的开发者。但我还是小心地编排了本书的内容,使之对各种层次的开发者都有足够大的价值。

·初学者: 假如你是编程新手,本书将帮助你从入门级程序员过渡为C#开发者,消除以后在面临任何C#编程任务时的畏惧心理。本书不仅要教会你语法,还要教你养成良好的编程习惯,为将来的编程生涯打下良好基础。

·熟悉结构化编程的程序员: 学习外语最好的方法就是“沉浸法” [2] 。类似地,学习一门计算机语言最好的方法就是在动手中学习,而不是等熟知了它的所有“理论”之后再动手。基于这个前提,本书最开始的内容是那些熟悉结构化编程的开发者很容易上手的。到第5章结束时,这些开发者应该可以开始写基本的控制流程序。然而,要成为真正的C#开发者,记住语法只是第一步。为了从简单程序过渡到企业级开发,C#开发者必须从对象及其关系的角度来思考问题。为此,第6章的“初学者主题”开始介绍类和面向对象开发。历史上的C、COBOL和FORTRAN等结构化编程语言虽然仍在发挥作用,但作用会越来越小,所以,软件工程师们应该逐渐开始了解面向对象开发。C#是进行这一思维模式转变的理想语言,因为它本来就是基于“面向对象开发”这一中心思想来设计的。

·熟悉“基于对象”和“面向对象”理念的开发者: C++、Python、TypeScript、Visual Basic和Java程序员都可归于此类。对于分号和大括号,他们可是一点儿都不陌生!简单浏览一下第1章的代码,你会发现,从核心上讲,C#类似于你熟知的C和C++风格的语言。

·C#专家: 对于已经精通C#的读者,本书可供你参考不太常见的语法。此外,对于在其他地方强调较少的一些语言细节以及微妙之处,我提出了自己的见解。最重要的是,本书提供了编写可靠和易维护代码的指导原则及模式。另外,在你教别人学C#时,本书也颇有助益。从C# 3.0到C# 8.0最重要的一些增强包括:

■字符串插值(第2章)

■隐式类型的变量(第3章)

■元组(第3章)

■可空引用类型(第3章)

■模式匹配(第4章)

■扩展方法(第6章)

■分部方法(第6章)

■默认接口成员(第8章)

■匿名类型(第12章)

■泛型(第12章)

■ Lambda语句和表达式(第13章)

■表达式树(第13章)

■匿名类型(第15章) [3]

■标准查询操作符(第15章)

■查询表达式(第16章)

■动态编程(第18章)

■用任务编程库(TPL)和async进行多线程编程(第20章)

■用PLINQ进行并行查询处理(第21章)

■并发集合(第22章)

考虑到许多人还不熟悉这些主题,本书围绕它们展开了详细的讨论。涉及高级C#开发的还有“指针”这一主题,该主题将在第23章讨论。即使是有经验的C#开发者,也未必能很透彻地理解这一主题。

本书特色

本书是语言参考书,遵循核心C#语言规范(C# Language Specification)。为了帮助读者理解各种C#构造,书中用大量例子演示了每一种特性,而且为每个概念都提供了相应的指导原则和最佳实践,以确保代码能顺利编译,避免留下隐患,并获得最佳的可维护性。

为增强可读性,所有代码均进行了特殊格式处理,而且每章内容都用思维导图来概括。

C#设计规范

本书新版本最重大的改进之一就是增加了大量“设计规范”,下面是取自第17章的例子。

设计规范

·要确保自定义比较逻辑产生一致的“全序”。

区分知道语法的程序员和能因地制宜写出最高效代码的专家的关键就是这些设计规范。专家不仅能让代码通过编译,还会遵循最佳实践,降低出现bug的概率,并使代码的维护变得更容易。设计规范强调了一些关键原则,开发时务必注意。

示例代码

本书大多数代码都能在公共语言基础结构(Common Language Infrastructure,CLI)的任何实现上运行,但重点还是Microsoft .NET Framework和.NET Core这两个实现。很少使用平台或厂商特有的库,除非需要解释只和那些平台相关的重要概念(例如,解释如何正确处理Windows单线程UI)。

下面是一个示例代码清单。

代码清单1.19 注释代码

下面解释具体的格式:

·注释使用斜体。

·关键字加粗。

·有的代码突出显示,是为了指出这些代码与之前的有区别,或是为了演示正文介绍的概念。

突出显示的可能是一整行,也可能是一行中的几个字符。

·省略号表示无关代码已省略。

·代码清单后列出了对应的控制台输出。由用户输入的内容加粗显示。

输出1.7

虽然我也可以在书中提供完整代码以方便复制,但这样会分散大家的注意力。因此,你需要在自己的程序中修改示例代码。书中的代码主要省略了错误检查,比如异常处理。另外,代码没有显式包含using System语句,所有例子都需要该语句。

请登录华章网站(www.hzbook.com )或访问https://IntelliTect.com/EssentialCSharp 下载示例代码。

思维导图

每章开头都有一幅“思维导图”作为提纲,目的是为读者提供针对每章内容的快速参考。下面是一个例子(摘自第6章)。

每章主题显示在思维导图的中心,高级主题围绕中心展开。利用思维导图,读者可方便地搭建自己的知识体系,可以从一个主题出发,更清楚地理解其周边的各个具体概念,避免中途纠缠于一些不相干的枝节问题。

分类解说

根据编程水平的不同,可以利用书中的标志来帮助自己轻松找到适合自己的内容。

·初学者主题: 特别针对入门级程序员提供的定义或解释。

·高级主题: 可以让有经验的开发者将注意力放在他们最关心的内容上。

·标注: 用有底纹的标注框强调关键点,引起读者的注意。

·语言对比: 分散在正文中的补充内容描述了C#和其他语言的关键差异,为熟悉其他语言的读者提供指引。

本书内容组织

总体来说,软件工程的宗旨就是管理复杂性。本书基于该宗旨来组织内容。第1章~第5章介绍结构化编程,学习这些内容后,可以立即开始写一些功能简单的代码。第6章~第10章介绍C#的面向对象构造,新手应在完全理解这几章的内容之后,再开始接触本书其余部分更高级的主题。第12章~第14章介绍更多用于降低复杂性的构造,讲解当今几乎所有程序都要用到的通用设计模式。理解了它们之后,才可以更轻松地理解如何通过反射和特性来进行动态编程。后续章节将广泛运用它们来实现线程处理和互操作性。

本书最后专门用一章(第24章)讲解CLI。这一章在开发平台的背景下对C#语言进行了描述。之所以要放到最后,是因为它非C#特有,且不涉及语法和编程风格问题。不过,该章适合在任何时候阅读,或许最恰当的时机是在阅读完第1章之后。

下面是每一章的内容提要。(章号加黑表明那一章含有C# 7.0和C# 8.0的内容。)

·第1章 :本章在展示了用C#写的HelloWorld程序之后对其进行细致分析。目的是让读者熟悉C#程序的“外观和感觉”,并理解如何编译和调试自己的程序。另外,还简单描述执行C#程序的上下文及其中间语言(Intermediate Language,IL)。

·第2章 :任何有用的程序都要处理数据,本章介绍C#的基元数据类型。

·第3章 :本章深入讲解数据类型的两大类别——值类型和引用类型。然后讲解隐式类型局部变量、元组、可空修饰符以及C# 8.0引入的可空引用类型。最后深入讨论基元数组结构。

·第4章 :计算机最擅长重复性操作,为利用该能力,需知道如何在程序中添加循环和条件逻辑。本章还讨论C#操作符、数据转换和预处理器指令。

·第5章 :本章讨论方法及其参数的细节,其中包括通过参数来传值、传引用和通过out参数返回数据。C# 4.0新增了默认参数,本章将解释如何使用。

·第6章 :前面已学过类的基本构成元素,本章合并这些构造,以获得具有完整功能的类型。类是面向对象技术的核心,它定义了对象模板。本章还包括C# 8.0中新引入的可空属性。

·第7章 :继承是许多开发者的基本编程手段,C#更是提供了一些独特构造,比如new修饰符。本章讨论继承语法的细节,其中包括重写(overriding)。

·第8章 :本章讨论如何利用接口来定义类之间的“可进行版本控制的交互契约”(versionable interaction contract)。C#同时包含显式和隐式接口成员实现,可实现一个额外的封装等级,这是其他大多数语言所不支持的。随着默认接口成员的引入,该章有一节讨论接口版本控制。

·第9章 :尽管不如定义引用类型那么频繁,但有时确有必要定义行为和C#内置基元类型相似的值类型。本章介绍如何定义结构(struct),同时也强调其特殊性。

·第10章 :本章讨论更高级的类型定义,解释如何实现操作符,比如+和转型操作符,并描述如何将多个类封装到一个库中。此外,还演示如何定义命名空间和XML注释,并讨论如何基于垃圾回收机制来设计令人满意的类。

·第11章 :本章延伸讨论第5章引入的异常处理机制,描述如何利用异常层次结构创建自定义异常。此外,还强调了异常处理的一些最佳实践。

·第12章: 泛型或许是C# 1.0最缺少的功能。本章全面讨论自2.0引入的泛型机制。此外,C# 4.0增加了对协变和逆变的支持,本章将在泛型背景中探讨它们。

·第13章: 正因为有了委托,C#才与其前身语言(C和C++等)有了显著不同,它定义了在代码中处理事件的模式。这几乎完全消除了写轮询例程的必要。Lambda表达式是使C# 3.0的LINQ成为可能的关键概念。通过学习本章,你将知道Lambda表达式是在委托的基础上构建起来的,它提供了比委托更优雅和简洁的语法。本章内容是后面讨论的集合API的基础。这里还介绍了另一个C# 2.0特性——匿名方法。

·第14章: 封装起来的委托(称为事件)是公共语言运行时(Common Language Runtime,CLR)的核心构造。

·第15章: 通过讨论Enumerable类的扩展方法,介绍C# 3.0引入的一些简单而强大的改变。Enumerable类造就了集合API,即“标准查询操作符”,本章对其进行详细讨论。

·第16章 :如果只使用标准查询操作符,会形成让人难以辨认的长语句。查询表达式提供了一种类似SQL风格的语法,有效解决了该问题。本章会详细讨论这种表达式。

·第17章 :构建用于操纵业务对象的自定义API时,经常需要创建自定义集合。本章讨论了具体做法,还介绍了能使自定义集合的构建变得更简单的上下文关键字。

·第18章 :20世纪80年代末,程序结构的思维模式发生了根本性的变化,面向对象的编程是这个变化的基础。类似地,特性(attribute)使声明性编程和嵌入元数据成为可能,因而引入了一种新的思维模式。本章探讨特性的方方面面,并讨论如何通过反射机制来获取它们。本章还讨论如何通过基类库(Base Class Library,BCL)中的序列化框架来实现文件的输入和输出。C# 4.0新增了dynamic关键字,能将所有类型检查都移至运行时进行,因而极大地扩展了C#的能力。

·第19章 :大多数现代程序都要求用线程执行长时间运行的任务,同时确保对并发事件的快速响应。随着程序越来越复杂,必须采取其他措施来保护这些高级环境中的数据。多线程应用程序的编写比较复杂。本章讨论如何操纵线程,并提供一些最佳实践来避免将多线程应用程序弄得一团糟。

·第20章 :本章深入研究基于任务的异步模式及其附带的async/await语法。它为多线程编程提供了一种极其简化的方法。此外,还包括异步流的C# 8.0概念。

·第21章 :引入性能改进的一种简单方法是使用parallel对象或并行LINQ库并行迭代数据。

·第22章 :本章以第21章为基础,演示如何利用一些内建线程处理模式来简化对多线程代码的显式控制。

·第23章: 必须意识到C#是一种相对年轻的语言,许多现有的代码是用其他语言写成的。为了用好这些现有代码,C#通过P/Invoke提供了对互操作性(调用非托管代码)的支持。此外,C#允许使用指针,也允许执行直接内存操作。虽然使用了指针的代码要求特殊权限才能运行,但它具有与C风格的API完全兼容的能力。

·第24章 :事实上,C#被设计成一种在CLI顶部工作的最有效的编程语言。本章讨论C#程序与底层“运行时”及其规范的关系。

希望本书能作为你建立C#专业能力的丰富资源,并且在精通C#后你仍能将其作为对较少使用的领域的参考。

Mark Michaelis

IntelliTect.com/mark

[1] 上述每个单词在计算机和冶金领域都有专门的含义,所以作者用它们开了一个玩笑。例如,assembly既是“程序集”,也是“装配件”;thread既是“线程”,也是“螺纹”。——译者注

[2] 沉浸法,即immersion approach,是指想办法让学习者泡到一个全外语的环境中,比如孤身一人在国外生活或学习。——译者注

[3] 英文原书此处有误,这里已根据正文内容(匿名类型包括在第15章中)修改。——编辑注

致谢

没有任何一本书是一个人奋斗的结果,因此我非常感谢帮助我完成这本书的众多人。这里排名不分先后。你手里的这本书已是第7版,在过去的14年里,我的家人为让我写作(更不用说之前的其他书)做出了很多牺牲。我的孩子们,Benjamin、Hanna和Abigail有一个因为写书而无暇顾及他们的爸爸,我的妻子Elisabeth就更不容易,她总是独自一人操持所有家务。

在编写本书时,我的家庭生活和工作都受到了一定影响。幸好在我的身边有一群出色的软件工程师,他们持续地鼓励我前进。不仅如此,一些工程师还帮助我解决了很多细节问题,从勘误表、代码清单编号到技术编辑。我要特别感谢Cameron Osborn、Phil Spokas(他完成了第24章的部分写作)、Andres Scott和Austen Frostad。

自2013年以来,我一直在IntelliTect与Kevin Bost一起工作,他那令人难以置信的软件开发才能让我感到惊讶。他不仅在C#上造诣颇高,而且还是许多其他技术的顶级专家。因此,今年非常荣幸能邀请到Kevin Bost来做本书的技术编辑。他对书中长期存在的一些问题提出了与众不同的见解和改进。正是他这种对细节的关注和对卓越的不懈追求,才真正将本书打造成为一本C#技术经典,更适合那些专注于该语言的人。

Eric Lippert对C#的掌握也同样令人震惊,我非常欣赏他的修改,尤其是追求术语完美性方面。他在Essential C# 3.0中对很多章节做了重要改进,我唯一的遗憾是没有让他审阅那本书的所有章节。幸运的是,在Essential C# 4.0中,Eric辛苦地审阅了每一章,甚至还成为Essential C# 5.0和Essential C# 6.0的共同作者。我非常感谢他在Essential C# 8.0中的技术编辑工作。我想象不出还有谁能比他干得更好。正因为他,本书才真正实现了从“很好”到“极好”的飞跃。

就像Eric之于C# ,很少有人像Stephen Toub那样对.NET Framework多线程处理有如此深刻的理解。Stephen专门审阅了(第三次了)重写的关于多线程的两章,并重点检查了C# 5.0中的async支持。谢谢你,Stephen!

为了保证本书技术上的准确性,多年来许多技术编辑对每一章都进行了仔细审阅。我常常惊讶于他们的认真程度,任何不易察觉的小错误都逃不过他们的火眼金睛,他们是Paul Bramsman、Kody Brown、Andrew Comb、Ian Davis、Doug Dechow、Gerard Frantz、Dan Haley、Thomas Heavey、Anson Horton、Brian Jones、Shane Kercheval、Angelika Langer、Neal Lundby、John Michaelis、Jason Morse、Nicholas Paldino、Jason Peterson、Jon Skeet、Michael Stokesbary、Robert Stokesbary和John Timney。

最后,我要感谢Pearson/Addison-Wesley的每个人。尽管我的写作经常不按照计划进行,但他们在与我合作时却一直非常耐心。感谢Chris Zahn在内容格式化和可读性方面所做的努力。感谢Jill Hobbs,他对细节的洞察和对英语语言的掌握令我钦佩。感谢制作团队Rob Mauhar和Viola Jasko对版式的设计。感谢Rachel Paul在幕后所做的所有管理工作,她持续跟进了各种问题。还要感谢Malobika Chakraborty在从策划到生产的整个过程中对我的帮助。

作者简介

Mark Michaelis 是创新型软件架构和开发公司IntelliTect的创始人、首席技术架构师和培训师。Mark领导着他的公司不断进取,同时在世界各地举办有关领导力或技术的会议,并代表微软或其他客户进行演讲。他还撰写了大量文章和书籍,并且是东华盛顿大学的客座教授、Spokane .NET用户组的创始人,以及每年一届的TEDx Coeur d'Alene活动的联合组织者。

作为世界级的C#专家,Mark自2007年以来一直担任微软区域总监,并荣任微软MVP超过25年。

Mark拥有伊利诺伊大学哲学专业文学学士学位和伊利诺伊理工大学计算机科学硕士学位。

他不是痴迷于计算机,就是忙于陪伴家人或者打壁球(Mark在2016年暂停参加铁人三项比赛,转而开始打壁球)。Mark与妻子Elisabeth和三个孩子Benjamin、Hanna及Abigail住在华盛顿州斯波坎市。

技术编辑简介

Kevin Bost 是微软MVP和IntelliTect公司的高级软件架构师。他在多个创新产品中发挥了重要作用,包括System.CommandLine、Moq.AutoMocker和ShowMeTheXAML。工作之余,Kevin在线上为其他开发者讲课,并维护流行的Material Design in XAML工具包(http://materialdesigninxaml.net/ )。他还喜欢棋类游戏、极限飞盘和骑摩托车。

Eric Lippert 目前在Facebook从事开发者工具的研发工作。此前他曾是微软C#语言设计团队的成员。当不在StackOverflow上回答C#问题或编辑编程方面的书籍时,Eric就会去驾驶他的小帆船。他与妻子Leah住在华盛顿州西雅图市。

第1章 C#概述

C#编程语言可以为各种不同的系统平台开发应用软件和程序组件。它支持的系统平台包括:移动设备、游戏主机、Web应用、物联网、微服务以及桌面应用。此外,C#是完全免费的。实际上,由于C#是开源软件,因此你可以自由地查看其代码,并对其进行修改和重新发布;当然,也可以向开源社区贡献自己对C#的改进。作为一种语言,C#基于其前身C风格编程语言(C、C++、Java)的功能而设计,这使得拥有其他编程经验的开发者可以快速地掌握C#程序开发 [1] 。

本章用传统HelloWorld程序介绍C#,重点是C#语法基础,包括定义C#程序入口。通过本章的学习,你将熟悉C#的语法风格和结构,能开始写最简单的C#程序。讨论C#语法基础之前,将简单介绍托管执行环境,并解释C#程序在运行时如何执行。最后讨论变量声明、控制台输入/输出以及基本的C#代码注释机制。

[1] 第一次C#设计会议在1998年召开。

1.1 Hello, World

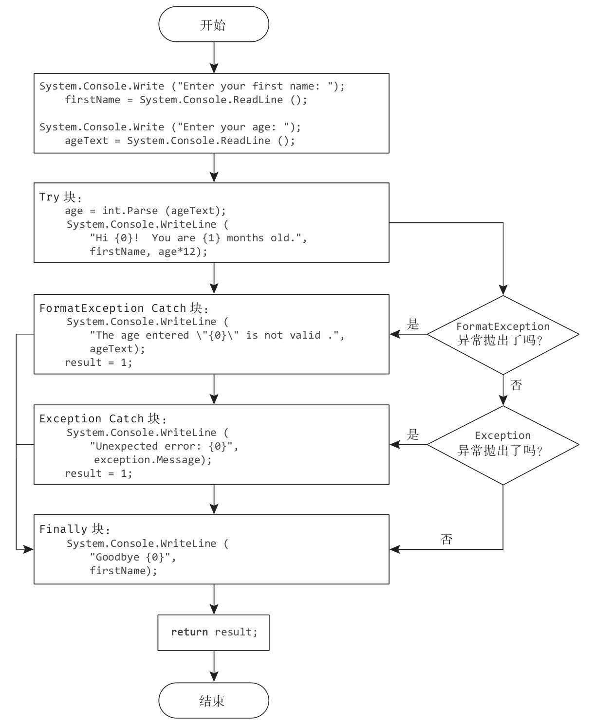
学习新语言最好的办法就是写代码。第一个例子是经典HelloWorld程序,它在屏幕上显示一些文本。代码清单1.1展示了完整HelloWorld程序,我们将在之后的小节编译并运行代码。

代码清单1.1 用C#编写的HelloWorld [1]

注意  C#是区分大小写的语言,大小写不正确会使代码无法成功编译。

有Java、C或者C++编程经验的读者很快就能看出相似的地方。类似于Java,C#也从C和C++继承了基本的语法 [2] 。语法标点(比如分号和大括号)、特性(比如区分大小写)和关键字(比如class、public和void)对于这些程序员来说并不陌生。初学者和其他语言背景的程序员通过这个程序能很快体会到这些构造的直观性。

1.1.1 创建、编辑、编译和运行C#源代码

写好C#代码后需要编译和运行。这时要选择使用哪个.NET实现(或者说.NET框架)。这些实现通常打包成一个软件开发包(Software Development Kit,SDK),其中包括编译器、运行时执行引擎、“运行时”能访问的语言可访问功能框架(参见1.7.1节),以及可能和SDK捆绑的其他工具(比如供自动化生成的生成引擎)。由于C#自2000年便已公布,目前有多个不同的.NET框架供选择(参见1.7节)。

取决于开发的目标操作系统以及你选择的.NET框架,每种.NET框架的安装过程都有所区别。有鉴于此,建议访问https://dotnet.microsoft.com/download 了解具体的下载和安装指示。如有必要,先选好.NET框架,再根据目标操作系统选择要下载的包。虽然我可以在这里提供更多细节,但.NET下载站点为支持的各种组合提供了最新、最全的指令。

如不确定要使用的.NET框架,就默认选择.NET Core。它可运行于Linux、macOS和Microsoft Windows,是.NET开发团队投入最大的实现。另外,由于它具有跨平台能力,所以本书优先使用.NET Core。

有许多源代码编辑工具可供选择,包括最基本的Windows记事本、Mac/macOS TextEdit和Linux vi。但建议选择一个稍微高级点的工具,至少应支持彩色标注。支持C#的任何代码编辑器都可以。如果还没有特别喜欢的,推荐开源编辑器Visual Studio Code(https://code.visualstudio.com )。为了让Visual Studio Code更好地支持C#程序开发,请参考图1.1下载安装C#扩展模块。如果在Windows或Mac上工作,也可考虑Microsoft Visual Studio 2019(或更高版本),详情参考https://visualstudio.microsoft.com/vs/ 。两者都是免费的。

图1.1 为Visual Studio Code下载安装C#扩展模块

后两节我会提供这两种编辑器的操作指示。Visual Studio Code依赖命令行接口(CLI)工具dotnet CLI创建初始的C#程序基架并编译和运行程序。Windows和Mac则一般使用Visual Studio 2019。

使用dotnet CLI

dotnet命令dotnet.exe是dotnet命令行接口(或称dotnet CLI),可用于生成C#程序的初始代码库并编译和运行程序 [3] 。注意这里的CLI代表“命令行接口”(Command-Line Interface)。为避免和代表“公共语言基础结构”(Common Language Infrastructure)的CLI混淆,本书在提到dotnet CLI时都会附加dotnet前缀。无dotnet前缀的CLI才是“公共语言基础结构”。安装好之后,验证可以在命令行上执行dotnet。

以下是在Windows、macOS或Linux上创建、编译和执行HelloWorld程序的指示:

1.在Microsoft Windows上打开命令提示符,在Mac/macOS上打开Terminal应用。(也可考虑使用跨平台命令行接口PowerShell [4] 。)

2.在想要放代码的地方新建一个目录。考虑./HelloWorld或./EssentialCSharp/HelloWorld这样的名称。在命令行上执行:

3.导航到新目录,使之成为命令行的当前目录:

4.在HelloWorld目录中执行dotnet new console命令来生成程序基架(或称程序项目)。这会生成几个文件,最主要的是Program.cs和项目文件:

5.运行生成的程序。这会编译并运行由dotnet new console命令创建的默认Program.cs程序。程序内容和代码清单1.1相似,只是输出变成“Hello World!”。

虽然没有显式请求、编译(或生成)程序项目,但dotnet run命令在执行时隐式执行了这一步。

6.编辑Program.cs文件并修改代码使之和代码清单1.1一致。用Visual Studio Code打开并编辑Program.cs会体验到支持C#的编辑器的好处,代码会用彩色标注不同类型的构造。

若想用Visual Studio Code打开和编辑项目,请在HelloWorld目录中执行

命令。(也可以参考输出1.1,那里展示的命令行命令在Bash和PowerShell中均可使用。)

7.重新运行程序:

输出1.1展示了上述步骤的输出 [5] 。

输出1.1

使用Visual Studio 2019

在Visual Studio 2019中的操作相似,只是不用命令行,而是用集成开发环境(IDE)。有菜单可选,不必一切都在命令行上进行。

1.启动Visual Studio 2019。

2.在开始页面上点击“Create a new project”按钮。(如果开始页面未出现,请选择“File”|“Start Window”菜单打开开始页面,或者直接通过“File”|“New Project”(Ctrl+Shift+N)菜单创建项目。)

3.在搜索框(Ctrl+E)中输入“Console App”并选择“Console App(.NET Core)——Visual C#”,如图1.2所示。

图1.2 “新建项目”对话框

4.在“Project name”框中输入HelloWorld。在“Location”处选择你的工作目录。如图1.3所示。

5.项目创建好后会打开Program.cs文件供编辑,如图1.4所示。

6.选择“Debug”|“Start Without Debugging”(Ctrl+F5)来生成并运行程序。会显示如输出1.2所示的命令窗口,只是第一行目前为“Hello World! ”。

7.将Program.cs修改成代码清单1.1的样子。

8.返回程序并重新运行,获得如输出1.2所示的结果。

输出1.2

调试

IDE最重要的一个功能是调试。请在Visual Studio或者Visual Studio Code中按照以下额外步骤试验其调试功能:

1.光标定位到System.Console.WriteLine这一行,选择“调试”|“切换断点”(F9)在该行激活断点。

2.选择“调试”|“开始调试” (F5)重新启动应用程序,但这次激活了调试功能。如果你正在使用Visual Studio Code,第一次启动程序时会弹出对话框,询问该程序的运行环境。请选择“.NET Core”,这样Visual Studio Code便会自动生成launch.json和task.json两个与运行有关的配置文件。然后再次选择“调试”|“开始调试”(F5)启动应用程序。注意程序会在断点所在行停止执行。此时可将鼠标放到某个变量(例如args)上以观察它的值。还可以拖动左侧黄箭头将程序执行从当前行移动到当前方法内的另一行。

3.要继续执行,选择“调试”|“继续”(F5)或者点击工具栏上的“继续”按钮。

图1.3 设置新项目的对话框

图1.4 编辑Program.cs文件

若要继续深入学习如何使用Visual Studio 2019进行程序调试,请访问网站http://itl.tc/vsdebugging 。

在Visual Studio Code中,程序输出会显示在Debug Console(调试控制台)窗口中。(选择“View”(视图)|“Debug Console”(调试控制台)或Ctrl+Shift+V打开调试控制台观察程序输出结果。)若要继续深入学习如何使用Visual Studio Code进行程序调试,请访问网站https://code.visualstudio.com/docs/editor/debugging 。

1.1.2 创建项目

无论dotnet CLI还是Visual Studio都会自动创建几个文件。第一个是名为Program.cs的C#文件。虽然可选择任何名称,但一般都用Program这一名称作为控制台程序起点。.cs是所有C#文件的标准扩展名,也是编译器默认要编译成最终程序的扩展名。为了使用代码清单1.1中的代码,可打开Program.cs文件并将其内容替换成代码清单1.1的内容。保存更新文件之前,注意代码清单1.1和默认生成的代码相比,唯一功能上的差异就是引号间的文本。还有就是后者多了using System;指令,这是一处语义上的差异。

语言对比:Java——文件名必须匹配类名

Java要求文件名和类名一致。C#虽然也常遵守这一约定,却并非必需。在C#中,一个文件可以包含多个类。而且从C# 2.0开始,类的代码可通过所谓的分部类拆分到多个文件中。你了解得越多,就越有能力针对特定应用程序的需求做出最合适的体系结构选择。

虽然并非一定需要,但通常都会为C#项目生成一个项目文件。项目文件的内容随不同应用程序类型和.NET框架而变。但至少会指出哪些文件要包含到编译中、要生成什么应用程序类型(控制台、Web、移动、测试项目等)、支持什么.NET框架、调试或启动应用程序需要什么设置,以及代码的其他依赖项(称为库)。例如,代码清单1.2列出了前面刚创建过的.NET Core控制台应用的项目文件。

代码清单1.2 示例.NET Core控制台应用的项目文件

注意应用程序标识为.NET Core版本3.1(netcoreapp3.1)的控制台应用(Exe)。其他所有设置(比如要编译哪些C#文件)则沿用默认值。例如,和项目文件同一目录(或子目录)中的所有*.cs文件都会包含到编译中。

1.1.3 编译和执行

dotnet build命令生成名为HelloWorld.dll的程序集 (assembly) [6] 。扩展名.dll代表“动态链接库”(Dynamic Link Library,DLL)。对于.NET Core,所有程序集都使用.dll扩展名。控制台程序也不例外,就像本例这样。.NET Core应用程序的编译输出默认放到子目录./bin/Debug/netcoreapp3.1/。之所以使用Debug这个名称,是因为默认配置就是debug。该配置造成输出为调试进行优化,而不是为性能而优化。编译好的输出本身不能直接执行。相反,需用CLI来寄宿(host)代码。对于.NET Core应用程序,这要求dotnet.exe进程作为应用程序的寄宿进程。这就是为什么总是需要用dotnet run命令来运行应用程序。必要时也可以将应用程序及其所需的运行时文件打包在一起,生成一个可以独立运行且无须另外安装dotnet运行时库可执行文件。具体方法请参考后面的高级主题“发布可独立运行的可执行文件”。

高级主题:发布可独立运行的可执行文件

生成一个可以独立运行,而不依赖于dotnet命令的可执行文件是完全可行的。要做到这一点,需要执行dotnet publish命令,并且通过命令参数--runtime(-r)来指定需要兼容的目标平台。例如,如需兼容大部分Linux平台,可以在CSPROJ文件所在的目录下执行上述命令,并使用linux-x64参数:

执行上述命令后,会生成一个目录(./bin/Debug/netcoreapp3.1/linux-x64/publish/),里面包含了运行HelloWorld程序所需的所有文件。有了这些便不需要在目标平台事先安装dotnet运行时库。若要运行HelloWorld程序,只需要直接运行其可执行文件即可:

(在Windows上,可执行文件会带有扩展名“.exe”,但是在运行可执行文件时不需要写出该扩展名。)

需要注意的是,在上面的示例中生成的可执行文件只能在linux-x64兼容平台上运行。若要支持更多其他平台,则需要为每一个平台生成对应的可执行文件。除了Linux之外,其他目标平台还包括win-x64和osx-x64等。(访问网址http://itl.tc/ridcatalog 可以查看兼容平台的完整列表。)

按照前面的方法生成的目录里面,除了应用程序自己的可执行文件之外,还有将近200个依赖文件。实际上也可以生成单一的可独立运行的文件。若要生成单一文件,需要为生成命令加上-p:PublishSingleFile=true参数:

第10章将会介绍更多关于-p参数的内容。

1.1.4 使用本书源代码

本书源代码 [7] 包含解决方案文件EssentialCSharp.sln,它组合了全书所有代码。Visual Studio和dotnet CLI都能生成、运行和测试这些源代码。

或许最简单的方式是将源代码拷贝到早先创建的HelloWorld程序中并执行。但是,解决方案包含了各章的项目文件,还提供了一个菜单来选择要执行的代码清单。详情参见以下两节。

使用dotnet CLI

要用dotnet CLI生成并执行代码,请打开命令提示符,将当前目录设为EssentialCSharp.sln文件所在的目录。执行dotnet build命令编译所有项目 [8] 。

要运行特定项目的源代码,导航到项目文件所在目录并执行dotnet run命令。另外,在任何目录都可以执行dotnet run-p <projectfile>命令。其中<projectfile>是要执行的项目文件的路径(例如dotnet run-p .\src\Chapter01\Chapter01.csproj)。随后会运行程序,并提示运行的是哪个代码清单。

许多代码清单都在Chapter[??].Tests目录中提供了相应的单元测试。其中[??]是章的编号。要执行测试,在相应目录中执行dotnet test命令(在EssentialCSharp.sln所在目录执行该命令,则所有单元测试都会执行)。

使用Visual Studio

在Visual Studio中打开解决方案文件后,选择“Build”(生成)|“Build Solution”(生成解决方案)或F6来编译代码。要执行某一章的项目,需要先将该章的项目设为启动项目。例如,要执行第1章的示例,请右击Chapter01项目并选择“Set as StartUp Project”(设为启动项目)。若不这样做,执行时输入非启动项目所在章的代码清单编号会抛出异常。

设置好正确项目后,选择“Debug”(调试)|“Start Without Debugging”(开始执行(不调试))或Ctrl+F5来运行项目。如需调试则按F5。运行时程序会提示输入代码清单的编号(例如18.33)。如前所述,只能输入已启动项目中的代码清单。

许多代码清单都有对应的单元测试。要执行测试,打开测试项目(Chapter[??].Tests),导航到与代码清单对应的测试(比如HelloWorldTests)。双击它在代码编辑器中显示。右击要测试的方法(比如public void Main_InigoHello()),右击并选择“Run Tests”(运行测试)(Ctrl+R, T)或“Debug Tests”(调试测试)(Ctrl+R, Ctrl+T)。

[1] 如果不知道Inigo Montoya是谁,请找《公主新娘》(The Princess Bride)这部电影看看。

[2] C#语言设计者从C/C++规范中删除了他们不喜欢的特性,同时创建了他们喜欢的。开发组还有其他语言的资深专家。

[3] 该命令行工具发布于C# 7.0问世前后。它调用C#编译器csc.exe来编译开发者编写的程序。

[4] https://github.com/PowerShell/PowerShell

[5] 加粗的是由用户输入的内容。

[6] 如果用Microsoft .NET Framework创建控制台应用程序,编译好的代码会放到一个HelloWorld.exe文件中。如已安装Microsoft .NET Framework,可直接执行该文件。

[7] 本书源代码(以及和C#早期版本相关的某些章)可从https://IntelliTect.com/EssentialCSharp下载。推荐直接从GitHub下载,网址是https://github.com/IntelliTect/EssentialCSharp。

[8] 先用Visual Studio 2019编译一遍,因为有些包需要安装。——译者注

1.2 C#语法基础

成功编译并运行HelloWorld程序之后,我们来分析代码,了解它的各个组成部分。首先熟悉一下C#关键字以及可供开发者选择的标识符。

初学者主题:关键字

为了帮助编译器解释代码,C#中的某些单词具有特殊地位和含义,它们称为关键字 。编译器根据关键字的固有语法来解释程序员写的表达式。在HelloWorld程序中,class、static和void均是关键字。

编译器根据关键字识别代码的结构与组织方式。由于编译器对这些单词有着严格的解释,所以只能将关键字放在特定位置。如违反规则,编译器会报错。

1.2.1 C# 关键字

表1.1总结了C#关键字。

C# 1.0之后没有引入任何新的保留关键字 ,但在后续版本中,一些构造使用了上下文关键字 ,它们在特定位置才有意义,在其他位置则无意义 [1] 。这样大多数C# 1.0代码都能兼容后续版本 [2] 。

1.2.2 标识符

和其他语言一样,C#用标识符标识程序员编码的构造。在代码清单1.1中,HelloWorld和Main均为标识符。分配标识符之后,以后将用它引用所标识的构造。因此,开发者应分配有意义的名称,不要随性而为。

好的程序员总能选择简洁而有意义的名称,这使代码更容易理解和重用。清晰和一致是如此重要,以至于“框架设计准则”(http://t.cn/RD6v4RB )建议不要在标识符中使用单词缩写 [3] ,甚至不要使用不被广泛接受的首字母缩写词。即使被广泛接受(如HTML),使用时也要一致。不要一会儿这样用,一会儿那样用。为避免滥用,可限制所有首字母缩写词都必须包含到术语表中。总之,要选择清晰(甚至是详细)的名称,尤其是在团队中工作,或者开发要由别人使用的库的时候。

标识符有两种基本的大小写风格。第一种风格被.NET框架创建者称为Pascal大小写 (PascalCase),这是因为它曾经在Pascal编程语言中很流行,它要求标识符的每个单词首字母大写,例如ComponentModel、Configuration和HttpFileCollection。注意在HttpFileCollection中,由于首字母缩写词HTTP的长度超过两个字母,所以仅首字母大写。第二种风格是camel大小写 (camelCase),除第一个字母小写,其他约定一样,例如quotient、firstName、httpFileCollection、ioStream和theDreadPirateRoberts。

表1.1 C#关键字

*这些是上下文关键字,括号中的数字(n)代表加入该上下文关键字的C#版本。

设计规范

·要更注重标识符的清晰而不是简短。

·不要在标识符名称中使用单词缩写。

·不要使用不被广泛接受的首字母缩写词,对于那些已经被广泛接受的缩写词,在使用时也要保持一致。

下划线虽然合法,但标识符一般不要包含下划线、连字号或其他非字母/数字字符。此外,C#不像其前辈那样使用匈牙利命名法(为名称附加类型缩写前缀)。这避免了数据类型改变时还要重命名变量,也避免了数据类型前缀经常不一致的情况。

极少数情况下,有的标识符(比如Main)可能在C#语言中具有特殊含义。

设计规范

·要把两个字母的首字母缩写词全部大写,除非它是camelCase标识符的第一个单词。

·包含三个或更多字母的首字母缩写词,仅第一个字母才要大写,除非该缩写词是camelCase标识符的第一个单词。

·在camelCase标识符开头的首字母缩写词中,所有字母都不要大写。

·不要使用匈牙利命名法(不要为变量名称附加类型前缀)。

高级主题:关键字

虽然罕见,但关键字附加“@”前缀可作为标识符使用,例如可命名局部变量@return。类似地(虽不符合C#大小写规范),也可将方法命名为@throw()并且跟随一对括号,形如:@throw()。

在Microsoft的实现中,还有4个未文档化的保留关键字:__arglist,__makeref,__reftype,__refvalue。它们仅在罕见的互操作情形下才需要使用,平时完全可以忽略。注意这4个特殊关键字以双下划线开头。C#设计者保留将来把这种标识符转化为关键字的权利。为安全起见,自己不要创建这样的标识符。

1.2.3 类型定义

C#所有代码都出现在一个类型定义的内部,最常见的类型定义以关键字class开头。如代码清单1.3所示,类定义 是class identifier {...}形式的代码块。

类型名称(本例是HelloWorld)可以随便取,但根据约定,它应当使用PascalCase风格。就本例来说,可选择的名称包括Greetings、HelloInigoMontoya、Hello或者简单地称为Program。(对于包含Main()方法的类,Program是个很好的名称。Main()方法的详情稍后讲述。)

代码清单1.3 基本的类声明

设计规范

·要用名词或名词短语命名类。

·要为所有类名使用PascalCase大小写风格。

程序通常包含多个类型,每个类型包含多个方法。

1.2.4 Main方法

初学者主题:什么是方法?

语法上说,C#方法 是已命名代码块,由一个方法声明(例如static void Main())引入,后跟一对大括号({}),其中包含零条或多条语句。方法可执行计算或操作。与书面语言中的段落相似,方法提供了结构化和组织代码的一种方式,使之更易读。更重要的是,方法可以重用,可从多个地方调用,所以避免了代码的重复。方法声明除了引入方法并定义方法名,还要定义传入和传出方法的数据。在代码清单1.4中,Main()连同后面的{...}便是C#方法的例子。

C#程序从Main方法开始执行。该方法以static void Main()开头。在命令控制台中输入dotnet run HelloWorld.exe执行程序时,程序将启动并解析Main的位置,然后执行其中第一条语句。如代码清单1.4所示。

代码清单1.4 HelloWorld分解示意图

虽然Main方法声明可进行某种程度的变化,但关键字static和方法名Main是始终都需要的。

高级主题:Main方法声明

C#要求Main方法返回void或int,而且要么无参,要么接收一个字符串数组。代码清单1.5展示了Main方法的完整声明。

代码清单1.5 带有参数和返回类型的Main方法

args参数是用于接收命令行参数的字符串数组。但数组第一个元素不是程序名称,而是可执行文件名称 [4] 后的第一个命令行参数,这和C和C++不同。用System.Environment.CommandLine获取执行程序所用的完整命令。

Main返回的int是状态码,标识程序执行是否成功。返回非零值通常意味着错误。

语言对比:C++/Java——main()

Main返回的int是状态码,标识程序执行是否成功。返回非零值通常意味着错误。此外,从C#7.1开始,Main方法也支持async/await修饰词。

注意  全部小写问题

与C风格的“前辈”不同,C#的Main方法名使用大写M,和C#的PascalCase命名约定一致。

将Main方法指定为static意味着这是“静态”方法,可用类名.方法名的形式调用。若不指定static,用于启动程序的命令控制台还要先对类进行实例化 ,然后才能调用方法。第6章将用整节篇幅讲述静态成员。

Main()之前的void表明方法不返回任何数据(将在第2章进一步解释)。

C#和C/C++一样使用大括号封闭构造(比如类或者方法)的主体。例如,Main方法主体就是用大括号封闭起来的。本例方法主体仅一条语句。

1.2.5 语句和语句分隔符

Main方法只含一条语句,即System.Console.WriteLine();,它在控制台上输出一行文本。C#通常用分号标识语句 结束。每条语句都由代码要执行的一个或多个行动构成。声明变量、控制程序流程或调用方法都是语句的例子。

语言对比:Visual Basic——基于行的语句

有的语言以行为基本单位,这意味着如果不加上特殊标记,语句便不能跨行。在Visual Basic 2010以前,Visual Basic一直是典型的基于行的语言。它要求在行末添加下划线表示语句跨越多行。从Visual Basic 2010起,行连续符在大多情况下是可选的。

高级主题:无分号的语句

C#的许多编程元素都以分号结尾。不要求分号的一个例子是switch语句。由于大括号总是包含在switch语句中,所以C#不要求语句后跟分号。事实上,代码块本身就被视为语句(它们也由语句构成),不要求以分号结尾。类似地,有的编程元素(比如using指令)虽然分号显示为后缀但不被视为语句。

由于换行与否不影响语句的分隔,所以可将多条语句放到同一行,C#编译器认为这一行包含多条指令。例如,代码清单1.6在同一行包含了两条语句。执行时在控制台窗口分两行显示Up和Down。

代码清单1.6 一行上的多条语句

C#还允许一条语句跨越多行。同样地,C#编译器根据分号判断语句结束位置。在代码清单1.7中,HelloWorld程序里原本单行的WriteLine()代码被分成多行书写。

代码清单1.7 一条语句跨越多行

1.2.6 空白

分号使C#编译器能忽略代码中的空白。除少数特殊情况,C#允许代码随意插入空白而不改变语义。在代码清单1.6和代码清单1.7中,在语句中或语句间换行,甚至不换行都可以,对编译器最终创建的可执行文件没有任何影响。

初学者主题:什么是空白?

空白是一个或多个连续的格式字符(比如制表符、空格和换行符)。删除单词间的所有空白肯定会造成歧义,删除引号字符串中的任何空白也会如此。

程序员经常利用空白对代码进行缩进来增强可读性。来看看代码清单1.8和代码清单1.9展示的两个版本的HelloWorld程序。

代码清单1.8 不缩进

代码清单1.9 删除一切可以删除的空白

虽然这两个版本看起来和原始版本颇有不同,但C#编译器认为所有版本无差别。

初学者主题:用空白格式化代码

为增强可读性,用空白对代码进行缩进很有必要。写代码时要遵循制订好的编码标准和约定,以增强代码的可读性。

本书约定每个大括号都单独占一行,并缩进大括号内的代码。如一对大括号嵌套了第二对大括号,第二对大括号中的代码也缩进。

这不是强制性的C#标准,只是风格偏好。

[1] 例如在C# 2.0设计之初,语言设计者将yield指定成关键字。在Microsoft发布的C# 2.0编译器的alpha版本中(该版本分发给了数千名开发者),yield以一个新关键字的身份存在。但语言设计者最终选择使用yield return而非yield,从而避免将yield作为新关键字。除非与return连用,否则它没有任何特殊意义。

[2] 偶尔也有不兼容的情况,比如C# 2.0要求为using语句提供的对象必须实现IDisposable接口,而不能只是实现Dispose()方法。还有一些少见的泛型表达式,比如F(G<A,B>(7))在C# 1.0中代表F((G<A),(B>7)),而在C# 2.0中代表调用泛型方法G<A,B>,传递实参7,结果传给F。

[3] 有两种单词缩写:一种是“Abbreviation”,比如Professor缩写为Prof.;另一种是“Contraction”,比如Doctor缩写为Dr。——译者注

[4] 也就是程序名称,比如HelloWorld.exe。——译者注

1.3 使用变量

前面我们已接触了最基本的C#程序,下面声明局部变量。变量声明后可以赋值,可将值替换成新值,并可在计算和输出等操作中使用。但变量一经声明,数据类型就不能改变。在代码清单1.10中,string max就是变量声明。

代码清单1.10 变量声明和赋值

初学者主题:局部变量

变量 是存储位置的符号名称,程序以后可对该存储位置进行赋值和修改。局部 意味着变量在方法或代码块(一对大括号{})内部声明,其作用域“局部”于当前代码块。所谓“声明变量”就是定义一个变量,你需要:

1.指定变量要包含的数据的类型;

2.为它分配标识符,即变量名。

1.3.1 数据类型

代码清单1.10声明的是string类型的变量。本章还使用了int和char。

·int是指C#的32位整型。

·char是字符类型,长度为16位,足以表示无代理项的Unicode字符 [1] 。

下一章将更详细地探讨这些以及其他常见数据类型。

初学者主题:什么是数据类型?

数据类型 (或对象类型)是具有相似特征和行为的个体的分类。例如,animal(动物)就是一个类型,它对具有动物特征(多细胞、具有运动能力等)的所有个体(猴子、野猪和鸭嘴兽等)进行了分类。类似地,在编程语言中,类型是被赋予了相似特性的一些个体的定义。

1.3.2 变量的声明

代码清单1.10中的string max是变量声明,它声明名为max的string变量。还可在同一条语句中声明多个变量,办法是指定数据类型一次,然后用逗号分隔不同标识符,如代码清单1.11所示。

代码清单1.11 一条语句声明两个变量

由于声明多个变量的语句只允许提供一次数据类型,因此所有变量都具有相同类型。

C#变量名可用任何字母或下划线(_)开头,后跟任意数量的字母、数字或下划线。但根据约定,局部变量名采用camelCase命名(除了第一个单词外,其他每个单词的首字母大写),而且不包含下划线。

设计规范

·要为局部变量使用camelCase风格命名。

1.3.3 变量的赋值

局部变量声明后必须在读取前赋值。一个办法是使用=操作符 ,或者称为简单赋值操作符 。操作符是一种特殊符号,标识了代码要执行的操作。代码清单1.12演示了如何利用赋值操作符指定miracleMax和valerie变量要指向的字符串值。

代码清单1.12 更改变量值

从中可以看出,既可在声明变量的同时赋值(比如变量miracleMax),也可在声明后用另一条语句赋值(比如变量valerie)。要赋的值必须放在赋值操作符右侧。

运行编译好的程序生成如输出1.3所示的结果。

输出1.3

本例列出了dotnet run命令,以后会省略,除非要附加额外参数来指定程序的运行方式。

C#要求局部变量在读取前“明确赋值”。此外,赋值作为一种操作会返回一个值。所以C#允许在同一语句中进行多个赋值操作,如代码清单1.13所示。

代码清单1.13 赋值会返回值,该值可用于再次赋值

1.3.4 变量的使用

赋值后就能用变量名引用值。因此,在System.Console.WriteLine(miracleMax)语句中使用变量miracleMax时,程序在控制台上显示:“Have fun storming the castle!”也就是miracleMax的值。更改miracleMax的值并执行相同的System.Console.WriteLine(miracleMax)语句,会显示miracleMax的新值,即It would take a miracle.。

高级主题:字符串不可变

所有string类型的数据,不管是不是字符串字面值 [2] ,都是不可变的(不可修改)。例如,无法将字符串"Come As You Are."改成"Come As You Age."。也就是说,不能修改变量最初引用的数据,只能重新赋值,让它指向内存中的新位置。

[1] 某些语言的文字编码要用两个16位值表示。第一个代码值称为“高位代理项”(high surrogate),第二个称为“低位代理项”(low surrogate)。在代理项的帮助下,Unicode可以表示100多万个不同的字符。美国和欧洲地区很少使用代理项,东亚各国则很常用。——译者注

[2] 即literal,是指以文本形式嵌入的数据。literal有多种译法,没有一种占绝对优势。最典型的译法是“字面值”“文字常量”和“直接量”。本书采用“字面值”。——译者注

1.4 控制台输入和输出

本章已多次使用System.Console.WriteLine将文本输出到命令控制台。除了能输出数据,程序还需要能接收用户输入的数据。

1.4.1 从控制台获取输入

可用System.Console.ReadLine()方法获取控制台输入的文本。它暂停程序执行并等待用户输入。用户按回车键,程序继续。System.Console.ReadLine()方法的输出,也称为返回值 ,其内容即用户输入的文本字符串。代码清单1.14和输出1.4是一个例子。

代码清单1.14 使用System.Console.ReadLine()

输出1.4

在每条提示信息后,程序都用System.Console.ReadLine()方法获取用户输入并赋给变量。在第二个System.Console.ReadLine()赋值操作完成之后,firstName引用值Inigo,而lastName引用值Montoya。

高级主题:System.Console.Read()

除了System.Console.ReadLine()还有System.Console.Read()方法。但后者返回与读取的字符值对应的整数,没有更多字符可用就返回–1。为获取实际字符,需将整数转型为字符,如代码清单1.15所示。

代码清单1.15 使用System.Console.Read()

注意,除非用户按回车键,否则System.Console.Read()方法不会返回输入。按回车键之前不会对字符进行处理,即使用户已输入了多个字符。

C# 2.0新增了System.Console.ReadKey()方法。它和System.Console.Read()方法不同,返回的是用户的单次按键输入。可用它拦截用户按键操作,并执行相应行动,比如校验按键或是限制只能按数字键。

1.4.2 将输出写入控制台

代码清单1.14是用System.Console.Write()而不是System.Console.WriteLine()方法提示用户输入名和姓。System.Console.Write()方法不在输出文本后自动添加换行符,而是保持当前光标位置在同一行上。这样用户输入就会和提示内容处于同一行。代码清单1.14的输出清楚演示了System.Console.Write()的效果。

下一步是将通过System.Console.ReadLine()获取的值写回控制台。在代码清单1.16中,程序在控制台上输出用户的全名。但这段代码使用了System.Console.WriteLine()的一个变体,利用了从C# 6.0开始引入的字符串插值 功能。注意在Console.WriteLine调用中为字符串字面值附加的$前缀。它表明使用了字符串插值。输出1.5是对应的输出。

代码清单1.16 使用字符串插值来格式化

输出1.5

代码清单1.16不是先用Write语句输出"Your full name is",再用Write语句输出firstName,用第三条Write语句输出空格,最后用WriteLine语句输出lastName。相反,是用C# 6.0的字符串插值功能一次性输出。字符串中的大括号被解释成表达式。编译器会求值这些表达式,转换成字符串并插入当前位置。不需要单独执行多个代码段并将结果整合成字符串,该技术允许一个步骤完成全部操作,从而增强了代码的可读性。

C# 6.0之前则采用不同的方式,称为复合格式化 。它要求先提供格式字符串 来定义输出格式,如代码清单1.17所示。

代码清单1.17 使用复合格式化

本例的格式字符串是Your full name is {0} {1}.。它为要在字符串中插入的数据标识了两个索引占位符。每个占位符的顺序对应格式字符串之后的实参。

注意索引值从零开始。每个要插入的实参,或者称为格式项 ,按照与索引值对应的顺序排列在格式字符串之后。在本例中,由于firstName是紧接在格式字符串之后的第一个实参,所以它对应索引值0。类似地,lastName对应索引值1。

注意,占位符在格式字符串中不一定按顺序出现。例如,代码清单1.18交换了两个索引占位符的位置并添加了一个逗号,从而改变了姓名的显示方式(参见输出1.6)。

代码清单1.18 交换索引占位符和对应的变量

输出1.6

占位符除了能在格式字符串中按任意顺序出现,同一占位符还能在一个格式字符串中多次使用。另外,也可省略占位符。但每个占位符都必须有对应的实参。

注意  由于C# 6.0风格的字符串插值几乎肯定比复合格式化更容易理解,本书默认使用前者。

1.4.3 注释

本节修改代码清单1.17来添加注释。注释不会改变程序的执行,只是使代码变得更容易理解。代码清单1.19中展示了新代码,输出1.7是对应的输出。

代码清单1.19 为代码添加注释

输出1.7

虽然插入了注释,但编译并执行后产生的输出和以前是一样的。

程序员用注释来描述和解释自己写的代码,尤其是在语法本身难以理解的时候,或者是在另辟蹊径实现一个算法的时候。只有检查代码的程序员才需要看注释,编译器会忽略注释,因而生成的程序集中看不到源代码中的注释的一丝踪影。

表1.2总结了4种不同的C#注释。代码清单1.19使用了其中两种。

第10章将更全面地讨论XML注释,以及如何利用它们来生成文档。届时会讨论各种XML标记。

编程史上确有一段时期,如代码没有详尽的注释,都不好意思说自己是专业程序员。然而时代变了。没有注释但可读性好的代码,比需要注释才能说清楚的代码更有价值。如开发者发现需要写注释才能说清楚代码块的功用,则应考虑重构,而不是洋洋洒洒写一堆注释。写注释来重复代码本来就讲得清的事情,只会使代码变得臃肿并降低可读性,还容易过时,因为将来代码可能更改了但注释却没有来得及更新。

表1.2 C#注释类型

设计规范

·不要使用注释,除非代码本身“一言难尽”。

·要尽量写清楚的代码而不是通过注释澄清复杂的算法。

初学者主题:XML

XML(Extensible Markup Language,可扩展标记语言)是一种简单而灵活的文本格式,常用于Web应用程序以及应用程序间的数据交换。XML之所以“可扩展”,是因为XML文档中包含的是对数据进行描述的信息,也就是所谓的元数据 (metadata)。下面是示例XML文件:

文件以header元素开始,描述XML文件版本和字符编码方式。之后是一个主要的book元素。元素以尖括号中的单词开头,比如<body>。结束元素需要将同一单词放在尖括号中,并为单词添加正斜杠前缀,比如</body>。除了元素,XML还支持属性。title="Essential C#"就是XML属性的例子。注意XML文件包含了对数据(比如“Essential C#”“Data Types”等)进行描述的元数据(书名、章名等)。这可能形成相当臃肿的文件,但优点是可通过描述来帮助解释数据。

1.5 托管执行和CLI

处理器不能直接解释程序集。程序集用的是另一种语言,即公共中间语言(Common Intermediate Language,CIL),或称中间语言(IL) [1] 。C#编译器将C#源代码文件转换成中间语言。为了将CIL代码转换成处理器能理解的机器码 ,还要完成一个额外的步骤(通常在运行时进行)。该步骤涉及C#程序执行的一个重要元素:VES(Virtual Execution System,虚拟执行系统 )。VES也称为运行时 (runtime)。它根据需要编译CIL代码,这个过程称为即时编译 或JIT编译 (just-in-time compilation)。如代码在像“运行时”这样的一个“代理”的上下文中执行,就称为托管代码 (managed code),在“运行时”的控制下执行的过程则称为托管执行 (managed execution)。之所以称为“托管”,是因为“运行时”管理着诸如内存分配、安全性和JIT编译等方面,从而控制了主要的程序行为。执行时不需要“运行时”的代码称为本机代码 (native code)或非托管代码 (unmanaged code)。

注意  “运行时”既可能指“程序执行的时候”,也可能指“虚拟执行系统”。为明确起见,本书用“执行时”表示“程序执行的时候”,用“运行时”表示负责管理C#程序执行的代理 [2] 。

“运行时”规范包含在一个包容面更广的规范中,即CLI(Common Language Infrastructure,公共语言基础结构 )规范 [3] 。作为国际标准,CLI包含了以下几方面的规范。

·VES或“运行时”。

·CIL。

·支持语言互操作性的类型系统,称为CTS(Common Type System,公共类型系统 )。

·编写通过CLI兼容语言访问的库的指导原则(这部分内容见公共语言规范 (Common Language Specification,CLS))。

·使各种服务能被CLI识别的元数据(包括程序集的布局或文件格式规范)。

在“运行时”执行引擎的上下文中运行,程序员不需要直接写代码就能使用几种服务和功能,包括:

·语言互操作性: 不同源语言间的互操作性。语言编译器将每种源语言转换成相同中间语言(CIL)来实现这种互操作性。

·类型安全: 检查类型间转换,确保兼容的类型才能相互转换。这有助于防范缓冲区溢出(这是产生安全隐患的主要原因)。

·代码访问安全性: 程序集开发者的代码有权在计算机上执行的证明。

·垃圾回收: 一种内存管理机制,自动释放“运行时”为数据分配的空间。

·平台可移植性: 同一程序集可在多种操作系统上运行。要实现这一点,一个显而易见的限制就是不能使用平台特有的库。所以平台依赖问题需单独解决。

·BCL(基类库): 提供开发者能(在所有.NET框架中)依赖的大型代码库,使其不必亲自写这些代码。

注意  本节只是简单介绍了CLI,目的是让你熟悉C#程序的执行环境。此外,本节还提及了本书后面会用到的一些术语。第24章会专门探讨CLI及其与C#开发者的关系。虽然那一章在本书的最后,但其内容实际并不依赖之前的任何一章。所以,要想多了解一下CLI,随时都可以直接翻阅那一章。

CIL和ILDASM

前面说过,C#编译器将C#代码转换成CIL代码而不是机器码。处理器只理解机器码,所以CIL代码必须先转换成机器码才能由处理器执行。可用CIL反汇编程序将程序集解构为CIL。通常使用Microsoft特有的文件名ILDASM来称呼这种CIL反汇编程序(ILDASM是IL Disassembler的简称),它能对程序集执行反汇编,提取C#编译器生成的CIL。

反汇编.NET程序集的结果比机器码更易理解。许多开发者害怕即使别人没有拿到源代码,程序也容易被反汇编并曝光其算法。其实无论是否基于CLI,任何程序防止反编译唯一安全的方法就是禁止访问编译好的程序(例如只在网站上存放程序,不把它分发到用户机器)。但假如目的只是减小别人获得源代码的可能性,可考虑使用一些混淆器(obfuscator)产品。这种产品会读取IL代码,转换成一种功能不变但更难理解的形式。这可以防止普通开发者访问代码,使程序集难以被反编译成容易理解的代码。除非程序需要对算法进行高级安全防护,否则混淆器足以确保安全。

高级主题:HelloWorld.exe的CIL输出

在不同CLI实现中,使用CIL反汇编程序的命令也有所区别。如果是.NET Core,可以访问http://itl.tc/ildasm 了解详情。代码清单1.20展示了运行ILDASM创建的CIL代码。

代码清单1.20 示例CIL输出

最开头是清单(manifest)信息。其中不仅包括被反编译的模块的全名(HelloWorld.dll),还包括它依赖的所有模块和程序集及其版本信息。

基于这样的CIL代码清单,最有趣的可能就是能相对比较容易地理解程序所做的事情,这比阅读并理解机器码(汇编程序)容易多了。上述代码出现了对System.Console.WriteLine()的显式引用。CIL代码清单包含许多外围信息,如果开发者想要理解C#模块(或任何基于CLI的程序)的内部工作原理,但又拿不到源代码,只要作者没有使用混淆器,理解这样的CIL代码清单还是比较容易的。事实上,一些免费工具(比如Red Gate Reflector、ILSpy、JustDecompile、dotPeek和CodeReflect)都能将CIL自动反编译成C# [4] 。

[1] CIL的第三种说法是Microsoft IL (MSIL)。本书用CIL一词,因其是CLI标准所采纳的。C#程序员交流时经常使用IL一词,因为他们都假定IL是指CIL而不是其他中间语言。

[2] “运行时”(runtime)作为名词使用时一律添加引号。——译者注

[3] Miller, J., and S.Ragsdale.2004.The Common Language Infrastructure Annotated Standard.Boston: Addison-Wesley.

[4] 注意反汇编(disassemble)和反编译(decompile)的区别。反汇编得到的是汇编代码,反编译得到的是所用语言的源代码。——译者注

1.6 多个.NET框架

本章之前说过,目前存在多个.NET框架。Microsoft的宗旨是在最大范围的操作系统和硬件平台上提供.NET实现,表1.3列出了最主要的实现。

表1.3 主要.NET Framework实现

除非特别注明,否则本书所有例子都兼容.NET Core和Microsoft .NET Framework。但由于.NET Core才是.NET的未来,所以本书配套代码(从http://github.com/IntelliTect/EssentialCSharp 或http://bookzhou.com 下载)都配置成默认使用.NET Core。

注意  全书都用“.NET框架”指代.NET实现所支持的任何框架。相反,用“Microsoft .NET Framework”指代只在Windows上运行,最初由Microsoft在2001年发布的.NET框架实现。

1.6.1 应用程序编程接口

数据类型(比如System.Console)的所有方法(常规地说是成员)定义了该类型的应用程序编程接口(Application Programming Interface,API)。API定义软件如何与其他组件交互,所以单独一个数据类型还不够。通常,是一组数据类型的所有API结合起来为某个组件集合创建一个API。以.NET为例,一个程序集中的所有类型(及其成员)构成了该程序集的API。类似地,.NET Core或Microsoft .NET Framework中的所有程序集构成了更大的API。通常将这一组更大的API称为框架,所以我们用“.NET框架”一词指代.NET Core或Microsoft .NET Framework的所有程序集公开的API。API通常包含一组接口和协议(或指令),帮助你使用一系列组件进行编程。事实上,对于.NET来说,协议本身就是.NET程序集的执行规则。

1.6.2 C#和.NET版本控制

.NET框架的开发周期有别于C#语言,这造成底层.NET框架和对应的C#语言使用了不同的版本号。例如,使用C# 5.0编译器将默认基于Microsoft .NET Framework 4.6来编译。表1.4简单总结了Microsoft .NET Framework和.NET Core的C#和.NET版本。

表1.4 C#和.NET版本

随C# 6.0增加的最重要的一个框架功能或许是对跨平台编译的支持。换言之,不仅能用Windows上运行的Microsoft .NET Framework编译,还能使用Linux和macOS上运行的.NET Core实现来编译。虽然.NET Core的功能比完整的Microsoft .NET Framework少,但足以使整个ASP.NET网站在非Windows和IIS的系统上运行。这意味着同一个代码库可编译并执行在多个平台上运行的应用程序。.NET Core是一套完整的SDK,包含从.NET Compiler Platform(即“Roslyn”,本身在Linux和macOS上运行)到.NET Core“运行时”的一切,另外还提供了像dotnet命令行实用程序(dotnet CLI,自C# 7.0引入)这样的工具。

1.6.3 .NET Standard

有这么多不同的.NET实现,每个.NET框架还有这么多版本,而且每个实现都支持一套不同的、但多少有点重叠的API,这造成框架分叉得越来越厉害。这增大了写跨.NET框架可重用代码的难度,因为要检查特定API是否支持。为降低复杂度,微软推出了.NET Standard来定义不同版本的标准应支持哪些API。换言之,要相容于某个.NET Standard版本,.NET框架必须支持该标准所规定的API。但由于许多实现已经发布,所以哪个API要进入哪个标准的决策树在一定程度上基于现有实现及其与.NET Standard版本号的关联。

写作本书时最新发布的.NET标准为2.1版,但遗憾的是,最新的.NET Framework 4.8仍然执行.NET Standard 2.0,这意味着它不支持C# 8.0里面的范围、索引和异步流。不过除此之外,.NET Framework 4.8中的所有基础框架都实现了.NET Standard 2.0,这意味着它不但为所有的旧API统一了执行标准,而且使得采用了.NET Standard 2.0的应用程序可以跨平台编译。

在微软的计划中,不同版本的.NET Framework源代码都将会被合并到.NET Core 5.0代码库中,这使得未来的.NET Core 5.0将成为一个集.NET Framework、.NET Core和Xamarin/Mono于一体的整合产品。到那时,.NET标准将会失去意义。换句话说,将来我们不再需要注意哪些API执行的是哪一个标准,因为.NET Framework都将来自同一个代码库,并且它们的API都执行完全相同的标准。若要了解更多的信息,请访问网站http://itl.tc/net5unification 。

1.7 小结

本章对C#进行了初步介绍。通过本章你熟悉了基本C#语法。由于C#与C++风格语言的相似性,本章许多内容可能都是你所熟悉的。但C#和托管代码确实有一些独特性,比如会编译成CIL等。C#的另一个关键特征在于它完全面向对象。即使是在控制台上读取和写入数据这样的事情,也是面向对象的。面向对象是C#的基础,这一点将贯穿全书。

下一章探讨C#的基本数据类型,并讨论如何将这些数据类型应用于操作数来构建表达式。

第2章 数据类型

理解了第1章的HelloWorld程序,你对C#语言、它的结构、基本语法以及如何编写最简单的程序就有了初步的理解。本章讨论基本C#类型,继续巩固C#的基础知识。

本书到目前为止只用过少量内建数据类型,而且只是一笔带过。C#中有大量类型,而且可以合并类型来创建新类型。但C#中有几种类型非常简单,是其他所有类型的基础,它们称为预定义类型 (predefined type)或基元类型 (primitive type)。C#语言的基元类型包括八种整数类型、两种用于科学计算的二进制浮点类型、一种用于金融计算的十进制浮点类型、一种布尔类型以及一种字符类型。本章将探讨这些基元数据类型,并更深入地研究string类型。

2.1 基本数值类型

C#的基本数值类型都有关键字与之关联,包括整数类型、浮点类型以及decimal类型。decimal是特殊的浮点类型,能存储大数字而无表示错误。

2.1.1 整数类型

C#中有八种整数类型,可选择最恰当的一种来存储数据以避免浪费资源。表2.1总结了每种整数类型。

表2.1 整数类型

表2.1(以及表2.2和表2.3)专门有一列给出了每种类型的完整名称,本章稍后会讲述后缀问题。C#所有基元类型都有短名称和完整名称。完整名称对应BCL(基类库)中的类型名称。该名称在所有语言中都相同,对程序集中的类型进行了唯一性标识。由于基元数据类型是其他类型的基础,所以C#为基元数据类型的完整名称提供了短名称(或称为缩写)。其实从编译器的角度看,两种名称完全一样,最终都生成相同的代码。事实上,检查最终生成的CIL代码,根本看不出源代码具体使用的名称。

C#支持完整BCL名称和关键字,导致开发者不确定在什么时候应该用什么。不要时而用这个,时而用那个,最好坚持用一种。C#开发者一般用C#关键字。例如,用int而不是System.Int32,用string而不是System.String(甚至不要用String这种简化形式)。

设计规范

·要在指定数据类型时使用C#关键字而不是BCL名称(例如,使用string而不是String)。

·要一致而不要变来变去。

坚持一致可能和其他设计规范冲突。例如,虽然规范说要用C#关键字取代BCL名称,但有时需维护公司遗留下来的风格相反的文件(或文件库)。这时只能维持原风格,而不是强行引入新风格,造成和原来的约定不一致。但话又说回来,如原有“风格”实际是不好的编码实践,有可能造成bug,严重妨碍维护,还是应尽量全盘纠正问题。

语言对比:C++—— short数据类型

C/C++的short数据类型是short int的缩写。而C#的short是一种实际存在的数据类型。

2.1.2 浮点类型

浮点数精度可变。除非用分数表示时,分母恰好是2的整数次幂,否则用二进制浮点类型无法准确表示该数。将浮点变量设为0.1,很容易表示成0.099 999 999 999 999 999或者0.100 000 000 000 000 000 1(或者其他非常接近0.1的数)。另外,像阿伏伽德罗常数这样非常大的数字(6.02×1023 ),即使误差为108 ,结果仍然非常接近6.02×1023 ,因为原始数字实在是太大了。根据定义,浮点数的精度与它所代表的数字的大小成正比。准确地说,浮点数精度由有效数位的个数决定,而不是由一个固定值(比如±0.01)决定。从.NET Core 3.0开始,double型浮点数可以表示的有效数字最多为17位,float型为最多9位(前提是该数字不是由字符串转换获得的,具体解释请参考后面的高级主题“关于浮点类型的补充说明”)。

C#支持表2.2所示的两个浮点数类型。为了方便理解,二进制数被转换成十进制数。

表2.2 浮点类型

如表2.2所示,二进制数位被转换成15个十进制数位,余数构成第16个十进制数位。具体地说,1.7×10307 ~1×10308 的数只有15个有效数位。但1×10308 ~1.7×10308 的数有16个。decimal类型的有效数位范围与此相似。

高级主题:关于浮点类型的补充说明

浮点数类型(float或者double)采用二进制浮点数来存储数值,这种方法会在小数部分产生舍入误差(rounding error)问题。当使用十进制数来表示实数时,无法用有限个数字来表示1/3所代表的数;类似地,当使用二进制小数来表示数值时,也无法用有限个比特位来表示11/10所代表的数(因为其对应的二进制小数为1.000 110 011 001 100 110 1……)。因此,在实际运算当中,用十进制和二进制所表示的实数都存在舍入误差问题。作为对比,C#的decimal类型在其所允许的精度范围之内不会有误差。decimal类型将在下一节详细介绍 [1] 。

decimal类型数据的公式描述为:±N*10k,其中:

·N为尾数,是一个96位的正整数;

·k为指数,其取值范围为-28<=k<=0。

浮点数类型数据的公式描述为:±N*2k,其中:

·N在float型浮点数中为24位正整数,而在double型浮点数中为53位正整数;

·k在float型浮点数中的取值范围为-149<=k<=+104,而在double型浮点数中的取值范围为-1074<=k<=+970 [2] 。

2.1.3 decimal类型

C#还提供了128位精度的十进制浮点类型(参见表2.3)。它适合大而精确的计算,尤其是金融计算。

表2.3 decimal类型

和浮点数不同,decimal类型保证范围内的所有十进制数都是精确的。所以,对于decimal类型来说,0.1就是0.1,而不是近似值。不过,虽然decimal类型具有比浮点类型更高的精度,但它的范围较小。所以,从浮点类型转换为decimal类型可能发生溢出错误。此外,decimal的计算速度稍慢(虽然差别不大以至于完全可以忽略)。

2.1.4 字面值

字面值 (literal value)表示源代码中的固定值。例如,假定希望用System.Console.WriteLine()输出整数值42和double值1.618 034(黄金分割比例),可以使用如代码清单2.1所示的代码。

代码清单2.1 指定字面值

输出2.1展示了代码清单2.1的结果。

输出2.1

初学者主题:硬编码值的时候要慎重

直接将值放到源代码中称为硬编码 (hardcoding),因为以后若是更改了值,就必须重新编译代码。因为可能会为维护带来不便,所以开发者在硬编码值的时候必须慎重。

例如,可以考虑从一个外部来源获取值,比如从一个配置文件中。这样以后需要修改值的时候,就不需要重新编译代码了。

默认情况下,输入带小数点的字面值,编译器会自动把它解释成double类型。相反,整数值(没有小数点)通常默认为32位int,前提是该值不是太大,以至于无法用int来存储。如果值太大,编译器会把它解释成long。此外,C#编译器允许向非int的数值类型赋值,前提是字面值对于目标数据类型来说合法。例如,short s=42和byte b=77都是允许的。但这一点仅对字面值成立。不使用额外的语法,b=s就是非法的,具体参见2.4节。

前面说过C#有许多数值类型。在代码清单2.2中,一个字面值被直接放在C#代码中。由于带小数点的值默认为double类型,所以如输出2.2所示,结果是1.61803398874989(最后一个数字5丢失了),这符合我们预期的double值的精度。

代码清单2.2 指定double字面值

输出2.2

要显示具有完整精度的数字,必须将字面值显式声明为decimal类型,这是通过追加一个M(或者m)来实现的,如代码清单2.3和输出2.3所示。

代码清单2.3 指定decimal字面值

输出2.3

代码清单2.3的输出符合预期:1.618033988749895。注意d表示double,之所以用m表示decimal,是因为这种数据类型经常用于货币(monetary)计算。

还可以使用F和D作为后缀,将字面值分别显式声明为float或者double。对于整数数据类型,相应后缀是U、L、LU和UL。整数字面值的类型是像下面这样确定的:

·无后缀的数值字面值按以下顺序解析成能存储该值的第一个数据类型:int,uint,long,ulong。

·带后缀U的数值字面值按以下顺序解析成能存储该值的第一个数据类型:uint,ulong。

·带后缀L的数值字面值按以下顺序解析成能存储该值的第一个数据类型:long,ulong。

·如后缀是UL或LU,就解析成ulong类型。

注意字面值的后缀不区分大小写。但一般推荐大写,避免出现小写字母l和数字1不好区分的情况。

设计规范

·要使用大写的字面值后缀(例如1.618033988749895M)。

有时数字很大,很难辨认。为解决可读性问题,C# 7.0新增了对数字分隔符的支持。如代码清单2.4所示,可在书写数值字面值的时候用下划线(_)分隔。

代码清单2.4 使用数字分隔符

本例将数字转换成千分位,但只是为了好看,C#不要求这样。可在数字第一位和最后一位之间的任何位置添加分隔符。事实上,还可以连写多个下划线。

有时可考虑使用指数记数法,避免在小数点前后写许多个0。指数记数法要求使用e或E中缀,在中缀字母后面添加正整数或者负整数,并在字面值最后添加恰当的数据类型后缀。例如,可将阿伏伽德罗常数作为float输出,如代码清单2.5和输出2.4所示。

代码清单2.5 指数记数法

输出2.4

初学者主题:十六进制记数法

一般使用十进制记数法,即每个数位可用10个符号(0~9)表示。还可使用十六进制记数法,即每个数位可用16个符号表示:0~9,A~F(允许小写)。所以,0x000A对应十进制值10,而0x002A对应十进制值42(2×16+10)。不过,实际的数是一样的。十六进制和十进制的相互转换不会改变数本身,改变的只是数的表示形式。

每个十六进制数位都用4个二进制位表示,所以一个字节可表示两个十六进制数位。

前面讨论数值字面值的时候只使用了十进制值。C#还允许指定十六进制值。为值附加0x前缀,再添加希望使用的十六进制数字,如代码清单2.6所示。

代码清单2.6 十六进制字面值

输出2.5展示了结果。注意,代码输出的仍然是42,而不是0x002A。

输出2.5

从C# 7.0起可将数字表示成二进制值,如代码清单2.7所示。

代码清单2.7 二进制字面值

语法和十六进制语法相似,只是使用0b前缀(允许大写B)。参考第4章的初学者主题“位和字节”了解二进制记数法以及二进制和十进制之间的转换。

注意从C# 7.2起,数字分隔符可以放到代表十六进制的x或者代表二进制的b后面(称为前导数字分隔符)。

高级主题:将数字格式化成十六进制

要显示数值的十六进制形式,必须使用x或X数值格式说明符。大小写决定了十六进制字母的大小写。代码清单2.8展示了一个例子。

代码清单2.8 十六进制格式说明符的例子

输出2.6展示了结果。

输出2.6

注意数值字面值(42)可随便使用十进制或十六进制形式,结果一样。另外,格式说明符前要添加冒号。

高级主题:round-trip格式化

执行System.Console.WriteLine(1.618033988749895);语句默认显示1.61803398874989,最后一个数位被丢弃。为了更准确地标识double值的字符串形式,可以使用格式字符串和round-trip格式说明符R(或者r)进行转换。例如,string.Format("{0:R}", 1.618033988749895)会返回结果1.6180339887498949。

将round-trip格式说明符返回的字符串转换回数值肯定能获得原始值。所以在代码清单2.9中,如果没有使用round-trip格式,两个数就不相等了。

代码清单2.9 使用R格式说明符进行格式化

输出2.7显示了结果。

输出2.7

第一次为text赋值没有使用R格式说明符,所以double.Parse(text)的返回值与原始数值不同。相反,在使用了R格式说明符之后,double.Parse(text)返回的就是原始值。

如果还不熟悉C语言风格的==语法,可以理解为result==number在result等于number的前提下会返回true,result!=number则相反。下一章将讨论赋值和相等性操作符。

[1] 如果读者不理解为何无法用有限个比特位来表示11/10,请自行搜索十进制小数转换二进制小数的计算方法。——译者注

[2] C#与大部分通用编程语言一样,采用IEEE754格式来存储浮点数。简单地说,该格式由三部分组成,其中包含一个24或53位的二进制小数作为尾数(即前述中的N),以及一个8或11位的二进制整数作为指数(即前述中的k),它指定了N中的小数点应当移动的位数,最后还有1位标志整个浮点数的正负。——译者注

2.2 更多基本类型

迄今为止只讨论了基本数值类型。C#还包括其他一些类型:bool、char和string。

2.2.1 布尔类型

另一个C#基元类型是布尔(Boolean)或条件类型bool。它在条件语句和表达式中表示真或假。允许的值包括关键字true和false。bool的BCL名称是System.Boolean。例如,为了在不区分大小写的前提下比较两个字符串,可以调用string.Compare()方法并传递bool字面值true,如代码清单2.10所示。

代码清单2.10 不区分大小写比较两个字符串

本例在不区分大小写的前提下比较变量option的内容和字面值/Help,结果赋给comparison。

虽然理论上一个二进制位足以容纳一个布尔类型的值,但bool实际大小是一个字节。

2.2.2 字符类型

字符类型char表示16位字符,取值范围对应于Unicode字符集。从技术上说,char的大小和16位无符号整数(ushort)相同,后者取值范围是0~65 535。但char是C#的特有类型,在代码中要单独对待。

char的BCL名称是System.Char。

初学者主题:Unicode标准

Unicode是一个国际性标准,用来表示大多数语言中的字符。它使得计算机系统可以构建本地化应用程序,更加方便地显示不同语言文化的语言和特色字符。

高级主题:16位不足以表示所有Unicode字符

令人遗憾的是,不是所有Unicode字符都能用一个16位char表示。刚开始提出Unicode的概念时,它的设计者以为16位已经足够。但随着支持的语言越来越多,才发现当初的假定是错误的。结果是,一些Unicode字符要由一对称为“代理项”的char构成,总共32位。

输入char字面值需要将字符放到一对单引号中,比如'A'。所有键盘字符都可这样输入,包括字母、数字以及特殊符号。

有的字符不能直接插入源代码,需进行特殊处理。首先输入反斜杠(\)前缀,再跟随一个特殊字符代码。反斜杠和特殊字符代码统称为转义序列 (escape sequence)。例如,\n代表换行符,而\t代表制表符。由于反斜杠标志转义序列开始,所以要用\\表示反斜杠字符。

代码清单2.11输出用\'表示的一个单引号。

代码清单2.11 使用转义序列显示单引号

表2.4总结了转义序列以及字符的Unicode编码。

表2.4 转义字符

可用Unicode编码表示任何字符。为此,请为Unicode值附加\u前缀。可用十六进制记数法表示Unicode字符。例如,字母A的十六进制值是0x41,代码清单2.12使用Unicode字符显示笑脸符号(:)),输出2.8展示了结果。

代码清单2.12 使用Unicode编码显示笑脸符号

输出2.8

2.2.3 字符串

零或多个字符的有限序列称为字符串 。C#的基本字符串类型是string,BCL名称是System.String。对于已熟悉了其他语言的开发者,string的一些特点或许会出人意料。除了第1章讨论的字符串字面值格式,还允许使用逐字前缀@,允许用$前缀进行字符串插值。最后,string是一种“不可变”类型。

字面值

为了将字面值字符串输入代码,要将文本放入双引号(")内,就像HelloWorld程序中那样。字符串由字符构成,所以转义序列可嵌入字符串内。

例如,代码清单2.13显示两行文本。但这里没有使用System.Console.WriteLine(),而是使用System.Console.Write()来输出换行符\n。输出2.9展示了结果。

代码清单2.13 用字符\n插入换行符

输出2.9

双引号要用转义序列输出,否则会被用于定义字符串开始与结束。

C#允许在字符串前使用@符号,指明转义序列不被处理。结果是一个逐字字符串字面值 (verbatim string literal),它不仅将反斜杠当作普通字符,还会逐字解释所有空白字符。例如,代码清单2.14的三角形会在控制台上原样输出,其中包括反斜杠、换行符和缩进。输出2.10展示了结果。

不使用@字符,这些代码甚至无法通过编译。事实上,即便将形状变成正方形,避免使用反斜杠,代码仍然不能通过编译,因为不能将换行符直接插入不以@符号开头的字符串中。

代码清单2.14 使用逐字字符串字面值来显示三角形

输出2.10

以@开头的字符串唯一支持的转义序列是"",代表一个双引号,不会终止字符串。

语言对比:C++——在编译时连接字符串

和C++不同,C#不自动连接字符串字面值。例如,不能像下面这样指定字符串字面值:

必须用+操作符连接(但如果编译器能在编译时计算结果,最终的CIL代码将包含连接好的字符串)。

假如同一字符串字面值在程序集中多次出现,编译器在程序集中只定义字符串一次,且所有变量都指向它。这样一来,假如在代码中多处插入包含大量字符的同一个字符串字面值,最终的程序集只反映其中一个的大小。

字符串插值

如第1章所述,从C# 6.0起,字符串可用插值技术嵌入表达式。语法是在字符串前添加$符号,并在字符串中用一对大括号嵌入表达式。例如:

其中,firstName和lastName是引用了变量的简单表达式。

注意逐字和插值可组合使用,但要先指定$,再指定@(或者在C# 8.0开头的@$"..."),例如:

由于是逐字字符串,所以按字符串的样子分两行输出。在大括号中换行则起不到换行效果:

上述代码在一行中输出字符串内容。注意此时仍需@符号,否则无法编译。

高级主题:理解字符串插值的内部工作原理

字符串插值是调用string.Format()方法的语法糖。例如以下语句:

会被转换成以下形式的C#代码:

这就和复合字符串一样实现了某种程度的本地化支持,而且不会因为字符串造成编译后代码注入。

字符串方法

和System.Console类型相似,string类型也提供了几个方法来格式化、连接和比较字符串。

表2.5中的Format()方法具有与Console.Write()和Console.WriteLine()方法相似的行为。区别在于,string.Format()不是在控制台窗口中显示结果,而是返回结果。当然,有了字符串插值后,用到string.Format()的机会减少了很多(本地化时还是用得着)。但在幕后,字符串插值编译成CIL后都会转换为调用string.Concat()和string.Format()来处理字符串字面值。

表2.5 string的静态方法

表2.5列出的都是静态方法 。这意味着为了调用方法,需在方法名(例如Concate)之前附加方法所在类型的名称(例如string)。但string类还有一些实例方法 。实例方法不以类型名作为前缀,而是以变量名(或者对实例的其他引用)作为前缀。表2.6列出了部分实例方法和例子。

表2.6 string的实例方法

高级主题:using和using static指令

之前调用静态方法需附加命名空间和类型名前缀。例如在调用System.Console.WriteLine时,虽然调用的方法是WriteLine(),且当前上下文无其他同名方法,但仍然必须附加命名空间(System)和类型名(Console)前缀。可利用C# 6.0新增的using static指令避免这些前缀,如代码清单2.15所示。

代码清单2.15 using static指令

using static指令需添加到文件顶部 [1] 。每次使用System.Console类的成员,都不再需要添加System.Console前缀。相反,直接使用其中的方法名即可。注意该指令只支持静态方法和属性,不支持实例成员。

类似地,using指令用于省略命名空间前缀(例如System)。和using static不同,using作用于它所在的整个文件(或命名空间),而非仅作用于静态成员。使用using指令,不管在实例化时,在调用静态方法时,还是在使用C# 6.0新增的nameof操作符时,都可省略对命名空间的引用。

字符串格式化

无论使用string.Format()还是C# 6.0字符串插值来构造复杂格式的字符串,都可以通过一组覆盖面广且复杂的格式化模式组合来显示数字、日期、时间、时间段等。例如,给定decimal类型的price变量,则string.Format("{0,20:C2}", price)和等价的插值字符串$"{price,20:C2}"都使用默认的货币格式化规则将decimal值转换成字符串。即添加本地货币符号,小数点后四舍五入保留两位,整个字符串在20个字符的宽度内右对齐。因篇幅有限,无法详细讨论所有可能的格式字符串,请在MSDN文档中查阅“composite formatting”(组合格式化)(http://itl.tc/CompositeFormatting )获取字符串格式化的完整说明。

要在插值或格式化的字符串中添加实际的左右大括号,可连写两个大括号来表示。例如,插值字符串$"{{{price:C2}}}"可生成字符串"{$1,234.56}"。

换行符

输出换行所需的字符由操作系统决定。Microsoft Windows的换行符是\r和\n这两个字符的组合,UNIX则是单个\n。为消除平台之间的不一致,一个办法是使用System.Console.WriteLine()自动输出空行。为确保跨平台兼容性,可用System.Environment.NewLine代表换行符。换言之,System.Console.WriteLine("Hello World")和System.Console.Write("Hello World"+System.Environment.NewLine)等价。注意在Windows上,System.WriteLine()和System.Console.Write(System.Environment.NewLine)等价于System.Console.Write("\r\n")而非System.Console.Write("\n")。总之,要依赖System.WriteLine()和System.Environment.NewLine而不是\n来确保跨平台兼容。

设计规范

·要依赖System.WriteLine()和System.Environment.NewLine而不是\n来确保跨平台兼容。

高级主题:C#属性

下一节提到的Length成员实际不是方法,因为调用时没有使用圆括号。Length是string的属性 (property),C#语法允许像访问成员变量(在C#中称为字段 )那样访问属性。换言之,属性定义了称为赋值方法(setter)和取值方法(getter)的特殊方法,但用字段语法访问那些方法。

研究属性的底层CIL实现,发现它编译成两个方法:set_<PropertyName>和get_<PropertyName>。但这两个方法不能直接从C#代码中访问,只能通过C#属性构造来访问。第6章更详细地讨论了属性。

字符串长度

判断字符串长度可以使用string的Length成员。该成员是只读属性 。不能设置,调用时也不需要任何参数。代码清单2.16演示了如何使用Length属性,输出2.11是结果。

代码清单2.16 使用string的Length成员

输出2.11

字符串长度不能直接设置,它是根据字符串中的字符数计算得到的。此外,字符串长度不能更改,因为字符串不可变 。

字符串不可变

string类型的一个关键特征是它不可变 (immutable)。可为string变量赋一个全新的值,但出于性能考虑,没有提供修改现有字符串内容的机制。所以,不可能在同一个内存位置将字符串中的字母全部转换为大写。只能在其他内存位置新建字符串,让它成为旧字符串大写字母版本,旧字符串在这个过程中不会被修改。代码清单2.17展示了一个例子。

代码清单2.17 错误,string不可变

输出2.12展示了结果。

输出2.12

从表面上看,text.ToUpper()似乎应该将text中的字符转换成大写。但由于string类型不可变,所以text.ToUpper()不会进行这样的修改。相反,text.ToUpper()会返回新字符串,它需要保存到变量中,或直接传给System.Console.WriteLine()。代码清单2.18给出了纠正后的代码,输出2.13是结果。

代码清单2.18 正确的字符串处理

输出2.13

如忘记字符串不可变的特点,很容易会在使用其他字符串方法时犯下和代码清单2.17相似的错误。

要真正更改text中的值,将ToUpper()的返回值赋回给text即可。如下例所示:

如有大量字符串需要修改,比如要经历多个步骤来构造一个长字符串,可考虑使用System.Text.StringBuilder类型而不是string。StringBuilder包含Append()、AppendFormat()、Insert()、Remove()和Replace()等方法。虽然string也提供了其中一些方法,但两者关键的区别在于,在StringBuilder上,这些方法会修改StringBuilder本身中的数据,而不是返回新字符串。

2.2.4 null和void

与类型有关的另外两个关键字是null和void。null值表明变量不引用任何有效的对象 [2] 。void表示无类型,或者没有任何值。

null

null也可以用作“文字”的一种类型,表明变量为“空”,不指向任何位置。将一个变量设为null,会明确地将其设置为“空”(即不指向任何数据)。事实上,甚至可以检查引用是否为空。

将null赋给引用类型的变量和根本不赋值是不一样的概念。换言之,赋值了null的变量已设置,而未赋值的变量未设置。使用未赋值的变量会造成编译时错误。

将null值赋给string变量和为变量赋值""也是不一样的概念。null意味着变量无任何值,而""意味着变量有一个称为“空白字符串”的值。这种区分相当有用。例如,编程逻辑可将为null的homePhoneNumber解释成“家庭电话未知”,将为""的homePhoneNumber解释成“无家庭电话”。

高级主题:可空修饰符

声明一个变量时,在其名称后面加一个问号,则表示该变量可以被设置为null。这便是可空修饰符。代码清单2.19演示了使用可空修饰符声明一个整型变量,并为其设置null值。

代码清单2.19 将null赋给整型变量

到目前为止,我们已经介绍了C#里的很多数据类型。但是在C# 2.0引入可空修饰符之前,前面提到过的任何数据类型都无法被设置为null,唯一的例外是string。这是因为string是引用类型,而其他的都是值类型。关于值类型和引用类型的更多知识将在第3章详细讲述。

此外,在C# 8.0之前,可空修饰符不能用于引用类型(比如string)变量的声明中。这是因为引用类型变量默认可被赋值为null,所以可空修饰符对于引用类型变量是多余的。

高级主题:可空引用类型

在C# 8.0之前,因为引用类型变量默认可被赋值为null,所以那时没有“可空引用类型”的概念。然而从C# 8.0开始,这一默认行为变为了可配置行为。声明引用类型变量时可以使用可空修饰符,将变量声明为可空;或者不使用该修饰符,将变量默认地声明为不可复制为null。这样一来,在C# 8.0里便有了“可空引用类型”的概念。当这一概念被启用时,将没有可空修饰符的变量设置为null将会产生警告信息。

目前我们已经介绍过唯一引用类型为string。若要声明一个可空的string变量,可以使用类似“string? homeNumber=null;”的写法。

在C# 8.0或后续版本中,若要启用“可空引用类型”的概念,需要在声明可空引用类型变量之前的任意位置放置“#nullable enable”语句。

名为void的“类型”

有时C#语法要求指定数据类型但不传递任何数据。例如,假定方法无返回值,C#就允许在数据类型的位置放一个void关键字。HelloWorld程序(代码清单1.1)的Main方法声明就是一个例子。在返回类型的位置使用void意味着方法不返回任何数据,同时告诉编译器不要指望会有一个值。void本质上不是数据类型,它只是指出没有数据类型这一事实。

语言对比:C++

无论是C++还是C#,void都有两个含义:标记方法不返回任何数据,以及代表指向未知类型的存储位置的一个指针。C++程序经常使用void**这样的指针类型。C#也可用相同的语法表示指向未知类型的存储位置的指针。但这种用法在C#中比较罕见,一般仅在需要与非托管代码库进行互操作时才会用到。

语言对比:Visual Basic——返回void相当于定义子程序

在Visual Basic中,与C#的“返回void”等价的是定义子程序(Sub/End Sub)而非返回值的函数。

[1] 放在命名空间声明之前。

[2] 英文单词null的含义为“空”,因此本书将它的衍生词nullable译作“可空”,例如将nullable reference type译作“可空引用类型”。——译者注

2.3 数据类型转换

考虑到各种.NET framework实现预定义了大量类型,加上代码也能定义无限数量的类型,所以类型之间的相互转换至关重要。会造成转换的最常见操作就是转型 或强制类型转换 (casting)。

考虑将long值转换成int的情形。long类型能容纳的最大值是9 223 372 036 854 775 808,int则是2 147 483 647。所以转换时可能丢失数据——long值可能大于int能容纳的最大值。有可能造成数据丢失(因为数据尺寸或精度改变)或抛出异常(因为转换失败)的任何转换都需要执行显式转型 。相反,不会丢失数据,而且不会抛出异常(无论操作数的类型是什么)的任何转换都可以进行隐式转型 。

2.3.1 显式转型

C#允许用转型操作符 执行转型。通过在圆括号中指定希望变量转换成的类型,表明你已确认在发生显式转型时可能丢失精度和数据,或者可能造成异常。代码清单2.20将一个long转换成int,而且显式告诉系统尝试这个操作。

代码清单2.20 显式转型的例子

程序员使用转型操作符告诉编译器:“相信我,我知道自己正在干什么。我知道值能适应目标类型。”只有程序员像这样做出明确选择,编译器才允许转换。但这也可能只是程序员“一厢情愿”。执行显式转换时,如数据未能成功转换,“运行时”还是会抛出异常。所以,要由程序员负责确保数据成功转换,或提供错误处理代码来处理转换不成功的情况。

高级主题:checked和unchecked转换

C#提供了特殊关键字来标识代码块,指出假如目标数据类型太小以至于容不下所赋的数据,会发生什么情况。默认情况下,容不下的数据在赋值时会悄悄地溢出。代码清单2.21展示了一个例子。

代码清单2.21 整数值溢出

输出2.14展示了结果。

输出2.14

代码清单2.21向控制台写入值-2147483648。但将上述代码放到一个checked块中,或在编译时使用checked选项,就会使“运行时”引发System.OverflowException异常。代码清单2.22给出了checked块的语法。

代码清单2.22 checked块示例

输出2.15展示了结果。

输出2.15

checked块的代码在运行时发生赋值溢出将抛出异常。

C#编译器提供了一个命令行选项将默认行为从unchecked改为checked。此外,C#还支持unchecked块来强制不进行溢出检查,块中溢出的赋值不会抛出异常,如代码清单2.23所示。

代码清单2.23 unchecked块示例

输出2.16展示了结果。

输出2.16

即使开启了编译器的checked选项,上述代码中的unchecked关键字也会阻止“运行时”抛出异常。

读者可能奇怪,在不检查溢出的前提下,在int.MaxValue上加1的结果为什么是-2147483648。这是二进制的回绕(wrap around)语义造成的。int.MaxValue的二进制形式是01111111111111111111111111111111,第一位(0)代表这是正值。递增该值触发回绕,下个值是10000000000000000000000000000000,即最小的整数(int.MinValue),第一位(1)代表这是负值。在int.MinValue上加1变成10000000000000000000000000000001(-2147483647)并如此继续。

转型操作符不是万能药,它不能将一种类型任意转换为其他类型。编译器仍会检查转型操作的有效性。例如,long不能转换成bool。因为没有定义这种转换,所以编译器不允许。

语言对比:数值转换成布尔值

一些人可能觉得奇怪,C#居然不存在从数值类型到布尔类型的有效转型,因为这在其他许多语言中都是很普遍的。C#不支持这样的转换,是为了避免可能发生的歧义,比如-1到底对应true还是false?更重要的是,如下一章要讲到的那样,这还有助于避免用户在本应使用相等操作符的时候使用赋值操作符。例如,可避免在本该写成if(x==42){...}的时候写成if(x=42){...}。

2.3.2 隐式转型

有些情况下,比如从int类型转换成long类型时,不会发生精度的丢失,而且值不会发生根本性的改变,所以代码只需指定赋值操作符,转换将隐式 地发生。换言之,编译器判断这样的转换能正常完成。代码清单2.24直接使用赋值操作符实现从int到long的转换。

代码清单2.24 隐式转型无须使用转型操作符

如果愿意,在允许隐式转型的时候也可强制添加转型操作符,如代码清单2.25所示。

代码清单2.25 隐式转型也使用转型操作符

2.3.3 不使用转型操作符的类型转换

由于未定义从字符串到数值类型的转换,因此需要使用像Parse()这样的方法。每个数值数据类型都包含一个Parse()方法,允许将字符串转换成对应的数值类型。如代码清单2.26所示。

代码清单2.26 使用float.Parse()将string转换为数值类型

还可利用特殊类型System.Convert将一种类型转换成另一种。如代码清单2.27所示。

代码清单2.27 使用System.Convert进行类型转换

但System.Convert只支持少量类型,且不可扩展,允许从bool、char、sbyte、short、int、long、ushort、uint、ulong、float、double、decimal、DateTime和string转换到这些类型中的任何一种。

此外,所有类型都支持ToString()方法,可用它提供类型的字符串表示。代码清单2.28演示了如何使用该方法,输出2.17展示了结果。

代码清单2.28 使用ToString()转换成一个string

输出2.17

大多数类型的ToString()方法只是返回数据类型的名称,而不是数据的字符串表示。只有在类型显式实现了ToString()的前提下才会返回字符串表示。最后要注意,完全可以编写自定义的转换方法,“运行时”的许多类都存在这样的方法。

高级主题:TryParse()

从C# 2.0(.NET 2.0)起,所有基元数值类型都包含静态TryParse()方法。该方法与Parse()非常相似,只是转换失败不是抛出异常,而是返回false,如代码清单2.29所示。

代码清单2.29 用TryParse()代替抛出异常

输出2.18展示了结果。

输出2.18

上述代码从输入字符串解析到的值通过out参数(本例是number)返回。

TryParse()除了可以解析数值类型之外,也可以解析枚举类型。

注意从C# 7.0起不用先声明只准备作为out参数使用的变量。代码清单2.30展示了修改后的代码。

代码清单2.30 TryParse()的out参数声明在C# 7.0中可以内联了

注意先写out再写数据类型。这样定义的number变量在if语句内部和外部均可使用,而不管TryParse()向if语句返回true还是false。

Parse()和TryParse()的关键区别在于,如果转换失败,TryParse()不会抛出异常。string到数值类型的转换是否成功,往往取决于输入文本的用户。用户完全可能输入无法成功解析的数据。使用TryParse()而不是Parse(),就可以避免在这种情况下抛出异常(由于预见到用户会输入无效数据,所以要想办法避免抛出异常)。

2.4 小结

即使是有经验的程序员,也要注意C#引入的几个新编程构造。例如,本章探讨了用于精确金融计算的decimal类型。此外,本章还提到布尔类型bool不会隐式转换成整数,防止在条件表达式中误用赋值操作符。C#其他与众不同的地方还包括:允许用@定义逐字字符串,强迫字符串忽略转义字符;字符串插值,可在字符串中嵌入表达式;C#的string数据类型不可变。

下一章将继续讨论数据类型。要讨论值类型和引用类型,我们还要讨论如何将数据元素组合成元组和数组。

第3章 更多数据类型

第2章讨论了所有C#预定义类型,简单提到了引用类型和值类型的区别。本章继续讨论数据类型,深入解释类型划分。

此外,本章还要讨论将数据元素合并成元组的细节,这是C# 7.0引入的一个功能。最后讨论如何将数据分组到称为数组 的集合中。首先深入理解值类型和引用类型。

3.1 类型的划分

一个类型要么是值类型 ,要么是引用类型 。区别在于拷贝方式:值类型的数据总是拷贝值;而引用类型的数据总是拷贝引用。

3.1.1 值类型

除了string,本书目前讲到的所有预定义类型都是值类型。值类型直接包含值。换言之,变量引用的位置就是内存中实际存储值的位置。因此,将一个值赋给变量1,再将变量1赋给变量2,会在变量2的位置创建值的拷贝,而不是引用变量1的位置。这进一步造成更改变量1的值不会影响变量2的值。图3.1对此进行了演示。number1引用内存中的特定位置,该位置包含值42。将number1的值赋给number2之后,两个变量都包含值42。但修改其中任何一个值都不会影响另一个值。

图3.1 值类型的实例直接包含数据

类似地,将值类型的实例传给Console.WriteLine()这样的方法也会生成内存拷贝。在方法内部对参数值进行的任何修改都不会影响调用函数中的原始值。由于值类型需要创建内存拷贝,因此定义时不要让它们占用太多内存(通常应该小于16字节)。

3.1.2 引用类型

相反,引用类型的变量存储对数据存储位置的引用,而不是直接存储数据。要去那个位置才能找到真正的数据。所以为了访问数据,“运行时”要先从变量中读取内存位置,再“跳转”到包含数据的内存位置。“运行时”的这种操作称为“解引用”。为引用类型的变量分配实际数据的内存区域称为堆 (heap),如图3.2所示。

引用类型不像值类型那样要求创建数据的内存拷贝,所以拷贝引用类型的实例比拷贝大的值类型实例更高效。将引用类型的变量赋给另一个引用类型的变量,只会拷贝引用而不需要拷贝所引用的数据。事实上,每个引用总是处理器的“原生大小”:32位处理器拷贝32位引用,64位处理器拷贝64位引用,以此类推。显然,拷贝对一个大数据块的引用要比拷贝整个数据块快得多。

由于引用类型只拷贝对数据的引用,所以两个不同的变量可引用相同的数据。如果两个变量引用同一个对象,则当通过一个变量更改了对象的内部数据时,可以通过另一个变量看到对象内部数据的变化。无论赋值还是方法调用都会如此。因此,如果在方法内部更改引用类型的数据,控制返回调用者之后,将看到更改后的结果。有鉴于此,如果对象在逻辑上是固定大小、不可变的值,就考虑定义成值类型。如果逻辑上是可引用、可变的东西,就考虑定义成引用类型。

除了string和自定义类(如Program),本书目前讲到的所有类型都是值类型。但大多数类型都是引用类型。虽然偶尔需要自定义的值类型,但更多的还是自定义的引用类型。

图3.2 引用类型的实例指向堆

3.2 将变量声明为可空

将一个变量的值设置为空往往非常实用。例如,当指定一个数量值时,如果数量未知或者用户未提供数值,那么应该输入什么呢?一个可能的办法是指定特殊值,比如-1或int.MaxValue,但这些毕竟都是有效的整数值,有时很难分辨一个特殊值意味着真实数值或是无效值。因此,更好的解决方案是允许将变量赋值为null,以便区分真实数值和无效值。此外,null值对于数据库编程来说尤为重要,因为很多数据库都允许字段的值为null。如果不允许将变量赋值为null,则在读取数据库记录时便会产生很多问题。

你可以将类型声明为可空或不可空,这意味着可以使用可空修饰符 将类型声明为允许或不允许空值。(从C# 2.0开始允许将值类型变量声明为可空,从C# 8.0开始,引用类型变量也可以声明为可空。)为声明一个能被赋值为null的变量,要使用可空修饰符:?。例如,int? number=null将声明一个可空的int型变量,并将其值初始化为null。需要注意的是,使用可空变量时也存在一些陷阱,需要开发者更加小心谨慎。

3.2.1 对null值引用类型变量进行解引用

支持将变量赋值为null是一件好坏参半的事:这样做本来非常有意义,可惜其缺点也不容忽视。虽然将null赋值给一个变量,或者作为参数去调用一个方法并不会直接产生问题,但是如果对一个值为null的引用类型变量进行解引用(例如调用其方法),则会引发System.NullReferenceException异常——例如,调用text.GetType(),当text值为null时,该异常便会发生。在产品级的代码中如果发生了System.NullReferenceException异常,则是一个无可否认的bug,因为这个异常通常意味着程序员在调用方法之前忘记了检查null值。更糟糕的是,对null值的检查依赖于程序员能够意识到一个变量的值可能为null,而这种意识显然非常不可靠,因此,一个更好的方案是在默认情况下不允许将变量赋值为null,而若想要赋值为null,则必须用可空修饰符进行显式声明。这种显式声明的一个暗含的意义是:如果程序员主动声明一个变量可以被赋值为null,则他便需要对可能出现的null值担负更多的责任。

到目前为止,我们尚未讨论用于检查null值的操作符和语句。后面的“高级主题:检查null值”将会介绍一些简要方法。在第4章中将介绍更多细节。

高级主题:检查null值

判断一个变量的值是否为null的方法很多,其中最简单的便是在if语句中用is操作符来检查null值。代码清单3.1中演示了这一方法。

代码清单3.1 检查null值

在上面的代码中,if语句用is操作符判断number变量是否为null,并且根据判断结果执行不同的操作。虽然也可以使用等于操作符“==”来判断null值,但由于等于操作符可能被重写并实现不同的行为,因此判断null值最好使用is操作符。

另一个在C# 6.0中引入的用于处理null值的操作符叫作“null值条件(null-conditional)操作符”。该操作符会先判断一个变量是否为null,再对其进行解引用。例如int? length=text?.length;这句代码会先判断text变量是否为null。如果是,则将length变量也赋值为null,而不会发生异常;反之,如果text引用了有效的字符串值,则将length赋值为字符串长度。需要注意的是,由于text?.length可能为null,因此必须将length变量声明为可空。

在第4章中,我们将更加详细地介绍if语句和null值条件操作符,而关于is操作符的更多细节,则将在第7章讨论模式匹配时再介绍。

3.2.2 可空值类型

一个值类型变量存储的是一个实际的值,而不是一个引用,并且值类型变量本质上也不应该拥有null值。尽管如此,在实际中,当我们调用一个值类型变量的方法或者访问其属性时,仍然认为是在对该值类型变量进行解引用。虽然技术上不太正确,但是当人们谈论解引用时,普遍并不在意一个变量是值类型还是引用类型 [1] 。

高级/初学者主题:对值为null的值类型变量解引用

技术上讲,一个用可空修饰符声明的值类型变量仍然是值类型,而不会变成引用型。即使当它被赋值为null时,会拥有一些与null值引用变量相同的行为,但这不是因为该变量存储了null值。因此,对一个被赋值为null的值类型变量进行解引用时,大部分情况下不会发生null值异常 [2] 。值类型变量的方法和属性,比如HasValue、ToString(),甚至与等值判断相关的GetHashCode()和Equals()等,都是基于模板类Nullable<T>实现的,因此不会因为值类型变量为null而发生异常。(当对一个被赋值为null的值类型变量进行解引用时,不会发生System.NullReferenceException异常,但是可能发生System.InvalidOperationException异常,以便提醒程序员去检查null值。)唯一的例外是如果对一个值为null的值类型变量调用GetType()方法,仍然会发生System.NullReferenceException异常。这是因为它不是虚方法,因此无法被Nullable<T>重载,因此保留了默认行为,即发生System.NullReferenceException异常 [3] 。

3.2.3 可空引用类型

在C# 8.0之前,所有引用类型变量都可以被赋值为null。但这一规则导致了大量bug的产生。这是因为避免null值异常需要程序员能够预见到一个变量可能为null,从而在程序中编写保护性代码,但实际中这种预见性很难做到万无一失。此外,引用类型变量默认为可空,且其初始值默认为null也使得这一问题变得更糟。例如,在代码清单3.2中有一个名为text的引用型局部变量,其值尚未初始化,如果此时对其进行解引用,编译器会报告错误“use of unassigned local variable 'text'”(使用未赋值的局部变量'text')。为了解决这个编译错误,最简单的办法是在声明变量时将其初始化为null,而不是为其寻找一个更合理的值。但这样一来,程序员便有可能掉进陷阱中:为了简单地解决编译错误,声明一个变量并将其初始化为null,并且寄希望于该变量被真正使用之前能够被幸运地设置一个有效的值,然而这种期待有可能会落空。

代码清单3.2 对未赋值的变量进行解引用

总之,引用型变量默认可以被赋值为空,是造成System.NullReferenceException异常的罪魁祸首。而编译器的赋值检查则很容易将程序员引入歧途,除非他们特别小心谨慎地编程才能躲避陷阱。

为了显著地改善这种情况,C#团队在C# 8.0中将可空性概念同样赋予了引用类型变量,即所谓的可空引用类型。至此,引用类型变量和值类型变量都可以声明时被指定为可空或者不可空。在C# 8.0中,声明任何类型的变量时,默认都为不可空。

不幸的是,支持使用可空修饰符声明引用类型,并将不使用空修饰符的引用类型声明默认为不可空,这对从早期版本的C#升级的代码有重大影响。考虑到C# 7.0和更早版本支持将null赋值给所有引用类型声明(即string text=null),所有代码都会在C# 8.0中编译失败吗?

确保兼容旧代码对于C#团队来说非常重要,因此C#在默认情况下并不支持引用类型的可空性特性。要想启用此特性,需要使用#nullable语句,或者在项目属性配置中启用该特性。

首先,可以在程序代码中使用下面语句来启用引用类型的可空性特性:

该语句在#nullable后面输入三个可选值:enable、disable和restore。restore的作用是将可空性设置恢复为项目全局设置的值。前面的代码清单3.2演示了使用#nullable语句来启用该特性的例子。正是该语句使得编译器不再会因为string? Text;语句而发出警告。

启用引用类型的可空性特性的另一个方法是在项目属性中添加设置。该特性默认为不启用。如果要启用它,可以找到项目的.csproj文件,并加入代码清单3.3中的设置。

代码清单3.3 通过修改.csproj文件在项目全局范围内启用可空性特性

本书附带的全部示例代码(https://github.com/EssentialCSharp )都在项目全局范围内启用了可空性特性。也可以在dotnet命令行参数中通过/p参数设置该特性是否启用:

该命令行参数会取代项目代码中所有对可空性特性的设置。

[1] 可空值类型是C# 2.0引入的。

[2] 这里指的是前文提到的System.NullReferenceException异常。——译者注

[3] 通常只有一种解引用情形可能会发生System.InvalidOperationException异常。假设有一个可空值类型变量被赋值为null,例如,int? x=null;,此时如果将它显示转换为一个不可空的值类型,例如,int y=(int)x;,此时C#会试图对变量x进行解引用,并发生上述异常。——译者注

3.3 隐式类型的局部变量

C# 3.0新增上下文关键字var来声明隐式类型的局部变量 。声明变量时,如果能用确定类型的表达式初始化它,C# 3.0及以后的版本就允许变量的数据类型为“隐式的”,无须显式声明,如代码清单3.4所示。

代码清单3.4 字符串处理

上述代码清单和代码清单2.18相比有两处不同。首先,不显式声明为string类型,而是声明为var。最终的CIL代码没有区别。但var告诉编译器根据声明时所赋的值(System.Console.ReadLine())来推断数据类型。

其次,text和uppercase变量都在声明时初始化。不这样做会造成编译时错误。如前所述,编译器判断初始化表达式的数据类型并相应地声明变量,就好像程序员显式指定了类型。

虽然允许用var取代显式数据类型,但在数据类型不是很明显的情况下最好不要用var。例如,还是应该将text和uppercase声明为string。这不仅可使代码更易理解,还相当于你亲自确认了等号右侧表达式返回的是你希望的数据类型。使用var变量时,右侧数据类型应显而易见,否则应避免用var声明变量。

设计规范

·避免使用隐式类型的局部变量,除非所赋的值的数据类型显而易见。

语言对比:C++/Visual Basic/JavaScript——void*、Variant和var

隐式类型的变量不等价于C++的void*、Visual Basic的Variant或JavaScript的var。这三种情况的变量声明都不严格,因为可将一个不同的类型重新赋给这些变量,这类似于在C#中将变量声明为object类型。相反,C#的var由编译器严格确定类型,确定了就不能变。另外,类型检查和成员调用都会在编译时进行验证。

高级主题:匿名类型

C# 3.0添加var的真正目的是支持匿名类型。匿名类型是在方法内部动态声明的数据类型,而不是通过显式的类定义来声明,如代码清单3.5所示。(第15章会深入讨论匿名类型。)

代码清单3.5 使用匿名类型声明隐式局部变量

输出3.1展示了结果。

输出3.1

代码清单3.5演示了如何将匿名类型的值赋给隐式类型(var)局部变量。C# 3.0支持连接(关联)数据类型或将特定类型的大小缩减至更少数据元素,所以才配合设计了这种操作。但自从C# 7.0引入元组语法后,匿名类型几乎就用不着了。

3.4 元组

有时需要合并数据元素。例如,2019年全球最贫穷的国家是首都位于Juba(朱巴)的南苏丹,人均GDP为275.18美元。利用目前讲过的编程构造,可将上述每个数据元素存储到单独的变量中,但它们相互无关联。换言之,看不出275.18和南苏丹有什么联系。为解决该问题,第一个方案是在变量名中使用统一的后缀或前缀,第二个方案是将所有数据合并到一个字符串中,但缺点是需要解析字符串才能处理单独的数据元素。

C# 7.0提供了第三个方案:元组 (tuple)。元组允许在一条语句中完成对所有变量的赋值,如下所示:

表3.1总结了元组的其他语法形式。

表3.1 元组声明和赋值的示例代码

前四个例子虽然右侧是元组,但左侧仍然是单独的变量,只是用元组语法 一起赋值。在这种语法中,两个或更多元素以逗号分隔,放到一对圆括号中进行组合。(我使用“元组语法”一词是因为编译器为左侧生成的基础数据类型技术上说并非元组。)结果是虽然右侧的值合并成元组,但在向左侧赋值的过程中,元组已被解构为它的组成部分。例2左边被赋值的变量是事先声明好的,但例1、3和4的变量是在元组语法中声明的。由于只是声明变量,所以命名和大小写应遵循第1章的设计规范,例如有一条是“要为局部变量使用camelCase风格命名。”

虽然隐式类型(var)在例4中用元组语法平均分配给每个变量声明,但这里的var绝不可以替换成显式类型(如string)。元组宗旨是允许每一项都有不同数据类型,所以为每一项都指定同一个显式类型名称跟这个宗旨冲突(即使类型真的一样,编译器也不允许指定显式类型)。

例5在左侧声明一个元组,将右侧的元组赋给它。注意元组含具名项,随后可引用这些名称来获取右侧元组中的值。这正是能在System.Console.WriteLine语句中使用countryInfo.Name、countryInfo.Capital和countryInfo.GdpPerCapita语法的原因。在左侧声明元组造成多个变量组合到单个元组变量(countryInfo)中。然后可利用元组变量来访问其组成部分。如第4章所述,这样的设计允许将该元组变量传给其他方法。那些方法能轻松访问元组中的项。

前面说过,用元组语法定义的变量应遵守camelCase大小写规则。但该规则并未得到彻底贯彻。有人提倡当元组的行为和参数相似时(类似于元组语法出现之前用于返回多个值的out参数),这些名称应使用参数命名规则。另一个方案是PascalCase大小写,这是类型成员(属性、函数和公共字段,参见第5章和第6章的讨论)的命名规范。个人强烈推荐PascalCase规范,从而和C#/.NET成员标识符的大小写规范一致。但由于这并不是被广泛接受的规范,所以我在设计规范“考虑为所有元组项名称使用PascalCase大小写风格”中使用“考虑”而非“要”一词,

设计规范

·要为元组语法的变量声明使用camelCase大小写规范。

·考虑为所有元组项名称使用PascalCase大小写风格。

例6提供和例5一样的功能,只是右侧元组使用了具名元组项,左侧使用了隐式类型声明。但元组项名称会传入隐式类型变量,所以WriteLine语句仍可使用它们。当然,左侧可使用和右侧不同的元组项名称。C#编译器允许这样做但会显示警告,指出右侧元组项名称会被忽略,因为此时左侧的优先。

不指定元组项名称,被赋值的元组变量中的单独元素仍可访问,只是名称是Item1、Item2、......,如例7所示。事实上,即便提供了自定义名称,ItemX名称始终都能使用,如例8所示。但在使用Visual Studio这样的IDE工具时,ItemX属性不会出现在“智能感知”的下拉列表中。这是好事,因为自己提供的名称理论上应该更好。如例9所示,可用下划线丢弃部分元组项的赋值,这称为弃元 (discard)。

例10展示的元组项名称推断功能是自C# 7.1引入的。如本例所示,元组项名称可根据变量名(甚至属性名)来推断。

元组是在对象中封装数据的轻量级方案,有点像你用来装杂货的购物袋。和稍后讨论的数组不同,元组项的数据类型可以不一样,没有限制 [1] ,只是它们由编译器决定,不能在运行时改变。另外,元组项数量也是在编译时硬编码好的。最后,不能为元组添加自定义行为(扩展方法不在此列)。如果需要和封装数据关联的行为,则应使用面向对象编程并定义一个类,具体在第6章讲述。

高级主题:System.ValueTuple<...>类型

在表3.1的示例中,C#为赋值操作符右侧的所有元组实例生成的代码都基于一组泛型值类型(结构),例如System.ValueTuple<T1, T2, T3>。类似地,同一组System.ValueTuple<...>泛型值类型用于从例5开始的左侧数据类型。元组类型唯一包含的方法是跟比较和相等性测试有关的方法,这符合预期。

既然自定义元组项名称及其类型没有包含在System.ValueTuple<...>定义中,为什么每个自定义元组项名称都好像是System.ValueTuple<...>类型的成员,并能以成员的形式访问呢?让人(尤其是那些熟悉匿名类型实现的人)惊讶的是,编译器根本没有为那些和自定义名称对应的“成员”生成底层CIL代码,但从C#的角度看,又似乎存在这样的成员。

对于表3.1的所有具名元组例子,编译器在元组剩下的作用域中显然知道那些名称。事实上,编译器(和IDE)正是依赖该作用域通过项的名称来访问它们。换言之,编译器查找元组声明中的项名称,并允许代码访问还在作用域中的项。也正是因为这一点,IDE的“智能感知”不显示底层的ItemX成员。它们会被忽略,替换成显式命名的项。

编译器能判断作用域中的元组项名称,这一点还好理解,但如果元组要对外公开,比如作为另一个程序集中的一个方法的参数或返回值使用(另一个程序集可能看不到你的源代码),那么会发生什么?其实对于作为API(公共或私有)一部分的所有元组,编译器都会以“属性”(attribute)的形式将元组项名称添加到成员元数据中。例如,代码清单3.6展示了编译器为以下方法生成的CIL代码的C#形式:

代码清单3.6 编译器为返回ValueTuple的方法生成的CIL代码

另外要注意,如显式使用System.ValueTuple<...>类型,C# 7.0就不允许使用自定义的元组项名称。所以表3.1的例8如果将var替换成该类型,编译器会警告所有项的名称将被忽略。

下面总结了和System.ValueTuple<...>有关的其他注意事项:

·共有8个泛型System.ValueTuple<...>,前7个最大支持七元组。第8个是System.ValueTuple<T1, T2, T3, T4, T5, T6, T7, TRest>,可为最后一个类型参数指定另一个ValueTuple,从而支持n元组。例如,编译器自动为8个参数的元组生成System.ValueTuple<T1, T2, T3, T4, T5, T6, T7, System.ValueTuple<TSub1>>作为底层实现类型。System.Value<T1>的存在只是为了补全,很少使用,因为C#元组语法要求至少两项。

·有一个非泛型System.ValueTuple类型作为元组工厂使用,提供了和所有ValueTuple元数 [2] 对应的Create()方法。C# 7.0以后基本用不着Create()方法,因为像var t1=("Inigo Montoya", 42)这样的元组字面值实在太好用了。

·C#程序员实际编程时完全可以忽略System.ValueTuple和System.ValueTuple<T>。

还有一个元组类型是Microsoft .NET Framework 4.5引入的System.Tuple<...>。当时是想把它打造成核心元组实现。但在C#中引入元组语法时才意识到值类型性能更佳,所以量身定制了System.ValueTuple<...>,它在所有情况下都代替了System.Tuple<...>(除非要向后兼容依赖System.Tuple<...>的遗留API)。

[1] 数据类型不可以为指针。我们将在第23章详细介绍指针。

[2] 元数的英文是arity,源自像unary(arity=1)、binary(arity=2)、ternary(arity=2)这样的单词。——译者注

3.5 数组

第1章没有提到的一种特殊的变量声明就是数组声明。利用数组声明,可在单个变量中存储同一种类型的多个数据项,而且可利用索引来单独访问这些数据项。C#的数组索引从零开始,所以我们说C#数组基于零 。

初学者主题:数组

可用数组变量声明同类型多个数据项的集合。每一项都用名为索引 的整数值进行唯一性标识。C#数组的第一个数据项使用索引0访问。程序员需要小心确保访问数组时的索引值小于数组的数据项总数。由于C#数组基于零,因此数组中最后一个数据项的索引值为数据项总数量减1。在C# 8.0中,有一个“index from end”操作符。例如,索引值^1将访问数组中最后一个元素。

初学者可将索引想象成偏移量。第一项距数组开头的偏移量是0,第二项偏移量是1,以此类推。

数组是几乎所有编程语言的基本组成部分,所有开发者都应学习。虽然C#编程经常用到数组,初学者也确实应该掌握,但大多数程序现在都用泛型集合类型而非数组来存储数据集合。如果只是为了熟悉数组的实例化和赋值,可略读下一节。表3.2列出了要注意的重点。泛型集合将在第15章详细讲述。

此外,3.5.5节还会讲到数组的一些特点。

表3.2 数组的重点

3.5.1 数组的声明

C#用方括号声明数组变量。首先指定数组元素的类型,后跟一对方括号,再输入变量名。代码清单3.7声明字符串数组变量languages。

代码清单3.7 声明数组

显然,数组声明的第一部分标识了数组中存储的元素的类型。作为声明的一部分,方括号指定了数组的秩 (rank),或者说维数。本例声明一维数组。类型和维数构成了languages变量的数据类型。

语言对比:C++和Java——数组声明

在C#中,作为数组声明一部分的方括号紧跟在数据类型之后,而不是在变量声明之后。这样所有类型信息都在一起,而不是像C++和Java那样分散于标识符前后,Java也允许方括号出现在数据类型或变量名之后。

代码清单3.7定义的是一维数组。方括号中的逗号用于定义额外的维。例如,代码清单3.8为井字棋(tic-tac-toe)棋盘定义了一个二维数组。

代码清单3.8 声明二维数组

代码清单3.8定义了一个二维数组。第一维对应从左到右的单元格,第二维对应从上到下的单元格。可用更多逗号定义更多维,数组总维数等于逗号数加1。注意,某一维上的元素数量不是变量声明的一部分。这是在创建(实例化)数组并为每个元素分配内存空间时指定的。

3.5.2 数组实例化和赋值

声明数组后,可在一对大括号中使用以逗号分隔的数据项列表来填充它的值。代码清单3.9声明一个字符串数组,将一对大括号中的9种语言名称赋给它。

代码清单3.9 声明数组的同时赋值

列表第一项成为数组的第一个元素,第二项成为第二个,以此类推。我们用大括号定义数组字面值。

只有在同一条语句中声明并赋值,才能使用代码清单3.9的赋值语法。声明后在其他地方赋值则需使用new关键字,如代码清单3.10所示。

代码清单3.10 声明数组后再赋值

自C# 3.0起不必在new后指定数组类型(string)。编译器能根据初始化列表中的数据类型推断数组类型。但方括号仍不可缺少。

C#支持将new关键字作为声明语句的一部分,所以可以像代码清单3.11那样在声明时赋值。

代码清单3.11 声明数组时用new赋值

new关键字的作用是指示“运行时”为数据类型分配内存,即指示它实例化数据类型(本例是数组)。

数组赋值时只要使用了new关键字,就可在方括号内指定数组大小,如代码清单3.12所示。

代码清单3.12 声明数组时用new关键字赋值并指定数组大小

指定的数组大小必须和大括号中的元素数量匹配。另外,也可分配数组但不提供初始值,如代码清单3.13所示。

代码清单3.13 分配数组但不提供初始值

分配数组但不指定初始值,“运行时”会将每个数组元素初始化为它们的默认值,如下所示:

·引用类型,不论是否为可空(比如string或者string?),都初始化为null。

·可空的值类型初始化为null。

·不可空的值类型初始化为0。

·bool初始化为false。

·char初始化为\0。

非基元值类型以递归方式初始化,每个字段都被初始化为默认值。所以,其实并不需要在使用数组前初始化它的所有元素。

由于数组大小不需要作为变量声明的一部分,所以可以在运行时指定数组大小。例如,代码清单3.14根据在Console.ReadLine()调用中用户指定的大小创建数组。

代码清单3.14 在运行时确定数组大小

C#以类似的方式处理多维数组。每一维的大小以逗号分隔。代码清单3.15初始化一个没有开始走棋的井字棋棋盘。

代码清单3.15 声明二维数组

还可以像代码清单3.16那样,将井字棋棋盘初始化成特定的棋子布局。

代码清单3.16 初始化二维整数数组

数组包含三个int[]类型的元素,每个元素大小一样(本例中凑巧也是3)。注意每个int[]元素的大小必须完全一样。也就是说,像代码清单3.17那样的声明是无效的。

代码清单3.17 大小不一致的多维数组会造成错误

表示棋盘并不需要在每个位置都使用整数。另一个办法是为每个玩家都单独提供虚拟棋盘,每个棋盘都包含一个bool来指出玩家选择的位置。代码清单3.18对应于一个三维棋盘。

代码清单3.18 初始化三维数组

本例初始化棋盘并显式指定每一维的大小。new表达式除了指定大小,还提供了数组的字面值。bool[,,]类型的字面值被分解成两个bool[,]类型的二维数组(大小均为3×3)。每个二维数组都由三个bool数组(大小为3)构成。

如前所述,多维数组(这种普通多维数组也称为“矩形数组”)每一维的大小必须一致。还可定义交错数组 (jagged array),也就是由数组构成的数组。交错数组的语法稍微有别于多维数组,而且交错数组不需要具有一致的大小。所以,可以像代码清单3.19那样初始化交错数组。

代码清单3.19 初始化交错数组

交错数组不用逗号标识新维。相反,交错数组定义由数组构成的数组。代码清单3.19在int[]后添加[],表明数组元素是int[]类型的数组。

注意,交错数组要求为内部的每个数组都创建数组实例。这个例子使用new实例化交错数组的内部元素。遗失这个实例化部分会造成编译时错误。

3.5.3 数组的使用

使用方括号(称为数组访问符 )访问数组元素。为获取第一个元素,要指定0作为索引。代码清单3.20将languages变量中的第5个元素(索引4)的值存储到变量language中。

代码清单3.20 声明并访问数组

从C# 8.0开始,你可以使用相对于末尾元素的索引来访问数组,该操作需要用到反向索引操作符 (index from end operator),有时也称作^操作符或者“帽子操作符”。以代码清单3.20中的数组languages为例。索引^1访问的是数组最后一个元素,索引^9访问的是第一个元素,而索引^3则访问倒数第三个元素,即“Python”。

既然索引^1代表数组中最后一个元素,那么索引^0则代表了最后一个元素的下一个位置。类似地,当不带反向操作符的正向索引值等于数组长度时(比如上例中的languages数组的长度9),也代表最后一个元素的下一个位置。由于该位置上没有元素,因此无法访问该位置。此外,索引值也不允许为负数。

在数组索引的问题上,C#的规则看起来有些不统一。正向索引用从0开始计数,而反向索引则从^1开始。C#团队规定正向索引从0开始是为了与它所基于的前辈编程语言(C、C++、Java等)保持一致,而反向索引的概念在那些前辈语言中并不存在,因此C#选择了类似Python的方式,即从^1开始。但与Python不同的是,C#团队规定用^操作符来标记反向索引,而不是Python中的负数,这是为了区别于旧版C#中的集合索引(集合不是数组,集合索引可以为负数),从而保持向上兼容。此外,^操作符能够更好地支持区间索引,这个概念将在本章后面介绍。对于习惯于索引从0开始的人来说,反向索引的用法也可以这样记忆:既然对于正向索引来说,数组的末尾元素为“数组长度-1”,次末尾元素为“数组长度-2”,那么反向索引就是减号后面的那个正整数。数组中同一个元素的正向索引值和反向索引值之和总是等于数组长度。

最后要注意:^操作符后面不局限于使用字面量数字,也可以使用任何返回正整数的表达式,例如,

可以访问数组的首元素。

还可用方括号语法将数据存储到数组中。代码清单3.21交换了"C++"和"Java"的顺序。

代码清单3.21 交换数组中不同位置的数据

多维数组的元素用每一个维的索引来标识,如代码清单3.22所示。

代码清单3.22 初始化二维整数数组

交错数组元素的赋值稍有不同,这是因为它必须与交错数组的声明一致。第一个索引指定“由数组构成的数组”中的一个数组。第二个索引指定是该数组中的哪一项(参见代码清单3.23)。

代码清单3.23 声明交错数组

长度

像代码清单3.24那样获取数组长度。

代码清单3.24 获取数组长度

数组长度固定,除非重新创建数组,否则不能随便更改。此外,越过数组的边界 (或长度)会造成“运行时”报错。用无效索引(指向的元素不存在)来访问(检索或者赋值)数组时就会发生这种情况。例如在代码清单3.25中,用数组长度作为索引来访问数组就会出错。

代码清单3.25 访问数组越界会抛出异常

注意  Length属性返回数组元素个数,而不是返回最高索引值。languages变量的Length属性是9,而languages数组的最高索引是8,是从起点能到达的最远位置,当使用大于8的索引来访问languages数组时,运行时会报告错误。

语言对比:C++——缓冲区溢出错误

非托管C++并非总是检查是否越过数组边界。这个错误不仅很难调试,而且有可能造成潜在的安全问题,也就是所谓的缓冲区溢出。相反,CLR能防止所有C#(和托管C++)代码越界,消除了托管代码中发生缓冲区溢出的可能。

在C# 8.0中,使用^0访问数组也会遇到同样问题:既然^1是末尾元素,那么^0就是末尾元素的下一个位置,该元素并不存在。

为避免越界,应使用长度检查来验证数组长度大于0。访问数组最后一项时,使用^1(C# 8.0开始)或Length-1而不是硬编码的值。例如,代码清单3.26修改了上个代码清单,在索引中使用了Length(减1获得最后一个元素的索引)。

代码清单3.26 在数组索引中使用Length-1

(当然,上面代码中访问数组前没有检查数组元素是否为null。在实际开发中,应当进行检查。)

设计规范

·访问数组之前应当检查数组变量是否为null,而不应该假设数组变量总是指向一个有效的数组。

·访问数组时,应当从Length属性获得数组长度,而不应该使用假设的长度。

·从C# 8.0以后,应当用^1来访问末尾元素,而不必再使用Length-1。

Length返回数组中元素的总数。因此,如果你有一个多维数组,比如大小为2×3×3的bool cells[,,]数组,那么Length会返回元素总数18。

对于交错数组,Length返回外部数组的元素数。因为交错数组是“数组构成的数组”,所以Length只作用于外部数组,只统计它的元素数(也就是具体由多少个数组构成),而不管各内部数组共包含了多少个元素。

区间

C# 8.0为数组提供了一个新的访问方法:数组切片。简单地说,数组切片就是将原数组中特定长度的一段连续元素提取出来形成新数组。我们将数组中一段连续的元素称为区间,用区间操作符..表示。在使用时,可将区间操作符写在两个索引值(包括反向索引)之间来表示区间,其中两个索引值为可选项。代码清单3.27展示了区间操作符的应用示例。

代码清单3.27 区间操作符的应用示例

区间操作符有一个非常重要的概念,即它所代表的区间为半闭半开区间。写在它左侧的索引所代表的元素被包含在区间内,而写在右侧的索引所代表的元素则不被包含。因此代码清单3.27中的区间0..3所代表的区间为从第0号元素开始的3个元素,而第4个元素(由于正向索引从0开始计数,因此索引值3代表第4个元素)则不包含在该区间内。上面代码中的第二个区间为^3..^0则从数组中提取最后3个元素。在这里^0不会造成问题,同样是因为^0作为区间操作符右侧的索引值,其所代表的元素不被包含在区间内。

区间操作符两侧的区间开始索引和截止索引都不是必须写出的。如果只写了开始索引,则表示从该索引开始到末尾元素的区间;如果只写了截止索引,则表示从首元素开始到该索引为止(不含)的区间;如果两个索引均未写出,则等同于整个数组,即0..^0。上面代码清单3.27里的第4到第6个例子展示了这种写法。

最后值得一提的是,在.NET/C#中,索引和区间类型为一等类型。它们的应用不局限于访问数组。下面的高级主题将具体介绍。

高级主题:System.Index和System.Range

在C#中,索引不是个单纯的整数,而是一种类型。使用反向操作符便是一种显示声明索引类型值的方式。索引类型可以在数组访问器的方括号之外单独使用。例如,你可以显示声明一个索引类型变量并用字面量数值为它赋值:System.Index index=^42。此外,普通的正整数也可以被直接赋值给一个System.Index类型变量。System.Index类型拥有两个属性:一个名为Value,其类型为int;另一个名为IsFromEnd,其类型为bool。后者显然是用于标记索引变量当前为正向还是反向。

此外,用于代表区间的类型为System.Range。与索引类型类似,你可以定义该类型的变量。若要将区间设置为代表全部元素,可以将其赋值为System.Range range=..^0,甚至System.Range range=..。System.Range有两个属性——Start和End,它们都是System.Index类型。

在这两个类型的帮助下,你便可以设计自己的集合类,并让它像数组一样支持反向索引和区间。(第17章将详细介绍如何创建自己的集合类。)

更多数组方法

数组提供了更多方法来操作数组中的元素,其中包括Sort()、BinarySearch()、Reverse()和Clear()等,如代码清单3.28所示。

代码清单3.28 更多数组方法

输出3.2展示了结果。

输出3.2

这些方法通过System.Array类提供。大多数都一目了然,但注意以下两点:

·使用BinarySearch()方法前要先对数组进行排序。如果值不按升序排序,会返回不正确的索引。目标元素不存在会返回负值,在这种情况下,可应用按位求补运算符~index返回比目标元素大的第一个元素的索引(如果有的话) [1] 。

·Clear()方法不删除数组元素,不将长度设为零。数组大小固定,不能修改。所以Clear()方法将每个元素都设为其默认值(null、0或false)。这解释了在调用Clear()之后输出数组时,Console.WriteLine()为什么会创建一个空行。

语言对比:Visual Basic ——允许改变数组大小

Visual Basic提供Redim语句来更改数组元素数量。虽然没有等价的C#关键字,但.NET 2.0提供了System.Array.Resize()方法来重新创建数组,并将所有元素拷贝到新数组。

数组实例成员

类似于字符串,数组也有不从数据类型而是从变量访问的实例成员。Length就是一个例子,它通过数组变量来访问,而非通过类。其他常用实例成员还有GetLength()、Rank和Clone()。

获取特定维的长度不是用Length属性,而是用数组的GetLength()实例方法,调用时需指定返回哪一维的长度,如代码清单3.29所示。

代码清单3.29 获取特定维的大小

结果如输出3.3所示。

输出3.3

输出2,这是第一维的元素个数。

还可访问数组的Rank成员获取整个数组的维数。例如,cells.Rank返回3(见代码清单3.29)。

将一个数组变量赋给另一个默认只拷贝数组引用,而不是数组中单独的元素。要创建数组的全新拷贝需使用数组的Clone()方法。该方法返回数组拷贝,修改新数组不会影响原始数组。

3.5.4 字符串作为数组使用

访问string类型的变量类似于访问字符数组。例如,可调用palindrome[3]获取palindrome字符串的第4个字符。注意由于字符串不可变,所以不能向字符串中的特定位置赋值。所以,对于palindrome字符串来说,在C#中不允许,palindrome[3]='a'这样的写法。代码清单3.30使用数组访问符判断命令行上的参数是不是选项(选项的第一个字符是短划线)。

代码清单3.30 查找命令行选项

上述代码使用了要在第4章讲述的if语句。注意,第一个数组访问符[]获取字符串数组args的第一个元素,第二个数组访问符则获取该字符串的第一个字符。上述代码等价于代码清单3.31。

代码清单3.31 查找命令行选项(简化版)

不仅可用数组访问符单独访问字符串中的字符,还可使用字符串的ToCharArray()方法将整个字符串作为字符数组返回,再用System.Array.Reverse()方法反转数组中的元素,如代码清单3.32所示,该程序判断字符串是不是回文。

代码清单3.32 反转字符串

输出3.4展示了结果。

输出3.4

这个例子使用new关键字根据反转好的字符数组创建新字符串。

3.5.5 常见数组错误

前面描述了三种不同类型的数组:一维、多维和交错。一些规则和特点约束着数组的声明和使用。表3.3总结了一些常见错误,有助于巩固对这些规则的了解。阅读时最好先看“常见错误”一栏的代码(先不要看错误说明和改正后的代码),看自己是否能发现错误,检查你对数组及其语法的理解。

表3.3 常见数组编程错误

[1] 假定这个不存在的目标元素已插入数组并排好序。——译者注

3.6 小结

本章首先讨论了两种不同的类型:值类型和引用类型。它们是C#程序员必须理解的基本概念,虽然读代码时可能看不太出来,但它们改变了类型的底层机制。

讨论数组前先讨论了两种语言构造。首先讨论了C#的可空修饰符(?),从C# 2.0开始,值类型变量允许被声明为可空,并从C# 8.0开始,引用类型变量也允许被声明为可空。可空修饰符允许程序员明确指定一个变量的可空性。具体来说,可空修饰符让值类型变量的值可以为空,并可用于决定引用类型变量是否接受空值。然后讨论了元组,并介绍如何用C# 7.0引入的新语法处理元组,同时不必显式地和底层数据类型打交道。

最后讨论了C#数组语法,并介绍了各种数组处理方式。许多开发者刚开始不容易熟练掌握这些语法。所以提供了一个常见错误列表,专门列出与数组编码有关的错误。

下一章将讨论表达式和控制流程语句。本章最后出现过几次的if语句会一并讨论。

第4章 操作符和控制流程

本章学习操作符、控制流程语句和C#预处理器。操作符提供了对操作数执行各种计算或操作的语法。控制流程语句控制程序的条件逻辑,或多次重复一节代码。在介绍if控制流程语句后,本章将探讨布尔表达式的概念,许多控制流程语句都要嵌入这种表达式。还会提到整数不能转换为bool(显式转型也不行),并讨论这个设计的好处。本章最后讨论C#预处理器指令。

4.1 操作符

第2章学习了预定义数据类型,本节学习如何将操作符应用于这些数据类型来执行各种计算。例如,可对声明好的变量执行计算。

初学者主题:操作符

操作符 对称为操作数 的值(或变量)执行数学或逻辑运算或操作来生成新值(称为结果 )。例如,代码清单4.1有两个操作数4和2,它们被减法操作符(-)组合到一起,结果赋给变量difference。

代码清单4.1 简单的操作符例子

通常将操作符划分为三大类:一元、二元和三元,分别对应着需要一个、两个和三个操作数的操作符。此外,有些操作符以符号的形式呈现,例如+、-、?.或者??等,而另一些操作符则为关键词,例如default和is。本节讨论最基本的一元和二元操作符,三元操作符将在本章后面简略介绍。

4.1.1 一元正负操作符

有时需要改变数值的正负号。这时一元负操作符(-)就能派上用场。例如,代码清单4.2将当前的美国国债金额变成负值,指明这是欠款。

代码清单4.2 指定负值 [1]

使用一元负操作符等价于从零减去操作数。一元正操作符(+)对值几乎 [2] 没有影响。它在C#语言中是多余的,只是出于对称性的考虑才加进来。

4.1.2 二元算术操作符

二元操作符要求两个操作数。C#为二元操作符使用中缀记号法:操作符在左右操作数之间。除赋值之外的每个二元操作符的结果必须以某种方式使用(例如作为另一个表达式的操作数)。

语言对比:C++——仅有操作符的语句

和上面提到的规则相反,C++甚至允许像4+5;这样的二元表达式作为独立语句使用。在C#中,只有赋值、调用、递增、递减、await和对象创建表达式才能作为独立语句使用。

代码清单4.3是使用二元操作符(更准确地说是二元算术操作符)的例子。算术操作符的每一边都有一个操作数,计算结果赋给一个变量。除了二元减法操作符(-),其他二元算术操作符还有加法(+)、除法(/)、乘法(*)和取余操作符(%,有时也称为取模操作符)。

代码清单4.3 使用二元操作符

输出4.1展示了结果。

输出4.1

在突出显示的赋值语句中,除法和取余操作先于赋值发生。操作符的执行顺序取决于它们的优先级 和结合性 。迄今为止用过的操作符的优先级如下:

1.*、/和%具有最高优先级。

2.+和-具有较低优先级。

3.=在6个操作符中优先级最低。

所以上例中的语句行为符合预期,除法和取余先于赋值进行。

如忘记对二元操作符的结果进行赋值,会出现如输出4.2所示的编译错误。

输出4.2

初学者主题:圆括号、结合性、优先级和求值

包含多个操作符的表达式可能让人分不清楚每个操作符的操作数。例如在表达式x+y*z中,很明显表达式x是+操作符的操作数,z是*操作符的操作数。但y是+还是*的操作数?

圆括号 清楚地将操作数与操作符关联。如希望y是被加数,可以写为(x+y)*z。如希望是被乘数,可以写为x+(y*z)。

但包含多个操作符的表达式不一定非要添加圆括号。编译器能根据结合性和优先级判断执行顺序。结合性 决定相似操作符的执行顺序,优先级 决定不相似操作符的执行顺序。

二元操作符可以“左结合”或“右结合”,具体取决于“位于中间”的表达式是从属于左边的操作符,还是从属于右边的操作符。例如,a-b-c被判定为(a-b)-c,而不是a-(b-c)。这是因为减法操作符为“左结合”。C#的大多数操作符都是左结合的,赋值操作符右结合。

对于不相似操作符,要根据操作符优先级决定位于中间的操作数从属于哪一边。例如,乘法优先级高于加法,所以表达式x+y*z求值为x+(y*z)而不是(x+y)*z。

但通常好的实践是坚持用圆括号增强代码可读性,即使这样“多余”。例如在执行摄氏-华氏温度换算时,(c*9.0/5.0)+32.0比c*9.0/5.0+32.0更易读,即使完全可以省略圆括号。

很明显,相邻的两个操作符,高优先级的先于低优先级的执行。例如x+y*z是先乘后加,乘法结果是加法操作符的右操作数。但要注意,优先级和结合性只影响操作符自身的执行顺序,不影响操作数的求值顺序。

在C#中,操作数总是从左向右求值。在包含三个方法调用的表达式中,比如A()+B()*C(),首先求值A(),然后B(),然后C(),然后乘法操作符决定乘积,最后加法操作符决定和。不能因为C()是乘法操作数,A()是加法操作数,就认为C()先于A()发生。

设计规范

·要用圆括号增加代码的易读性,尤其是在操作符优先级不是让人一目了然的时候。

语言对比:C++——操作数求值顺序

和上述规则相反,C++规范允许不同的实现自行选择操作数求值顺序。对于A()+B()*C()这样的表达式,不同的C++编译器可选择以不同顺序求值函数调用,只要乘积是某个被加数即可。例如,可以选择先求值B(),再A(),再C(),再乘法,最后加法。

将加法操作符用于字符串

操作符也可用于非数值类型。例如,可用加法操作符连接两个或更多字符串,如代码清单4.4所示。

代码清单4.4 将二元操作符应用于非数值类型

输出4.3展示了结果。

输出4.3

由于不同语言文化的语句结构迥异,所以开发者注意不要对准备本地化的字符串使用加法操作符。类似地,虽然可用C# 6.0的字符串插值技术在字符串中嵌入表达式,但其他语言的本地化仍然要求将字符串移至某个资源文件,这使字符串插值没了用武之地。在这种情况下,复合格式化更理想。

设计规范

·要在字符串可能会本地化时用复合格式化而不是加法操作符来连接字符串。

在算术运算中使用字符

第2章介绍char类型时提到,虽然char类型存储的是字符而不是数字,但它是“整数的类型”(意味着基于整数)。可以和其他整型一起参与算术运算。但不是基于存储的字符来解释char类型的值,而是基于它的基础值。例如,数字3用Unicode值0x33(十六进制)表示,换算成十进制值是51。数字4用Unicode值0x34表示,或十进制52。如代码清单4.5所示,3和4相加获得十六进制值0x67,即十进制103,等价于字母g。

代码清单4.5 将加法操作符应用于char数据类型

输出4.4展示了结果。

输出4.4

可利用char类型的这个特点判断两个字符相距多远。例如,字母f与字母c有3个字符的距离。为获得这个值,可以用字母f减去字母c,如代码清单4.6所示。

代码清单4.6 判断两个字符之间的“距离”

输出4.5展示了结果。

输出4.5

浮点类型的特殊性

浮点类型float和double有一些特殊性,比如它们处理精度的方式。本节通过一些实例帮助认识浮点类型的特殊性。

float具有7位精度,能容纳值1 234 567和值0.123 456 7。但这两个float值相加的结果会被取整为1 234 567,因为小数部分超过了float能容纳的7位有效数字。这种类型的取整有时是致命的,尤其是在执行重复性计算或检查相等性的时候(参见稍后的“高级主题:浮点类型造成非预期的不相等”)。

二进制浮点类型内部存储二进制分数而不是十进制分数。所以一次简单的赋值就可能引发精度问题,例如double number=140.6F。140.6的准确值是分数703/5,但分母不是2的整数次幂,所以无法用二进制浮点数准确表示。实际分母是用float的16位有效数字能表示的最接近的一个值。

由于double能容纳比float更精确的值,所以C#编译器实际将该表达式求值为double number=140.600006103516,这是最接近140.6F的二进制分数,但表示成double比140.6稍大。

设计规范

·避免在需要准确的十进制小数算术运算时使用二进制浮点类型,应使用decimal浮点类型。

高级主题:浮点类型造成非预期的不相等

比较两个值是否相等,浮点类型的不准确性可能造成严重后果。有时本应相等的值被错误地判断为不相等,如代码清单4.7所示。

代码清单4.7 浮点类型的不准确性造成非预期的不相等

输出4.6展示了结果。

输出4.6

Assert()方法在实参求值为false时提醒开发者“断言失败” [3] 。但上述代码中的所有Assert()语句都求值为true。所以,虽然值理论上应该相等,但由于浮点数的不准确性,它们被错误地判断为不相等。

设计规范

·避免将二进制浮点类型用于相等性条件式。要么判断两个值之差是否在容差范围之内,要么使用decimal类型。

浮点类型还有其他特殊性。例如,整数除以零理论上应出错。int和decimal等数据类型确实会如此。但float和double允许结果是特殊值,如代码清单4.8和输出4.7所示。

代码清单4.8 浮点数被零除的结果是NaN

输出4.7

数学中的特定算术运算是未定义的,例如0除以它自己。在C#中,浮点0除以0会得到“Not a Number”(非数字)。打印这样的一个数实际输出的就是NaN。类似地,获取负数的平方根(System.Math.Sqrt(-1))也会得到NaN。

浮点数可能溢出边界。例如,float的上边界约为3.4×1038 。一旦溢出,结果数就会存储为“正无穷大”(∞)。类似地,float的下边界是–3.4×1038 ,溢出会得到“负无穷大”(–∞)。代码清单4.9分别生成正负无穷大,输出4.8展示了结果。

代码清单4.9 溢出float值边界

输出4.8

进一步研究浮点数,发现它能包含非常接近零但实际不是零的值。如值超过float或double类型的阈值,值可能表示成“负零”或者“正零”,具体取决于数是负还是正,并在输出中表示成-0或者0。

4.1.3 复合赋值操作符

第1章讨论了简单的赋值操作符(=),它将操作符右边的值赋给左边的变量。复合赋值操作符将常见的二元操作符与赋值操作符结合。以代码清单4.10为例。

代码清单4.10 常见的递增计算

在上述赋值运算中,首先计算x+2,结果赋回x。由于这种形式的运算相当普遍,所以专门有一个操作符集成了计算和赋值。+=操作符使左边的变量递增右边的值,如代码清单4.11所示。

代码清单4.11 使用+=操作符

上述代码等价于代码清单4.10。

还有其他复合赋值操作符提供了类似的功能。赋值操作符还可以和减法、乘法、除法和取余操作符合并,如代码清单4.12所示。

代码清单4.12 其他复合赋值操作符

4.1.4 递增和递减操作符

C#提供了特殊的一元操作符来实现计数器的递增和递减。递增操作符 (++)每次使一个变量递增1。所以,代码清单4.13每行代码的作用都一样。

代码清单4.13 递增操作符

类似地,递减操作符 (--)使变量递减1。所以,代码清单4.14每行代码的作用都一样。

代码清单4.14 递减操作符

初学者主题:循环中的递减示例

递增和递减操作符在循环(比如稍后要讲到的while循环)中经常用到。例如,代码清单4.15使用递减操作符逆向遍历字母表的每个字母。

代码清单4.15 降序显示每个字母的ASCII值

输出4.9展示了结果。

输出4.9

递增和递减操作符用于控制特定操作的执行次数。本例还要注意递减操作符可以应用于字符(char)数据类型。只要数据类型支持“下一个值”和“上一个值”的概念,就适合使用递增和递减操作符。

以前说过,赋值操作符首先计算要赋的值,再执行赋值。赋值操作符的结果是所赋的值。递增和递减操作符与此相似。也是计算要赋的值,执行赋值,再返回结果值。所以赋值操作符可以和递增或递减操作符一起使用。但如果不仔细,可能得到令人困惑的结果。如代码清单4.16和输出4.10所示。

代码清单4.16 使用后缀递增操作符

输出4.10

赋给result的是count递增前的值。递增或递减操作符的位置决定了所赋的值是操作数计算之前还是之后的值。如希望result的值是递增/递减后的结果,需要将操作符放在想递增/递减的变量之前,如代码清单4.17所示。

代码清单4.17 使用前缀递增操作符

输出4.11展示了代码清单4.17的结果。

输出4.11

本例的递增操作符出现在操作数之前,所以表达式生成的结果是递增后赋给变量的值。假定count为123,那么++count将124赋给count,生成的结果是124。相反,后缀形式count++将124赋给count,生成的结果是递增前count所容纳的值,即123。无论后缀还是前缀形式,变量count都会在表达式的结果生成之前递增,区别在于结果选择哪个值。代码清单4.18和输出4.12展示了前缀和后缀操作符在行为上的差异。

代码清单4.18 对比前缀和后缀递增操作符

输出4.12

在代码清单4.18中,递增和递减操作符相对于操作数的位置影响了表达式的结果。前缀操作符的结果是变量递增/递减之后的值,而后缀操作符的结果是变量递增/递减之前的值。在语句中使用这些操作符应该小心。若心存疑虑,最好独立使用这些操作符(自成一个语句)。这样不仅代码更易读,还可保证不犯错。

语言对比:C++——由实现定义的行为

以前说过,C++的不同实现可任意选择表达式中的操作数的求值顺序,而C#总是从左向右。类似地,在C++中实现递增和递减时,可按任何顺序执行递增和递减。例如在C++中,对于M(x++, x++)这样的调用,假定x初值是1,那么既可以调用M(1,2),也可以调用M(2,1),具体由编译器决定。C#则总是调用M(1,2),因为C#做出了两点保证:第一,传给调用的实参总是从左向右计算;第二,总是先将已递增的值赋给变量,再使用表达式的值。这两点C++都不保证。

设计规范

·避免递增和递减操作符的让人迷惑的用法。

·在C、C++和C#之间移植使用了递增和递减操作符的代码要小心。C和C++的实现遵循的不一定是和C#相同的规则。

高级主题:线程安全的递增和递减

虽然递增和递减操作符简化了代码,但两者执行的都不是原子级别的运算。在操作符执行期间,可能发生线程上下文切换,造成竞争条件。可用lock语句防止出现竞争条件。但对于简单递增和递减运算,一个代价没有那么高的替代方案是使用由System.Threading.Interlocked类提供的线程安全方法Increment()和Decrement()。这两个方法依赖处理器的功能来执行快速和线程安全的递增和递减运算(详情参见第19章)。

4.1.5 常量表达式和常量符号

第3章讨论了字面值,或者说直接嵌入代码的值。可用操作符将多个字面值合并到常量表达式 中。根据定义,常量表达式是C#编译器能在编译时求值的表达式(而不是在运行时才能求值),因为其完全由常量操作数构成。然后,可用常量表达式初始化常量符号,从而为常量值分配名称(类似于局部变量为存储位置分配名称)。例如,可用常量表达式计算一天中的秒数,结果赋给一个常量符号,并在其他表达式中使用该符号。

代码清单4.19中的const关键字的作用就是声明常量符号。由于常量和“变量”相反(“常”意味着“不可变”),以后在代码中任何修改它的企图都会造成编译时错误。

代码清单4.19 声明常量

注意赋给secondsPerWeek的也是常量表达式。表达式中所有操作数都是常量,编译器能确定结果。

设计规范

·不要用常量表示将来可能改变的任何值。π和金原子的质子数是常量。金价、公司名和程序版本号则应该是变量。

[1] 这是2020年7月1日的美国国债数据,数据来自www.treasurydirect.gov。

[2] 一元+操作符定义为获取int、unit、long、ulong、float、double和decimal类型(以及这些类型的可空版本)的操作数。作用于其他类型(例如short)时,操作数会相应地转换为上述某个类型。

[3] 为了使上述代码顺利编译,请添加using System.Diagnostics;指令。——译者注

4.2 控制流程概述

本章后面的代码清单4.45展示了如何以一种简单方式查看一个数的二进制形式。但即便如此简单的程序,不用控制流程语句也写不出来。控制流程语句控制程序的执行路径。本节讨论如何基于条件检查来改变语句的执行顺序。之后将学习如何通过循环构造来反复执行一组语句。

表4.1总结了所有控制流程语句。注意“常规语法结构”这一栏给出的只是常见的语句用法,不是完整的词法结构。表4.1中的embedded-statement是除了加标签的语句或声明之外的任何语句,但通常是代码块。

表4.1 控制流程语句

表4.1的每个C#控制流程语句都出现在井字棋程序中,可直接查看第4章的源代码文件TicTacToe.cs(http://itl.tc/EssentialCSharpSCC )。程序显示井字棋棋盘,提示每个玩家走棋,并在每一次走棋之后更新。

本章剩余部分将详细讨论每一种语句。讨论了if语句后,要先解释代码块、作用域、布尔表达式以及按位操作符的概念,再讨论其他控制流程语句。由于C#和其他语言存在很多相似性,部分读者可能发现该表格非常熟悉。这部分读者可直接跳到4.9节,或直接跳到本章小结。

4.2.1 if语句

if语句是C#最常见的语句之一。它对称为条件 (condition)的布尔表达式 (返回true或false的表达式)进行求值,条件为true将执行后续语句(consequence-statement)。if语句可以有else子句,其中包含在条件为false时执行的替代语句(alternative-statement)。常规形式如下:

在代码清单4.20中,玩家输入1,程序将显示"Play against computer selected."(人机对战);否则显示"Play against another player."(双人对战)。

代码清单4.20 if/else语句示例

4.2.2 嵌套if

代码有时需要多个if语句。代码清单4.21首先判断玩家是否通过输入小于或等于0的数表示要求退出,若不是就检查用户是否知道井字棋的最大走棋步数。

代码清单4.21 嵌套if语句

输出4.13展示了结果。

输出4.13

假定第14行显示提示时玩家输入9,那么执行路径如下:

1.第16行: 检查input是否小于0。因为不是,所以跳到第20行。

2.第20行: 检查input是否小于9。因为不是,所以跳到第26行。

3.第26行: 检查input是否大于9。因为不是,所以跳到第33行。

4.第33行: 显示答案正确。

代码清单4.21使用了嵌套if语句。为分清嵌套,代码行进行了缩进。但如第1章所述,空白不影响执行路径。有没有缩进和换行,代码执行起来都一样。代码清单4.22展示了嵌套if语句的另一种形式,与代码清单4.21等价。

代码清单4.22 if/else的连贯格式

虽然后一种格式更常见,但无论哪种情况,都应选择代码最易读的格式。

上述两个代码清单的if语句都省略了大括号。但正如马上就要讲到的那样,这和设计规范不符。规范提倡除了单行语句之外都使用代码块。

4.3 代码块

在前面的if语句示例中,if和else之后仅跟随了一个System.Console.WriteLine();语句,如代码清单4.23所示。

代码清单4.23 不需要代码块的if语句

可用大括号将多个语句合并成代码块 ,以实现在符合条件时执行多个语句。例如代码清单4.24中突出显示的用于计算半径的代码块。

代码清单4.24 跟随了代码块的if语句

输出4.14展示了结果。

输出4.14

在这个例子中,if语句检查radius(半径)是不是正数。如果是,就计算并显示圆的面积;否则显示消息指出半径无效。

注意第一个if之后跟随了两个语句,它们被封闭在一对大括号中。大括号将多个语句合并成代码块 。

如去掉代码清单4.24中用于创建代码块的大括号,在布尔表达式返回true的前提下,只有紧接在if语句之后的那条语句才会执行。无论布尔表达式求值结果是什么,后续的语句都会执行。代码清单4.25展示了这种无效的代码。

代码清单4.25 依赖缩进造成无效的代码

在C#中,缩进仅用来增强代码的可读性。编译器会忽略它,所以上述代码在语义上等价于代码清单4.26。

代码清单4.26 使用大括号的if语句

程序员必须防止此类不容易发现的错误。一种比较极端的做法是,无论如何都在控制流程语句之后包括代码块,即使其中只有一个语句。事实上,设计规范是除非是最简单的单行if语句,否则避免省略大括号。

虽然比较少见,但也可独立使用代码块,它在语义上不属于任何控制流程语句。换言之,大括号可自成一体(例如没有条件或循环),这完全合法。

上述两个代码清单的π值用System.Math类的PI常量表示。编程时不要硬编码π和e(自然对数的底),请用System.Math.PI或System.Math.E。

设计规范

·除非使用最简单的单行if语句,否则避免省略大括号

4.4 代码块、作用域和声明空间

代码块 经常被称为作用域 ,但两个术语并不完全可以互换。具名事物的作用域是源代码的一个区域。可在该区域使用非限定名称(前面不加限定前缀的名称)引用该事物。局部变量的作用域就是封闭它的代码块。这正是经常将代码块称为“作用域”的原因。

作用域经常和声明空间 混淆。声明空间是具名事物的逻辑容器。该容器中不能存在同名的两个事物。代码块不仅定义了作用域,还定义了局部变量声明空间。同一个声明空间中,不允许声明两个同名的局部变量。在声明局部变量的代码块外部,没有办法用局部变量的名称引用它,这时说局部变量“超出作用域”。类似地,不能在同一个类中声明具有Main()签名的两个方法。(方法的规则有一些放宽:在同一个声明空间中,允许存在签名不同的两个同名方法。方法的签名包括它的名称和参数的数量/类型。)

简单地说,作用域决定一个名称引用什么事物,而声明空间决定同名的两个事物是否冲突。在代码清单4.27中,是在if语句主体声明局部变量message,这就将它的作用域限制在if主体。要纠正错误,必须在if语句外部声明该变量。

代码清单4.27 变量在其作用域外无法访问

输出4.15展示了结果。

输出4.15

局部变量名称必须唯一的声明空间包含最初声明局部变量的块中以文本形式包含的所有子代码块。C#编译器禁止一个代码块中声明(或作为参数声明)的局部变量在其子代码块中重复声明。总之,一个变量的声明空间是当前代码块以及它的所有子代码块。在代码清单4.27中,由于args和playerCount在方法的代码块(方法主体)中声明,所以在这个代码块的任何地方(包括子代码块)都不能再次声明。

message这个名称仅在if块中可用,在外部不能使用。类似地,playerCount在整个方法(包括if和else子代码块)中引用的都是同一个变量。

语言对比:C++——局部变量作用域

在C++中,对于块中声明的局部变量,它的作用域从声明位置开始,到块尾结束。声明前对局部变量的引用会失败,因为局部变量此时不在作用域内。如果此时有另一个同名的事物在作用域中,C++会将名称解析成对那个事物的引用,而这可能不是你的原意。C#的规则稍有不同,对于声明局部变量的那个块,局部变量都在作用域中,但声明前引用它属于非法。换言之,此时局部变量合法存在,但使用非法。只有在声明后的位置使用才合法。这是C#防止像C++那样出现不容易察觉之错误的众多规则之一。

4.5 布尔表达式

if语句中包含在圆括号内的部分是布尔表达式 ,称为条件 。代码清单4.28突出显示了条件。

代码清单4.28 布尔表达式

许多控制流程语句都要使用布尔表达式,其关键特征在于总是求值为true或false。input<9要成为布尔表达式就必须返回bool值。例如,编译器不允许将布尔表达式写成x=42,因为它的作用是对x进行赋值,并返回新值,而不是检查x的值是否等于42。

语言对比:C++——错误地使用=来代替==

C#消除了C/C++的一个常见的编码错误。代码清单4.29在C++中不会出错。

代码清单4.29 C++允许将赋值作为条件

虽然上述代码表面上是检查input是否等于9,但正如第1章讲过的那样,=代表的是赋值操作符,而不是检查相等性的操作符。从赋值操作符返回的是赋给变量的值,本例中就是9。然而,作为int的9无法被判定为布尔表达式,所以是C#编译器不允许的。C和C++将非零整数视为true,将零视为false。相反,C#要求条件必须是布尔类型,不允许整数。

4.5.1 关系操作符和相等操作符

关系和相等操作符判断一个值是否大于、小于或等于另一个值。表4.2总结了所有关系和相等操作符。它们都是二元操作符。

表4.2 关系和相等操作符

和其他许多编程语言一样,C#使用相等操作符==来测试相等性。例如,判断input是否等于9要使用input==9。相等操作符使用两个等号,赋值操作符则使用一个。C#的惊叹号代表NOT,所以用于测试不等性的操作符是!=。

关系和相等操作符总是生成bool值,如代码清单4.30所示。

代码清单4.30 将关系操作符的结果赋给bool变量

井字棋程序的完整代码清单使用相等操作符判断玩家是否退出游戏。代码清单4.31的布尔表达式包含一个OR(||)逻辑操作符,下一节将详细讨论它。

代码清单4.31 在布尔表达式中使用相等操作符

4.5.2 逻辑操作符

逻辑操作符 获取布尔操作数并生成布尔结果。可用逻辑操作符合并多个布尔表达式来构成更复杂的布尔表达式。逻辑操作符包括|、||、&、&&和^,对应OR、AND和XOR(异或)。OR和AND的|和&版本很少用,原因稍后讨论。

OR操作符

在代码清单4.31中,如果玩家输入quit,或直接按回车键而不输入任何值,就认为想退出程序。为了允许玩家以两种方式退出,程序使用了逻辑OR操作符||。||操作符对两个布尔表达式进行求值,任何 一个为true就返回true,如代码清单4.32所示。

代码清单4.32 使用OR操作符

注意使用布尔OR操作符时,不一定每次都要对操作符两边的表达式进行求值。和C#的所有操作符一样,OR操作符从左向右求值,所以假如左边求值为true,那么右边可以忽略。换言之,如hourOfTheDay的值为33,那么(hourOfTheDay > 23)会返回true,所以OR操作符会忽略右侧表达式。这种短路 求值方式同样适合布尔AND操作符。注意,此处不需要括号,逻辑操作符的优先级低于关系操作符。然而,对于新手读者来说,在子表达式中加括号更为清晰。

AND操作符

布尔AND操作符&&在两个操作数求值都为true的前提下才返回true。任何操作数为false都会返回false。

代码清单4.33判断当前小时数是否大于10且小于24 [1] 。如同时满足这两个条件,就输出一条消息表明当前是工作时间。和OR操作符一样,AND操作符也并非每次都要对右边的表达式进行求值。如左边的操作数返回false,则不管右边的操作数是什么,最终结果肯定为false,所以“运行时”会忽略右边的操作数。

代码清单4.33 使用AND操作符

XOR操作符

^符号是异或(Exclusive OR,XOR)操作符。若应用于两个布尔操作数,那么只有在两个操作数中仅有一个为true的前提下,XOR操作符才会返回true,如表4.3所示。

与布尔AND和OR操作符不同,布尔XOR操作符不支持短路运算。它始终都要检查两个操作数,因为除非确切知道两个操作数的值,否则不能判定最终结果。注意将表4.3的XOR操作符换成!=操作符,结果完全一样。

表4.3 XOR运算表

4.5.3 逻辑求反操作符

逻辑求反操作符 (!)有时也称为NOT操作符,作用是反转一个bool数据类型的值。它是一元操作符,只需一个操作数。代码清单4.34演示了它如何工作,输出4.16展示了结果。

代码清单4.34 使用逻辑求反操作符

输出4.16

valid最开始的值为false。求反操作符对valid的值取反,将新值赋给result。

4.5.4 条件操作符

可用条件操作符取代if-else语句来选择两个值中的一个。条件操作符同时使用一个问号和一个冒号,常规格式如下:

条件操作符是三元操作符,需要三个操作数:condition、consequence和alternative。(由于它是C#中唯一的三元操作符,因此通常称为三元操作符,但用它的名称来称呼它比用操作数数量更清楚。)类似于逻辑操作符,条件操作符也采用了某种形式的短路求值。如condition求值为true,则条件操作符只求值consequence;否则只求值alternative。操作符的结果是被求值的表达式。

代码清单4.35展示了如何使用条件操作符。该程序的完整清单是Chapter03\TicTacToe.cs。

代码清单4.35 条件操作符

程序作用是交换当前玩家。它检查当前值是否为2。这是条件语句的condition部分。如结果为true,条件操作符返回consequence值1;否则返回alternative值2。和if语句不同,条件操作符的结果必须赋给某个变量(或作为参数传递),不能自成语句。

设计规范

·考虑使用if/else语句而不是过于复杂的条件表达式。

C#语言要求条件操作符的consequence和alternative表达式类型一致,而且在判定类型时不会检查表达式的上下文。例如,f ? "abc" : 123不是合法的条件表达式,因为consequence和alternative分别是字符串和数字,相互不能转换。即使object result=f ? "abc" : 123;这样的语句,C#编译器也会认为非法,因为兼容两个表达式的类型(这里是object)在条件表达式的外部。

[1] 程序员典型的工作时间。

4.6 关于null的编程

第3章提到,null值非常重要,但它也带来了一些挑战,比如:通过引用型变量调用一个对象的方法之前,需要确保该变量的值不为null。此外,有时为一个值为null的变量设置一个恰当的有效值也不是一件容易的事。

除了可以使用相等操作符甚至关系操作符来检查null值之外,还有很多其他方式可以让程序很好地处理null值情形。比如,C# 7.0中被加强的is操作符就比相等操作符更适合检查null值,此外,空合并操作符(包括C# 8.0中的空合并操作符赋值语句)、空条件操作符也可以帮助处理null值。当编译器不知道一个变量的值是否为null,但是程序员相信其值不为null时,还可以用空包容操作符告诉编译器该变量不会为null。下面我们先从简单的判断null值开始介绍相关知识。

4.6.1 检查null值

下面的表4.4介绍了多种可以检查null值的方法。

表4.4 检查null值的方法

检查null值的方法很多,自然会带来一个疑问:使用哪一个方法更好?在C# 6.0以及更早,相等操作符、不等性操作符,以及is object是仅有的选择。C# 7.0加强了is操作符后,也可以用is null来检测。事实上使用is null更好,因为它的行为不会被更改,因此不用担心程序的效率问题。从C# 8.0开始,也可以用is {}来代替is object,只不过它有些不够直观。

总之,在C# 7.0之后,推荐使用is object或者is null,而在C# 7.0之前,如果能确保没有重载相等操作符,则推荐使用==null来判断null值,因为这个语法清晰易懂,如果不确定是否有重载,则使用Object.ReferenceEquals(<target>, null)来判断会更加稳妥。

上面4.4中的第2行和第3行所涉及的模式匹配操作符将在第7章进行更详细的介绍。

4.6.2 空合并操作符与空合并赋值操作符

空合并操作符 ??能简单地表示“如果这个值为空,就使用另一个值”,其形式如下:

??操作符支持短路求值。如expression1不为null,就返回expression1的值,另一个表达式不求值。如expression1求值为null,就返回expression2的值。和条件操作符不同,空合并操作符是二元操作符。

代码清单4.36是使用空合并操作符的例子。

代码清单4.36 空合并操作符

如果GetFileName()方法返回null,空合并操作符便会将fullName设置为"default.txt"。否则,fullName被设置为GetFileName()方法返回的值。

空合并操作符能完美“链接”。例如,对于表达式x ?? y ?? z,x不为null将返回x;x为null且y不为null将返回y;否则返回z。也就是说,从左向右选出第一个非null表达式。之前所有表达式都为null,就选择最后一个。在代码清单4.36中,对变量directory的赋值便是空合并操作符链接特性的应用示例。

C# 8.0引入了空合并赋值操作符,可以简单地理解为:如果等于号左侧的变量不为null,则维持其原值不变,否则将用等于号右侧表达式的值对等于号左侧的变量进行赋值。代码清单4.36中,对变量fullName的赋值使用了空合并赋值操作符。

4.6.3 空条件操作符

由于调用成员前经常要检查变量的值是否为null,因此C# 6.0引入了?.操作符,称为空条件操作符 ,如代码清单4.37所示。

代码清单4.37 空条件操作符

调用方法或属性(Length)前,空条件操作符检查操作数(第一个segments)是否为null。segments?.Length逻辑上等价于以下代码(虽然在C# 6.0语法中segments只求值一次):

关于空条件操作符,有非常重要的一点需要注意:它产生的运算结果永远是可空类型。在前面的例子中,即使string.Length是一个不可空的int类型值,但当我们通过可空操作符来访问Length属性时,得到的将是一个可空的int值(即int?)。

空条件操作符也可以用于访问数组。例如通过segments?[0]将在segments不为null的前提下获得数组的首元素。通过空条件操作符访问数组的情形并不多见,因为能够这样做的前提是:你不确定数组变量是否不为null,但确切地知道数组的元素数量,或者至少知道将要访问的元素是存在的。

空条件操作符最方便之处在于可“链接”(使用或者不使用空合并操作符均可)。例如,在下面的示例代码中,ToLower()和StartsWith()都只有在segments以及segments[0]均不为null的前提下才会调用:

上面代码假设segments数组中的元素有可能为null。因此,segments数组应该像下面这样来声明(假设使用C# 8.0):

上面代码将segments数组及其元素均声明为可空。

空条件表达式链接起来后,如第一个操作数为null,表达式求值会被短路,调用链中不再发生其他调用。也可以在整个表达式的末尾追加空合并操作符,这样一来,如果前面的表达式运算的结果为null,则可以自动获得默认值:

与空条件操作符不同的是,空合并操作符未必返回可空的值。在上面的代码中,如果空合并操作符右侧的值不为空,而整个表达式恰好返回了这个值,则此时返回的是字符串字面量"intellitech.com",显然是一个不可空的值。

此外,注意不要遗漏额外的空条件操作符。例如,假定(只是假定)ToLower()也返回null会发生什么?这样在调用StartsWith()时仍会抛出NullReferenceException异常。但这并不是说一定要使用一个空条件操作符链,而是说应关注程序逻辑。本例由于ToLower()永远不为空,所以无须额外的空条件操作符。

虽然有点怪(和其他操作符行为相比),但只在调用链最后才生成可空值类型的值。结果是在Length上调用点(.)操作符只允许调用int(而非int?)的成员。但将segments?.Length放到圆括号中(从而强制先求值int?)就可以在int?的返回值上调用Nullable<T>类型的特殊成员(HasValue和Value)了。

4.6.4 空包容操作符

你可能注意到了,在代码清单4.37中,调用Join()方法时使用了一个叹号:

这段代码先检查了length变量是否为有效值。根据代码中的逻辑,如果length不为null并且不等于0,则说明segments数组也不为null并且有大于0个元素,所以此时可以安全地调用Join()方法。

然而,编译器有能力做出同样的判断。但是,由于Join()方法要求第二个参数不为空,因此如果直接将未赋值的可空型变量segments作为参数,则会产生编译器警告。在C# 8.0中可以使用空包容操作符 (!)来避免该警告。该操作符告诉编译器程序员可以保证某个变量一定不为null值,从而在编译时,编译器会相信程序员的保证而不再产生警告信息。(但是在程序执行的时候,运行时库仍然会检查null值。)

不幸的是,上面代码中的例子存在一定的风险,因为前面length那一行中的空条件操作符给人一种安全的错觉,认为segments数组不为空,则数组里面的元素也一定存在。但实际上即便在一个非空的数组中,也可以存在值为null的元素。

高级主题:空条件操作符应用于委托

空条件操作符本身已是极好的功能。它和委托调用配合,更是解决了自C# 1.0版本以来的一个大问题。注意下例代码清单4.38中,先将PropertyChange事件处理程序赋给一个局部拷贝(propertyChanged),再执行空检查,非空则引发事件。这是以最简单的线程安全的方式来调用事件,可防范在空检查和引发事件之间发生的事件被取消的风险。但该模式并不直观,经常会有开发者不遵守。结果就是抛出让人摸不着头脑的NullReferenceException。幸好,C# 6.0的空条件操作符解决了该问题。现在,委托值的空检查从以下代码:

代码清单4.38 空条件操作符在事件处理程序中的应用

变成了以下更优雅的代码:

事件即委托,所以通过空条件操作符和Invoke()来调用委托也完全可行。

4.7 按位操作符

几乎所有编程语言都提供了一套按位操作符来处理值的二进制形式。

初学者主题:位和字节

计算机的所有值都表示成1和0的二进制形式,这些1和0称为二进制位 (bit)。8位一组称为字节 (byte)。一个字节中每个连续的位都对应2的一个乘幂。其中,最右边的位对应20 ,最左边的对应27 ,如图4.1所示。

图4.1 对应的占位值

在许多情况下,尤其是在操作低级设备或系统服务的时候,信息是以二进制数据的形式获取的。操作这些设备和服务需要处理二进制数据。

如图4.2所示,每个框都对应2的某个乘幂。字节(8位构成的一个数)的值是含有1的所有位的2的乘幂之和。

图4.2 计算无符号字节的值

对于有符号的数,二进制转换则有很大的不同。有符号的数(long、short、int)使用2的补数记数法表示。所以将负数加到正数上时,加法运算可以照常进行,就好像两个数都是正数。使用这种记数法,负数在行为上有别于正数。负数通过最左侧的1来标识。如果最左边的位置包含1,就要将含有0的位置加到一起,而不是将含有1的位置加到一起。每个位置都对应负的“2的乘幂”。此外结果还要减1。图4.3对此进行了演示。

图4.3 计算有符号字节的值

所以,1111 1111 1111 1111对应-1,1111 1111 1111 1001对应-7,而1000 0000 0000 0000对应16位整数能容纳的最小负值。

4.7.1 移位操作符

有时要将一个数的二进制值向右或向左移位。左移时,所有位都向左移动由操作符右侧的操作数指定的位数。移位后在右边留下的空位由零填充。右移位操作符原理相似,只是朝相反方向移位;但如果是负数,左侧填充1而非0。两个移位操作符是>>和<<,分别称为右移位和左移位操作符。除此之外,还有复合移位和赋值操作符<<=和>>=。

例如int值-7,其二进制形式为1111 1111 1111 1111 1111 1111 1111 1001。代码清单4.39使其右移2个位置。

代码清单4.39 使用右移位操作符

输出4.17展示了代码清单4.39的结果。

输出4.17

右移位时最右侧的位在边界处“离开”,左边的负数位标识符右移两个位置,腾出来的空白位置用1填充。最终结果是-2。

虽然传说x << 2比x*4快,但不要将移位操作符用于乘除法。20世纪70年代的一些C编译器可能确实如此,但现代微处理器都对算术运算进行了完美的优化。通过移位进行乘除令人迷惑,而且假如维护代码的人忘记移位操作符的优先级低于算术操作符,还很容易造成错误。

4.7.2 按位操作符

有时需要对两个操作数执行逐位的逻辑运算,比如AND、OR和XOR等,这分别是用&、|和^操作符来实现的。

初学者主题:理解逻辑操作符

假定有如图4.4所示的两个数,按位操作符从最左边的位开始逐位进行逻辑运算,直到最右边的位为止。值1被视为true,值0被视为false。

图4.4 12和7的二进制形式

所以,对图4.4的两个值执行按位AND运算,会逐位比较第一个操作数(12)和第二个操作数(7),得到二进制值000000100,也就是十进制4。另外,这两个值的按位OR运算结果是00001111,也就是十进制15。XOR结果是00001011,也就是十进制11。

代码清单4.40演示了如何使用这些按位操作符,结果如输出4.18所示。

代码清单4.40 使用按位操作符

输出4.18

在代码清单4.40中,值7称为掩码 ,作用是通过特定的操作符表达式,公开(expose)或消除(eliminate)第一个操作数中特定的位。注意和AND (&&)操作符不同,&操作符总是两边求值,即使左边为false。类似地,OR操作符的|版本也不进行“短路求值”。即使左边的操作数为true,右边也要求值。总之,AND和OR操作符的按位版本不进行“短路求值”。

将一个数转换成二进制需迭代它的每一位。代码清单4.41展示了如何将整数转换成二进制形式的字符串,输出4.19展示了结果。

代码清单4.41 获取二进制形式的字符串表示

输出4.19

注意,每次for循环(稍后就会讨论)都使用右移位赋值操作符创建与变量value中的每一位对应的掩码。使用按位操作符&,可判断一个特定的位是否已设置(是否设为1)。如掩码测试生成非零结果,就将1写到控制台,否则写0。这样可真实反映一个无符号长整数的二进制形式。

注意(mask & value) !=0中的圆括号是必需的,因为不相等测试的优先级高于AND操作符。不显式添加圆括号就相当于mask & (value !=0)。这没有任何意义,&左侧是一个ulong,右侧是一个bool。

本例仅供参考,有内建的CLR方法System.Convert.ToString(value, 2)可直接执行这个转换。第二个参数指定进制(2代表二进制,10代表十进制,16代表十六进制)。

4.7.3 按位复合赋值操作符

按位操作符也可以和赋值操作符合并,即&=、|=和^=。例如,可让变量与一个数进行OR运算,结果赋回初始变量,代码清单4.42进行了演示。

代码清单4.42 使用逻辑赋值操作符

输出4.20展示了结果。

输出4.20

使用fields &=mask这样的表达式将位映射与掩码合并,会从fields中消除mask中没有设置的位。相反,fields &=~mask从fields中消除mask中已设置的位。

4.7.4 按位取反操作符

按位取反操作符反转操作数的每一位,操作数可以是int、uint、long和ulong类型。例如,~1返回1111 1111 1111 1111 1111 1111 1111 1110,而~(1<<31)返回0111 1111 1111 1111 1111 1111 1111 1111。

4.8 控制流程语句

在更详细地探讨了布尔表达式之后,我们就可以更清楚地描述C#支持的控制流程语句。有经验的程序员已熟悉了其中许多语句,所以可快速浏览本节内容,找出C#特有的信息。特别是foreach循环,它对许多程序员来说是新的。

4.8.1 while和do/while循环

目前学习的都是只执行一遍的程序。但计算机的关键优势之一是能多次执行相同操作。为此需要创建指令循环。本节讨论的第一个指令循环是while循环,它是最简单的条件循环。while语句的常规形式如下:

条件(condition)必须是布尔表达式,只要它求值为true,作为循环主体的语句(statement)就会反复执行。如果条件求值为false,就跳过循环主体,从它之后的语句执行。注意循环主体会一直执行,即使这个过程中条件变成false。除非回到“循环顶部”重新求值条件,而且结果是false,否则循环不会退出。代码清单4.43用一个斐波那契计算器演示了while循环语句的用法。

代码清单4.43 while循环示例

斐波那契数 是斐波那契数列 的成员,数列中所有数都是数列中前两个数之和。数列最开头两个数是1和1。代码清单4.43中提示输入整数,使用while循环寻找比输入的数大的第一个斐波那契数。

初学者主题:何时使用while循环

本章剩余部分会讲到其他使代码块反复执行的循环结构。术语循环主体指的是while结构中执行的语句(通常是代码块)。这是因为在达成退出条件之前,代码会一直“循环”。需要明白在什么时候选择什么循环结构。如条件为true就一直执行某个操作,就选择while结构。for主要用于重复次数已知的循环,比如从0~n的计数。do/while类似于while循环,区别在于循环主体至少执行一次。

do/while循环与while循环非常相似,只是最适合需要循环1~n次的情况,而且n在循环开始前无法确定。这个模式经常用于提示用户输入。代码清单4.44是从井字棋程序中提取出来的。

代码清单4.44 do/while循环示例

代码清单4.44在每次迭代 [1] 或循环开始的时候将valid设为false。接着提示并获取用户输入的数。虽然这部分在代码中省略了,但接下来的操作是检查输入是否正确。如正确,就将true赋给valid。由于代码使用do/while而不是while语句,所以至少提示用户输入一次。

do/while循环的常规形式如下:

和所有控制流程语句一样,循环主体通常是代码块,以便执行多个语句。但也可将单一语句作为循环主体(标签语句和局部变量声明除外)。

4.8.2 for循环

for循环反复执行代码块直至满足指定条件。这一点与while循环非常相似。区别在于,for循环有一套内建的语法规定了如何初始化、递增以及测试一个计数器的值。该计数器称为循环变量 。由于循环语法中专门有一个位置是为递增/递减操作保留的,所以递增/递减操作符经常作为for循环的一部分使用。

代码清单4.45展示了如何使用for循环显示整数的二进制形式。输出4.21展示了结果。

代码清单4.45 使用for循环

输出4.21

代码清单4.45执行位掩码64次,对用户输入的数中的每一位都应用一次。for循环头部包含三个部分。第一部分声明并初始化变量count,第二部分描述for循环主体的执行条件,第三部分描述如何更新循环变量。for循环的常规形式如下:

下面解释了for循环的各个部分。

·initial(初始化)执行首次迭代前的初始化操作。在代码清单4.45中,它声明并初始化count变量。initial表达式不一定非要声明新变量。例如,可事先声明好变量,在for循环中只将其初始化。也可完全省略该部分。如在这里声明变量,其作用域仅限于for语句头部和主体。

·condition(条件)指定循环结束条件。条件为false终止循环,这和while循环一样。只有条件求值为true才会执行for循环主体。本例在count大于或等于64时退出循环。

·loop(循环)表达式在每次迭代后求值。本例的循环表达式count++会在mask右移位(mask >>=1)之后,对条件求值之前执行。第64次迭代时count递增到64,造成条件变成false,因而终止循环。

·statement(语句)是在条件表达式为true时执行的“循环主体”代码。

代码清单4.45的for循环的执行步骤可用以下伪代码表示:

1.声明count并将其初始化为0。

2.如count小于64,转到步骤3;否则转到步骤7。

3.计算bit并显示它。

4.对mask执行右移位。

5.count递增1。

6.跳回步骤2。

7.继续执行循环主体之后的语句。

for语句头部三部分均可省略。for(;;){...}完全有效,只要有办法从循环中退出以避免无限循环(缺失的条件默认为常量true)。

initial和loop表达式支持多个循环变量,如代码清单4.46所示。

代码清单4.46 使用多个表达式的for循环

结果如输出4.22所示。

输出4.22

initial部分声明并初始化两个循环变量。尽管看起来复杂,但起码像是在一个语句中声明多个局部变量,还算正常。loop部分则看起来不正常,因为它包含以逗号分隔的表达式列表,而非单一表达式。

设计规范

·如果被迫要写包含复杂条件和多个循环变量的for循环,考虑重构方法使控制流程更容易理解。

任何for循环都能改写成while循环:

设计规范

·事先知道循环次数,且循环中要用到控制循环次数的“计数器”时,要使用for循环。

·事先不知道循环次数而且不需要计数器时,要使用while循环。

4.8.3 foreach循环

C#最后一个循环语句是foreach,它迭代数据项集合,设置循环变量来依次表示其中每一项。循环主体可对数据项执行指定操作。foreach循环的特点是每一项只迭代一次:不会像其他循环那样出现计数错误,也不可能越过集合边界。

foreach语句的常规形式如下:

下面解释了foreach语句的各个部分。

·type为代表collection中每一项的variable声明数据类型。可将类型设为var,编译器将根据集合类型推断数据项类型。

·variable是只读变量,foreach循环自动将collection中的下一项赋给它。variable的作用域限于循环主体。

·collection是代表多个数据项的表达式,比如数组。

·statement是每次迭代都要执行的循环主体。

来看代码清单4.47展示的一个简单foreach循环。

代码清单4.47 使用foreach循环判断剩余走棋

输出4.23展示了代码清单4.47的结果。

输出4.23

执行到foreach语句时,将cells数组的第一项,也就是值'1'赋给cell变量。然后执行foreach循环主体。if语句判断cell的值是否等于'O'或'X',两者都不是就在控制台上输出cell的值。下次循环将数组的下个值赋给cell,以此类推。

必须记住,foreach循环期间禁止修改循环变量(这里是cell)。另外,循环变量从C# 5.0开始的行为稍微有别于之前的版本。在循环主体中通过Lambda表达式或匿名方法使用循环变量需注意该差别。详情参见第13章。

初学者主题:何时使用switch语句

有时需要在连续几个if语句中比较同一个值,如代码清单4.48的input变量所示。

代码清单4.48 用if语句检查玩家输入

代码验证用户输入的文本,确定是一步有效的井字棋走棋。例如,假定input的值是9,那么程序不得不执行9次求值。显然,更好的思路是只在一次求值之后就跳转到正确的代码。这种情况下应使用switch语句。

4.8.4 基本switch语句

当将一个值和多个常量值比较时,switch比if语句更易理解。其常规形式如下:

下面解释了switch语句的各个部分。

·expression是要和不同常量比较的值。该表达式的类型决定了switch的“主导类型”。允许的主导类型包括bool、sbyte、byte、short、ushort、int、uint、long、ulong、char、任何枚举(enum)类型(详情参见第9章)以及上述所有值类型的可空类型以及string。

·constant是和主导类型兼容的任何常量表达式。

·一个或多个case标签(或default标签),后跟一个或多个语句(称为一个switch小节)。上例只显示了两个switch小节。代码清单4.49的switch语句包含三个。

·statements是在expression的值等于某个标签指定的constant值时执行的一个或多个语句。这组语句的结束点必须“不可到达” [2] 。换言之,不能“直通”或“贯穿”到下个switch小节。所以,最后一个语句通常是跳转语句,比如break、return或goto。

设计规范

·不要使用continue作为跳转语句退出switch小节。尽管switch在循环中时这样写合法,但很容易对之后的switch小节中出现的break产生困惑。

switch语句应至少有一个switch小节,switch(x){}合法但会产生一个警告。另外,虽然一般情况下应避免省略大括号,但一个例外是应省略case和break语句的大括号,因为这两个关键字本身就指示了块的开始和结束。

代码清单4.49的switch语句在语义上等价于代码清单4.48的一系列if语句。

代码清单4.49 将if语句替换成switch语句

代码清单4.49中的input是要测试的表达式。由于input是字符串,所以主导类型是string。如input的值是"1","2",…,"9",那么走棋有效(valid=true),然后更改相应的单元格,使之与当前用户的标记(X或O)匹配。遇到break语句会立即跳转到switch语句之后的语句。

下一个switch小节描述如何处理空字符串""或"quit"。若input等于这两个值之一,就将valid设为true。没有和测试表达式匹配的其他case标签,就执行switch的default小节。

语言对比:C++—— switch语句贯穿

在C++中,如switch小节不以跳转语句结尾,控制会“贯穿”(直通)至下个switch小节并执行其中的代码。由于在C++中容易出错,所以C#不允许控制从一个switch小节自然贯穿到下一个。C#的设计者认为这样可以更好地防止bug并增强代码的可读性。如希望switch小节执行另一个switch小节中的代码,要显式使用goto语句来实现,详情参见4.9.3节。

switch语句有几点要注意:

·无任何小节的switch语句会产生编译器警告,但语句仍能通过编译。

·各小节可为任意顺序,default小节不一定要出现在switch语句最后,甚至可以省略。

·C#要求每个switch小节(包括最后一个小节)的结束点“不可到达”。这意味着switch小节通常以break、return、throw或goto结尾。

C# 7.0为switch语句引入了模式匹配,switch表达式可使用任何数据类型,而非只能使用前面描述的有限几个。这样switch语句就可基于switch表达式的类型使用(可在case标签中声明变量)。最后,模式匹配switch语句支持条件表达式,所以不仅可以用类型来标识应执行的case标签,还可以在case标签末尾使用布尔表达式标识该标签的执行条件。第7章更多地讨论了模式匹配switch语句。

[1] 每一次循环都称为一次“迭代”。——译者注

[2] C#语言规范对结束点和可到达性的解释是这样的:“每个语句都有一个结束点(end point)。直观地讲,语句的结束点是紧跟在语句后面的那个位置。复合语句(包含嵌入语句的语句)的执行规则规定了当控制到达一个嵌入语句的结束点时所采取的操作。例如,当控制到达块中某个语句的结束点时,控制就转到该块中的下一个语句。如果执行流程可能到达某个语句,则称该语句可到达(reachable)。相反,如果某个语句不可能被执行,则称该语句不可到达(unreachable)。”——译者注

4.9 跳转语句

循环的执行路径可以改变。事实上,可用跳转语句退出循环,或者跳过一次循环迭代的剩余部分并开始下一次迭代——即使循环条件当前仍然为true。本节介绍让执行路径从一个位置跳转到另一个位置的几种方式。

4.9.1 break语句

C#使用break语句退出循环或switch语句。任何时候遇到break语句,控制都会立即离开循环或switch。代码清单4.50演示了井字棋程序的foreach循环。

代码清单4.50 发现赢家就用break跳出循环

输出4.24展示了结果。

输出4.24

代码清单4.50发现有玩家取胜后就执行break语句。break强迫它所在的循环(或switch语句)终止,控制转移到循环(或switch语句)后的下一个语句。在本例中,如果位比较返回true(当前棋盘上已有玩家取胜)就执行break语句,跳出当前foreach循环并显示赢家。

初学者主题:用按位操作符处理棋子分布

完整井字棋代码清单使用按位操作符判断哪个玩家取胜。首先,代码将每个玩家的落子位置保存到名为playerPositions的位映射中(用一个数组保存两个玩家的位置)。

最开始,playerPositions的两个位置都是0。玩家每次走棋,与落子位置对应的位都设为1。例如,假定玩家选择在单元格3落子,则shifter设为3 – 1。减1是因为C#数组基于0,应将0而非1视为第一个位置。接着用移位操作000000000000001 << shifter设置position,即与单元格3对应的位。其中shifter的当前值是2。最后将当前玩家的playerPositions设为0000000000000100(因为0基,所以还是要减1)。代码清单4.51使用|=合并之前和当前走棋。

代码清单4.51 设置与玩家每次走棋对应的位

之后就可迭代与棋盘上的取胜布局对应的每一个掩码,判断当前玩家是否得到了一个取胜布局,就像代码清单4.50展示的那样。

4.9.2 continue语句

循环主体可能有很多语句。如果想在符合特定条件时中断当前迭代,放弃执行剩余语句,可以使用continue语句跳到当前迭代的末尾,并开始下一次迭代。C#的continue语句允许退出当前迭代(无论剩下多少语句没有执行)并跳到循环条件。如循环条件仍为true,循环继续。

代码清单4.52使用continue语句只显示电子邮件地址的域部分。输出4.25展示了结果。

代码清单4.52 判断电子邮件地址的域

输出4.25

在代码清单4.52中,在遇到电子邮件地址的域部分之前,需一直使用continue语句来跳至电子邮件地址的下一个字符。

一般都可以用if语句代替continue语句,这样还能增强可读性。continue语句的问题在于,它在一次迭代中提供了多个控制流程,从而影响了可读性。代码清单4.53重写上面的例子,将continue语句替换成if/else构造来改善可读性。

代码清单4.53 将continue替换成if语句

4.9.3 goto语句

早期编程语言不像C#这些现代语言那样具备完善的“结构化”控制流程,它们要依赖简单的条件分支(if)和无条件分支(goto)语句来满足控制流程的需求。这样得到的程序难以理解。许多资深程序员觉得goto语句在C#中继续存在很反常。但C#确实支持goto,而且只能利用goto在switch语句中实现贯穿(直通)。在代码清单4.54中,如果设置了/out选项,就使用goto语句跳转到default,/f选项的处理与此相似。

代码清单4.54 演示带goto的switch语句

输出4.26演示了如何执行代码清单4.54的代码。

输出4.26

要跳转到标签不是default的其他switch小节,可以使用goto case constant;语法;其中constant是在目标标签中指定的常量。要跳转到没有和switch小节关联的语句,在目标语句前添加标识符和冒号,并在goto语句中使用该标识符。例如,可以写标签语句myLabel : Console.WriteLine();,然后用goto myLabel;跳到那里。幸好,C#禁止通过goto跳入代码块。只能用goto在代码块内部跳转或跳到一个包围当前块的代码块。通过这个限制,C#避免了在其他语言中可能遇到的大多数滥用goto的情况。

一般认为使用goto是不“优雅”的,不仅使代码难以理解,而且会令结构变差。要多次或者在不同情况下执行某个代码小节,要么使用循环,要么将代码重构为方法。

设计规范

·避免使用goto。

4.10 C#预处理器指令

控制流程语句在运行时求值条件表达式。相反,C#预处理器在编译时调用。预处理器指令告诉C#编译器要编译哪些代码,并指出如何处理代码中的特定错误和警告。C#预处理器指令还可告诉C#编译器有关代码组织的信息。

语言对比:C++——预处理

C和C++等语言用预处理器对代码进行整理,根据特殊的记号来执行特殊的操作。预处理器指令通常告诉编译器如何编译文件中的代码,而并不参与实际的编译过程。相反,C#编译器将预处理器指令作为对源代码执行的常规词法分析的一部分。其结果就是,C#不支持更高级的预处理器宏,它最多只允许定义常量。事实上,“预处理器”在C++中显得很贴切,但在C#中就属于用词不当。

每个预处理器指令都以#开头,而且必须一行写完。换行符(而不是分号)标志着预处理器指令的结束。

表4.5总结了所有预处理器指令。

表4.5 预处理器指令

由于本书中的示例代码都不完整,因此如果直接编译,会经常产生编译警告。对于示例代码来说,这些警告可以忽略。为了关闭特定的编辑警告,可以在源代码文件中添加#pragma disable-warning指令。表4.6列举了几个在本书代码中被关闭的警告。

表4.6 几个在本书代码中被关闭的警告

在本书示例代码中,会经常看到上面几个警告代号被#pragma warning disable指令关闭。

4.10.1 排除和包含代码

我们经常用预处理器指令控制何时以及如何包含代码。例如,要使代码兼容C# 2.0(及以后版本)和1.0的编译器,可指示在遇到1.0编译器时排除C# 2.0特有的代码。井字棋程序示例和代码清单4.55对此进行了演示。

代码清单4.55 遇到C# 1.x编译器就排除C# 2.0代码

本例调用了System.Console.Clear()方法,只有2.0或更高版本才支持。使用#if和#endif预处理器指令,这行代码只有在定义了预处理器符号CSHARP2PLUS的前提下才会编译。

预处理器指令的另一个应用是处理不同平台之间的差异,比如用WINDOWS和LINUX #if指令将Windows和Linux特有的API包围起来。开发者经常用这些指令取代多行注释(/*...*/),因为它们更容易通过定义恰当的符号或通过搜索/替换来移除。

预处理器指令最后一个常见用途是调试。用#if DEBUG指令将调试代码包围起来,大多数IDE都支持在发布版中移除这些代码。IDE默认将DEBUG符号用于调试编译,将RELEASE符号用于发布生成。

为了处理else-if条件,可以在#if指令中使用#elif指令,而不是创建两个完全独立的#if块,如代码清单4.56所示。

代码清单4.56 使用#if、#elif和#endif指令

4.10.2 定义预处理器符号

可用两种方式定义预处理器符号。第一种是使用#define指令,如代码清单4.57所示。

代码清单4.57 #define例子

第二种方式是在编译时使用define选项,输出4.27演示了在dotnet命令行上的用法。

输出4.27

多个定义以分号分隔。使用define编译器选项的优点是不需要更改源代码,所以可用相同的源代码文件生成两套不同的二进制程序。

要取消符号定义,可以采取和使用#define相同的方式来使用#undef指令。

4.10.3 生成错误和警告

有时要标记代码中潜在的问题。为此,可以插入#error和#warning指令来分别生成错误和警告消息。代码清单4.58使用井字棋例子,警告代码无法防止玩家多次输入同一步棋。输出4.28展示了结果。

代码清单4.58 用#warning定义警告

输出4.28

包含#warning指令后,编译器会主动发出警告,如输出4.28所示。可用这种警告标记代码中潜在的bug和可能改善的地方。它是提醒开发者任务尚未完结的好帮手。

4.10.4 关闭警告消息

警告指出代码中可能存在的问题,所以很有用。但有的警告可安全地忽略。C# 2.0和之后的编译器提供了预处理器指令#pragma来关闭或还原警告,如代码清单4.59所示。

代码清单4.59 使用预处理器指令#pragma禁用#warning指令

注意,编译器输出时会在警告编号前附加CS前缀。但在用#pragma禁用警告时可以不添加该前缀。

重新启用警告仍是使用#pragma指令,只是需要在warning后添加restore选项,如代码清单4.60所示。

代码清单4.60 使用预处理器指令#pragma还原警告

上述两条指令正好可以将一个特定的代码块包围起来——前提是已知该警告不适用于该代码块。

经常被禁用的警告是CS1591。该警告在使用/doc编译器选项生成XML文档,但并未注释程序中的所有公共项时显示。

4.10.5 nowarn:<warn list>选项

除了#pragma指令,C#编译器通常还支持nowarn:<warn list>选项。它可以获得与#pragma相同的结果,只是不用把它加进源代码,而是把它作为编译器选项使用。除此之外,nowarn选项会影响整个编译过程,而#pragma指令只影响该指令所在的那个文件。例如输出4.29在命令行上关闭了CS0219警告。

输出4.29

4.10.6 指定行号

用#line指令改变C#编译器在报告错误或警告时显示的行号。该指令主要由自动生成C#代码的实用程序和设计器使用。在代码清单4.61中,真实行号显示在最左侧。

代码清单4.61 #line预处理器指令

在上例中,使用#line指令后,编译器会将实际发生在125行的警告报告在113行上发生,如输出4.30所示。

输出4.30

在#line指令后添加default,会反转之前的所有#line的效果,并指示编译器报告真实的行号,而不是之前使用#line指定的行号。

4.10.7 可视编辑器提示

C#提供了只有在可视代码编辑器中才有用的两个预处理器指令:#region和#endregion。像Microsoft Visual Studio这样的代码编辑器能搜索源代码,找到这些指令,并在写代码时提供相应的编辑器功能。C#允许用#region指令声明代码区域。#region和#endregion必须成对使用,两个指令都可选择在指令后跟随一个描述性字符串。此外,可将一个区域嵌套到另一个区域中。

代码清单4.62是井字棋程序的例子。

代码清单4.62 #region和#endregion预处理器指令

Visual Studio检查上述代码,在编辑器左侧提供树形控件来展开和折叠由#region和#endregion指令界定的代码区域,如图4.5所示。

图4.5 Microsoft Visual Studio的折叠区域

4.10.8 启用可空引用类型

第3章中提到过,可以在代码中使用#nullable指令来启用或者禁用C#对启用可空引用类型的支持。#nullable enable启用可空引用类型,而#nullable disable则禁用该类型。此外,#nullable restore将可空引用类型的可用状态恢复为整个工程的全局设置状态。即在工程文件中,通过Nullable节点设置的状态。

4.11 小结

本章首先介绍了C#赋值和算术操作符。接着讲解了如何使用操作符和const关键字声明常量表达式。但并没有按顺序讲解所有C#操作符。讨论关系和逻辑比较操作符之前先介绍了if语句,并强调了代码块和作用域等重要概念。最后讨论的操作符是按位操作符,强调了掩码的用法。然后讨论了其他控制流程语句,比如循环、switch和goto。本章最后讨论了C#预处理器指令。

本章早些时候已讨论了操作符优先级,但表4.7的总结最全面,其中包括了几个尚未讲到的操作符。

表4.7 操作符优先级*

*各行优先级从高到低排列。

要复习第1~3章的内容,或许最好的办法是将井字棋程序(Chapter04\TicTacToe.cs)彻底搞清楚。通过研究该程序,可慢慢领悟如何将自己学到的东西合并成完整程序。

第5章 方法和参数

基于目前学到的C#编程知识,你应该能写一些简单、直观的程序,它们由一组语句构成,和20世纪70年代的那些程序差不多。但编程技术自20世纪70年代以来有了长足进步,随着程序变得越来越复杂,需要新的思维模式来管理这种复杂性。“过程式”或“结构化”编程的基本思路就是提供对语句分组来构成单元的构造。此外,可通过结构化编程将数据传给一个语句分组,在这些语句执行完毕后返回结果。

除了方法定义和调用的基础知识,本章还将讨论一些更高级的概念,包括递归、方法重载、可选参数和具名参数。注意目前和直至本章末尾讨论的都是静态方法(第6章详述)。

其实从第1章的HelloWorld程序起就已学习了如何定义方法。那个例子定义的是Main()方法。本章将更详细地学习方法的创建,包括如何用特殊的C#语法(ref和out)让参数向方法传递变量而不是值。最后介绍一些基本的错误处理技术。

5.1 方法的调用

初学者主题:什么是方法

目前在程序中写的所有语句其实都在一个名为Main()的方法内。随着程序逐渐变大,方法很快就会变得难以维护,且可读性越来越差。

方法 组合一系列语句以执行特定操作或计算特定结果。它能为构成程序的语句提供更好的结构和组织。假定要用Main()方法统计某个目录下源代码的行数,不是在一个巨大的Main()方法中写所有代码,而是提供更简短的版本,隐藏每个方法的实现细节,如代码清单5.1所示。

代码清单5.1 语句组合成方法

这里没有将所有语句都放到Main()中,而是把它们划分在多个方法中。例如,程序先用一系列System.Console.WriteLine()语句显示帮助文本,这些语句全部放在DisplayHelpText()方法中。类似地,用GetFiles()方法获取要统计行数的文件。最后调用CountLines()方法实际统计行数,调用DisplayLineCount()方法显示结果。一眼就能看清楚整个程序的结构,因为方法名清楚地描述了方法的作用。

设计规范

·要为方法名使用动词或动词短语。

方法总是和类型(通常是类 )关联。类型将相关方法分为一组。

方法通过实参 接收数据,实参由方法的参数 或形参 [1] 定义。参数是调用者 (发出方法调用的代码)用于向被调用的方法(例如Write()、WriteLine()、GetFiles()、CountLines()等)传递数据的变量。在代码清单5.1中,files和lineCount分别是传给CountLines()和DisplayLineCount()方法的实参。方法通过返回值 将数据返回调用者。在代码清单5.1中,GetFiles()方法调用的返回值被赋给files。

这里重新讨论一下第1章讲过的System.Console.Write()、System.Console.WriteLine()和System.Console.ReadLine()方法。这次要从方法调用的角度讨论,而不是强调控制台的输入和输出细节。代码清单5.2展示了这三个方法的应用。

代码清单5.2 简单方法调用

方法调用由方法名称、实参列表和返回值构成。完全限定的方法名称包括命名空间、类型名和方法名,每部分以句点分隔。稍后会讲到,调用方法时经常只使用方法名称,而不必完全限定。

5.1.1 命名空间

命名空间是一种分类机制,用于分组功能相关的所有类型。命名空间是分级的,级数任意,但超过6级就很罕见了。一般从公司名开始,然后是产品名,最后是功能领域。例如在Microsoft.Win32.Networking中,最外层的命名空间是Microsoft,它包含内层命名空间Win32,后者又包含嵌套更深的Networking命名空间。

命名空间主要用于按功能领域组织类型,以便查找和理解这些类型。此外,命名空间还有助于防范类型名称冲突。两个都叫Button的类型只要在不同命名空间,比如System.Web.UI.WebControls.Button和System.Windows.Controls.Button,编译器就能区分。

在代码清单5.2中,Console类型在System命名空间中。System命名空间包含用于执行大量基本编程活动的类型。几乎所有C#程序都要使用System命名空间中的类型。表5.1总结了其他常用命名空间。

调用方法并非一定要提供命名空间。例如,假定要调用的方法与发出调用的方法在同一个命名空间,就没必要指定命名空间。本章稍后会讲解如何利用using指令避免每次调用方法都指定命名空间限定符。

表5.1 常用命名空间

设计规范

·要为命名空间使用PascalCase大小写。

·考虑组织源代码文件目录结构以匹配命名空间层次结构。

5.1.2 类型名称

调用静态方法时,如果目标方法和调用者不在同一个类型(或基类)中,就需要添加类型名称限定符。(本章稍后会介绍如何用using static指令省略类型名称。)例如,从HelloWorld.Main()中调用静态方法Console.WriteLine()时就需要添加类型名称Console。但和命名空间一样,如果要调用的方法是调用表达式所在类型的成员,C#就允许在调用时省略类型名称(代码清单5.4展示了一个例子)。之所以不需要类型名称,是因为编译器能够根据调用位置推断类型。显然,如果编译器无法进行这样的推断,就必须将类型名称作为方法调用的一部分。

类型本质上是对方法及其相关数据进行分组的一种方式。例如,Console类型包含常用的Write()、WriteLine()和ReadLine()等方法。所有这些方法都在同一个“组”中,都从属于Console类型。

5.1.3 作用域

第4章讲过,事物的“作用域”是可用非限定名称引用它的那个区域。两个方法在同一个类型中声明,一个方法调用另一个就不需要类型限定符,因为这两个方法具有整个包容类型的作用域。类似地,类型的作用域是声明它的那个命名空间。所以,特定命名空间的一个类型中的方法调用不需要指定该命名空间。

5.1.4 方法名称

每个方法调用都要指定一个方法名称。如前所述,它可能用也可能不用命名空间和类型名称加以限定。方法名称之后是圆括号中的实参列表,每个实参以逗号分隔,对应于声明方法时指定的形参。

5.1.5 形参和实参

方法可获取任意数量的形参,每个形参都具有特定的数据类型。调用者为形参提供的值称为实参 ,每个实参都要和一个形参对应。例如,以下方法调用有三个参数:

该方法位于File类中,后者位于System.IO命名空间中。方法声明为有三个参数,第一个和第二个是string类型,第三个是bool类型。本例传递string变量oldFileName和newFileName代表旧的和新的文件名,第三个参数传递false,用于判断在新文件名存在的情况下文件拷贝失败的情形。

5.1.6 方法返回值

和System.Console.WriteLine()相反,代码清单5.2中的System.Console.ReadLine()没有任何参数,因为该方法声明为没有参数。但这个方法有返回值 。可利用返回值将调用方法所产生的结果返回调用者。因为System.Console.ReadLine()有返回值,所以可将返回值赋给变量firstName。还可将方法的返回值作为另一个方法的实参使用,如代码清单5.3所示。

代码清单5.3 将方法返回值作为实参传给另一个方法调用

代码清单5.3不是先为变量赋值,再在System.Console.WriteLine()调用中使用这个变量。相反,是在调用System.Console.WriteLine()时直接调用System.Console.ReadLine()方法。运行时会先执行System.Console.ReadLine()方法,返回值直接传给System.Console.WriteLine()方法,而不是传给一个变量。

并非所有方法都返回数据,System.Console.Write()和System.Console.WriteLine()就是如此。稍后会讲到这种方法指定了void返回类型,好比在HelloWorld的例子中,Main的返回类型就是void。

5.1.7 对比语句和方法调用

代码清单5.3演示了语句和方法调用的差异。System.Console.WriteLine("Hello {0}!", System.Console.ReadLine());语句包含两个方法调用。语句通常包含一个或多个表达式,本例有两个表达式都是方法调用。所以,方法调用构成了语句的不同部分。

虽然在一个语句中包含多个方法调用能减少编码量,但不一定能增强可读性,而且很少能带来性能上的优势。开发者应更注重代码的可读性,而不要将过多精力放在写简短的代码上。

注意  通常,开发者应更注重代码的可读性,而不要将过多精力放在写简短的代码上。为了使代码一目了然,进而在长时间里更容易维护,可读性是关键。

[1] 以后不需要区分形参和实参时一般以“参数”代之。——译者注

5.2 方法的声明

本节描述如何声明包含参数或返回类型的方法。代码清单5.4演示了这些概念,输出5.1展示了结果。

代码清单5.4 声明方法

输出5.1

代码清单5.4声明了5个方法。从Main()中调用了GetUserInput(),然后调用GetFullName()和GetInitials()。后三个方法都返回一个值,而且都要获取实参。最后调用DisplayGreeting(),它不返回任何数据。C#的每个方法都必须在某个类型中,本例的包容类型是IntroducingMethods类。即使第1章讨论的Main()方法也必须在一个类型中。

语言对比:C++/Visual Basic——全局方法

C#不支持全局方法,一切都必须在类型声明中。这正是Main()方法标记为static的原因——它等价于C++的全局方法和Visual Basic的“共享”方法。

初学者主题:用方法进行重构

将一组语句转移到一个方法中,而不是把它们留在一个较大的方法中,这是一种重构 形式。重构有助于减少重复代码,因为可从多个位置调用方法,而不必在每个位置都重复这些代码。重构还有助于增强代码的可读性。编码时的一个最佳实践是经常检查代码,找出可重构的地方。尤其是那些不好理解的代码块,最好把它们转移到方法中,用有意义的方法名清晰定义代码的行为。与简单地为代码块加上注释相比,重构效果更好,因为看方法名就知道方法要做的事情。

例如,代码清单5.4的Main()方法具有与第1章代码清单1.16中的Main()方法差不多的行为。虽然两者都容易看懂,但代码清单5.4更简洁。只需扫一眼Main()方法就可理解该程序(暂时不用关心被调用的每个方法的实现细节)。

在Visual Studio中可选定一组语句,右击并选择“快速操作和重构 ”(Ctrl+.)菜单命令,然后在弹出的小窗口中选择“提取方法”命令,将该块提取到其自己的方法中,自动插入代码以从原始位置调用新方法。

5.2.1 参数声明

注意DisplayGreeting()、GetFullName()和GetInitials()方法的声明。可在方法声明的圆括号中添加参数列表 (讨论泛型时会讲到,方法也可以有类型参数列表 。如根据上下文能分清当前讲的是哪种参数,就直接把它们称为“参数列表”中的“参数”)。列表中的每个参数都包含参数类型和参数名称,每个参数以逗号分隔。

大多数参数的行为和命名规范与局部变量一致。因此参数名采用camelCase大小写形式。另外,不能在方法中声明与参数同名的局部变量,因为这会创建同名的两个“局部变量”。

设计规范

·要为参数名使用camelCase大小写。

5.2.2 方法返回类型声明

GetUserInput()、GetFullName()和GetInitials()方法除了定义参数,还定义了方法返回类型 。很容易就可分辨一个方法是否有返回值,因为在声明这种方法时,会在方法名之前添加一个数据类型。上述所有方法的返回数据类型都是string。虽然方法可指定多个参数,但返回类型只能有一个。

如GetUserInput()和GetInitials()方法所示,具有返回类型的方法几乎总是包含一个或多个return语句将控制返回给调用者。return语句以return关键字开头,后跟计算返回值的表达式。例如,GetInitials()方法的return语句是return $"{firstName[0]}.{lastName[0]}.";。return关键字后面的表达式必须兼容方法的返回类型。

如果方法有返回类型,它的主体必须没有“不可到达的结束点”。换言之,方法不能在不返回值的情况下碰到大括号而自然结束。为保证这一点,最简单的办法就是将return语句作为方法的最后一个语句。但这并非绝对,return语句并非只能在方法末尾出现。例如,方法中的if或switch语句可以包含return语句,如代码清单5.5所示。

代码清单5.5 方法中间的return语句

(注意,return语句将控制转移出switch,所以不需要用break语句防止非法“贯穿”switch部分。)

在代码清单5.5中,方法最后一个语句不是return语句,而是switch语句。但编译器判断方法的每条执行路径最终都是return语句,所以方法结束点“不可到达”。这样的方法是合法的,即使它不以return语句结尾。

如果return之后有“不可到达”的语句,编译器会发出警告,指出有永远执行不到的语句。

虽然C#允许提前返回,但为了增强代码的可读性,并使代码更易维护,应尽量确定单一的退出位置,而不是在方法的多个代码路径中散布多个return语句。

指定void作为返回类型表示该方法没有返回值。所以,这种方法不支持向变量赋值,也无法在调用位置 [1] 作为参数传递。void调用只能作为语句使用。此外,return在这种方法内部可选。如指定return,它之后不能有任何值。例如代码清单5.4的Main()方法的返回值是void,方法中没有使用return语句。而DisplayGreeting()有return语句,但return之后没有添加任何值。

虽然从技术上说方法只能有一个返回类型,但返回类型可以是一个元组。从C# 7.0起,多个值可通过C#元组语法打包成元组返回,如代码清单5.6的GetName()方法所示。

代码清单5.6 用元组返回多个值

技术上仍然只返回一个数据类型,即一个ValueTuple<string, string>,但实际可以返回任意数量(当然要合理)。

5.2.3 表达式主体方法

有些方法过于简单。为简化这些方法的定义,C# 6.0引入了表达式主体方法 ,允许用表达式代替完整方法主体。代码清单5.4的GetFullName()方法就是一例:

表达式主体方法不是用大括号定义方法主体,而是用=>操作符(第13章详述)。该操作符的结果数据类型必须与方法返回类型匹配。换言之,虽然没有显式的return语句,但表达式本身的返回类型必须与方法声明的返回类型匹配。

表达式主体方法是大量方法主体声明的语法快捷方法。正因如此,其应用应限于最简单的方法实现,例如单行表达式。

语言对比:C++——头文件

和C++不同,C#类从来不将实现与声明分开。C#不区分头文件(.h)和实现文件(.cpp)。相反,声明和实现在同一个文件中。(C#确实支持名为“分部方法”的高级功能,允许将方法的声明和实现分开。但考虑到本章的目的,我们只讨论非分部方法。)这样就不需要在两个位置维护冗余的声明信息。

初学者主题:命名空间

如前所述,命名空间 是分类和分组相关类型的一种机制。在一个类型所在的命名空间中,能找到和它相关的其他类型。此外,不同命名空间中重名的两个或更多类型没有歧义。

[1] call site,就是发出调用的地方,可理解成调用了一个目标方法的表达式或代码行。——译者注

5.3 using指令

完全限定的名称可能很长、很笨拙。可将一个或多个命名空间的所有类型“导入”文件,这样在使用时就不需要完全限定。这可通过using指令(通常在文件顶部)来实现。例如代码清单5.7中的Console就没有附加System前缀,因为代码清单顶部使用了一个using System指令。

代码清单5.7 using指令的例子

代码清单5.7的结果如输出5.2所示。

输出5.2

虽然添加了using System,但使用System的某个子命名空间中的类型时还是不能省略System。例如,要访问System.Text中的StringBuilder类型,必须另外添加一个using System.Text指令或者对类型进行完全限定(System.Text.StringBuilder),而不能只是写Text.StringBuilder。简单地说,using指令不“导入”任何嵌套命名空间 中的类型。嵌套命名空间(由命名空间中的句点符号来标识)必须显式导入。

语言对比:Java——import指令中的通配符

Java允许使用通配符导入命名空间,例如:


import javax.swing.*;

相反,C#不允许在using指令中使用通配符,每个命名空间都必须显式导入。

语言对比:Visual Basic .NET——项目范围的Imports指令

和C#不同,Visual Basic .NET允许为整个项目(而非只是单个文件)使用与using指令等价的Imports指令。换言之,Visual Basic .NET提供了using指令的一个命令行版本,它对项目的所有文件起作用。

通常,程序要使用一个命名空间中的许多类型,就应考虑为该命名空间使用using指令,避免对该命名空间中的所有类型都进行完全限定。正是这个原因,几乎所有C#文件都在顶部添加了using System指令。在本书剩余的部分,代码清单会经常省略using System指令,但其他命名空间指令都会显式地包含。

使用using System指令的一个有趣结果是,可以使用不同的大小写形式来表示字符串数据类型:String或者string。前者的基础是using System指令,后者使用的是string关键字。两者在C#中都引用System.String数据类型,最终生成的CIL代码毫无区别 [1] 。

高级主题:嵌套using指令

using指令不仅可以在文件顶部使用,还可以在命名空间声明的顶部使用。例如,声明新命名空间EssentialCSharp时,可在该声明的顶部添加using指令,如代码清单5.8所示。

代码清单5.8 在命名空间声明中使用using指令

输出5.3展示了结果。

输出5.3

在文件顶部和命名空间声明的顶部使用using指令的区别在于,后者的using指令只在声明的命名空间内有效。如果在EssentialCSharp命名空间前后声明了新命名空间,新命名空间不会受别的命名空间中的using System指令的影响。但我们很少写这样的代码,特别是根据约定,每个文件只应该有一个类型声明。

5.3.1 using static指令

using指令允许省略命名空间限定符来简化类型名称。而using static指令允许将命名空间和类型名称都省略,只需写静态成员名称。例如,using static System.Console指令允许直接写WriteLine()而不必写完全限定名称System.Console.WriteLine()。基于这个技术,代码清单5.2可改写为代码清单5.9。

代码清单5.9 using static指令

本例不会降低代码的可读性。WriteLine()、Write()和ReadLine()明显与控制台指令有关。事实上,我们可以说代码显得比以往更简单、更清晰。

但这并非绝对,有的类定义了重叠的行为名称(方法名),例如文件和目录都提供了Exists()方法。在定义了using static指令的前提下直接调用Exists()无利于区分。类似地,如果你写的类定义了行为名称重叠的成员,例如Display()和Write(),读者会容易混淆。

编译器不允许这种歧义存在。两个成员如具有相同的签名(通过using static指令或者是单独声明的成员),调用它们时就会产生歧义,会造成编译错误。

5.3.2 使用别名

还可利用using指令为命名空间或类型取一个别名。别名 是在using指令起作用的范围内可以使用的替代名称。别名的两个最常见的用途是消除两个同名类型的歧义和缩写长名称。例如在代码清单5.10中,CountDownTimer别名引用了System.Timers.Timer类型。仅添加using System.Timers指令不足以完全限定Timer类型,原因是System.Threading也包含Timer类型,所以在代码中直接用Timer会产生歧义。

代码清单5.10 声明类型别名

代码清单5.10将全新的名称CountDownTimer作为别名,但也可将别名指定为Timer,如代码清单5.11所示。

代码清单5.11 声明同名的类型别名

由于Timer现在是别名,所以“Timer”引用没有歧义。这时如果要引用System.Threading.Timer类型,必须完全限定或定义不同的别名。

[1] 我更喜欢使用string关键字,但无论选择哪一种表示方法,都应在项目中保持一致。

5.4 Main()的返回值和参数

到目前为止,可执行体的所有Main()方法采用的都是最简单的声明。这些Main()方法声明不包含任何参数或非void返回类型。但C#支持在执行程序时提供命令行参数,并允许从Main()方法返回状态标识符。

“运行时”通过一个string数组参数将命令行参数传给Main()。要获取参数,访问数组就可以了,代码清单5.12对此进行了演示。程序的目的是下载指定URL位置的文件。第一个命令行参数指定URL,第二个指定存盘文件名。代码从一个switch语句开始,根据参数数量(args.Length)采取不同操作:

1.如果没有两个参数,就显示一条错误消息,指出必须提供URL和文件名;

2.如果有两个参数,表明用户提供了URL和存盘文件名。

代码清单5.12 向Main()传递命令行参数

代码清单5.12的结果如输出5.4所示。

输出5.4

成功获取存盘文件名,就用它保存下载的文件。否则应显示帮助文本。Main()方法还会返回一个int,而不是像往常那样返回void。返回值对于Main()声明来说是可选的。但如果有返回值,程序就可以将状态码返回给调用者(比如脚本或批处理文件)。根据约定,非零返回值代表出错。

虽然所有命令行参数都可通过字符串数组传给Main(),但有时需要从非Main()的方法中访问参数。这时可用System.Environment.GetCommandLineArgs()方法以Main (string[]args)将参数传递到Main()的相同形式返回由命令行参数构成的数组。

高级主题:消除多个Main()方法的歧义

假如一个程序的两个类都有Main()方法,可以选取其中一个类作为程序的入口点。在Visual Studio中找到“解决方法资源管理器”面板,右键单击项目图标,在弹出的菜单中点击“属性”命令。属性设置页面将会显示在窗口右侧。请确保“应用程序”选项卡处于选中状态。在页面中找到“启动对象”下拉选单。在这里可以选择作为入口点的类名称。如果使用命令行编译程序,也可以通过设置StartupObject属性来设置入口点的类。例如:

上例中,AddisonWesley.Program2是具有Main()方法的命名空间和类名称。

初学者主题:调用栈和调用点

代码执行时,方法可能调用其他方法,其他方法可能调用更多方法,以此类推。在代码清单5.4的简单情况中,Main()调用GetUserInput(),后者调用System.Console.ReadLine(),后者又在内部调用更多方法。每次调用新方法时,“运行时”都创建一个“栈帧”或“活动帧”,其中包含的内容涉及传给新调用的实参、新调用的局部变量以及方法返回时应该从哪里恢复等。这样形成的一系列栈帧称为调用栈 [1] 。随着程序复杂度的提高,每个方法调用另一个方法时,这个调用栈都会变大。但当调用结束时,调用栈会发生收缩,直到调用另一个方法。我们用栈展开 (stack unwinding) [2] 一词描述从调用栈中删除栈帧的过程。栈展开的顺序通常与方法调用的顺序相反。方法调用完毕,控制会返回调用点 (call site),也就是最初发出方法调用的位置。

[1] async或迭代器方法除外,它们的活动记录转移到堆上。

[2] unwind一般翻译成“展开”,但这并不是一个很好的翻译。wind和unwind源于生活。把线缠到线圈上称为wind;把线从线圈上松开称为unwind。同样地,调用方法时压入栈帧,称为wind;方法执行完毕弹出栈帧,称为unwind。——译者注

5.5 高级方法参数

之前的例子一直是通过方法的return语句返回数据。本节描述方法如何通过自己的参数返回数据,以及方法如何获取数量可变的参数。

5.5.1 值参数

参数默认采用传值 方式。换言之,参数值会拷贝到目标参数中。例如在代码清单5.13中,调用Combine()时Main()使用的每个变量值都会拷贝给Combine()方法的参数。输出5.5展示了结果。

代码清单5.13 以传值方式传递变量

输出5.5

Combine()方法返回前,即使将null值赋给driveLetter、folderPath和fileName等变量,Main()中对应的变量仍会保持其初始值不变,因为在调用方法时,只是将变量的值拷贝了一份给方法。调用栈在一次调用的末尾“展开”的时候,拷贝的数据会被丢弃。

初学者主题:匹配调用者变量与参数名

在代码清单5.13中,调用者中的变量名与被调用方法中的参数名匹配。这是为了增强可读性,名称是否匹配与方法调用的行为无关。被调用方法的参数和发出调用的方法的局部变量在不同声明空间中,相互之间没有任何关系。

高级主题:比较引用类型与值类型

就本节来说,传递的参数是值类型还是引用类型并不重要。重要的是被调用的方法是否能将值写入调用者的原始变量中。由于现在是生成原始值的拷贝,所以怎么更改都影响不到调用者的变量。但不管怎样,都有必要理解值类型和引用类型的变量的区别。

从名字就能看出,对于引用类型的变量,它的值是对数据实际存储位置的引用。“运行时”如何表示引用类型变量的值,这是“运行时”的实现细节。一般都是用数据实际存储的内存地址来表示,但并非一定如此。

如引用类型的变量以传值方式传给方法,拷贝的就是引用(地址)本身。这样虽然在被调用的方法中还是更改不了引用(地址)本身,但可以更改地址处的数据。

相反,对于值类型的参数,参数获得的是值的拷贝,所以被调用的方法怎么都改变不了调用者的变量。

5.5.2 引用参数

来看看代码清单5.14的例子,它调用方法来交换两个值,输出5.6展示了结果。

代码清单5.14 以传引用的方式传递变量

输出5.6

赋给first和second的值被成功交换。这要求以传引用 的方式传递变量。比较本例的Swap()调用与代码清单5.13的Combine()调用,不难发现两者最明显的区别就是本例在参数数据类型前使用了关键字ref,这使参数以传引用的方式传递,被调用的方法可用新值更新调用者的变量。

如果被调用的方法将参数指定为ref,调用者调用该方法时提供的实参应该是附加了ref前缀的变量(而不是值)。这样调用者就显式确认了目标方法可对它接收到的任何ref参数进行重新赋值。此外,调用者应初始化传引用的局部变量,因为被调用的方法可能直接从ref参数读取数据而不先对其进行赋值。例如在代码清单5.14中,temp直接从first获取数据,认为first变量已由调用者初始化。事实上,ref参数只是传递的变量的别名。换言之,引用参数的作用只是为现有变量分配参数名,而非创建新变量并将实参的值拷贝给它。

5.5.3 输出参数

如前所述,用作ref参数的变量必须在传给方法前赋值,因为被调用的方法可能直接从变量中读取值。例如,前面的Swap方法必须读写传给它的变量。但方法经常要获取一个变量引用,并向变量写入而不读取。这时更安全的做法是以传引用的方式传入一个未初始化的局部变量。

为此,代码需要用关键字out修饰参数类型。例如代码清单5.15中的TryGetPhoneButton()方法,它返回与字符对应的电话按键。

代码清单5.15 仅传出的变量

输出5.7展示了代码清单5.15的结果。

输出5.7

在本例中,如果能成功判断与character对应的电话按键,TryGetPhoneButton()方法就返回true。方法还使用out修饰的button参数返回对应的按键。

out参数功能上与ref参数完全一致,唯一区别是C#语言对别名变量的读写有不同的规定。如参数被标记为out,编译器会核实在方法所有正常返回的代码路径中,是否都对该参数进行了赋值。如发现某个代码执行路径没有对button赋值,编译器就会报错,指出代码没有对button进行初始化。在代码清单5.15中,方法最后将下划线字符赋给button,因为即使无法判断正确的电话按键,也必须对button进行赋值。

使用out参数时一个常见的编码错误是忘记在使用前声明out变量。从C# 7.0起可在调用方法前以内联的形式声明out变量。代码清单5.15在TryGetPhoneButton(character, out char button)中使用了该功能,之前完全不需要声明button变量。而在C# 7.0之前,必须先声明button变量,再用TryGetPhoneButton(character, out button)调用方法。

C# 7.0的另一个功能是允许完全放弃out参数。例如,可能只想知道某字符是不是有效的电话按键,而不实际返回对应数值。这时可用下划线放弃button参数:TryGetPhoneButton(character, out _)。

在C# 7.0元组语法之前,开发者声明一个或多个out参数来解决方法只能有一个返回类型的限制。例如,为了返回两个值,可以正常返回一个,另一个写入作为out参数传递的别名变量。虽然这种做法既常见也合法,但通常都有更好的方案能达到相同目的。例如,用C# 7.0写代码时,返回两个或更多值应首选元组语法。而在C# 7.0之前可考虑改成两个方法,每个方法返回一个值。如果非要一次返回两个,还可以使用System.ValueTuple类型(要求引用System.ValueTuple NuGet包,但不使用C# 7.0语法)。

注意  所有正常的代码路径都必须对out参数赋值。

5.5.4 只读传引用

C# 7.2支持以传引用的方式传入只读值类型。该特性以传引用的方式传入值类型参数,并且让该参数不能被方法修改。这样不仅避免了每次调用方法都创建值类型的拷贝,而且不用担心值类型参数被修改。换言之,其作用是在传值时减少拷贝量,同时把它标识为只读,从而增强性能。该语法要为参数添加in修饰符。例如:

使用in修饰符,方法中对number的任何重新赋值操作(例如number++)都会造成编译错误,并指示number只读。

5.5.5 返回引用

C# 7.0新增的另一个功能返回对变量的引用。例如,代码清单5.16定义了一个方法返回图片中的第一个红眼像素。

代码清单5.16 ref Return和ref局部变量声明

通过返回对变量的引用,调用者可将像素更新为不同颜色,如代码清单5.16灰色背景的行所示。检查对数组的更新,证明值现已变成黑色。

返回引用有两个重要的限制,两者都和对象生存期有关:(1)对象仍被引用时不应被垃圾回收;(2)对象的所有引用都消失之后,不应再占用内存。为符合这些限制,从方法返回引用时只能返回:

·对字段或数组元素的引用。

·其他返回引用的属性或方法。

·作为参数传给“返回引用的方法”的引用。

例如,FindFirstRedEyePixel()返回对一个image数组元素的引用,该引用是传给方法的参数。类似地,如图片作为类的字段存储,可返回对字段的引用:

此外,ref局部变量被初始化为引用一个特定变量,以后不能修改为引用其他变量。

返回引用时要注意几点:

·如决定返回引用,就必须返回一个引用。以代码清单5.16为例,即使不存在红眼像素,仍需返回一个引用字节。找不到就只有抛出异常。相反,如采取传引用参数的方式,就可以不修改参数,只是返回一个bool值代表成功,许多时候这种做法更佳。

·声明引用局部变量的同时必须初始化它。为此需要将方法返回的引用赋给它,或将一个变量引用赋给它:

·虽然C# 7.0允许声明ref局部变量,但不允许声明ref字段:

·自动实现的属性不能声明为引用类型:

·允许返回引用的属性:

·引用局部变量不能用值(比如null或常量)来初始化。必须将返回引用的成员赋给它,或者将局部变量、字段或数组赋给它:

5.5.6 参数数组

到目前为止,方法的参数数量都是在声明时确定好的。但有时我们希望参数数量可变。以代码清单5.13的Combine()方法为例,它传递了驱动器号、文件夹路径和文件名等参数。如路径中包含多个文件夹,调用者希望将额外的文件夹连接起来以构成完整路径,那么应该如何写代码?也许最好的办法就是为文件夹传递一个字符串数组,其中包含不同的文件夹名称。但这会使调用代码变复杂,因为需要事先构造好数组并将数组作为参数传递。

为简化编码,C#提供了一个特殊关键字,允许在调用方法时提供数量可变的参数,而不是事先就固定好参数数量。讨论方法声明前,先注意一下代码清单5.17的Main()方法中的调用代码。

代码清单5.17 传递长度可变的参数列表

输出5.8展示了代码清单5.17的结果。

输出5.8

第一个Combine()调用提供了4个参数。第二个只提供了3个。最后一个调用传递一个数组来作为参数。换言之,Combine()方法接受数量可变的参数,要么是以逗号分隔的字符串参数,要么是单个字符串数组。前者称为方法调用的“展开”(expanded)形式,后者称为“正常”(normal)形式。

为了获得这样的效果,Combine()方法需要:

1.在方法声明的最后一个参数前添加params关键字;

2.将最后一个参数声明为数组。

像这样声明了参数数组 之后,每个参数都作为参数数组的成员来访问。Combine()方法迭代paths数组的每个元素并调用System.IO.Path.Combine()。该方法自动合并路径中的不同部分,并正确使用平台特有的目录分隔符。注意PathEx.Combine()完全等价于Path.Combine(),只是能处理数量可变的参数,而非只能处理两个。

参数数组要注意以下几点:

·参数数组不一定是方法的唯一参数,但必须是最后一个。由于只能放在最后,所以最多只能有一个参数数组。

·调用者可指定和参数数组对应的零个实参,这会使传递的参数数组包含零个数据项。

·参数数组是类型安全的——实参类型必须兼容参数数组的类型。

·调用者可传递一个实际的数组,而不是传递以逗号分隔的实参列表。最终生成的CIL代码一样。

·如目标方法的实现要求一个最小的参数数量,请在方法声明中显式指定必须提供的参数。这样一来,遗漏必需的参数会导致编译器报错,而不必依赖运行时错误处理。例如,使用int Max(int first, params int[] operands)而不是int Max(params int[] operands),确保至少有一个整数实参传给Max()。

可用参数数组将数量可变的多个同类型参数传给方法。本章后面的5.7节将讨论如何支持不同类型的、数量可变的参数。

设计规范

·能处理任何数量(包括零个)额外实参的方法要使用参数数组。

关于前面代码清单5.17中的Combine()函数,这里有一个补充说明:该函数是为了演示如何使用参数数组而刻意编写的。实际上System.IO.Path.Combine()方法已经有一个现成的重载版本可以接受参数数组。

5.6 递归

“递归 调用方法”或者“用递归 实现方法”意味着方法调用它自身。有时这是实现算法最简单的方式。代码清单5.18统计目录及其子目录中的所有C#源代码文件(*.cs)的代码行数。

代码清单5.18 返回目录中所有.cs文件的代码行数

注①:该代码可用using语句改进,但因为我们还没有讲到,所以暂时不使用。

输出5.9展示了代码清单5.18的结果。

输出5.9

程序首先将第一个命令行参数传给DirectoryCountLines(),或直接使用当前目录(如果没有提供参数)。方法首先迭代当前目录中的所有文件,累加每个.cs文件包含的源代码行数。处理好当前目录之后,将subdirectory传给Directory.CountLines()方法以处理每个子目录。同样的过程针对每个子目录反复进行,直到再也没有更多子目录可供处理。

不熟悉递归的读者刚开始可能觉得非常烦琐。但事实上,递归通常都是最简单的编码模式,尤其是在和文件系统这样的层次化数据打交道的时候。不过,虽然可读性不错,但一般不是最快的实现。如果必须关注性能,开发者应该为递归实现寻求一种替代方案。至于具体如何选择,通常取决于如何在可读性与性能之间取得平衡。

初学者主题:无限递归错误

用递归实现方法时,常见错误是在程序执行期间发生栈溢出(stack overflow)。这通常是由无限递归 造成的。假如方法持续地调用自身,永远抵达不了标志递归结束的位置,就会发生无限递归。必须仔细检查每个使用了递归的方法,验证递归调用是有限而非无限的。

下面以伪代码的形式展示了一个常用的递归模式:


M(x)
{
  if x已达最小,不可继续分解
[1]






    返回结果
  else
    (1) 采取一些操作使问题变得更小
    (2) 递归调用M来解决更小的问题
    (3) 根据(1)和(2)计算结果
    返回结果
}

不遵守这个模式就可能出错。例如,如果不能将问题变得更小,或者不能处理所有可能的“最小”情况,就会递归个不停。

[1] 或者说“if满足递归结束条件(base case)”。——译者注

5.7 方法重载

代码清单5.18调用DirectoryCountLines()方法来统计*.cs文件中的源代码行数。但要统计*.h/*.cpp文件或*.vb文件的代码行数,DirectoryCountLines()就无能为力了。我们希望有这样一个方法,它能获取文件扩展名作为参数,同时保留现有方法定义,以便默认处理*.cs文件。

一个类中的所有方法都必须有唯一签名,C#依据方法名、参数数据类型或参数数量的差异来定义唯一性。注意方法返回类型不计入签名。两个方法只是返回类型不同会造成编译错误(即使返回的是两个不同的元组)。如一个类包含两个或多个同名方法,就会发生方法重载 。对于重载的方法,参数数量或数据类型肯定不同。

注意  方法的唯一性取决于方法名、参数数据类型或参数数量的差异。

方法重载是一种操作性多态 (operational polymorphism)。如由于数据变化造成同一个逻辑操作具有许多(“多”)形式(“态”),就会发生“多态”。以WriteLine()方法为例,可向它传递一个格式字符串和其他一些参数,也可只传递一个整数。两者的实现肯定不同。但在逻辑上,对于调用者该方法就是负责输出数据。至于方法内部如何实现,调用者并不关心。代码清单5.19是一个例子,输出5.10展示了结果。

代码清单5.19 使用重载统计*.cs文件的行数

注①:该代码可用using语句改进,但因为我们还没有讲到,所以暂时不使用。

输出5.10

方法重载的作用是提供调用方法的多种方式。如本例所示,在Main()中调用Directory-CountLines()方法时,可选择是否传递要搜索的目录和文件扩展名。

本例修改DirectoryCountLines()的无参版本,让它调用单一参数的int Directory-CountLines(string directory)。这是实现重载方法的常见模式,基本思路是:开发者只需在一个方法中实现核心逻辑,其他所有重载版本都调用那个方法。如核心实现需要修改,在一个位置修改就可以了,不必兴师动众修改每一个实现。通过方法重载来支持可选参数时该模式尤其有用。注意这些参数的值在编译时不能确定,不适合使用C# 4.0新增的“可选参数”功能。

注意  将核心功能放到单一方法中供其他重载方法调用,以后就只需在核心方法中修改,其他方法将自动受益。

5.8 可选参数

C# 4.0新增了对可选参数 的支持。声明方法时将常量值赋给参数,以后调用方法时就不必为每个参数提供实参,如代码清单5.20所示。

代码清单5.20 使用可选参数的方法

在代码清单5.20中,DirectoryCountLines()方法的单参数版本已被移除(注释掉),但Main()方法似乎仍在调用该方法(指定一个参数)。如调用时不指定extension(扩展名)参数,就使用声明时赋给extension的值(本例中是*.cs)。这样在调用代码时就可以不为该参数传递值。而在C# 3.0和更早的版本中,将不得不声明一个额外的重载版本。注意可选参数一定要放在所有必需参数(无默认值的参数)后面。另外,默认值必须是常量或其他能在编译时确定的值,这一点极大地限制了“可选参数”的应用。例如,不能像下面这样声明方法:

这是由于Environment.CurrentDirectory不是常量。而因为"*.cs"是常量,所以C#允许它作为可选参数的默认值。

设计规范

·要尽量为所有参数提供好的默认值。

·要提供简单的方法重载,必需参数的数量要少。

·考虑从最简单到最复杂的组织重载。

C# 4.0新增的另一个方法调用功能是具名参数 。调用者可利用具名参数为一个参数显式赋值,而不是像以前那样只能依据参数顺序来决定哪个值赋给哪个参数,如代码清单5.21所示。

代码清单5.21 调用方法时指定参数名

代码清单5.21从Main()中调用DisplayGreeting()时将值赋给一个具名参数。调用时,两个可选参数(middleName和lastName)只指定了lastName。如一个方法有大量参数,其中许多都可选(访问Microsoft COM库时很常见),那么具名参数语法肯定能带来不少便利。但注意代价是牺牲了方法接口的灵活性。过去(至少就C#来说)参数名可自由更改,不会造成调用代码无法编译的情况。但在添加了具名参数后,参数名就成为方法接口的一部分。更改名称会导致使用具名参数的代码无法编译。

设计规范

·要将参数名视为API的一部分;如果要强调API之间的版本兼容性,就避免改变名称。

对于有经验的C#开发者,这是一个令人吃惊的限制。但该限制自.NET 1.0开始就作为CLS的一部分存在了。另外,Visual Basic一直都支持用具名参数调用方法。因此,库开发者应该早已养成了不更改参数名的习惯,这样才能成功地与其他.NET语言进行互操作,不会因为版本的变化而造成自己开发的库失效。C# 4.0只是像其他许多.NET语言早就要求的那样,对参数名的更改进行了相同的限制。

方法重载、可选参数和具名参数这几种技术一起使用,会导致难以一眼看出最终调用的是哪个方法。只有在所有参数(可选参数除外)都恰好有一个对应的实参(不管是根据名称还是位置),而且该实参具有兼容类型的情况下,才说一个调用适用于 (兼容于)一个方法。虽然这限制了可调用方法的数量,但不足以唯一地标识方法。为进一步区分方法,编译器只使用调用者显式标识的参数,忽略调用者没有指定的所有可选参数。因此,假如由于其中一个方法有可选参数使得两个方法都适用,编译器最终将选择无可选参数的方法。

高级主题:方法解析

编译器从一系列“适用”的方法中选择最终调用的方法时,依据的是哪个方法最具体。假定有两个适用的方法,每个都要求将实参隐式转换成形参的类型,最终选择的是形参类型更具体(派生程度更大)的方法。

例如,假定调用者传递一个int,那么接受double的方法将优先于接受object的方法。这是由于double比object更具体。有不是double的object,但没有不是object的double,所以double更具体。

如果有多个适用的方法,但无法从中挑选出最具唯一性的,编译器就会报错,指明调用存在歧义。

例如,给定以下方法:

调用Method(42)会解析成Method(int thing),因为存在从实参类型到形参类型的完全匹配。如删除该版本,重载解析会选择long版本,因为long比double和object更具体。

C#规范包含额外的规则来决定byte、ushort、uint、ulong和其他数值类型之间的隐式转换。但在写程序时最好是使用显式转型,方便别人理解你想调用哪个目标方法。

5.9 用异常实现基本错误处理

本节将探讨如何利用异常处理 机制来解决错误报告的问题。方法利用异常处理将有关错误的信息传给调用者,同时不需要使用返回值或显式提供任何参数。代码清单5.22略微修改了第1章的HeyYou程序(代码清单1.16)。这次不是请求用户输入姓氏,而是请求输入年龄。

代码清单5.22 将string转换成int

输出5.11展示了结果。

输出5.11

System.Console.ReadLine()的返回值存储在ageText变量中,然后传给int数据类型的Parse()方法。该方法获取代表数字的string值并转换为int类型。

初学者主题:42作为字符串和整数

C#要求每个非空值都有一个良好定义的类型。换言之,数据不仅值很重要,它的类型也很重要。所以,字符串42和整数42完全不同。字符串由4和2这两个字符构成,而int是数值42。

基于转换好的字符串,System.Console.WriteLine()语句以月份为单位打印年龄(age*12)。

但是,用户完全有可能输入一个无效的整数字符串。例如,输入“forty-two”会发生什么?Parse()方法不能完成这样的转换。它希望用户输入只含数字的字符串。如果Parse()方法接收到无效值,它需要某种方式将这一事实反馈给调用者。

5.9.1 捕捉错误

为通知调用者参数无效,int.Parse()会抛出异常 [1] 。抛出异常会终止执行当前分支,跳到调用栈中用于处理异常的第一个代码块。

由于当前尚未提供任何异常处理,所以程序会向用户报告发生了未处理的异常 。如系统中没有注册任何调试器,错误信息会出现在控制台上,如输出5.12所示。

输出5.12

显然,像这样的错误消息并不是特别有用。为解决问题,需要提供一个机制对错误进行恰当的处理,例如向用户报告一条更有意义的错误消息。

这个过程称为捕捉异常 。代码清单5.23展示了具体的语法,输出5.13展示了结果。

代码清单5.23 捕捉异常

输出5.13

首先用try块 将可能抛出异常的代码(age=int.Parse())包围起来。这个块以try关键字开始。try关键字告诉编译器:开发者认为块中的代码有可能抛出异常,如果真的抛出了异常,那么某个catch块 要尝试处理这个异常。

try块之后必须紧跟着一个或多个catch块(或一个finally块)。catch块(参见稍后的“高级主题:常规catch”)可指定异常的数据类型。只要数据类型与异常类型匹配,对应的catch块就会执行。但假如一直找不到合适的catch块,抛出的异常就会变成一个未处理的异常,就好像没有进行异常处理一样。图5.1展示了最终的程序流程。

例如,假定输入“forty-two”,int.Parse()会抛出System.FormatException类型的异常,控制会跳转到后面的一系列catch块(System.FormatException表明字符串格式不正确,无法进行解析)。由于第一个catch块就与int.Parse()抛出的异常类型匹配,所以会执行这个块中的代码。但假如try块中的语句抛出的是不同类型的异常,执行的就是第二个catch块,因为所有异常都是System.Exception类型。

如果没有System.FormatException catch块,那么即使int.Parse抛出的是一个System.FormatException异常,也会执行System.Exception catch块。这是由于System.FormatException也是System.Exception类型(System.FormatException是泛化异常类System.Exception的一个更具体的实现)。

虽然catch块的数量随意,但处理异常的顺序不要随意。catch块必须从最具体到最不具体排列。System.Exception数据类型最不具体,所以它应该放到最后。System.FormatException排在第一,因为它是代码清单5.23所处理的最具体的异常。

无论try块的代码是否抛出异常,只要控制离开try块,finally块 就会执行。finally块的作用是提供一个最终位置,在其中放入无论是否发生异常都要执行的代码。finally块最适合用来执行资源清理。事实上,完全可以只写一个try块和一个finally块,而不写任何catch块。无论try块是否抛出异常,甚至无论是否写了一个catch块来处理异常,finally块都会执行。代码清单5.24演示了一个try/finally块,输出5.14展示了结果。

图5.1 异常处理控制流程

代码清单5.24 有finally块但无catch块

输出5.14

细心的读者能看出蹊跷。“运行时”是先报告未处理的异常,再运行finally块。这种行为该如何解释?

首先,该行为合法,因为对于未处理的异常,“运行时”的行为是它自己的实现细节,任何行为都合法!“运行时”选择这个特定的行为是因为它知道在运行finally块之前,异常就已经是未处理的了。“运行时”已检查了调用栈上的所有栈帧,发现没有任何一个关联了能和抛出的异常匹配的catch块。

一旦“运行时”发现未处理的异常,就会检查是否在机器上安装了调试器,因为用户可能是软件开发者,正要对这种错误进行分析。如果是,就允许用户在运行finally块之前将调试器与进程连接。没有安装调试器,或用户拒绝调试,默认行为就是在控制台上打印未处理的异常,再看是否有任何finally块可供运行。注意由于这是“实现细节”,所以“运行时”并非一定要运行finally块,它完全可以选择做其他事情。

设计规范

·避免从finally块显式抛出异常(因方法调用而隐式抛出的异常可以接受)。

·要优先使用try/finally而不是try/catch块来实现资源清理代码。

·要在抛出的异常中描述异常为什么发生。如果可能,顺带说明如何防范更佳。

高级主题:Exception类继承

从C# 2.0起,所有异常都派生自System.Exception类。(从其他语言抛出的异常类型如果不是从System.Exception派生,会自动由一个从中派生的对象“封装”。)所以,它们都可以用catch(System.Exception exception)块进行处理。但更好的做法是写专门的catch块来处理更具体的派生类型(例如System.FormatException),从而获取有关异常的具体信息,有的放矢地处理,避免使用大量条件逻辑来判断具体发生了什么类型的异常。

这正是C#规定catch块必须从“最具体”到“最不具体”排列的原因。例如,用于捕捉System.Exception的catch语句不能出现在捕捉System.FormatException的catch语句之前,因为System.FormatException较System.Exception具体。

一个方法可以抛出许多异常类型。表5.2总结了.NET Framework的一些较为常见的类型。

表5.2 常见异常类型

高级主题:常规catch

可指定一个无参的catch块,如代码清单5.25所示。

代码清单5.25 常规catch块

没有指定数据类型的catch块称为常规catch块 ,等价于获取object数据类型的catch块,例如catch(object exception){...}。由于所有类最终都从object派生,所以没有数据类型的catch块必须放到最后。

常规catch块很少使用,因为没办法捕捉有关异常的任何信息。此外,C#不允许抛出object类型的异常,只有使用C++这样的语言写的库才允许任意类型的异常。

从C# 2.0起异常的行为稍微有别于之前的版本。在C# 2.0中,如果遇到用另一种语言写的代码,而且它会抛出不是从System.Exception类派生的异常,那么该异常对象会被封装到一个System.Runtime.CompilerServices.RuntimeWrappedException中,后者从System.Exception派生。换言之,在C#程序集中,所有异常(无论它们是否从System.Exception派生)都会表现得和从System.Exception派生一样。

结果就是,捕捉System.Exception的catch块会捕捉之前的块没有捕捉到的所有异常,同时,System.Exception catch块之后的一个常规catch块永远得不到调用。所以,从C# 2.0开始,假如在捕捉System.Exception的catch块之后添加了一个常规catch块,编译器就会报告一条警告消息 [2] ,指出常规catch块永远不会执行。

设计规范

·避免使用常规catch块,用捕捉System.Exception的catch块代替。

·避免捕捉无法从中完全恢复的异常。这种异常不处理比不正确处理更好。

·避免在重新抛出前捕捉和记录异常。要允许异常逃脱(传播),直至它被正确处理。

5.9.2 使用throw语句报告错误

C#允许开发者从代码中抛出异常,代码清单5.26和输出5.15对此进行了演示。

代码清单5.26 抛出异常

输出5.15

如代码清单5.26的箭头所示,抛出异常会使执行从异常的抛出点跳转到与抛出的异常类型兼容的第一个catch块 [3] 。本例是第二个catch块处理抛出的异常,它在屏幕上输出一条错误消息。在代码清单5.26中,由于没有finally块,所以随后执行try/catch块后的System.Console.WriteLine()语句。

抛出异常需要有异常的实例。代码清单5.26使用关键字new后跟异常的数据类型创建了这样的实例。大多数异常类型都允许在抛出该类型的异常时传递消息,以便在发生异常时获取消息。

有时catch块能捕捉异常,但不能正确或完整地处理。这时可让该catch块重新抛出异常,具体方法是使用一个独立throw语句,不要在它后面指定任何异常,如代码清单5.27所示。

代码清单5.27 重新抛出异常

注意代码清单5.27中的throw语句是“空”的,没有指定exception变量所引用的异常。区别在于,throw;保留了异常中的“调用栈”信息,而throw exception;将那些信息替换成当前调用栈信息。而调试时一般需要知道原始调用栈。

设计规范

·要在捕捉并重新抛出异常时使用空的throw语句,以便保留调用栈。

·要通过抛出异常而不是返回错误码来报告执行失败。

·不要让公共成员将异常作为返回值或者out参数。抛出异常来指明错误,不要把它们作为返回值来指明错误。

避免使用异常处理来处理预料之中的情况

开发者应避免为预料之中的情况或正常控制流程抛出异常。例如,开发者应事先料到用户可能在输入年龄时输入无效文本 [4] ,所以不要用异常来验证用户输入的数据。相反,应在尝试转换前对数据进行检查(甚至可以考虑从一开始就防止用户输入无效数据)。异常是专为跟踪例外的、事先没有预料到的、可能造成严重后果的情况而设计的。为预料之中的情况使用异常,会造成代码难以阅读、理解和维护。

在第2章中我们曾使用int.Parse()方法将字符串转换为整型数值。Parse()方法的问题在于,由于用户输入的内容有可能不是正确的数字,所以只能调用Parse()尝试转换一下,并且做好捕捉转换失败异常的准备。但是抛出异常的成本相对较高,因此如果能够有不抛异常的转换方法会更好。基于这个原因,应该使用TryParse()系列转换方法,比如int.TryParse()。该方法要求使用out关键字通过参数返回转换结果,因为它的返回值是bool类型,被用于表示转换是否成功。代码清单5.28演示了使用int.TryParse()方法执行转换。

代码清单5.28 使用int.TryParse()执行转换

使用TryParse()方法就无须再为字符串到数值的转换使用try/catch块。

前文提到了抛出异常的成本较高,这里的成本主要是指程序的运行效率。此外,和大多数语言一样,C#在抛出异常时会产生些许性能损失——相较于大多数操作都是纳秒级的速度,它可能造成毫秒级的延迟。人们平常注意不到这个延迟——除非异常没有得到处理。例如,执行代码清单5.22的程序并输入一个无效年龄,由于异常没有得到处理,所以当“运行时”在环境中搜索可以加载的调试器时,你会感觉到明显延迟。幸好,程序都已经在关闭了,性能好坏也无谓了。

设计规范

·不要用异常处理正常的、预期的情况,用它们处理异常的、非预期的情况。

[1] 本书使用“抛出异常”而非“引发异常”。——译者注

[2] 具体警告消息是“上一个catch子句已捕获所有异常。抛出的所有非System.Exception派生的异常均被包装在System.Runtime.CompilerServices.RuntimeWrappedException中”。——译者注

[3] 技术上说也可能被一个兼容的catch筛选器捕捉。

[4] 通常,开发者必须假定用户会采取非预期的行为,所以应防卫性地写代码,提前为所有想得到的“愚蠢用户行为”制订对策。

5.10 小结

本章讨论了方法的声明和调用细节,包括如何使用关键字out和ref传递/返回变量,而非其值。除方法声明,本章还介绍了基本的异常处理机制。

为写出容易理解的代码,要利用“方法”这种基本编程单元。但不要在一个方法中包含大量语句,而应当学会用方法为代码“分段”,一个方法通常不要超过10行代码。将较大的任务分解成多个较小的子任务来重构代码,可以使代码更容易理解和维护。

下一章将讨论类并解释它如何将方法(行为)和字段(数据)封装为一个整体。

第6章 类

第1章简单介绍了如何声明一个名为HelloWorld的新类。第2章介绍了C#内置的基元类型。学习了控制流程以及如何声明方法之后,就可以学习如何定义自己的类型了。这是任何C#程序的核心构造。正是由于C#支持类以及根据类来创建对象,所以我们说C#是一种面向对象的语言。

本章介绍C#面向对象编程的基础知识。重点在于如何定义类 ,可将类理解成对象的模板。

在面向对象编程中,之前学过的所有结构化的、基于控制流的编程构造仍然适用。但将那些构造封装在类中,可以创建更大、更有条理以及更容易维护的程序。从结构化的、基于控制流程的程序转向面向对象的程序,是因为面向对象编程提供了一个额外的组织层次。结果是较小的程序在某种程度上得到了简化。但更重要的是,现在更容易创建较大的程序,因为程序中的代码得到了更好的组织。

面向对象编程的一个关键优势是不必从头创建新程序,而是可以将现有的一系列对象组装到一起,用新功能扩展类,或添加更多的类。

还不熟悉面向对象编程的读者应阅读“初学者主题”获得对它的初步了解。“初学者主题”以外的内容将着重讨论如何使用C#进行面向对象编程,并假定读者已熟悉了面向对象思维模式。

为支持封装,C#必须支持类、属性、访问修饰符以及方法等构造。本章着重讨论前三种,方法已在第5章讨论。掌握这些基础知识之后,第7章将讨论如何通过面向对象编程实现继承和多态性。

初学者主题:面向对象编程(OOP)

如今,成功编程的关键在于提供恰当的组织和结构,以满足大型应用程序的复杂需求。面向对象编程能很好地实现该目标。有多好呢?可以这样说,开发者一旦熟悉了面向对象编程,除非写一些极为简单的程序,否则很难回到结构化编程。

面向对象编程最基本的构造是类。一组类构成了编程抽象、模型或模板,通常对应现实世界的一个概念。例如,OpticalStorageMedia(光学存储媒体)类可能有一个Eject()方法,用于从播放机弹出光盘。OpticalStorageMedia类是现实世界的CD/DVD播放机对象的编程抽象。

类是面向对象编程的三个主要特征——封装、继承和多态性——的基础。

封装

封装旨在隐藏细节。必要的时候细节仍可访问,但通过巧妙地封装细节,大的程序变得更容易理解,数据不会被不慎修改,代码也变得更容易维护(因为对一处代码进行修改所造成的影响被限制在封装的范围之内)。方法就是封装的一个例子。虽然可以将代码从方法中拿出直接嵌入调用者的代码中,但将特定的代码重构成方法,能享受到封装所带来的好处。

继承

考虑这个例子:DVD是光学存储媒体的一个类型。它具有特定的存储容量,能容纳一部数字电影。CD也是光学存储媒体的一个类型,但它具有不同特征。CD上的版权保护有别于DVD的版权保护,两者存储容量也不同。无论是CD还是DVD,它们都有别于硬盘、U盘和软盘。虽然所有这些都是“存储媒体”,但分别具有不同的特征——即使一些基本功能也是不同的,比如所支持的文件系统,以及媒体的实例是只读的还是可读可写的。

面向对象编程中的继承允许在这些相似但又不同的物件之间建立“属于”(is a)关系。可合理地认为DVD和CD都“属于”存储媒体。因此它们都具有存储能力。类似地,CD和DVD都“属于”光学存储媒体,后者又“属于”存储媒体。

为上面提到的每种存储媒体类型都定义一个类,就得到一个类层次结构 ,它由一系列“属于”关系构成。例如,可将基类型(所有存储媒体都从它派生)定义成StorageMedia(存储媒体)。CD、DVD、硬盘、U盘和软盘都属于StorageMedia。但CD和DVD不必直接从StorageMedia派生。相反,可从中间类型OpticalStorageMedia(光学存储媒体)派生。可用一幅UML(Unified Modeling Language,统一建模语言)风格的类关系图来查看类层次结构,如图6.1所示。

图6.1 类层次结构

继承关系至少涉及两个类,其中一个是另一个更具体的版本。图6.1中的HardDrive是更具体的StorageMedia。反之不成立,因为StorageMedia的一个实例并非肯定是HardDrive。如图6.1所示,继承涉及的类可能不止两个。

更具体的类型称为派生类型 或子类型 。更常规的类型称为基类型 或者超类型 。也经常将基类型称为“父”类型,将派生类型称为它的“子”类型。虽然这种说法很常见,但会带来混淆。“子”毕竟不是一种“父”!本书将采用“派生类型”和“基类型”的说法。

为了从一个类型派生 或继承 ,需对类型进行特化 ,这意味着要对基类型进行自定义,为满足特定需求而调整它。基类型可能包含所有派生类型都适用的实现细节。

继承最关键的一点是所有派生类型都继承了基类型的成员。派生类型中可以修改基类型的成员,但无论如何,派生类型除了自己显式添加的成员,还包含了基类型的成员。

可用派生类型以一致性的层次结构组织类。在这个层次结构中,派生类型比它们的基类型更特别。

多态性

多态性这个词由一个表示“多”(poly)的词根和一个表示“态”(morph)的词根构成。讲到对象时,多态性意味着一个方法或类型可具有多种形式的实现。假定有一个媒体播放机,它既能播放音乐CD,也能播放包含MP3歌曲的DVD。但Play()方法的具体实现会随着媒体类型的变化而变化。在一个音乐CD对象上调用Play()方法,或者在一张音乐DVD上调用Play()方法,都能播放出音乐,因为每种类型都理解自己具体如何“播放”。媒体播放机唯一知道的就是公共基类型OpticalStorageMedia以及它定义了Play()方法签名的事实。多态性使不同类型能自己处理一个方法的实现细节,因为多个派生类型都包含了该方法,每个派生类型都共享同一个基类型(或接口),后者也包含了相同的方法签名。

6.1 类的声明和实例化

定义类首先指定关键字class,后跟一个标识符,如代码清单6.1所示。

代码清单6.1 定义类

该类的所有代码放到类声明之后的大括号中。虽然并非必须,但一般应该将每个类都放到它自己的文件中,用类名对文件进行命名。这样可以更容易地寻找定义了一个特定类的代码。

设计规范

·不要在一个源代码文件中放多个类。

·要用所含公共类型的名称命名源代码文件。

定义好新类后,就可以像使用.NET Framework内置的类那样使用它了。换言之,可声明该类型的变量,或定义方法来接收该类型的参数。代码清单6.2对此进行了演示。

代码清单6.2 声明类类型的变量

初学者主题:对象和类

在非正式场合,类和对象这两个词经常互换着使用。但它们具有截然不同的含义。类 是模板,定义了对象在实例化时看起来像什么样子。所以,对象 是类的实例。类就像模具,定义了零件的样子。对象就是用这个模具创建的零件。从类创建对象的过程称为实例化 ,因为对象是类的实例。

现已定义了一个新的类类型,接着可实例化该类型的对象。效仿它的前任语言,C#使用new关键字实例化对象(参见代码清单6.3)。

代码清单6.3 实例化一个类

毫不奇怪,声明和赋值既能在同一行上完成,也能分行完成。

和以前使用的基元数据类型(如int)不同,不能用字面值指定一个Employee。相反,要用new操作符指示“运行时”为Employee对象分配内存、初始化对象,并返回对实例的引用。

虽然有专门的new操作符分配内存,但没有对应的操作符回收内存。相反,“运行时”会在对象变得不可访问之后的某个时间自动回收内存。具体是由垃圾回收器 回收。它判断哪些对象不再由其他活动对象引用,然后安排一个时间回收对象占用的内存。这样就不能在编译时判断在程序的什么位置回收并归还内存。

这个简单的例子中没有数据或方法与Employee关联,这样的对象完全没用。下一节重点讲述如何为对象添加数据。

初学者主题:封装(第一部分)——对象将数据和方法组合到一起

假定接收到一叠写有员工名字的索引卡、一叠写有员工姓氏的索引卡以及一叠写有他们工资的索引卡,那么除非知道每一叠卡片都按相同顺序排列,否则这些索引卡没有什么作用。即使符合这个条件,也很难使用上面的数据,因为要判断一个人的全名需要搜索两叠卡片。更糟的是,如丢掉其中的一叠卡片,就没有办法再将名字与姓氏和工资关联起来。这时需要的是一叠员工卡片,每个员工的数据都组合到一张卡片中。换言之,要将名字、姓氏和工资封装到一起。

日常生活中的封装 是将一系列物品装入封套。类似地,面向对象编程将方法和数据装入对象。这提供了所有类成员 (类的数据和方法)的一个分组,使它们不再需要单独处理。不需要将名字、姓氏和工资作为三个单独的参数传给方法。相反,可在调用时传递对一个员工对象的引用。一旦被调用的方法接收到对象引用,就可以向对象发送消息(例如调用像AdjustSalary()这样的方法)来执行特定的操作。

语言对比:C++——delete操作符

程序员应将new的作用理解成实例化对象而不是分配内存。在堆和栈上分配对象都支持new操作符,这进一步强调了new不是关于内存分配的,也不是关于是否有必要进行回收的。

所以,C#不需要C++中的delete操作符。内存分配和回收是“运行时”的细节。这使开发者可以将注意力更多地放在业务逻辑上。然而,虽然“运行时”会管理内存,但它不会管理其他资源,比如数据库连接、网络端口等。和C++不同,C#不支持隐式确定性资源清理(在编译时确定的位置进行隐式对象析构)。幸好,C#通过using语句支持显式确定性资源清理,通过终结器支持隐式非确定性资源清理。

6.2 实例字段

面向对象设计的一个核心部分是分组数据来建立特定结构。本节讨论如何在Employee类中添加数据。在面向对象术语中,在类中存储数据的变量称为成员变量 。这个术语在C#中很好理解,但更标准、更符合规范的术语是字段 ,它是与包容类型关联的具名存储单元。实例字段 是在类的级别上声明的变量,用于存储与对象(实例)关联的数据。

6.2.1 声明实例字段

代码清单6.4对Employee进行了修改,在其中包含了三个字段:FirstName、LastName和Salary。(为了描述方便,下面示例以及后续相关示例均没有被标记为C# 8.0,但是实际上Salary字段的声明使用了C# 8.0中的可空引用类型。)

代码清单6.4 声明字段

添加好字段后,就可随同每个Employee实例存储一些基本数据。本例添加访问修饰符public作为字段前缀。为字段添加public前缀,意味着可从Employee之外的其他类访问该字段中的数据(参见本章后面的6.5节)。

和局部变量声明一样,字段声明包含字段所引用的数据类型。此外,还可在声明的同时初始化为字段,如代码清单6.5的Salary字段所示。

代码清单6.5 在声明时设置字段的初始值

字段命名和编码的设计规范稍后在介绍了C#“属性”之后给出。现在将暂时使用不符合规范的写法。因为这个原因,上面示例中的代码会触发下面两个编译器警告 [1] :

·CS0469:从未对字段“……”赋值,字段将一直保持其默认值null。

·CS8618:不可为null的字段“……”必须包含非null值。

在上面示例中,FirstName和LastName会因为没有被赋值而触发CS8618警告。

为了描述方便,这里暂时忽略警告,并用#pragma warning disable将它们关闭。在本章后面,随着示例代码的不断完善,将不再需要关闭这些警告。

6.2.2 访问实例字段

可设置和获取字段中的数据。注意字段不包含static修饰符,这意味着它是实例字段。只能从其包容类的实例(对象)中访问实例字段,无法直接从类中访问(换言之,不创建实例就不能访问)。

代码清单6.6展示了Program类更新后的样子,并展示了它利用Employee类的情况。输出6.1展示了结果。

代码清单6.6 访问字段

输出6.1

代码清单6.6实例化两个Employee对象,这和之前的例子一样。接着设置每个字段,调用IncreaseSalary()来更改工资,然后显示与employee1引用的对象关联的每个字段。

注意首先必须指定要操作哪个Employee实例。所以,在对字段进行赋值和访问(取值)时都要添加employee1变量作为字段名的前缀。

[1] 警告语有可能因为编译器的语言版本不同而有轻微变化。——译者注

6.3 实例方法

在Main()中调用WriteLine()方法并对姓名进行格式化其实是笨办法。更好的办法是在Employee类中提供方法专门进行格式化。将功能修改成由Employee提供,而不是作为Program的成员,这符合类的封装原则。为什么不把与员工姓名相关的方法放到包含姓名数据的类中呢?代码清单6.7演示了如何创建这样的一个方法。

代码清单6.7 从包容类内部访问字段

和第5章的同名方法相比,这里的GetName()没有太多特别之处,只是方法现在访问对象中的字段,而非访问局部变量。此外,方法声明没有用static来标记。本章稍后会讲到,静态方法不能直接访问类的实例字段。相反,必须先获得类的实例才能调用实例成员——无论该实例成员是方法还是字段。

添加GetName()方法后就可以在更新后的Program.Main()中使用它,如代码清单6.8和输出6.2所示。

代码清单6.8 从包容类外部访问字段

输出6.2

6.4 使用this关键字

可在类的实例成员内部获取对该类的引用。C#允许用关键字this显式指出当前访问的字段或方法是包容类的实例成员。调用任何实例成员时this都是隐含的,它返回对象本身的实例。来看看代码清单6.9中的SetName()方法。

代码清单6.9 使用this显式标识字段的所有者

本例使用关键字this指出字段FirstName和LastName是类的实例成员。

虽然可为所有本地类成员引用添加this前缀,但设计规范是若非必要就不要在代码中“添乱”。所以,this关键字只在必要时才应使用。本章后面的代码清单6.12是必须使用this的例子。代码清单6.9和6.10则不是。在代码清单6.9中,舍弃this不会改变代码含义。而代码清单6.10可修改字段的命名规范并遵循参数的命名规范来避免局部变量和字段之间的歧义。

初学者主题:依靠编码样式避免歧义

在SetName()方法中没必要使用this关键字,因为FirstName显然有别于newFirstName。但现在假定参数不叫做newFirstName,而叫做FirstName(使用PascalCase风格的大小写规范),如代码清单6.10所示。

代码清单6.10 使用this避免歧义

本例要引用FirstName字段就必须显式指明它所在的Employee对象。this就像在Program.Main()方法中使用的employee1变量前缀(参见代码清单6.8),它引用要在其上调用SetName()方法的对象。

代码清单6.10不符合C#命名规范,即参数要像局部变量那样使用camelCase大小写风格来命名(除第一个单词,其他每个单词首字母大写)。这可能造成难以发现的bug,因为将FirstName(本来想引用字段)赋值给FirstName(参数),代码仍能编译并运行。为避免该问题,最好是为参数和局部变量采用与字段和属性不同的命名规范。本章稍后会演示该规范的实际应用。

语言对比:Visual Basic——使用Me访问类的实例

C#关键字this完全等价于Visual Basic关键字Me。

代码清单6.9和代码清单6.10中的GetName()方法没有使用this关键字,它确实可有可无。但假如存在与字段同名的局部变量或参数(参见代码清单6.10的SetName()方法),省略this将访问局部变量或参数而非字段。这时this就是必需的。

还可使用this关键字显式访问类的方法。例如,可在SetName()方法内使用this.GetName()输出新赋值的姓名(参见代码清单6.11和输出6.3)。

代码清单6.11 this作为方法名前缀

输出6.3

有时需要使用this传递对当前对象的引用。如代码清单6.12中的Save()方法所示。

代码清单6.12 在方法调用中传递this

Save()方法调用DataStorage类的Store()方法。但需要向Store()方法传递准备进行持久化存储的Employee对象。这是使用关键字this来完成的,它传递了正在其上调用Save()方法的Employee对象的实例。

存储和载入文件

在DataStorage内部,Store()方法的实现要用到System.IO命名空间中的类,如代码清单6.13所示。Store()内部首先要实例化一个FileStream对象,将它与一个对应员工全名的文件关联。FileMode.Create参数指明如<firstname><lastname>.dat文件不存在,就新建一个;如文件存在,就覆盖它。接着创建一个StreamWriter对象将文本写入FileStream。数据用WriteLine()方法写入,就像向控制台写入一样。

代码清单6.13 将数据持久化存储到文件

注①:该代码可用using语句改进,但因为我们还没有讲到,所以暂时不使用。

写入完成后应关闭FileStream和StreamWriter,避免它们在等待垃圾回收期间处于“不确定性打开”状态。上述代码不含任何错误处理机制,所以如抛出异常,两个Close()方法都得不到调用。

文件载入过程与存储过程相似,如代码清单6.14和输出6.4所示。

代码清单6.14 从文件获取数据

注①:该代码可用using语句改进,但因为我们还没有讲到,所以暂时不使用。

输出6.4

代码清单6.14使用StreamReader而非StreamWriter展示和存储相反的过程。同样地,一旦数据读取完毕,就要在FileStream和StreamReader上调用Close()方法。

输出6.4没有在Inigo Montoya:之后显示任何工资信息,因为只有在调用Save()之后,才会通过调用IncreaseSalary()将Salary设为Enough to survive on。

注意Main()可在员工实例上调用Save(),但载入新员工调用的是DataStorage.Load()。需要载入员工时,一般还没有可在其中载入(数据)的员工实例,所以Employee类的实例方法不可调用。除了在DataStorage类本身上调用Load,另一个办法是为Employee类添加静态Load()方法(详情参见6.8节),这样就可以调用Employee.Load()——注意是直接在Employee类上调用,而不是在它的实例上调用。

注意代码清单顶部包含using System.IO指令,这样可直接访问每个IO类,无须为其附加完整的命名空间前缀。

6.5 访问修饰符

之前声明字段时,曾为字段声明添加关键字public作为前缀。public是访问修饰符 ,它标识了所修饰成员的封装级别。可选择六个访问修饰符:public、private、protected、internal、protected internal和private protected。本节介绍前两个。

初学者主题:封装(第二部分)——信息隐藏

除了组合数据和方法,封装的另一个重要作用是隐藏对象的数据和行为的内部细节。方法在某种程度上也能做到这一点:在方法外部,调用者看见的只有方法声明,看不见内部实现。但面向对象编程更进一步,它能控制类成员在类外部的可视程度。类外部不可见的成员称为私有成员 。

在面向对象编程中,封装的作用不仅仅是组合数据和行为,还能隐藏类中的数据和行为的实现细节,使类的内部工作机制不暴露。这减少了调用者对数据进行不恰当修改的几率,同时防止类的使用者根据类的内部实现来编程(以后若实现发生变化,程序将不得不跟着变)。

访问修饰符的作用是提供封装。public显式指明可从Employee类的外部访问被它修饰的字段。例如,可以从Program类中访问那些字段。

但如果Employee类要包含一个Password字段,那么应该如何设计?这时应允许在一个Employee对象上调用Logon()方法来验证密码,但不应允许从类的外部访问Employee对象的Password字段。

为隐藏Password字段,禁止从它的包容类的外部访问,应使用private访问修饰符代替public,如代码清单6.15所示。这样Password字段就只能在Employee类内部访问了。

代码清单6.15 使用private访问修饰符

虽然代码清单6.15没有演示使用private来修饰方法,但实际可以这么做。

注意,如果不为类成员添加访问修饰符,默认就是private。也就是说,成员默认私有。公共成员必须显式指定。

6.6 属性

上一节演示了如何使用private关键字封装密码,禁止从类的外部访问。但这种形式的封装通常过于严格。例如,可能希望字段在外部只读,但内部可以更改。又例如,可能希望允许对类中的一些数据执行写操作,但需要验证对数据的更改。再例如,可能希望动态构造数据。为满足这些需求,传统方式是将字段标记为私有,再提供取值和赋值方法(getter和setter)来访问和修改数据。代码清单6.16将FirstName和LastName更改为私有字段。每个字段的公共取值和赋值方法用于访问和更改它们的值。

代码清单6.16 声明取值和赋值方法

遗憾的是,这一更改会影响Employee类的可编程性。无法再用赋值操作符来设置类中的数据。此外也导致只能调用方法来访问数据。

6.6.1 声明属性

考虑到经常都会用到这种编程模式,C#的设计者决定为它提供显式的语法支持。新语法称为属性 (property),如代码清单6.17和输出6.5所示。

代码清单6.17 定义属性

输出6.5

在这个代码清单中,最引人注目的不是属性本身,而是Program类的代码。现在其实已经没有FirstName和LastName字段了,但这一点从Program类本身看不出来。访问员工名字和姓氏所用的代码根本没有改变。仍然可以使用简单的赋值操作符对姓或名进行赋值,例如employee.FirstName="Inigo"。

属性的关键在于,它提供了从编程角度看类似于字段的API。但事实上并不存在这样的字段。属性声明看起来和字段声明一样,但跟随在属性名之后的是一对大括号,要在其中添加属性的实现。属性的实现由两个可选的部分构成。其中,get标志属性的取值方法(getter),直接对应代码清单6.16定义的GetFirstName()和GetLastName()方法。访问FirstName属性需调用employee.FirstName。类似地,set标志属性的赋值方法(setter),它实现了字段的赋值语法:

属性的定义使用了三个上下文关键字。其中,get和set关键字分别标识属性的取值和赋值部分。此外,赋值方法可用value关键字引用赋值操作的右侧部分。所以,当Program.Main()调用employee.FirstName="Inigo"时,赋值方法中的value被设为"Inigo",该值可以赋给_FirstName字段。代码清单6.17的属性实现是最常见的。调用取值方法时,比如Console.WriteLine(employee2.FirstName),会获取字段(_FirstName)值并将其写入控制台。

从C# 7.0起可用表达式主体方法声明属性的取值和赋值方法,如代码清单6.18所示。

代码清单6.18 用表达式主体成员定义属性

代码清单6.18用两种不同的语法实现属性,实际编程时请统一。

6.6.2 自动实现的属性

从C# 3.0起属性语法有了简化版本。在属性中声明支持字段(比如上例的_FirstName),并用取值方法和赋值方法来获取和设置该字段——由于这是十分常见的设计,而且代码比较琐碎(参考FirstName和LastName的实现就知道了),所以现在编译器允许在声明属性时不添加取值或赋值方法,也不声明任何支持字段。一切都自动实现。代码清单6.19展示如用何该语法定义Title和Manager属性,输出6.6是结果。

代码清单6.19 自动实现的属性

输出6.6

自动实现的属性简化了写法,也使代码更易读。此外,如未来需添加一些额外的代码,比如要在赋值方法中进行验证,那么虽然要修改现在的属性声明来包含实现,但调用它们的代码不必进行任何修改。

本书剩余部分主要使用这种语法,而不强调它是从C# 3.0才引入的。

关于自动实现的属性,最后要注意从C# 6.0开始可以像代码清单6.19最后一行进行初始化:

在C# 6.0之前,只能通过方法(包括构造函数,本章稍后会讲到)来初始化属性。但现在可以用字段初始化那样的语法在声明时初始化自动实现的属性。

6.6.3 属性和字段的设计规范

由于可以写显式的赋值和取值方法而不是属性,所以有时会疑惑该用属性还是方法。一般原则是方法代表行动,而属性代表数据。属性旨在简化对简单数据的访问。调用属性的成本不应比访问字段高出太多。

至于命名,注意在代码清单6.19中属性名是FirstName,它的支持字段名变成了_FirstName。其实就是添加了下划线前缀的PascalCase大小写。对于为属性提供支持的私有字段,其他常见的命名规范还有_firstName和像局部变量那样 [1] 的camelCase大小写规范。不过,应尽量避免camelCase大小写,因为局部变量和参数也经常采用这种大小写,会造成名称的重复。另外,为符合封装原则,属性的支持字段不应声明为public或protected。

设计规范

·要使用属性简化对简单数据的访问(只进行简单计算)。

·避免从属性取值方法抛出异常。

·要在属性抛出异常时保留原始属性值。

·如果不需要额外逻辑,要优先使用自动实现的属性,而不是属性加简单支持字段。

无论私有字段使用哪一种命名方案,属性都要使用PascalCase大小写规范。因此,属性应使用LastName和FirstName等形式的名词、名词短语或形容词。事实上,属性和类型同名的情况也不罕见,例如Person对象中的Address类型的Address属性。

设计规范

·考虑为支持字段和属性使用相同的大小写风格,为支持字段附加“_”前缀。但不要使用双下划线,它是为C#编译器保留的。

·要使用名词、名词短语或形容词命名属性。

·考虑让某个属性和它的类型同名。

·避免用camelCase大小写风格命名字段。

·如果有意义的话,要为Boolean属性附加“Is”“Can”或“Has”前缀。

·要将所有实例字段声明为私有(并通过属性公开)。

·要用PascalCase大小写风格命名属性。

·要优先使用自动实现的属性而不是字段。

·如果没有额外的实现逻辑,要优先使用自动实现的属性而不是自己写完整版本。

6.6.4 提供属性验证

在代码清单6.20中,注意Employee的Initialize()方法使用属性而不是字段进行赋值。虽然并非必须如此,但这样做的结果是,无论在类的内部还是外部,属性的赋值方法中的任何验证都会得到调用。例如,假定更改LastName属性,在把value赋给_LastName之前检查它是否为null或空字符串,那么会发生什么?(实际上,即使字段的类型为不可空,这一步检查仍然有必要,因为调用者有可能将可空引用类型特性禁用了,或者方法有可能在C# 7.0或更早期版本中被调用,那时可空引用类型尚未出现。)

代码清单6.20 提供属性验证

在新实现中,如果为LastName赋了无效的值(要么从同一个类的另一个成员赋值,要么在Program.Main()内直接向LastName赋值),代码就会抛出异常。拦截赋值,并通过字段风格的API对参数进行验证,这是属性的优点之一。

一个好的实践是只从属性的实现中访问属性的支持字段。换言之,要一直使用属性,不要直接调用字段。许多时候,即使在属性所在的类中,也不应该从属性实现的外部访问其支持字段。这样只要为属性添加了验证代码,整个类就能马上利用这个逻辑 [2] 。

虽然很少见,但确实能在赋值方法中对value进行赋值。如代码清单6.20所示,调用value.Trim()会移除新姓氏值左右的空白字符。

在C# 6.0之前,程序员需要使用字面量"value"作为异常的paramName参数。从C# 6.0开始,可以使用nameof(value)代替字面量。下面的“高级主题:nameof操作符”将做更详细的介绍。在本章后面,我将统一使用nameof(value)的写法。如果想要在C# 5.0或更早期版本中测试示例代码,请将其改为字面量"value"。

高级主题:nameof操作符

属性验证时如判断新赋值无效,就需要抛出ArgumentException()或Argument-NullException()类型的异常。两个异常都获取string类型的实参paramName来标识无效参数的名称。代码清单6.20为该参数传递"value",但从C# 6.0起可用nameof操作符来改进。该操作符获取一个标识符(比如value变量)作为参数,返回该名称的字符串形式(本例是"value")。代码清单6.20在报告第二个错误时也使用了nameof的方法。

nameof操作符的优点在于,以后若标识符名称发生改变,重构工具能自动修改nameof的实参。如果不用重构工具,代码将无法编译,强迫开发者手动修改实参。对于属性验证代码,参数始终是value,不可修改。所以,这里使用nameof操作符的意义不大。但不管怎样,所有paramName参数都应坚持使用nameof操作符,保持与以下设计规范一致:对于ArgumentNullException和ArgumentNullException等要获取paramName参数的异常,总是为该参数使用nameof操作符。更多信息将在第18章介绍。

设计规范

·避免从属性外部(即使是从属性所在的类中)访问属性的支持字段。

·创建ArgumentException()或ArgumentNullException()类型的异常时,要为paramName参数使用nameof (value)(解析为"value"),"value"是属性赋值方法隐含的参数名。

6.6.5 只读和只写属性

通过移除属性的取值方法或赋值方法,可以改变属性的可访问性。只有赋值方法的属性是只写属性,这种情况较罕见。类似地,只提供取值方法会得到只读属性,任何赋值企图都会造成编译错误。例如,为了使Id只读,可以像代码清单6.21那样编码。

代码清单6.21 C# 6.0之前定义只读属性

代码清单6.21从Employee的Initialize()方法(而不是属性)中对字段赋值(_Id=id)。通过属性来赋值会造成编译错误,如Program.Main()中注释掉的employee1.Id="490";代码所示。

C# 6.0开始支持只读自动实现的属性 ,如下所示:

这对C# 6.0之前的方式是一项重大改进,尤其是需要处理太多只读属性的时候,例如数组或代码清单6.21的Id。

只读自动实现属性的一个重点在于,和只读字段一样,编译器要求通过一个初始化器(或通过构造函数)来初始化。上例使用了初始化器(初始化列表),但稍后就会讲到,也可在构造函数中对Cells进行赋值。

由于规范是不要从属性外部访问支持字段,所以在C# 6.0之后,几乎永远用不着之前的语法(比如代码清单6.21)。相反,应总是使用只读自动实现属性。唯一例外是在字段和属性类型不匹配的时候。例如字段是int类型,只读属性是double类型。

设计规范

·如属性值不变,要创建只读属性。

·如属性值不变,从C# 6.0起要创建只读自动实现的属性而不是只读属性加支持字段。

6.6.6 属性作为虚字段

可以看出属性的行为与虚字段相似。有时甚至根本不需要支持字段。相反,可让属性的取值方法返回计算好的值,而让赋值方法解析值,并将值持久存储到其他成员字段中。注意代码清单6.22中Name属性的实现。输出6.7展示了结果。

代码清单6.22 定义属性

输出6.7

Name属性的取值方法连接FirstName和LastName属性的返回值。事实上,所赋的姓名并没有真正存储下来。向Name属性赋值时,右侧的值会解析成名字和姓氏部分。

6.6.7 取值和赋值方法的访问修饰符

如前所述,好的实践是不要从属性外部访问其字段,否则为属性添加的验证逻辑或其他逻辑可能失去意义。遗憾的是,C# 1.0不允许为属性的取值和赋值方法指定不同封装级别。换言之,不能为属性创建公共取值方法和私有赋值方法,使外部类只能对属性进行只读访问,而允许类内的代码向属性写入。

C# 2.0的情况发生了变化,允许在属性的实现中为get或set部分指定访问修饰符(但不能为两者都指定),从而覆盖为声明属性指定的访问修饰符。代码清单6.23展示了一个例子。

代码清单6.23 为赋值方法指定访问修饰符

为赋值方法指定private修饰符,属性对于除Employee的其他类来说就是只读的。在Employee类内部,属性可读且可写,所以可在构造函数中对属性进行赋值。为取值或赋值方法指定访问修饰符时,注意该访问修饰符的“限制性”必须比应用于整个属性的访问修饰符更“严格”。例如,将属性声明为较严格的private,但将它的赋值方法声明为较宽松的public,就会发生编译错误。

设计规范

·要为所有属性的取值和赋值方法应用适当的可访问性修饰符。

·不要提供只写属性,也不要让赋值方法的可访问性比取值方法更宽松。

6.6.8 属性和方法调用不允许作为ref或out参数值

C#允许属性像字段那样使用,只是不允许作为ref或out参数值传递。ref和out参数内部要将内存地址传给目标方法。但由于属性可能是无支持字段的虚字段,也有可能只读或只写,所以不可能传递存储地址。同样的道理也适用于方法调用。如需将属性或方法调用作为ref或out参数值传递,首先必须将值拷贝到变量再传递该变量。方法调用结束后,再将变量的值赋回属性。

高级主题:属性的内部工作机制

代码清单6.24展示了取值方法和赋值方法在CIL代码中以get_FirstName()和set_FirstName()的形式出现。

代码清单6.24 属性的CIL代码

除了外观与普通方法无异,注意属性在CIL中也是一种显式的构造。如代码清单6.25所示,取值方法和赋值方法由CIL属性调用,而CIL属性是CIL代码中的一种显式构造。因此,语言和编译器并非总是依据一个惯例来解释属性。相反,正是由于反正最后都会回归CIL属性,所以编译器和代码编辑器能随便提供自己的特殊语法。

代码清单6.25 属性是CIL的显式构造

注意在代码清单6.24中,作为属性一部分的取值方法和赋值方法包含了specialname元数据。IDE(比如Visual Studio)根据该修饰符在“智能感知”(IntelliSense)中隐藏成员。

自动实现的属性在CIL中看起来和显式定义支持字段的属性几乎完全一样。C#编译器在CIL中生成名为<PropertyName>k_BackingField的字段。该字段应用了名为System.Runtime.CompilerServices.CompilerGeneratedAttribute的特性(参见第18章)。无论取值还是赋值方法都用同一个特性修饰(与代码清单5.23和5.24的实现相同)。

[1] 我个人更喜欢_FirstName,下划线就足够了,名称前的m太多余。另外,使用与属性名称相同的大小写规范,Visual Studio代码模板扩展工具中就可以只设置一个字符串,而不必为属性名和字段名各设一个。

[2] 本章后面会讲到,一个例外是:在字段被标记为只读时,只能在构造函数中设置值。从C# 6.0起可直接对只读属性赋值,完全用不着只读字段了。

6.7 构造函数

现在已为类添加了用于存储数据的字段,接着应考虑数据的有效性。代码清单6.3展示了可用new操作符实例化对象。但这样可能创建包含无效数据的员工对象。实例化employee1后得到的是姓名和工资尚未初始化的Employee对象。代码清单6.3中在实例化员工之后立即对尚未初始化的字段进行赋值。但假如忘了初始化,编译器也不会发出警告。结果是得到含有无效姓名的Employee对象。(在C# 8.0中,不可空引用类型变量会触发一个编译器警告,建议使用可空引用类型,以便避免默认的null值。无论如何,在实例化一个类的对象时,一定要对其字段进行初始化,以确保字段都具有有效值。)

6.7.1 声明构造函数

为解决该问题,必须提供一种方式在创建对象时指定必要的数据。这是用构造函数来实现的,如代码清单6.26所示。

代码清单6.26 定义构造函数

定义构造函数需创建一个无返回类型的方法,方法名必须和类名完全一样。构造函数是“运行时”用来初始化对象实例的方法。本例的构造函数获取员工名字和姓氏作为参数,允许程序员在实例化Employee对象时指定这些参数的值。代码清单6.27演示了如何调用构造函数。

代码清单6.27 调用构造函数

注意new操作符返回对完成实例化的对象的一个引用(虽然在构造函数的声明或实现中没有显式指定返回类型,也没有使用返回语句)。另外已移除了名字和姓氏的初始化代码,因为现在是在构造函数内部初始化。本例由于没有在构造函数内部初始化Salary,因此对工资进行赋值的代码仍然予以保留。

开发者应注意既在声明中又在构造函数中赋值的情况。如果字段在声明时赋值(比如代码清单6.5中的string Salary="Not enough"),那么只有在这个赋值发生之后,构造函数内部的赋值才会发生。所以,最终生效的是构造函数内部的赋值,它会覆盖声明时的赋值。如果不细心,很容易就会以为对象实例化后保留的是声明时的字段值。因此,有必要考虑一种编码风格,避免同一个类中既在声明时赋值,又在构造函数中赋值。

高级主题:new操作符的实现细节

new操作符内部和构造函数是像下面这样交互的。new操作符从内存管理器获取“空白”内存,调用指定构造函数,将对“空白”内存的引用作为隐式的this参数传给构造函数。构造函数链剩余的部分开始执行,在构造函数之间传递引用。这些构造函数都没有返回类型(行为都像是返回void)。构造函数链上的执行结束后,new操作符返回内存引用。现在,该引用指向的内存处于完成初始化的形式。

6.7.2 默认构造函数

必须注意,一旦显式添加了构造函数,在Main()中实例化Employee就必须指定名字和姓氏。因此,代码清单6.28的代码无法编译。

代码清单6.28 默认构造函数不再可用

如果类没有显式定义的构造函数,C#编译器会在编译时自动添加一个。该构造函数不获取参数,称为默认构造函数 。一旦为类显式添加了构造函数,C#编译器就不再自动提供默认构造函数。因此,在定义了Employee(string firstName, string lastName)之后,编译器不再添加默认构造函数Employee()。虽然可以手动添加,但会再度允许构造没有指定员工姓名的Employee对象。

没必要依赖编译器提供的默认构造函数。程序员任何时候都可显式定义默认构造函数,比如用它将某些字段初始化成特定值。无参构造函数就是默认构造函数。

6.7.3 对象初始化器

C# 3.0新增了对象初始化器 [1] ,用于初始化对象中所有可以访问的字段和属性。具体地说,调用构造函数创建对象时,可在后面的一对大括号中添加成员初始化列表。每个成员的初始化操作都是一个赋值操作,等号左边是可以访问的字段或属性,右边是要赋的值,如代码清单6.29所示。

代码清单6.29 使用显式成员赋值调用对象初始化器

注意,使用对象初始化器时要遵守相同的构造函数规则。这实际只是一种语法糖,最终生成的CIL代码和创建对象实例后单独用语句对字段及属性进行赋值无异。C#代码中的成员初始化顺序决定了在CIL中调用构造函数后的属性和字段赋值顺序。

总之,构造函数退出时,所有属性都应初始化成合理的默认值。利用属性的赋值方法的校验逻辑,可制止将无效数据赋给属性。但偶尔一个或多个属性的值可能导致同一个对象的其他属性暂时包含无效值。这时应推迟抛出异常,直到对象实际使用这些相关属性时再决定是否抛出异常。

设计规范

·要为所有属性提供有意义的默认值,确保默认值不会造成安全漏洞或造成代码执行效率大幅下降。

·要允许属性以任意顺序设置,即使这会造成对象暂时处于无效状态。

高级主题:集合初始化器

C# 3.0还增加了集合初始化器 ,采用和对象初始化器相似的语法,用于在集合实例化期间向集合项赋值。它借用数组语法来初始化集合中的每一项。例如,为初始化Employee列表,可在构造函数调用之后的一对大括号中指定每一项,如代码清单6.30所示。

代码清单6.30 调用集合初始化器

像这样为新集合实例赋值,编译器生成的代码会按顺序实例化每个对象,并通过Add()方法把它们添加到集合。

高级主题:终结器

构造函数定义了在类的实例化过程中发生的事情。为定义在对象销毁过程中发生的事情,C#提供了终结器。和C++的析构器不同,终结器不是在对一个对象的所有引用都消失后马上运行。相反,终结器是在对象被判定“不可到达”之后的不确定时间内执行。具体地说,垃圾回收器会在一次垃圾回收过程中识别出带有终结器的对象。但不是立即回收这些对象,而是将它们添加到一个终结队列中。一个独立的线程遍历终结队列中的每一个对象,调用其终结器,然后将其从队列中删除,使其再次可供垃圾回收器处理。第10章深入讨论了这个过程以及资源清理的主题。

6.7.4 重载构造函数

构造函数可以重载。只要参数数量和类型有区别,可同时存在多个构造函数。例如,如代码清单6.31所示,可提供一个构造函数,除了获取员工姓名还获取员工ID,或者只获取员工ID。

代码清单6.31 重载构造函数

这样当Program.Main()根据姓名来实例化员工对象时,既可只传递员工ID,也可同时传递姓名和ID。例如,在创建新员工时调用同时获取姓名和ID的构造函数,而从文件或数据库加载现有员工时调用只获取ID的构造函数。

和方法重载一样,多个构造函数使用少量参数支持简单情况,使用附加的参数支持复杂情况。应优先使用可选参数而不是重载,以便在API中清楚地看出“默认”属性的默认值。例如,构造函数签名Person(string firstName, string lastName, int? age=null)清楚指明如果Person的年龄未指定就默认为null。

注意,从C# 7.0开始支持构造函数的表达式主体成员实现,例如,

在本例中,我们通过设置Id属性来间接地为FirstName和LastName成员赋值。不幸的是,编译器无法检测到这种间接赋值,因此认为这两个成员未赋值,并且从C# 8.0开始发出警告,建议将这两个成员声明为可空。事实上,因为我们明确知道已经为它们赋值,所以将该警告关闭。

设计规范

·如果构造函数的参数只是用于设置属性,那么构造函数参数(camelCase)要使用和属性(PascalCase)相同的名称,区别仅仅是首字母的大小写。

·要为构造函数提供可选参数,并且提供便利的重载构造函数,用好的默认值初始化属性。

·要允许以任何顺序设置属性,即使这会导致暂时无效的对象状态。

6.7.5 构造函数链:使用this调用另一个构造函数

注意,代码清单6.31对Employee对象进行初始化的代码在好几个地方重复,所以必须在多个地方维护。虽然本例代码量较小,但完全可以从一个构造函数中调用另一个构造函数,以避免重复输入代码。这称为构造函数链 ,用构造函数初始化器 实现。构造函数初始化器会在执行当前构造函数的实现之前,判断要调用另外哪一个构造函数,如代码清单6.32所示。

代码清单6.32 从一个构造函数中调用另一个

针对相同对象实例,为了从一个构造函数中调用同一个类的另一个构造函数,C#语法在一个冒号后添加this关键字,再添加被调用构造函数的参数列表。本例是获取三个参数的构造函数调用获取两个参数的构造函数。但通常采取相反的调用模式——参数最少的构造函数调用参数最多的构造函数,为未知参数传递默认值。

初学者主题:集中初始化

如代码清单6.32所示,在Employee(int id)构造函数的实现中不能调用this(firstName, lastName),因为该构造函数没有firstName和lastName这两个参数。要将所有初始化代码都集中到一个方法中,必须创建单独的方法,如代码清单6.33所示。

代码清单6.33 提供初始化方法

本例是将方法命名为Initialize(),它同时获取员工的名字、姓氏和ID。注意,仍然可以从一个构造函数中调用另一个构造函数,就像代码清单6.32展示的那样。

通过Id属性来设置FirstName和LastName可以避免触发编译器警告,与之类似,通过Initialize方法来赋值也可以做到这一点。因此在上面示例中不会有警告产生。

[1] object initializer有时也称为“对象初始化列表”。——译者注

6.8 不可空引用类型属性与构造函数

下面这个编译器警告在本章中一再地被忽略和关闭:

在一个类中,如果定义了不可空引用类型的字段或者默认实现的属性 [1] ,则在其宿主类完成实例化之前,这些字段和属性的值需要先被初始化,否则,它们只能拥有默认的null值,而这显然与“不可空”相悖。

但问题是,有时候这类字段和属性可能已经被间接地初始化了,超出了构造函数的直接作用域,因此超出了编译器代码分析的作用域,即便通过构造函数调用的方法或属性能够初始化也是如此 [2] 。下面是一些会出现上述问题的情形:

·在代码清单6.20中,不可空字段_LastName被属性LastName的set方法赋值。该方法在赋值之前对输入值做了是否为null或空串的简单校验。

·在代码清单6.22中,Name属性为另一个不可空的属性赋值。

·在代码清单6.32和6.33中,集中初始化方法Initialize()在构造函数中被调用。

·除上述例子之外,当类被外部的其他代理模块实例化并初始化时,如果该类有公共不可空属性,也会引发上述问题 [3] 。

在大部分情况下,不可空引用型字段和自动实现的不可空属性的初始化,都通过构造函数调用属性或方法间接完成。遗憾的是,C#编译器无法识别对不可空引用型字段或属性的间接赋值,即便该间接赋值发生在构造函数里。(为了方便阐述,本节中提及不可空字段或属性时,均指引用型。)

此外,所有不可空字段和属性都需要确保它们在任何时候都不会被设置成null值。对于字段来说,这需要将对它们的存取封装在相应的属性里,并在其赋值方法中对输入值进行校验。(请记住,若要使属性的赋值校验起到作用,需要遵循的设计规范是:将字段声明为私有,从而不让它被类外部代码直接访问。)基于这个方法,一个实现完整的可读写的不可空引用型属性便可以确保不会被赋值为null值。

不可为null的自动实现属性需要限制为只读封装,在实例化期间分配任何值,并在分配之前验证为非null。对于自动实现的不可空属性永远不要允许可读写方式,尤其当这种属性具有公共的赋值方法时更是如此,因为自动实现的赋值方法不会检查null值情况,从而无法避免在程序的其他地方意外地将它赋值为null。虽然可以通过在构造函数中对不可空字段进行赋值来避免编译器警告,但这样显然是不够的。该属性是读写的,因此可以在实例化后将其赋值为null,该属性便不是不可空的。

6.8.1 可读写的引用型不可空属性

代码清单6.34展示了如何既使用可读写的引用型不可空属性,又避免产生不可空属性未初始化的编译器警告。这样做的最终效果是在编译器看来该属性/字段为可空(因此不会产生警告),而在调用者看来该属性/字段不允许被设置为空。

代码清单6.34 为不可空属性提供null值检查

上面代码能够达到前述目的的原理如下:

1.字段_Name被声明为可空,因此编译器不会产生警告。

2.字段被声明为私有,因此无法直接被类的外部存取。

3.字段对应的属性Name中,赋值方法具有对null值的检查,并且会拒绝接受null值。这一点协同前一点一起确保了字段_Name不会为空。

4.取值方法中使用空包容操作符(!)声明其返回的值不会是null,而实际上其返回值也确实不会为null,这一点由赋值方法所保证。

虽然将不应该为空的字段声明为可空看起来不太正确,但是由于编译器无法识别对不可空字段的间接赋值,因此有时确实需要这样做。好在程序员可以通过字段的私有性,以及精细设计的取值、赋值方法,实现没有编译警告的可读写的不可空属性。

6.8.2 自动实现的只读引用型属性

前文提到如果一个不可空的引用型字段有自动实现的属性,则该属性应该为只读,从而避免该字段被意外设置为null值。但是即便做到了这一点,在构造函数里为该字段进行赋值时,仍然需要检查null值,如代码清单6.35所示。

代码清单6.35 在构造函数中为不可空引用型字段赋值时的null值检查

你可能会产生这样的疑问:当一个不可空的引用型字段有自动实现的属性时,是否可以让它拥有私有的赋值方法?毕竟这样做,对类的外部来说,该属性仍然是只读的。这种做法看起来可行,问题是,你能否保证在编写该类的其他部分程序时,不会意外地将该属性设置为null值?一个类从外部接收到null值的情形,不只会在构造函数中发生。事实上,这种情形随时有可能发生,但是对null值的检查却非常容易被忽略。

设计规范

·当类的不可空引用型字段需要对应的属性时,要将该字段声明为可空,并且要编写完整实现的属性方法,而不要采用自动实现的方式。在赋值方法中要做好null值检查,在取值方法中要使用空包容操作符。

·不可空的引用型字段要在构造函数内完成赋值。

·如果一定要为不可空的引用型字段使用自动实现的属性,要将属性声明为只读。

·在操作任何引用型字段或属性时,都要检查null值。

[1] 只写了get和set关键字但没有写出具体代码的属性。——译者注

[2] 或者可能通过外部代理,如反射,参见第18章。

[3] 例如,MSTest中的TestContext属性,或者那些通过依赖注入初始化的属性。

6.9 可空特性

在很多情况下,明确告诉编译器你需要处理空值,并需要为此添加一些防护措施,比笼统地关闭空值功能或者关闭空值警告更有意义。若要实现这一点,可以将一些元数据(metadata)作为特性(attribute)包含在代码中。第18章将更加深入地介绍特性这一概念。在System.Diagnostics.CodeAnalysis命名空间中定义了7种不同的可空特性,有些属于前置条件,有些属于后置条件。(见表6.1)

表6.1 可空特性

这些可空特性对编程很有帮助,因为有时将数据定义为可空或者不可空,并不足以提高程序的健壮性。为了弥补这种不足,你可以使用可空特性对方法的输入数据(使用前置条件可空特性)和输出数据(使用后置条件可空特性)进行描述。前置条件可空特性用来描述调用者输入的数据是否可以为空值,而后置条件可空特性用来描述调用者将接收到的数据会不会为空值。代码清单6.36中的两个名为“TryGet……”的函数展示了一个可空特性的应用示例。

代码清单6.36 NotNullWhen和NotNullIfNotNull特性的应用示例

观察上面代码你会注意到,即便digitText变量被定义为可空,后面在调用其ToLower方法时也没有使用空合并操作符。如果编译这段代码,会发现此处甚至不会产生编译器警告。这是因为在TryGetDigitAsText()方法的定义中,输出变量text被标记了NotNullWhen(true)特性。它告诉编译器,如果该方法返回true(即NotNullWhen特性中指定的值),则digit text不会为null。NotNullWhen是一个后置条件特性,因此它的条件是否成立会在方法结束后再被评估。有了这个认识,再次观察代码,可以注意到ToLower方法的调用发生在if判断的内部,因此只有当TryGetDigitAsText()返回true,该调用才会发生。而根据NotNullWhen特性的描述,此时digitText变量一定不会是null,所以这里既不需要使用空合并操作符,也不会产生编译器警告。

上面代码中的第二个方法TryGetDigitsAsText() [1] 也采用了类似的可空特性描述。它用前置条件特性NotNullIfNotNull声明了:如果输入参数text不为null,则函数返回值也不为null。

高级主题:用可空特性修饰泛型类型

在泛型编程中,我们经常希望将泛型类型声明为可空。但是,由于可空值类型(派生于Nullable<T>)与可空引用类型本质上是完全不同的数据类型,因此如果要将泛型类型声明为可空,则必须将该泛型类型约束为值类型或者引用类型,否则,将会产生下面的编译错误:

但是,一个方法的逻辑有时候对于值类型和引用类型完全相同,如果因为上述原因而被迫写两份没有差别的代码,则会令人非常沮丧。更糟的是,如果采用类型约束,则由于类型约束无法产生不同的方法签名,导致无法使用重载,因此不得不将两份相同的代码写在两个不同名的方法中。在这种情况下,更好的解决办法是使用可空特性,如代码清单6.37所示。

代码清单6.37 为可能的null返回值使用MaybeNull特性

上面代码中的GetObject方法从sequence集合中寻找能够使match预测函数返回true的元素。如果这样的元素存在,则返回该元素;否则,返回null值。遗憾的是,编译器不允许在没有类型约束的情况下采用T?这样的写法 [2] ,而如果忽略可空修饰符,则会产生编译器警告。为了解决这个问题,可以使用后置条件可空特性MaybeNull来代替可空修饰符。

[1] 注意该方法的名称与第一个方法不同。其中“Digits”一词多了字母“s”。——译者注

[2] 即为没有类型约束的泛型类型添加可空修饰符。——译者注

6.10 解构函数

构造函数允许获取多个参数并把它们全部封装到一个对象中。但在C# 7.0之前没有一个显式的语言构造来做相反的事情,即把封装好的项拆分为它的各个组成部分。当然可以将每个属性手动赋给变量,但如果有太多这样的变量,就需要大量单独的语句。自C# 7.0推出元组语法后,该操作得到极大简化。如代码清单6.38所示,可声明一个Deconstruct()方法来做这件事情。

代码清单6.38 解构用户自定义类型

该方法可直接调用。如第5章所述,调用前要以内联形式声明out参数。

从C# 7.0起可直接将对象实例赋给一个元组,从而隐式调用Deconstruct()方法(称为解构函数 )。这时可认为被赋值的变量已声明。例如:

该语法生成的CIL代码和代码清单6.38突出显示的语法完全一样,只是更简单(而且更让人注意不到调用了Deconstruct()方法)。注意只允许用元组语法向那些和out参数匹配的变量赋值。不允许向元组类型的变量赋值,例如:

也不允许向元组中的具名项赋值:

为声明解构函数,方法名必须是Deconstruct,其签名是返回void并接收两个或更多out参数。基于该签名,可将对象实例直接赋给一个元组而无须显式方法调用。

6.11 静态成员

我们在第1章的HelloWorld例子中简单接触过static关键字。本节将完整定义static。

先考虑一个例子。假定每个员工Id值都必须不重复,一个解决方案是通过计数器来跟踪每个员工ID。但如果值作为实例字段存储,每次实例化对象都要创建新的NextId字段,造成每个Employee对象实例都要消耗那个字段的内存。最大的问题在于,每次实例化Employee对象,以前实例化的所有Employee对象的NextId值都需要更新为下一个ID值。所以需要一个单独的字段,它能由所有Employee对象实例共享。

语言对比:C++/Visual Basic——全局变量和函数

和以前的许多语言不同,C#没有全局变量或全局函数。C#的所有字段和方法都在类的上下文中。在C#中,与全局字段或函数等价的是静态字段或方法。“全局变量/函数”和“C#静态字段/方法”在功能上没有差异,只是静态字段/方法可包含访问修饰符(比如private),从而限制访问并提供更好的封装。

6.11.1 静态字段

使用static关键字定义能由多个实例共享的数据,如代码清单6.39所示。

代码清单6.39 声明静态字段

本例用static修饰符将NextId字段声明为静态字段 。和Id不同,所有Employee实例都共享同一个NextId存储位置。Employee构造函数先将NextId的值赋给新Employee对象的Id,然后立即递增NextId。创建另一个Employee类时,由于NextId的值已递增,所以新Employee对象的Id字段将获得不同的值。

和实例字段 (非静态字段)一样,静态字段也可在声明时初始化,如代码清单6.40所示。

代码清单6.40 声明时向静态字段赋值

和实例字段不同,未初始化的静态字段将获得默认值(0、null、false等),即default(T)的结果,其中T是类型名。所以,没有显式赋值的静态字段也是可以访问的。

每创建一个对象实例,非静态字段(实例字段)都要占用一个新的存储位置。静态字段从属于类而非实例。因此,我们使用类名从类外部访问静态字段。代码清单6.41展示了一个新的Program类(使用代码清单6.39的Employee类)。

代码清单6.41 访问静态字段

输出6.8显示了代码清单6.41的结果。

输出6.8

设置和获取静态字段NextId的初始值是通过类名Employee,而不是通过对类的实例的引用。只有在类(或派生类)内部的代码中才能省略类名。换言之,Employee(...)构造函数不需要使用Employee.NextId。因为这些代码已经在Employee类的上下文中,所以不需要专门指出上下文。变量作用域是可以不加限定来引用的程序代码区域,而静态字段的作用域是类(及其任何派生类)。

虽然引用静态字段的方式与引用实例字段的方式稍有区别,但不能在同一个类中定义同名的静态字段和实例字段。由于引用错误字段的概率很高,C#的设计者决定禁止这样的代码。所以,重复的名称在声明空间中会造成编译错误。

初学者主题:类和对象都能关联数据

类和对象都能关联数据。将类想象成模具,将对象想象成根据该模具浇铸的零件,可以更好地理解这一点。

例如,一个模具拥有的数据可能包括:到目前为止已用模具浇铸的零件数、下个零件的序列号、当前注入模具的液态塑料的颜色以及模具每小时生产零件数量。类似地,零件也拥有它自己的数据:序列号、颜色以及生产日期/时间。虽然零件颜色就是生产零件时在模具中注入的塑料的颜色,但它显然不包含模具中当前注入的塑料颜色数据,也不包含要生产的下个零件的序列号数据。

设计对象时,程序员要考虑字段和方法应声明为静态还是基于实例。一般应将不需要访问任何实例数据的方法声明为静态方法,将需要访问实例数据的方法(实例不作为参数传递)声明为实例方法。静态字段主要存储对应于类的数据,比如新实例的默认值或者已创建实例的个数。而实例字段主要存储和对象关联的数据。

6.11.2 静态方法

和静态字段一样,直接在类名后访问静态方法(比如Console.ReadLine())。访问这种方法不需要实例。

代码清单6.42展示了一个声明和调用静态方法的例子。

代码清单6.42 为DirectoryInfoExtension类定义静态方法

DirectoryInfoExtension.CopyTo()方法获取一个DirectoryInfo对象,将基础目录结构拷贝到新位置。

由于静态方法不通过实例引用,所以this关键字在静态方法中无效。此外,要在静态方法内部直接访问实例字段或实例方法,必须先获得对字段或方法所属的那个实例的引用。(注意,Main()就是静态方法。)

该方法本应由System.IO.Directory类提供,或作为System.IO.DirectoryInfo类的实例方法提供。但两个类都没提供,所以代码清单6.42在一个全新的类中定义该方法。本章后面讲述扩展方法的小节会解释如何使它表现为DirectoryInfo类的实例方法。

6.11.3 静态构造函数

除了静态字段和方法,C#还支持静态构造函数 ,用于对类(而不是类的实例)进行初始化。静态构造函数不显式调用。相反,“运行时”在首次访问类时自动调用静态构造函数。“首次访问类”可能发生在调用普通构造函数时,也可能发生在访问类的静态方法或字段时。由于静态构造函数不能显式调用,所以不允许任何参数。

静态构造函数的作用是将类中的静态数据初始化成特定值,尤其是在无法通过声明时的一次简单赋值来获得初始值的时候。代码清单6.43展示了一个例子。

代码清单6.43 声明静态构造函数

本例将NextId的初始值设为100~1000的随机整数。由于初始值涉及方法调用,所以NextId的初始化代码被放到一个静态构造函数中,而没有作为声明的一部分。

如本例所示,假如对NextId的赋值既在静态构造函数中进行,又在声明时进行,那么当初始化结束时,最终获得什么值?观察C#编译器生成的CIL代码,发现声明时的赋值被移动了位置,成为静态构造函数中的第一个语句。所以,NextId最终包含由randomGenerator.Next(101, 999)生成的随机数,而不是声明NextId时所赋的值。结论是静态构造函数中的赋值优先于声明时的赋值,这和实例字段的情况一样。

注意没有“静态终结器”的说法。还要注意不要在静态构造函数中抛出异常,否则会造成类型在应用程序 [1] 剩余的生存期内无法使用。

高级主题:最好在声明时进行静态初始化(而不要使用静态构造函数)

静态构造函数在首次访问类的任何成员之前执行,无论该成员是静态字段、其他静态成员,还是实例构造函数。为支持这个设计,编译器添加代码来检查类型的所有静态成员和构造函数,以确保首先运行静态构造函数。

如果没有静态构造函数,编译器会将所有静态成员初始化为它们的默认值,而且不会添加对静态构造函数的检查。结果是静态字段会在访问前得到初始化,但不一定在调用静态方法或任何实例构造函数之前。有时对静态成员进行初始化的代价比较高,而且访问前确实没必要初始化,所以这个设计能带来一定的性能提升。有鉴于此,请考虑要么以内联方式初始化静态字段(而不要使用静态构造函数),要么在声明时初始化。

设计规范

·考虑要么以内联方式初始化静态字段(而不要使用静态构造函数),要么在声明时初始化。

6.11.4 静态属性

属性也可声明为static。代码清单6.44将NextId数据包装成属性。

代码清单6.44 声明静态属性

使用静态属性几乎肯定比使用公共静态字段好,因为公共静态字段在任何地方都能调用,而静态属性至少提供了一定程度的封装。

从C# 6.0开始,整个NextId(含不可访问的支持字段)都可简化实现为带初始化器的自动实现属性:

6.11.5 静态类

有的类不含任何实例字段。例如,假定SimpleMath类包含与数学运算Max()和Min()对应的函数,如代码清单6.45所示。

代码清单6.45 声明静态类

该类不包含任何实例字段(或方法),创建能实例化的类没有意义。所以用static关键字修饰该类。声明类时使用static关键字有两方面的意义。首先,它防止程序员写代码来实例化SimpleMath类。其次,防止在类的内部声明任何实例字段或方法。既然类无法实例化,实例成员当然也就没有了意义。以前代码清单中的Program类也应设计成静态类,因为它只包含静态成员。

静态类的另一个特点是C#编译器自动在CIL代码中把它标记为abstract和sealed。这会将类指定为不可扩展 。换言之,不能从它派生出其他类。

第5章说过,可为SimpleMath这样的静态类使用using static指令。例如,在代码清单6.45顶部添加using static SimpleMath;指令,就可在不添加SimpleMath前缀的前提下调用Max:

[1] 更准确的说法是“应用程序域”(AppDomain),即“操作系统进程”在CLR中的虚拟等价物。

6.12 扩展方法

考虑用于处理文件系统目录的System.IO.DirectoryInfo类。该类支持的功能包括列出文件和子目录(DirectoryInfo.GetFiles())以及移动目录(DirectoryInfo.Move())。但它不直接支持拷贝功能。如果需要这样的方法就得自己实现,如本章前面的代码清单6.42所示。

当初声明的DirectoryInfoExtension.CopyTo()是标准静态方法。但CopyTo()方法在调用方式上有别于DirectoryInfo.Move()。这是令人遗憾的一个设计。理想情况是为DirectoryInfo添加一个方法,用以在获得一个实例的情况下将CopyTo()作为实例方法来调用,例如directory.CopyTo()。

C# 3.0引入了扩展方法 的概念,能模拟为其他类创建实例方法。只需更改静态方法的签名,使第一个参数成为要扩展的类型,并在类型名称前附加this关键字,如代码清单6.46所示。

代码清单6.46 DirectoryInfoExtension的静态CopyTo()方法

该设计允许为任何类添加“实例方法”,即使那些不在同一个程序集中的类。但查看CIL代码,会发现扩展方法是作为普通静态方法调用的。

扩展方法的要求如下:

·第一个参数是要扩展或者操作的类型,称为“被扩展类型”。

·为指定扩展方法,要在被扩展的类型名称前附加this修饰符。

·为了将方法作为扩展方法来访问,要用using指令导入扩展类型 [1] 的命名空间,或将扩展类型和调用代码放在同一命名空间。

如扩展方法的签名和被扩展类型中现有的签名匹配(换言之,假如DirectoryInfo已经有一个CopyTo()方法了),扩展方法永远不会得到调用,除非是作为普通静态方法。

注意,通过继承(将于第7章讲述)来特化类型要优于使用扩展方法。扩展方法无益于建立清楚的版本控制机制,因为一旦在被扩展类型中添加匹配的签名,就会覆盖现有扩展方法,而且不会发出任何警告。如果对被扩展的类的源代码没有控制权,该问题将变得更加突出。另一个问题是,虽然Visual Studio的“智能感知”支持扩展方法,但假如只是查看调用代码(也就是调用了扩展方法的代码),是不易看出一个方法是不是扩展方法的。

总之,扩展方法要慎用。例如,不要为object类型定义扩展方法。第8章将讨论扩展方法如何与接口配合使用。扩展方法很少在没有这种配合的前提下定义。

设计规范

·避免随便定义扩展方法,尤其是不要为自己无所有权的类型定义。

[1] 即对“被扩展的类型”进行扩展的那个类型,或者说声明扩展方法的那个类型。——译者注

6.13 封装数据

除了本章前面讨论的属性和访问修饰符,还有其他几种特殊方式可将数据封装到类中。例如,还有另外两个字段修饰符:const(声明局部变量时见过)和readonly。

6.13.1 const

和const值一样,const字段(称为常量字段)包含在编译时确定的值,运行时不可修改。像π这样的值就很适合声明为常量字段。代码清单6.47展示了如何声明常量字段。

代码清单6.47 声明常量字段

常量字段自动成为静态字段,因为不需要为每个对象实例都生成新的字段实例。但将常量字段显式声明为static会造成编译错误。另外,常量字段通常只声明为有字面值的类型(例如,string、int和double等)。Program或System.Guid等类型则不能用于常量字段。

在public常量表达式中,必须使用随着时间推移不会发生变化的值。圆周率、阿伏伽德罗常数和赤道长度都是很好的例子。以后可能发生变化的值就不合适。例如,版本号、人口数量和汇率都不适合作为常量。

设计规范

·要为永远不变的值使用常量字段。

·避免为将来会发生变化的值使用常量字段。

高级主题:public常量应该是恒定值

public常量应恒定不变,因为如果修改它,在使用它的程序集中不一定能反映出最新改变。如果一个程序集引用了另一个程序集中的常量,那么常量值将直接编译到引用程序集中。所以,如果被引用程序集中的值发生改变,而引用程序集没有重新编译,那么引用程序集将继续使用原始值而非新值。将来可能改变的值应指定为readonly,不要指定为常量。

6.13.2 readonly

和const不同,readonly修饰符只能用于字段(不能用于局部变量),它指出字段值只能从构造函数中更改,或在声明时通过初始化器指定。代码清单6.48演示了如何声明readonly字段。

代码清单6.48 声明readonly字段

和const字段不同,每个实例的readonly字段值都可以不同。事实上,readonly字段的值可在构造函数中更改。此外,readonly字段可以是实例或静态字段。另一个关键区别是,可在执行时为readonly字段赋值,而非只能在编译时。由于readonly字段必须通过构造函数或初始化器来设置,所以编译器要求这种字段能从其属性外部访问。但除此之外,不要从属性外部访问属性的支持字段。

和const字段相比,readonly字段的另一个重要特点是不限于有字面值的类型。例如,可声明readonly System.Guid实例字段:

声明为常量则不行,因为没有GUID的C#字面值形式。

由于规范要求字段不要从其包容属性外部访问,所以从C# 6.0起readonly修饰符几乎完全没有了用武之地。相反,总是选择本章前面讨论的只读自动实现属性就可以了,如代码清单6.49所示。

代码清单6.49 声明只读自动实现的属性

无论用C# 6.0只读自动实现属性还是readonly修饰符,确保数组引用的“不可变”性质都是一项有用的防卫性编程技术。它确保数组实例保持不变,同时允许修改数组中的元素。不施加只读限制,很容易就会误将新数组赋给成员,这样会丢弃现有数组而不是更新其中的数组元素。换言之,向数组施加只读限制,不会冻结数组的内容。相反,它只是冻结数组实例(以及数组中的元素数量),因为不可能重新赋值来指向一个新的数组实例。数组中的元素仍然可写。

设计规范

·从C# 6.0开始,要优先选择只读自动实现的属性而不是只读字段。

·在C# 6.0之前,要为预定义对象实例使用public static readonly字段。

·如要求版本API兼容性,在C# 6.0或更高版本中,避免将C# 6.0之前的public readonly字段修改成只读自动实现属性。

6.14 嵌套类

除了定义方法和字段,在类中还可定义另一个类。这种类称为嵌套类 。假如一个类在它的包容类外部没有多大意义,就适合设计成嵌套类。

假定有一个类用于处理程序的命令行选项。通常,像这样的类在每个程序中的处理方式都是不同的,没有理由使CommandLine类能够从包含Main()的类的外部访问。代码清单6.50演示了这样的一个嵌套类。

代码清单6.50 定义嵌套类

本例的嵌套类是Program.CommandLine。和所有类成员一样,包容类内部没必要使用包容类名称前缀,直接把它引用为CommandLine就好。

嵌套类的独特之处是可以为类自身指定private访问修饰符。由于类的作用是解析命令行,并将每个实参放到单独字段中,所以Program.CommandLine在该应用程序中只和Program类有关系。使用private访问修饰符可限定类的作用域,防止从类的外部访问。只有嵌套类才能这样做。

嵌套类中的this成员引用嵌套类而非包容类的实例。嵌套类要访问包容类的实例,一个方案是显式传递包容类的实例,比如通过构造函数或方法参数。

嵌套类另一个有趣的地方在于它能访问包容类的任何成员,其中包括私有成员。反之则不然,包容类不能访问嵌套类的私有成员。

嵌套类用得很少。要从包容类型外部引用,就不能定义成嵌套类。另外要警惕public嵌套类,它们意味着不良的编码风格,可能造成混淆和难以阅读。

设计规范

·避免声明公共嵌套类型。少数高级自定义场景才需考虑。

语言对比:Java——内部类

Java不仅支持嵌套类,还支持内部类(inner class)。内部类对应和包容类实例关联的对象,而非仅仅和包容类有语法上的包容关系。C#允许在外层类中包含嵌套类型的一个实例字段,从而获得相同的结构。一个工厂方法或构造函数可确保在内部类的实例中也设置对外部类的相应实例的引用。

6.15 分部类

从C# 2.0起支持分部类 。分部类是一个类的多个部分,编译器可把它们合并成一个完整的类。虽然可在同一个文件中定义两个或更多分部类,但分部类的目的就是将一个类的定义划分到多个文件中。这对生成或修改代码的工具尤其有用。通过分部类,由工具处理的文件可独立于开发者手动编码的文件。

6.15.1 定义分部类

C# 2.0(和更高版本)使用class前的上下文关键字partial来声明分部类,如代码清单6.51所示。

代码清单6.51 定义分部类

本例将Program的每个部分都放到单独文件中(参见注释)。

除了用于代码生成器,分部类另一个常见的应用是将每个嵌套类都放到它们自己的文件中。这符合编码规范“将每个类定义都放到它自己的文件中”。例如,代码清单6.52将Program.CommandLine类放到和核心Program成员分开的文件中。

代码清单6.52 在分部类中定义嵌套类

不允许用分部类扩展编译好的类或其他程序集中的类。只能利用分部类在同一个程序集中将一个类的实现拆分成多个文件。

6.15.2 分部方法

C# 3.0引入分部方法 的概念,对C# 2.0的分部类进行了扩展。分部方法只能存在于分部类中,而且和分部类相似,主要作用是为代码生成提供方便。

假定代码生成工具能根据数据库中的Person表为Person类生成对应的Person.Designer.cs文件。该工具检查表并为表中每一列创建属性。问题在于,工具经常都不能生成必要的验证逻辑,因为这些逻辑依赖于未在表定义中嵌入的业务规则。所以,Person类的开发者需要自己添加验证逻辑。Person.Designer.cs是不好直接修改的,因为假如文件被重新生成(例如,为了适应数据库中新增的一个列),所做的更改就会丢失。相反,Person类的代码结构应独立出来,使生成的代码在一个文件中,自定义代码(含业务规则)在另一个文件中,后者不受任何重新生成动作的影响。如6.15.1节所示,分部类很适合将一个类打散成多个文件。但这样可能还不够,我们经常还需要分部方法 。

分部方法允许声明方法而不需要实现。但如果包含了可选的实现,该实现就可放到某个姊妹分部类定义中,该定义可能在单独的文件中。代码清单6.53展示了如何为Person类声明和实现分部方法。

代码清单6.53 为Person类声明和实现分部方法

Person.Designer.cs包含OnLastNameChanging()和OnFirstNameChanging()方法的声明。此外,LastName和FirstName属性调用了它们对应的Changing方法。虽然这两个方法只有声明而没有实现,但却能成功通过编译。关键在于方法声明附加了上下文关键字partial,其所在的类也是一个partial类。

代码清单6.53只实现了OnLastNameChanging()方法。这个实现会检查建议的新的LastName值,无效就抛出异常。注意两个地方的OnLastNameChanging()签名是匹配的。

分部方法必须返回void。假如其不返回void又未提供实现,调用未实现的方法返回什么才合理?为避免对返回值进行任何无端的猜测,C#的设计者决定只允许方法返回void。类似地,out参数在分部方法中不允许。需要返回值可以使用ref参数。

总之,分部方法使生成的代码能调用并非一定要实现的方法。此外,如果没有为分部方法提供实现,CIL中不会出现分部方法的任何踪迹。这样在保持代码规模尽量小的同时,还保证了高的灵活性。

6.16 小结

本章讲解了C#类以及面向对象程序设计,讨论了字段声明,并讨论了如何在类的实例上访问它们。

是在每个实例上都存储一份数据,还是为一个类型的所有实例统一存储一份?本章详细讲解了应如何取舍。静态数据同类关联,而实例数据在每个对象上存储。

本章以方法和数据的访问修饰符为背景探讨了封装问题,介绍了C#属性,并解释了如何用它封装私有字段。

下一章我们将学习如何通过“继承”关联不同的类,并继续探索面向对象带来的好处。

第7章 继承

第6章讨论了一个类如何通过字段和属性来引用其他类。本章将讨论如何利用类的继承关系建立类层次结构。

初学者主题:继承的定义

第6章已简单介绍了继承。下面是对已定义的术语的简单回顾。

·派生/继承:对基类进行特化,添加额外成员或自定义基类成员。

·派生类型/子类型:继承了较常规类型的成员的特化类型。

·基/超/父类型:其成员由派生类型继承的常规类型。

继承建立了“属于”(is-a)关系。派生类型总是隐式属于基类型。如同硬盘属于存储设备,从存储设备类型派生的其他任何类型都属于存储设备。反之则不成立。存储设备不一定是硬盘。

注意  代码中的继承用于定义两个类的“属于”关系,派生类是对基类的特化。

7.1 派生

经常需要扩展现有类型来添加功能(行为和数据)。继承正是为了该目的而设计的。例如,假定已经有Person类,可创建Employee类并在其中添加EmployeeId和Department等员工特有的属性。也可采取相反的操作。例如,假定已有在PDA(个人数字助理)中使用的Contact类,现在想为PDA添加日历支持。可为此创建Appointment类。但不是重新定义这两个类都适用的方法和属性,而是对Contact类进行重构 。具体地说,将两者都适用的方法和属性从Contact移至名为PdaItem的基类中,并让Contact和Appointment都从该基类派生,如图7.1所示。

图7.1 重构成基类

在本例中,两者共用的项是Created、LastUpdated、Name和ObjectKey等。通过派生,基类PdaItem定义的方法可从PdaItem的所有子类中访问。

定义派生类要在类标识符后添加冒号,接着添加基类名称,如代码清单7.1所示。

代码清单7.1 从一个类派生出另一个类

代码清单7.2展示如何访问Contact中定义的属性。

代码清单7.2 使用继承的属性

虽然Contact没有直接定义Name属性,但Contact的所有实例都可访问来自PdaItem的Name属性,并把它作为Contact的一部分使用。此外,从Contact派生的其他任何类也会继承PdaItem类(或者PdaItem的父类)的成员。该继承链没有限制,每个派生类都拥有由其所有基类公开的所有成员(参见代码清单7.3)。换言之,虽然Customer不直接从PdaItem派生,它依然继承了PdaItem的成员。

注意  通过继承,基类的每个成员都出现在派生类构成的链条中。

代码清单7.3 一个接一个继承构成了继承链

代码清单7.3中的PdaItem显式地从object派生。虽然允许这样写,但没有必要。所有类都隐式派生自object。

注意  除非明确指定基类,否则所有类都默认从object派生。

7.1.1 基类型和派生类型之间的转型

如代码清单7.4所示,由于派生建立了“属于”关系,所以总是可以将派生类型的值直接赋给基类型的变量。

代码清单7.4 隐式基类型转换

派生类型Contact“属于”PdaItem类型,可直接赋给PdaItem类型的变量。这称为隐式转型 ,不需要添加转型操作符。而且根据规则,转换总会成功,不会抛出异常。

反之则不成立。PdaItem并非一定“属于”Contact。它可能是一个Appointment或其他派生类型。所以从基类型转换为派生类型要求执行显式转型 ,而显式转型在运行时可能失败。如代码清单7.4所示,执行显式转型要求在原始引用名称前,将要转换成的目标类型放到圆括号中。

执行显式转型,相当于程序员要求编译器信任他,或者说程序员告诉编译器他知道这样做的后果。只要圆括号中的目标类型确实从基类型派生,C#编译器就允许这个转换。虽然在编译的时候,C#编译器允许在可能兼容的类型之间执行显式转型,但CLR仍会在运行时验证该显式转型。如果对象实例不属于目标类型,将抛出异常。

即使类型层次结构允许隐式转型,C#编译器也允许添加转型操作符(虽然多余)。例如,将contact赋给item可以像下面这样添加转型操作符:

甚至在无须转型时也能添加转型操作符:

注意  派生类型能隐式转型为它的基类。相反,基类向派生类的转换要求显式的转型操作符,因为转换可能失败。虽然编译器允许可能有效的显式转型,但“运行时”会坚持检查,无效转型将抛出异常。

初学者主题:在继承链中进行类型转换

隐式转型为基类不会实例化新实例,而是令同一个实例引用基类型,它现在提供的功能(可访问的成员)是基类型的。这类似于将CD-ROM驱动器说成是一种存储设备。由于并非所有存储设备都支持弹出操作,所以CDROM转型为存储设备后不再支持弹出。如调用storageDevice.Eject(),即使被转型的对象原本是支持Eject()方法的CDROM对象,也无法通过编译。

类似地,将基类向下转型为派生类会引用更具体的类型,类型可用的操作也会得到扩展。但这种转换有限制,被转换的必须确实是目标类型(或者它的派生类型)的实例。

高级主题:定义自定义转换

类型间的转换并不限于单一继承链中的类型。完全不相关的类型也能相互转换,比如在Address和string之间转换。关键是要在两个类型之间提供转型操作符。C#允许类型包含显式或隐式转型操作符。如转型可能失败,比如从long转型为int,开发者应定义显式转型操作符。这样可提醒别人只有在确定转型会成功的时候才执行转换,否则就准备好在失败时捕捉异常。执行有损转换时也应优先执行显式转型而不是隐式转型。例如,将float转型为int,小数部分会被丢弃。即使接着执行一次反向转换(int转型回float),丢失的部分也找不回来。

代码清单7.5展示了隐式转型操作符的例子(GPS坐标转换成UTM坐标)。

代码清单7.5 定义转型操作符

本例实现从GPSCoordinates向UTMCoordinates的隐式转换。可以写类似的转换来反转上述过程。将implicit替换成explicit就是显式转换。

7.1.2 private访问修饰符

派生类继承除构造函数和析构器之外的所有基类成员。但继承并不意味着一定能访问。例如在代码清单7.6中,private字段_Name不可以在Contact类中使用,因为私有成员只能在声明它们的类型中访问。

代码清单7.6 私有成员继承但不能访问

根据封装原则,派生类不能访问基类的private成员 [1] 。这就强迫基类开发者决定一个成员是否能由派生类访问。本例的基类定义了一个API,其中_Name只能通过Name属性更改。假如以后在Name属性中添加了验证机制,那么所有派生类不需要任何修改就能马上享受到验证带来的好处,因为它们从一开始就不能直接访问_Name字段。

注意  派生类不能访问基类的私有成员。

7.1.3 protected访问修饰符

public或private代表两种极端情况,中间还可进行更细致的封装。可在基类中定义只有派生类才能访问的成员。以代码清单7.7的ObjectKey属性为例。

代码清单7.7 protected成员只能从派生类访问

ObjectKey用protected访问修饰符定义。结果是在PdaItem的外部,它只能从PdaItem的派生类中访问。由于Contact从PdaItem派生,所以Contact的所有成员都能访问ObjectKey。相反,由于Program不是从PdaItem派生,所以在Program内使用ObjectKey属性会造成编译错误。

注意  基类的受保护成员只能从基类及其派生链的其他类中访问。

Contact.Copy (PdaItem pdaItem)方法有一个容易被忽视的重要细节。开发者经常会惊讶地发现,即使Contact从PdaItem派生,从Contact类内部也无法访问一个PdaItem实例的受保护ObjectKey。这是由于万一PdaItem是一个Address,Contact不应访问Address的受保护成员。因此,封装阻止了Contact修改Address的ObjectKey。成功转型为Contact(例如:((Contact)pdaItem).ObjectKey)可绕过该限制。基本规则是,要从派生类中访问受保护成员,必须能在编译时确定它是派生类(或者它的某个子类)中的实例。

7.1.4 扩展方法

扩展方法从技术上说不是类型的成员,所以不可继承。但因为每个派生类都可作为它的任何基类的实例使用,所以对一个类型进行扩展的方法也可扩展它的任何派生类型。如扩展基类(比如PdaItem),所有扩展方法在派生类中也能使用。但和所有扩展方法一样,实例方法有更高的优先级。如果继承链中出现一个兼容的签名,那么它将优先于扩展方法。

我们很少为基类写扩展方法。扩展方法的一个基本原则是,如果手上有基类的代码,直接修改基类会更好。即使基类代码不可用,程序员也应考虑在基类或个别派生类实现的接口上添加扩展方法。第8章将具体讨论接口,并讨论它们如何与扩展方法配合使用。

7.1.5 单继承

继承树中的类在理论上数量是无限的。例如,Customer派生自Contact,Contact派生自PdaItem,PdaItem派生自object。但C#是单继承 编程语言,C#编译成的CIL语言也是一样。这意味着一个类不能直接从两个类派生。例如,Contact不能既直接派生自PdaItem,又直接派生自Person。

语言对比:C++——多继承

C#的单继承是其在面向对象方面与C++的主要区别之一。

极少数需要多继承类结构的时候,一般的解决方案是使用聚合 (aggregation)。换言之,不是一个类从另一个类继承,而是一个类包含另一个类的实例。C# 8.0提供了新方法专门用于实现聚合,我们将在第8章详细介绍。

7.1.6 密封类

为正确设计类,使其他人能通过派生来扩展功能,需对它进行全面测试,验证派生能成功进行。代码清单7.8将类标记为sealed来避免非预期的派生,并避免因此而出现的问题。

代码清单7.8 用密封类禁止派生

密封类用sealed修饰符禁止从其派生。string类型就是用sealed修饰符禁止派生的例子。

[1] 一个极少见的例外情况为派生类同时是基类的一个嵌套类。

7.2 重写基类

基类除构造函数和析构器之外的所有成员都会在派生类中继承。但某些情况下,一个成员可能在基类中没有得到最佳的实现。下面以PdaItem的Name属性为例。在由Appointment类继承的时候,它的实现或许是可以接受的。然而,对于Contact类,Name属性应该返回FirstName和LastName属性合并起来的结果。类似地,对Name进行赋值时,应分解成FirstName和LastName。换言之,对于派生类,基类属性的声明是合适的,但实现并非总是合适的。因此,需要一种机制在派生类中使用自定义的实现来重写 (override,覆盖或覆写)基类中的实现。

7.2.1 virtual修饰符

C#支持重写实例方法和属性,但不支持字段和任何静态成员的重写。为进行重写,要求在基类和派生类中都显式执行一个操作。基类必须将允许重写的每个成员都标记为virtual。如一个public或protected成员没有包含virtual修饰符,就不允许子类重写该成员。

语言对比:Java——默认虚方法

Java的方法默认为虚,希望非虚的方法必须显式密封。相反,C#默认非虚。

代码清单7.9展示了属性重写的一个例子。

代码清单7.9 重写属性

PdaItem的Name属性使用了virtual修饰符,Contact的Name属性则用关键字override修饰。本例拿掉virtual会报错,拿掉override会生成警告,稍后将详细讨论。C#要求显式使用override关键字重写方法。换句话说,virtual标志着方法或属性可在派生类中被替换(重写)。

语言对比:Java和C++——隐式重写

与Java和C++不同,C#应用于派生类的override关键字是必需的。C#不允许隐式重写。为重写方法,基类和派生类成员必须匹配,而且要有对应的virtual和override关键字。此外,override关键字意味着派生类的实现会替换基类的实现。

重写成员会造成“运行时”调用最深的或者说派生得最远的(most derived)实现,如代码清单7.10所示。

代码清单7.10 “运行时”调用虚方法派生得最远的实现

输出7.1展示了代码清单7.10的结果。

输出7.1

代码清单7.10调用item.Name来设置姓名。虽然Name被声明为一个PdaItem的属性,但是这里设置的仍然是contact的FirstName和LastName。这里的规则是:“运行时”遇到虚方法时会调用虚成员派生得最远的重写方法。本例实例化一个Contact并调用Contact.Name,因为Contact包含Name派生得最远的实现。

虚方法只提供默认实现,这种实现可由派生类完全重写。但由于继承设计的复杂性,所以请事先想好是否需要虚方法。

这一决定对程序的未来发展非常重要,因为如果定义了一个虚方法,而将来又希望将其改为非虚方法,则很有可能破坏那些已经重写了该方法的派生类。因此,一旦一个虚方法已经被公布,则必须保持不变。基于这一点,在决定一个方法是否为虚方法时一定要仔细斟酌,或者也可以用private protected来限制它的影响范围。

语言对比:C++——构造期间对方法调用的调度

C++在构造期间不调度虚方法。相反,在构造期间,类型与基类型关联,而不是与派生类型关联,虚方法调用的是基类的实现。C#则相反,会将虚方法调用调度给派生得最远的类型。这是为了与以下设计规范保持一致:“总是调用派生得最远的虚成员,即使派生的构造函数尚未完全执行完毕。”但无论如何,在C#中应尽量避免出现这种情况 [1] 。

最后要说的是,虚暗示着实例,只有实例成员才可以是virtual的。CLR根据实例化期间指定的具体类型判断将虚方法调用调度到哪里。所以static virtual方法毫无意义,编译器也不允许。

7.2.2 new修饰符

如果重写方法没有使用override关键字,编译器会生成警告消息,如输出7.2和7.3所示。

输出7.2

输出7.3

一个明显的解决方案是添加override修饰符(假定基类成员是virtual的)。但正如警告文本指出的那样,还可使用new修饰符。请思考表7.1总结的情形——这种情形称为脆弱的基类 (brittle base class或者fragile base class)。

Person.Name非虚表明程序员A希望Display()方法总是使用Person的实现,即便传给它的数据类型是Person的派生类型Contact。但程序员B希望在变量数据类型为Contact的任何情况下都使用Contact.Name(程序员B其实并不知道Person.Name属性,因为它最开始并不存在)。为允许添加Person.Name,同时不破坏两个程序员预期的行为,你不能假定该属性是virtual的。此外,由于C#要求重写成员显式使用override修饰符,所以必须采用其他某种形式的语法,确保基类新增的成员不会造成派生类编译失败。

表7.1 在什么时候使用new修饰符

这种语义要用new修饰符实现,它在基类面前隐藏了派生类重新声明的成员。这时不是调用派生得最远的成员。相反,是搜索继承链,找到使用new修饰符的那个成员之前的、派生得最远的成员,然后调用该成员。如继承链仅包含两个类,就使用基类的成员,就像是派生类没有声明那个成员(如派生的实现重写了基类成员)。虽然编译器会生成如输出7.2或7.3所示的警告,但假如既没有指定override,也没有指定new,就默认为new,从而维持了版本的安全性。

来看看代码清单7.11的例子,输出7.4展示了结果。

代码清单7.11 对比override与new修饰符

输出7.4

之所以会得到输出7.4的结果,是因为以下几个原因。

·SuperSubDerivedClass.DisplayName()显示SuperSubDerivedClass,它下面没有派生类了。

·SubDerivedClass.DisplayName()是重写了基类虚成员的派生得最远的成员。使用了new修饰符的SuperSubDerivedClass.DisplayName()被隐藏。

·DerivedClass.DisplayName()是虚方法,而SubDerivedClass.DisplayName()是重写了它的派生得最远的成员。和前面一样,使用了new修饰符的SuperSubDerived-Class.DisplayName()被隐藏。

·BaseClass.DisplayName()没有重新声明任何基类成员,而且非虚。所以,它会被直接调用。

就CIL来说,new修饰符对编译器生成的代码没有任何影响,但它会生成方法的newslot元数据特性。从C#的角度看,它唯一的作用就是移除编译器警告。

7.2.3 sealed修饰符

为类使用sealed修饰符可禁止从该类派生。类似地,虚成员也可密封,如代码清单7.12所示。这会禁止子类重写基类的虚成员。例如,假定子类B重写了基类A的一个成员,并希望禁止子类B的派生类继续重写该成员,就可考虑使用sealed修饰符。

代码清单7.12 密封成员

本例为B类的Method()声明使用sealed修饰符将禁止C重写Method()。

除非有很好的理由,一般很少将整个类标记为密封。事实上,人们越来越倾向于将类设置成非密封类,因为单元测试需要创建仿制对象 [2] 来代替真正的实现。有时对单独虚成员进行密封的代价过高,还不如将整个类密封。但一般都倾向于对单独成员进行有针对性的密封(例如,可能需要依赖基类的实现来获得正确的行为)。

7.2.4 base成员

重写成员时经常需要调用其基类版本,如代码清单7.13所示。

代码清单7.13 访问基类成员

在代码清单7.13中,InternationalAddress从Address继承并实现了ToString()。调用基类的实现需使用base关键字。base的语法和this几乎完全一样,也允许作为构造函数的一部分使用(稍后详述)。

另外,即使在Address.ToString()实现中也要使用override修饰符,因为ToString()也是object的成员。用override修饰的任何成员都自动成为虚成员,子类能进一步“特化”实现。

注意  用override修饰的任何方法自动为虚。只有基类的虚方法才能重写,所以重写后的方法还是虚方法。

7.2.5 调用基类的构造函数

实例化派生类时,“运行时”首先调用基类构造函数,防止绕过基类的初始化机制。但假如基类没有可访问的(非私有)默认构造函数,我们就不知道如何构造基类,C#编译器将会报错。

为避免因为缺少可访问的默认构造函数而造成错误,程序员需要在派生类构造函数的头部显式指定要运行哪一个基类构造函数,如代码清单7.14所示。

代码清单7.14 指定要调用的基类构造函数

通过在代码中明确指定基类构造函数,“运行时”就知道在调用派生类构造函数之前要调用哪一个基类构造函数。

[1] 综上所述,不要在构造函数中调用会影响所构造对象的任何虚方法。原因是假如这个虚方法在当前要实例化的类型的派生类型中进行了重写,就会调用重写的实现。但在继承层次结构中,字段尚未完全初始化。这时调用虚方法将导致无法预测的行为。——译者注

[2] mock object,也称为测试替身或者test double。——译者注

7.3 抽象类

前面许多继承的例子都定义了一个名为PdaItem的类,它定义了在Contact和Appointment等从它派生的类型对象中通用的方法和属性。但是,PdaItem本身不适合实例化,PdaItem的实例没有意义,只有作为基类,在从其派生的一系列数据类型之间共享默认的方法实现,才是PdaItem类真正的意义。这意味着PdaItem应被设计成抽象类 ,而不是具体类 。抽象类是仅供派生的类,无法实例化抽象类,只能实例化从它派生的类。不抽象、可直接实例化的类称为具体类。

虽然抽象类是面向对象设计中非常基础的概念之一,但是从C# 8.0和.NET Core 3.0开始,接口(interface)已经实现了抽象类所拥有的全部功能,甚至还有更多新特性。虽然第8章提供了新接口功能的详细信息,但理解有关抽象成员的概念是一个先决条件,因此我们将在这里提供抽象类的详细信息。

初学者主题:抽象类

抽象类 代表抽象实体。其抽象成员 定义了从抽象实体派生的对象应包含什么,但这种成员不包含实现。抽象类的大多数功能通常都没有实现。一个类要从抽象类成功地派生,必须为抽象基类中的抽象方法提供具体的实现。

定义抽象类要求为类定义添加abstract修饰符,如代码清单7.15所示。

代码清单7.15 定义抽象类

不能实例化只是一个次要特点,抽象类的主要特点在于它包含抽象成员 。抽象成员是没有实现的方法或属性,作用是强制所有派生类提供实现。来看看代码清单7.16的例子。

代码清单7.16 定义抽象成员

代码清单7.16将GetSummary()定义为抽象成员,所以它不包含任何实现。随即,代码在Contact中重写它并提供具体实现。由于我们将抽象成员设计为被重写,所以自动为虚(但不能显式这样声明)。此外,抽象成员不能声明为私有,否则派生类看不见它们。

开发具有良好设计的对象层次结构殊为不易。所以在编程抽象类型时,一定要自己实现至少一个(最好多个)从抽象类型派生的具体类型,以检验自己的设计。

如果在Contact中没有提供GetSummary()方法的实现,则编译器会报告错误。

注意  抽象成员必须被重写,所以自动为虚,但不能用virtual关键字显式声明。

语言对比:C++——纯虚函数

C++使用神秘的“=0”表示法来定义抽象函数。这些函数在C++中称为纯虚函数。与C#相反,C++不要求类本身有任何特殊的声明。和C#的抽象类修饰符abstract不同,当C++类包含纯虚函数时,不需要对该类的声明进行任何特殊处理。

注意  通过声明抽象成员,抽象类的编程者清楚地指出:为了建立具体类与抽象基类(本例是PdaItem)之间的“属于”关系,派生类必须实现抽象成员——抽象类无法为这种成员提供恰当的默认实现。

初学者主题:多态性

相同成员签名在不同类中有不同实现,这称为多态性 (polymorphism)。英语“poly”代表“多”,“morph”代表“形态”,多态性是指同一个签名可以有多个实现。同一个签名不能在一个类中多次使用,所以该签名的每个实现必然包含在不同类中。

多态性的基本设计思想是:只有对象自己才知道如何最好地执行特定操作,通过规定调用这些操作的通用方式,多态性还促进了代码重用,因为通用的东西不必重复编码。例如,假定有多种类型的文档,每种文档都知道具体如何执行自己这种文档的Print()操作,那么不是定义单个Print()方法,该方法中包含switch语句来处理每种文档类型的特殊打印逻辑,而是利用多态性调用与想要打印的文档类型对应的Print()方法。例如,为字处理文档类调用Print(),会根据字处理文档的特点进行打印;而为图形文档类调用同一个方法,会根据图形文档的特点进行打印。无论如何,对于任意文档类型,打印它唯一要做的就是调用Print(),其他不用考虑。

避免使用switch语句实现具体打印逻辑有利于维护。首先,具体的实现位于不同文档类的上下文中,而不是位于另一个较远的地方,这符合封装原则。其次,以后添加新文档类型不需要更改switch语句。相反,唯一要做的就是在新的文档类型中实现Print()签名。

抽象成员是实现多态性的一个手段。基类指定方法签名,派生类提供具体实现,如代码清单7.17所示。

代码清单7.17 利用多态性列出PdaItem

代码清单7.20的结果如输出7.5所示。

输出7.5

这样就可调用基类的方法,但方法具体由派生类来实现。输出7.5证明List()方法能成功显示Contact和Address对象,而且每种对象都以自定义方式显示。调用抽象GetSummary()方法实际上是调用每个实例特有的重写方法。

7.4 所有类都从System.Object派生

任何类,不管是自定义类,还是系统内建的类,都定义好了如表7.2所示的方法。

表7.2 System.Object的成员

所有这些方法都通过继承为所有对象所用,所有类都直接或间接从object派生。即使字面值也支持这些方法。所以,下面这种看起来颇为奇怪的代码实际是合法的:

即使类定义没有显式指明自己从object派生,也肯定是从object派生的。所以在代码清单7.18中,PdaItem的两个声明会产生完全一致的CIL。

代码清单7.18 不显式指定从哪里派生,就隐式派生自System.Object

如object的默认实现不好用,程序员可重写三个虚方法,第10章将详细介绍具体做法。

7.5 用is操作符进行模式匹配

虽然C#从1.0开始便有了is操作符,但是它直到C# 7.0和8.0之后,在模式匹配方面才有了长足的进步。不过其中大部分新特性只有在与switch语句配合使用时,才会发挥作用。我们将在下一节详细介绍在switch语句中使用模式匹配。

7.5.1 使用is操作符验证基础类型

由于C#允许在继承链中向下转型,因此有时需要在转换前判断基础类型是什么。此外,在没有实现多态性的情况下,一些要依赖特定类型的行为也可能要事先确定类型。C#用is操作符判断基础类型,如代码清单7.19所示。

代码清单7.19 用is操作符判断基础类型

在代码清单7.19中,只有基础类型是string才加密数据。这比直接加密好,因为许多基础类型并非string的类型也支持转型为string。

虽然在方法开头执行空检查可能更清晰,但本例是稍后检查,目的是演示即使目标为空,is操作符也会返回false,所以else if的空检查仍会执行。

注意通过显式转型,程序员宣布自己负责创建清晰的代码逻辑来避免无效的强制类型转换。如可能发生无效转型,应首选使用is操作符并完全避免异常。is操作符的好处是能创建一个显式转型可能失败但又没有异常处理开销的代码路径。此外,从C# 7.0开始,is操作符除了用于类型检查,也可以用于声明变量并且赋值。

7.5.2 type、var和const的模式匹配

C# 7.0增强了is操作符来支持模式匹配 (pattern matching)。上个例子核实数据是string后,仍然必须把它转型为string(前提是想把它作为string来访问)。更好的方案是执行类型的检查,如结果为true,就同时声明该类型的变量,并将结果赋给该变量。C# 7.0引入了模式匹配特性后,我们可以对type、var和const进行模式匹配。而C# 8.0在此基础上又增加了元组(tuple)模式匹配、按序模式匹配、属性模式匹配,以及递归模式匹配。is操作符的这些新用法通常可以替代该操作符早期的基本用法。

表7.3列举了C# 7.0中模式匹配的新方法。

表7.3 使用is操作符对type、var和const进行模式匹配

C# 8.0增加了元组模式匹配、按序模式匹配、属性模式匹配,以及递归模式匹配,这使得模式匹配变得更复杂了一些。

7.5.3 元组模式匹配

可以将一批常量放在一个元组中,并使用is操作符进行元组模式匹配,并且也可以对元组中的变量进行类型模式匹配和赋值。如代码清单7.20所示。

代码清单7.20 使用is操作符进行元组模式匹配

在本例中,我们将args数组的长度及元素放到元组中进行模式匹配。第一个if分支检查数组是否有且仅有一个值为"show"的元素;第二个分支检查数组中是否有两个元素,并且第一个元素是否为"encrypt"(加密)。如果条件满足,则把第三个元素赋值为fileName变量。元组中的元素既可以是常量(匹配常量),也可以是变量(匹配变量的类型)。有一点需要注意的是,在上面的代码中,由于元组实例会在is操作符被执行之前先创建,所以不能把第一个和二个条件分支调换顺序,否则当args只有一个元素时(即"show"的情形),args[FileName]会导致访问不存在的元素。

7.5.4 顺序模式匹配

在C# 7.0引入的解构函数(见第6章)的基础之上,C# 8.0实现了顺序模式匹配。由于解构函数可以隐含的构造一个元组实例,因此一个具有解构函数的类可以完美匹配元组模式匹配的语法。如代码清单7.21所示。

代码清单7.21 使用is操作符进行顺序模式匹配

在上面的示例代码中,我们没有去匹配常量,而是匹配了元组中的变量类型,并且为那些变量赋值。在顺序模式匹配中,也可以匹配常量。

7.5.5 属性模式匹配

属性模式匹配语法允许在对一个对象进行模式匹配时,不仅指定属性值,而且指定属性名称。如代码清单7.22所示。

代码清单7.22 使用is操作符进行属性模式匹配

初看代码清单7.22会感觉和代码清单2.1顺序模式匹配很相似,但这两份代码之间有两个重要区别。首先,属性模式匹配采用大括号而不是小括号来指定匹配值;其次,在属性模式匹配中,匹配值的顺序不重要,因为它依靠属性名将匹配值与被匹配的属性相对应。然而匹配值的顺序在元组和顺序模式匹配中却非常重要。此外,属性模式匹配还会检查null值。

7.5.6 递归模式匹配

如前所述,is操作符的模式匹配功能通常需要与switch语句配合使用才能发挥功效,但是递归模式匹配可能是唯一的例外。代码清单7.23看起来有些不可理喻,但它的主要目的是设计一个相对复杂的数据结构,以便展示递归模式匹配在匹配复杂数据结构时所发挥的作用。

代码清单7.23 使用is操作符进行递归模式匹配

在本例中,couple变量的类型如下 [1] :


(Person, (string, string))

在本例的代码中,if分支使用is操作符对couple变量进行了递归模式匹配。首先匹配的是外层元组(inigo, buttercup)。对于外层元组中的initgo变量,由于Person类具有解构函数,因此先使用顺序模式匹配,去匹配其第一个字段,即Person类的FirstName字段,然后再使用属性模式匹配,去匹配FirstName字段的Length属性。Person类的第二字段LastName被一个下划线标记为忽略。最后,对于外层元组中的buffercup变量,再次采用属性模式匹配去匹配它的FirstName字段并赋值给buffercupFirstName临时变量。

is操作符的属性模式匹配的优势在于其可以用属性名来直接选取希望匹配的元素或字段,但它也有局限性。不同于使用了when子句的switch语句(第4章),is操作符的属性模式匹配不支持判定性表达式——例如判定FirstName和LastName字段的Length大于0。使用递归模式匹配时另一个需要注意的问题是程序的可读性。在代码清单7.23中,即便加了足够的注释,其递归模式匹配部分的代码仍然显得有些难懂。而如果没有注释,则代码会变得更加晦涩,例如:

即便如此,模式匹配在switch语句中仍然能够发挥重要作用。

[1] 上面的类型可以理解为一个外层元组里面嵌套一个内层元组。外层元组有两个元素,其一为Person类型的对象,另一个便是内层元组。而内层元组有也两个元素,均为string类型。——译者注

7.6 switch语句中的模式匹配

代码清单7.23是一个简单的if-else语句,但可设想用一个类似的例子来检查多个字符串。虽然还是可以使用if语句,但为了提供更好的可读性,应考虑其匹配表达式能支持任何类型的switch语句。代码清单7.24展示了将日期类型格式化为多种形式的一个例子。

代码清单7.24 switch语句中的模式匹配

上面的示例中,第一个case语句使用类型模式匹配来判断输入值是否为DateTime类型。如果判断值为true,则进而使用属性模式匹配来声明year、month和day变量并赋值;最后将这些变量包装为一个元组(year, month, day)并返回。DateTimeOffet类型的case用相同的方法处理。

string类型的case语句并没有使用模式识别,而是使用了前面章节里介绍过的TryParse方法。如果该方法调用不成功,则返回一个default((int Year, int Month, int Day)?),这将产生一个该类型的null值。这样做是因为这里不能直接返回一个无类型的null值,没有从(int Year, int Month, int Day)类型向无类型null值转换的方法,所有使用一个可空的元组对象以便让编译器能够准确地推断出整个switch表达式的类型。除了使用可空类型之外,也可以用强制转换的方法:(((int Year, int Month, int Day)?) null)将无类型的null转换为正确的类型。此外,可空操作符在本例中也非常重要,它允许在转换失败时,整个表达式input switch {} is {} date的值为null。

注意,代码清单7.24中没有使用任何when子句来连接判定行语句。实际上可以像下面这样:

用when将时间进一步限定为将来某时刻。

7.7 避免对多态类对象使用模式匹配

尽管模式匹配功能很重要,但是在使用is运算符之前,应该考虑到由多态引起的潜在问题。在多态设计中,通过不断编写新的派生类(子类),以及在派生类中重写虚方法,能够将程序的行为不断扩展和改变。例如,将姓名属性Name添加到基类PdaItem中,然后便可以从PdaItem的不同子类对象中,获取不同的Name值。虽然也可以编写一个长长的switch语句,用类型模式匹配来判断一个对象属于PdaItem的哪一个子类,并据此返回不同的Name值。但是这二者相比,显然多态设计更好。因为前者允许从PdaItem任意派生新的子类,无须修改代码,便可自动获得新的Name值,而后者需要为新子类添加新的case语句以便返回新的Name值。

不过,多态也不总是能够更好地解决问题。当类的继承体系无法满足程序要求时,多态便无法运作。例如,如果需要处理来自不相关系统中的多个类,则无法将它们整合在同一个继承体系中,并用多态来解决问题。此外,假如正在使用来自第三方的,无法被修改的代码,则很可能也无法利用多态来重写代码的行为。

在代码清单7.24中使用日期时间类便是这样的例子。再如,假设要为一个高速路管理系统增加计费功能。需要根据不同汽车来选择不同的收费标准。如果此时汽车类已经存在于现有系统中,不但无法修改,而且在其基类中也没有计费属性,那么我们就无法利用多态来实现不同汽车的不同计费标准,而很可能只能采用switch加类型模式匹配的方案。

高级主题:使用as操作符进行转换

is操作符的优点是允许验证一个数据项是否属于特定类型。as操作符则更进一步,它会像一次转型所做的那样,尝试将对象转换为特定数据类型。但和转型不同的是,如对象不能转换,as操作符会返回null。这一点相当重要,因为它避免了可能因为转型而造成的异常。代码清单7.25演示了如何使用as操作符。

代码清单7.25 使用as操作符进行数据类型转换

使用as操作符可避免用额外的try-catch代码处理转换无效的情况,因为as操作符提供了尝试执行转型但转型失败后不抛出异常的一种方式。

is操作符相较于as操作符的一个优点是后者不能成功判断基础类型。as能在继承链中向上或向下隐式转型,也提供了支持转型操作符的类型。但as不能判断基础类型(而is能)。此外,as运算符仅适用于引用类型,而is运算符适用于所有类型。

更重要的是,as操作符一般要求采取额外的步骤对被赋值的变量执行空检查。由于模式匹配is操作符自动包含该检查,所以几乎再也用不着as操作符了——前提是使用C# 7.0或更高版本。

7.8 小结

本章讨论了如何从一个类派生,并添加额外的方法和属性来“特化”该类。讨论了如何使用private和protected访问修饰符控制封装级别。

本章还详细讨论了如何重写基类实现,以及如何使用new修饰符隐藏基类实现。C#提供virtual修饰符来控制重写,它告诉派生类的程序员需要重写哪些成员。要完全禁止派生,需要为类使用sealed修饰符。类似地,为成员使用sealed修饰符,会禁止子类继续重写该成员。

我们简单讨论了所有类型都是从object派生的,第10章将进一步讨论,届时会讲解object的三个虚方法为重写提出的具体规则和原则。但在此之前,首先要掌握在面向对象编程的基础上发展起来的另一种编程模式:接口。这是第8章的主题。

本章最后讨论了联合使用is操作符与switch语句来进行模式匹配的方法。C# 7.0和8.0均为这种模式匹配方法了更强大的扩展功能。但是,模式匹配也未必是万能的,尤其当可以使用多态设计时,多态往往会是更好的选择。

第8章 接口

多态性并非只能通过继承来实现(像第7章讨论的那样),还可以通过接口实现。和抽象类相似的是,接口也定义了一组成员,调用者可认为这些成员已实现。但是,在C# 8.0之前,接口与抽象类的不同之处曾经在于:接口不能包含任何实现。但是这一限制从C# 8.0开始被取消了。尽管如此,接口中除了版本信息之外,是否该包含其他实现逻辑在业界仍然富有争议。

类型通过实现接口来定义其功能。接口实现关系是一种“能做”(can do)关系:类型“能做”接口所规定的事情。在“实现接口的类型”和“使用接口的代码”之间,接口订立了“契约” [1] 。实现接口的类型必须使用接口要求的签名来定义方法。本章除了讨论接口的实现和使用之外,也会介绍接口的默认实现成员,以及这一新特性所带来的新的思想方法和额外的复杂性。

[1] contract,MSDN文档称为“协定”。——译者注

8.1 接口概述

初学者主题:为什么需要接口

接口有用是因为和抽象类不同,它能完全隔离实现细节和提供的服务。接口就像电源插座。电如何输送到插座是实现细节:可能是煤电、核电或太阳能发电;发电机可能在隔壁,也可能在很远的地方。插座订立了“契约”。它以特定频率提供特定电压,要求使用该接口的电器提供兼容的插头。电器不必关心电如何输送到插座,只需提供兼容的插头。

来看看下面这个例子:目前有许多文件压缩格式,包括.zip、.7-zip、.cab、.lha、.tar、.tar.gz、.tar.bz2、.bh、.rar、.arj、.arc、.ace、.zoo、.gz、.bzip2、.xxe、.mime、.uue以及.yenc等。如果为每种压缩格式都单独创建一个类,则每个压缩实现都可能有不同的方法签名,无法在它们之间提供标准调用规范。虽然方法可在基类中声明为抽象成员,但如果都从一个通用基类派生,会用掉唯一的基类机会(C#只允许单继承)。不同的压缩实现没什么通用的代码可以放到基类中,从而使基类实现变得毫无意义。重点是,基类除了允许共享成员签名,还允许共享实现;但接口只允许共享成员签名,不允许共享实现。

所以此时不是共享一个通用基类,而是每个压缩类都实现一个通用接口。接口订立契约,类必须履行该契约才能同实现该接口的其他类交互。虽然存在着多种压缩算法,但假如它们都实现了IFileCompression接口以及该接口的Compress()和Uncompress()方法,那么在需要压缩和解压时,只需执行到IFileCompression接口的一次转型,然后调用其成员方法即可,根本不用关心具体是什么类在实现那些方法。这实现了多态性,每个压缩类都有相同的方法签名,但签名的具体实现不同。

代码清单8.1展示了示例接口IFileCompression。根据约定(该约定是如此根深蒂固,以至于不好改动),接口名称采用PascalCase规范并附加“I”前缀。

代码清单8.1 定义接口

IFileCompression定义了一个类为了同其他压缩类协作而必须实现的方法。接口的强大之处在于,调用者可随便切换不同的实现而不需要修改调用代码。

在C# 8.0之前,接口不能包含实现和数据。注意其中的方法声明用分号取代了大括号。在接口中,属性看起来类似于自动实现的属性,因为它既没有实现代码,也没有对应的字段,但其实这是因为字段(数据)不能在接口声明中出现。

从C# 8.0开始,关于接口的很多限制被放宽了。其主要目的是让接口在发布之后,仍然可以在一定限度之内做一些改变。本章将在8.8.2节再开始介绍这些新特性。在那之前,我们的重点仍然是基于接口来实现多态性。因为这才是接口最能发挥作用的地方。了解了这一传统知识之后,才能更容易地理解新功能在哪些方面做出了改变。所以让我们暂时先不提C# 8.0,姑且认为接口中不能包含任何数据和实现。等到进入C# 8.0的领域之后再学习新规则。

接口声明的成员描述了在实现该接口的类型中必须能访问的成员。而所有非公共成员的目的都是阻止其他代码访问成员。所以,C#不允许为接口成员使用访问修饰符。所有成员都自动公共。

设计规范

·接口名称要使用Pascal大小写,加“I”前缀。

8.2 通过接口实现多态性

来看看代码清单8.2的例子。任何类要通过ConsoleListControl类显示,就必须实现IListable接口定义的成员。换言之,实现了IListable接口的任何类都可用ConsoleListControl显示它自身。IListable接口目前只要求只读属性CellValues。

代码清单8.2 实现和使用接口

代码清单8.2的结果如输出8.1所示。

输出8.1

在代码清单8.2中,ConsoleListControl可显示看似无关的类(Contact和Publication)。一个类能否显示,只取决于是否实现了必需的接口。ConsoleListControl.List()方法依赖多态性正确显示传给它的对象集。每个类都有自己的CellValues实现,将类转换成IListable就可调用特定的实现。

8.3 接口实现

声明类来实现接口类似于从基类派生——要实现的接口和基类名称以逗号分隔(基类在前,接口顺序任意)。类可实现多个接口,但只能从一个基类直接派生,如代码清单8.3所示。

代码清单8.3 实现接口

实现接口时,接口的所有抽象成员都必须实现。抽象类既可以将接口方法映射为抽象方法,也可以将它实现为非抽象方法并在方法中抛出NotImplementedException异常,但无论如何都要提供接口成员的一个“实现”。例如,给定以下接口定义:

在抽象类中可将接口方法映射成自己的抽象方法,将真正的实现留给子类去完成:

也可拿掉abstract关键字并添加方法主体:

接口的重点在于永远不能实例化,即不能用new创建接口。因此接口没有构造函数或终结器。只有实例化实现了接口的类型,才能使用接口实例。此外,接口不能包含静态成员。接口为多态性而生,而假如没有实现接口的那个类型的实例,多态性就没什么价值了。

每个接口成员的行为和抽象方法相似,都是强迫派生类实现成员,但不能为接口成员显式添加abstract修饰符。

在类型中实现接口成员时有两种方式:显式 和隐式 。之前看到的是隐式实现,是用类型的公共成员实现接口成员。

8.3.1 显式成员实现

显式实现的方法只能通过接口本身调用,最典型的做法是将对象转型为接口。例如在代码清单8.4中,是将Contact对象转型为IListable来调用Contact类显式实现的CellValues成员。

代码清单8.4 调用显式接口成员实现

本例是在同一个语句中执行强制类型转换和调用CellValues。也可在调用CellValues之前将contact2赋给一个IListable变量。

在接口成员名称前附加接口名称前缀来显式实现接口成员,如代码清单8.5所示。

代码清单8.5 显式接口实现

代码清单8.5通过为属性名附加IListable前缀来显式实现CellValues。此外,由于显式接口实现直接和接口关联,所以没必要使用virtual、override或者public来修饰它们。事实上,这些修饰符是不被允许的。这些成员不被视为类的公共成员,标注public有误导之嫌。

注意,在派生类中实现接口方法时,不允许使用override(重写)关键字。不过,在派生类中实现接口方法时,我们仍然会称之为“重写”。

8.3.2 隐式成员实现

代码清单8.5的CompareTo()没有附加IComparable前缀,所以是隐式实现的。要隐式实现成员,只要求成员是公共的,且签名与接口成员签名相符。接口成员实现不需要override关键字或者其他任何表明该成员与接口关联的指示符。此外,由于成员像其他类成员那样声明,所以可像调用其他类成员那样直接调用隐式实现的成员:

换言之,隐式成员实现不要求执行转型,因为成员可直接调用,没有在实现它的类型中被隐藏起来。

显式实现不允许的许多修饰符对于隐式实现都是必须或可选的。例如,隐式成员实现必须是public的。而virtual是可选的,具体取决于是否允许派生类重写实现。去掉virtual会导致成员被密封。

8.3.3 显式与隐式接口实现的比较

对于隐式和显式实现的接口成员,关键区别不在于成员声明的语法,而在于通过类型的实例(而不是接口)访问成员的能力。

建立类层次结构时需要建模真实世界的“属于”(is a)关系——例如,长颈鹿“属于”哺乳动物。这些是“语义”(semantic)关系。而接口用于建模“机制”(mechanism)关系。PdaItem“不属于”一种“可比较”(comparable)的东西,但它仍可实现IComparable接口。该接口和语义模型无关,只是实现机制的细节。显式接口实现的目的就是将“机制问题”和“模型问题”分开。要求调用者先将对象转换为接口(比如IComparable),然后才能认为对象“可比较”,从而显式区分你想在什么时候和模型沟通,以及在什么时候处理实现机制。

一般来说,最好的做法是将一个类的公共层面限制成“全模型”,尽量少地涉及无关的机制。遗憾的是,有的机制在.NET中是不可避免的。实际上,你不能获得长颈鹿的哈希码,或者将长颈鹿转换成字符串。但可获得Giraffe(长颈鹿)类的哈希码(GetHashCode()),并把它转换成字符串(ToString())。将object作为通用基类,.NET混合了模型代码和机制代码——即使混合程度仍然比较有限。

可通过回答以下问题来决定显式还是隐式实现:

·成员是不是核心的类功能?

以Contact类的CellValues属性实现为例。该成员并非Contact类型的一个密不可分的部分,仅仅是辅助成员,可能只有ConsoleListControl类才会访问它。所以没必要把它设计成Contact对象的一个直接可见的成员,使本来就很庞大的成员列表变得更拥挤。

再来看看IFileCompression.Compress()成员。在ZipCompression类中包含隐式的Compress()实现是一个非常合理的选择,因为Compress()是ZipCompression类的核心功能,所以应当能从ZipCompression类直接访问。

·接口成员名称作为类成员名称是否恰当?

假定ITrace接口的Dump()成员将类的数据写入跟踪日志。在Person或者Truck(卡车)类中隐式实现Dump()会混淆该方法的作用 [1] 。所以,更好的选择是显式实现,确保只能通过ITrace数据类型调用Dump(),使该方法不会产生歧义。总之,假如成员的用途在实现类中不明确,就考虑显式实现。

·是否已经有相同签名的类成员?

显式接口成员实现不会在类型的声明空间添加具名元素。所以,如果类型已存在可能冲突的成员,那么显式接口成员可与之同签名。

大多数时候都是凭直觉选择隐式或显式接口成员实现。但在选择时参考上述问题可做出更稳妥的选择。由于从隐式变成显式会造成版本中断,因此较稳妥的做法是全部显式实现接口成员,使它们以后能安全地变成隐式。另外,隐式还是显式不需要在所有接口成员间保持一致,所以完全可以将部分成员定义成显式,将其他定义成隐式。

[1] Dump本来的意思是“转储”类的数据,但用于Truck类会把它同“卸货”联系起来,从而造成混淆。——译者注

8.4 在实现类和接口之间转换

类似于派生类和基类的关系,实现类可隐式转换为接口,无须转型操作符。因为实现类的实例总是包含接口的全部成员,所以总是能成功转换为接口类型。

虽然从实现类型向接口的转换总是成功,但可能有多个类型实现了同一个接口。所以,无法保证从接口向实现类型的向下转型能成功。接口必须显式转型为它的某个实现类型。

8.5 接口继承

一个接口可以从另一个接口派生,派生的接口将继承“基接口”的所有成员。如代码清单8.6所示,直接从IReadableSettingsProvider派生的接口是显式基接口。

代码清单8.6 从一个接口派生出另一个接口

本例的ISettingsProvider从IReadableSettingsProvider派生,所以会继承其成员。如后者还有一个显式基接口,ISettingsProvider也将继承其成员。派生层次结构中的完整接口集只是基本接口的累积。

注意,假如显式实现GetSetting(),那么必须通过IReadableSettingsProvider进行。在代码清单8.7中,通过ISettingsProvider进行将无法编译。

代码清单8.7 未提供正确的包容接口

编译代码清单8.7,会获得如输出8.2所示的错误信息。

输出8.2

伴随这个输出,还有一条错误信息指出IReadableSettingsProvider.GetSetting()尚未实现。显式实现接口成员时,必须在完全限定的接口成员名称中引用最初声明它的接口的名称。

即使类实现的是从基接口(IReadableSettingsProvider)派生的接口(ISettingsProvider),仍可明确声明自己要实现这两个接口,如代码清单8.8所示。

代码清单8.8 在类声明中使用基接口

在这个代码清单中,类的接口实现并没有改变。虽然突出显示的接口实现声明纯属多余,但它提供了更好的可读性。

提供多个接口,而非单独提供一个复合接口,这个决策在很大程度上依赖于接口设计者对实现类有什么要求。提供一个IReadableSettingsProvider接口,设计者告诉实现者只需实现设置的读取功能,不需要实现写入,从而减轻了实现者的负担。

相反,实现ISettingsProvider的前提是任何类都不可能只能写入而不能读取设置。所以,ISettingsProvider和IReadableSettingsProvider之间的继承关系强迫FileSettingsProvider类同时实现这两个接口。

最后要说的是,虽然“继承”这个词用得没错,但更准确的说法是接口代表契约,一份契约可指定另一份契约也必须遵守的条款。所以,ISettingsProvider : IReadableSettingsProvider从概念上是说ISettingsProvider契约还要求遵守IReadableSettingsProvider契约,而不是说ISettingsProvider“属于一种”IReadableSettingsProvider。话虽这么说,但为了和标准的C#术语保持一致,本章剩余部分仍会使用继承关系术语。

8.6 多接口继承

就像类能实现多个接口那样,接口也能从多个接口继承,而且语法和类的继承与实现语法一致,如代码清单8.9所示。

代码清单8.9 多接口继承

很少有接口没有成员。但如果要求同时实现两个接口,这种情况就很正常。代码清单8.9和代码清单8.6的区别在于,现在可以在不提供任何读取功能的前提下实现IWriteableSettingsProvider。代码清单8.6的FileSettingsProvider不受影响,但假如它使用的是显式成员实现,就要以稍微不同的方式指定成员从属于哪个接口。

8.7 接口上的扩展方法

扩展方法的一个重要特点是除了能作用于类,还能作用于接口。所使用的语法和用于类时的语法一样。方法的第一个参数是要扩展的接口,该参数必须附加this修饰符。代码清单8.10展示了在Listable类上声明、作用于IListable接口的一个扩展方法。

代码清单8.10 接口扩展方法

注意本例被扩展的不是IListable(虽然也可以)而是IListable[]。这证明C#不仅能为特定类型的实例添加扩展方法,还允许为该类型的对象集合添加。对扩展方法的支持是实现LINQ的基础。IEnumerable是所有集合都要实现的基本接口。通过为IEnumerable定义扩展方法,所有集合都能享受LINQ支持。这显著改变了对象集合的编程方式,该主题将在第15章详细讨论。

初学者主题:接口图示

UML图中 [1] 的接口可能有两种形式。第一种,可将接口显示成与类继承相似的继承关系。在图8.1中,IPerson和IContact之间的关系就是这样的。第二种,可以使用小圆圈显示接口,一般将这种小圆圈称为“棒棒糖”(lollipop),如图8.1的IPerson和IContact所示。

图8.1 通过聚合和接口解决单继承限制

在图8.1中,Contact从PdaItem派生并实现IContact。此外,它还聚合了Person类,后者实现了IPerson。虽然Visual Studio Class Designer不支持,但接口有时也可使用与派生关系相似的箭头来显示。例如,在图8.1中,Person可以连接一条箭头线到IPerson,而不是画一个“棒棒糖”来表示。

[1] UML是Unified Modeling Language的简称,即“统一建模语言”,是用图示来建模对象设计的一个标准规范。

8.8 版本升级

在C# 8.0以前,如组件或应用程序正在供其他开发者使用,创建新版本时不要修改接口。接口在实现接口的类和使用接口的类之间订立了契约,修改接口相当于修改契约,会使基于接口写的代码失效。

更改或删除特定接口成员的签名明显会造成现有代码的中断,因为除非进行修改,否则对该成员的任何调用都不再能够编译。更改类的public或protected成员签名也会这样。但和类不同,在接口中添加成员也可能造成代码无法编译——除非进行额外的修改。问题在于,实现接口的任何类都必须完整地实现,必须提供针对所有成员的实现。添加新接口成员后,编译器会要求开发者在实现接口的类中添加新的接口成员。

从C# 8.0开始,“接口不可变更”这条原则有了少许变化。C# 8.0允许在接口中为方法提供默认实现。这样一来,虽然仍然不可以在已经发布的接口中修改或删除现有的方法,但是可以添加新方法,并通过提供默认实现,来避免破坏基于该接口开发的现有程序。在C# 8.0之前,若要在不破坏现有程序的前提下添加新方法,只能添加新接口。接下来会对新老办法做逐一介绍。

设计规范

·不要为已发布的接口添加成员,除非提供默认实现。

8.8.1 C# 8.0之前的接口版本升级

来看看代码清单8.11的IDistributedSettingsProvider接口,它很好地演示了如何以一种版本兼容的方式扩展现有接口。假定最开始只定义了ISettingsProvider接口(如代码清单8.6所示)。但新版本要求设置可以来自多个URI(比如,每台机器有自己的设置)。为此创建了IDistributedSettingsProvider,它从ISettingsProvider派生。

代码清单8.11 一个接口从另一个派生

该设计的重点在于,其他实现了ISettingsProvider的程序员可选择升级实现来包含IDistributedSettingsProvider,也可选择忽略它。

但如果不是新建接口,而是在现有的ISettingsProvider接口中添加与机器相关的方法,那么在新的接口定义下,实现该接口的类就不再能成功编译,并且如果不编译而直接运行,也会发生运行时异常。这个造成版本中断的变更,不但对源代码有影响,也对运行时有影响。

开发阶段当然能随便修改接口,虽然开发者可能要为此付出不少劳动(为了面面俱到)。但发布了就不要修改。相反,此时应创建第二个接口(可从原始接口派生)。

(代码清单8.11包含描述接口成员的XML注释,第10章会详细解释。)

8.8.2 C# 8.0之后的接口版本升级

到目前为止,我们只提到了C# 8.0对接口的功能扩充,但尚未做具体介绍。从本节开始,我们将放弃旧版本对接口的功能限制,进而介绍一个新概念:默认接口方法 。在C# 8.0之前,对已经发布的接口做任何修改都将导致基于该接口的程序被破坏。也就是说,一个接口一旦被发布,就不可以再被修改。从C# 8.0和.NET Core 3.0开始,微软提供了一个新功能,它允许在接口中加入方法的实现。即接口中的方法也可以包含实现代码。请看代码清单8.12中CellColors属性的示例:

代码清单8.12 用默认接口方法来升级接口

观察上面的代码会发现,CellColors属性的取值方法拥有实现代码。即便该方法出现在接口中,这样做依然可行。这个特性被称为默认接口方法,它允许为现有接口增加新方法时,同时提供默认实现代码。因此所有基于该接口编写的老程序,可以不做相应的修改,也仍然能够编译和运行。上面示例中,Contact类实现了IListable接口,却并没有实现CellColors属性的取值方法,而是依赖于IListable接口方法的默认实现。

当然,对于拥有默认实现的接口方法,仍然可以像传统方法一样,在实现类中对它们进行重写,以便修改它们的行为。因此该新特性并不影响基于接口而实现的多态性。

传统接口方法的主要目的是实现多态性,而默认接口方法在此目的之上,还对程序升级改造提供了更好的帮助。即便如此,如果将默认接口方法用于这两个目的之外的其他意图,便很可能是一个设计缺陷。表8.1列举了其他新特性以及它们的局限性。

表8.1 默认接口实现的其他特性

表8.1中有几点需要强调。

首先,如果希望提供属性存取方法的默认接口实现,则不可以使用编译器自动实现。这是因为接口中不允许声明实例字段(非静态字段),因此编译器无法找到对应的字段来自动实现属性存取方法。

其次,请注意静态成员和实例成员(非静态成员)的默认访问权限不同。静态成员默认为私有访问,而实例成员则默认为公共访问,这是因为接口中的静态方法必须有默认实现,而静态字段也有相应的实体,这样它们就与普通类中的静态方法和字段非常接近。而类中的静态成员就默认为私有访问,因此接口中的静态成员在访问权限上也与类保持一致。与之对应,接口实例成员(方法和属性)的主要用途是为了实现多态,因此其默认访问权限也要尽量接近C# 8.0之前的一贯风格。

8.8.3 基于保护访问成员实现额外的封装和多态

在设计类时,添加虚(virtual)方法一定要小心。因为虚方法可以被派生类重写,而你无法预知一个虚方法将被如何重写。因此不要在虚方法中实现比较关键的代码,否则这些关键代码甚至有可能在将来的重写版本中被丢失。

代码清单8.13中有一个用于执行操作的虚方法Run(),试图设计一个工作流程操作(WorkFlowActivity)类,如果编写WorkFlowActivity类的程序员期待Run()方法被调用时,另外两个用于启动和停止的关键方法Start()和Stop()一定会被调用,那么这个期待便有可能落空,而Run()方法在将来的程序扩展中可能失败。

代码清单8.13 鲁莽地依赖虚方法实现

如果Run()方法在某个派生类中被重写,则关键的Start()和Stop()方法有可能没有被调用。

假设工作流程操作的完整实现要求如下封装:

·Run()方法不可以被重写;

·Start()和Stop()方法不可以被外界调用,因为它们的调用顺序需要被包装类(这里为IWorkFlowActivity)完全控制。

·代码中在标记为“Do something…”(做事情)的部分应该可以被替换为任意代码。

·即使Start()和Stop()方法需要被重写,实现它们的类也未必需要去调用它们,因为何时调用它们属于整个业务逻辑中基础实现的一部分。

·派生类也可以实现一个Run()方法,但当调用IWorkFlowActivity的Run()方法时,派生类的Run()方法应该不会被调用。

为了实现上述要求,C# 8.0提供了保护访问的接口方法。它与普通类中的保护访问方法有很大区别。代码清单8.14展示了这种不同,并在输出8.3中展示了运行结果。

代码清单8.14 强制对Run()封装

输出8.3

让我们看看上面代码为何能实现前面提出的封装要求:

·IWorkFlowActivity中的Run()方法被声明为sealed,因此派生类无法将它重写,任何时候,只要是对着IWorkFlowActivity调用Run()方法,都会执行唯一的那个实现版本。

·IWorkFlowActivity的Start()和Stop()方法被声明为private,因为它们对于任何不属于IWorkFlowActivity的类都是不可见的。即便IExecuteProcessActivity也有类似的启动和停止操作,但IWorkFlowActivity并不允许Start()和Stop()方法被改写。

·IWorkFlowActivity中声明了一个protected的InternalRun()方法,需要在IExecuteProcessActivity(包括ExecuteProcessActivity)中被具体实现或者被重写。但需要注意到的是,由于该方法在接口中被声明为protected,因此在最终的实现类ExecuteProcessActivity中不可以调用它。在继承体系中,该方法只能被派生接口调用。不过或许这样更好,因为InternalRun()不应该脱离Start()、InternalRun()、Stop()这样的顺序而被随意调用。

·protected的接口方法也可以被实现类重写,重写时需要显示写出接口名称。比如代码中的RedirectStandardInOut()和RestoreStandardInOut()在实现类ExecuteProcessActivity中被重写,但应该注意到,在声明它们时使用了IExecute-ProcessActivity前缀。不过与InternalRun()类似,由于它们都是protected,因此不能被实现类ExecuteProcessActivity直接调用。例如ExecuteProcess-Activity不能调用RedirectStandardInOut()和RestoreStandardInOut(),即使它们是同一类别的实现。

·RedirectStandardInOut()和RestoreStandardInOut()并没有直接声明为virtual,但由于它们默认为virtual,因此在继承体系中可以不断被重写。而最终被调用的版本,根据实例实际的类型而定。在本例中,IExecuteProcessActivity和Execute-ProcessActivity里面都有对RedirectStandardInOut()和RestoreStandardInOut()的实现(或者重写),而实际调用的是ExecuteProcessActivity里面的版本。

·如果一个方法被声明为sealed,则它不能再被重写。如果在继承体系中,多个类实现了签名相同的方法,则这些方法可以共存。最终会调用哪一个,根据调用该方法时,点号左边的类型来确定 [1] 。在上面示例中,IWorkFlowActivity和ExecuteProcessActivity里都有Run()方法,而该方法为sealed,因此当Program.Main()调用((IExecuteProcessActivity)activity).Run()时,则调用的是继承体系最上游的IWorkFlowActivity中的Run()方法。即使activity变量的类型是ExecuteProcessActivity,但是调用的也并不是该类中的那个Run()方法。

总之,保护访问的接口方法以及其他一系列新特性共同实现了一个更加清晰、可靠的封装机制,虽然代价是相对比较复杂。

[1] 对于可被重写的方法,点号左边的强制类型转换不会影响调用方法的哪一个版本,而是由实例被创建的实际类型决定。而对于不可被重写的方法,则可以由强制类型转换来随时选择想要调用的方法。——译者注

8.9 扩展方法与默认接口成员

当需要向一个已经发布了的接口添加功能时,相比起扩展方法(6.9节)和派生新接口,什么情况下选择添加默认接口方法更好?要做出明智的选择,可以从如下一些事实开始思考:

·这些方法都可以实现基于相同方法签名的重写。

·扩展方法可以在任何程序集里面实现,并不局限于接口所在的程序集。

·虽然允许为属性的存取添加默认接口方法,但由于接口中不允许添加实例字段,因此如果属性的存取方法需要实现复杂一些的计算,则无法在默认接口方法中实现。

·也可以利用扩展方法为字段实现类似于属性的“存取方法”(如GetData()),以便在其中实现复杂一些的计算。这样就不必局限于C# 8.0和.NET Core 3.0框架了。

·从旧接口派生出新接口,便可以在其中自由地添加新功能。这样既不用担心向上兼容问题,也不用局限于新版本的C#和.NET框架。

·派生出新接口的方法需要通过修改实现类来实现新接口。

·默认接口方法需要通过该接口来调用,而不能通过接口的实现类的实例来调用 [1] 。即便在接口的实现类中,若要调用默认接口方法,也必须通过接口来调用。

·接口中的protected成员只能被当前接口及其派生接口访问,实现类并不能访问这种成员。

·默认接口方法可以被实现类重写,这使得不同的实现类可以为特定方法提供不同的实现。然而扩展方法不能够被类重写,对它的调用在编译时就已经确定了。因此,对于扩展方法,当从库中调用该方法时,实现类作者无法为该方法提供不同的实现。例如,System.Linq.Enumerable.Count()方法通过将链表转换成为一个特殊实现的基于索引的集合来获得元素计数。因此如果想获得高效率,必须提供一个基于链表的接口。作为对比,若使用默认接口方法,则可以根据特定类的实际情况,重写该方法以便提供最优实现。

总之,当要添加新的属性方法时,如果需要支持比C# 8.0和.NET Core 3.0更早期的框架,则派生新接口是唯一选择,否则可以考虑利用默认接口方法来添加新属性。而如果只是要添加新方法而不是属性,则也可以考虑扩展方法。

设计规范

·若需对已经发布的接口添加新方法,优先考虑扩展方法或者派生新接口。

·如果无法控制接口所允许的多态性,则采用扩展方法更加稳妥。

·如果要添加新的属性方法,而且既要支持多态性,又要支持早期C#和.NET,则只能派生新接口。

[1] 这里指的是代码清单8.14中调用Run()方法的那种方式。——译者注

8.10 比较接口和抽象类

接口引入了另一个类别的数据类型(是少数不扩展System.Object的类型之一 [1] )。但和类不同,接口永远不能实例化。只能通过对实现接口的一个对象的引用来访问接口实例。不能用new操作符创建接口实例,因此接口不能包含任何构造函数或终结器。此外,在C# 8.0之前,接口不允许静态成员。

接口近似于抽象类,有一些共同特点,比如都缺少实例化能力。表8.2对它们进行了比较。鉴于抽象类和接口各有优缺点,须根据表8.2中的比较和遵循的准则做出成本效益决策,以做出正确的选择。

表8.2 抽象类和接口的比较

设计规范

·若要实现多态性,在C# 8.0之前应当优先考虑抽象类,而在C# 8.0和.NET Core 3.0之后则应当优先考虑接口。

·如果一个类已经有父类,若要再为它添加父类,考虑定义接口。

总之,在可以使用C# 8.0和.NET Core 3.0的前提下,C# 8.0的接口几乎成为抽象类的功能超集。虽然接口不允许声明实例字段,但是可以先声明属性,以访问属性来代替存取字段。这样,将来在实现类中只要简单地声明相应字段即可。此外,接口不但具有类似多继承的功能,而且C# 8.0还为了接口提供了更有利于封装的保护访问权限机制。因此从C# 8.0和.NET Core 3.0开始,若要实现多态性,并且将契约与实现解耦,则应该优先考虑接口。

[1] 此外还有指针类型和类型参数类型。但每个接口类型都可转换为System.Object,并允许在接口的任何实例上调用System.Object的方法,所以这个区别或许有点儿吹毛求疵。

8.11 比较接口和特性

有时用无任何成员的接口(不管是不是继承的)来描述关于类型的信息。例如,有人会创建名为IObsolete的标记接口(marker interface)指出某类型已被另一类型取代。一般认为这是对接口机制的“滥用”:接口应表示类型能执行的功能,而非陈述关于类型的事实。所以这时不要使用标记接口,改为使用特性(attribute)。详情参见第18章。

设计规范

·避免使用无成员的标记接口,改为使用特性。

8.12 小结

接口是C#面向对象编程的关键元素,提供了和抽象类相似的功能,但没有浪费单继承的机会,还支持实现多个接口。从C# 8.0和.NET Core 3.0开始,接口允许为方法添加默认实现。在不要求兼容老版本的C#和.NET的前提下,这几乎使得接口成为抽象类的功能超集。

C#的接口可显式或隐式实现,具体取决于实现类是直接公开接口成员,还是通过到接口的强制转换来公开。此外,对显式和隐式的决定是在接口成员的级别上做出的。一个成员可以是隐式的,而同一接口的另一个成员可以是显式的。

第9章探讨值类型,讨论定义自定义值类型的重要性。同时指出值类型可能引入的一些问题。

第9章 值类型

到目前为止,本书已使用了大量值类型,例如int。本章不仅要讨论值类型的使用,还要讨论如何自定义值类型。有两种自定义值类型。第一种是结构。本章讨论如何利用结构定义新的值类型,使之具有与第2章讨论的大多数预定义类型相似的行为。关键在于,任何新定义的值类型都有它自己的数据和方法。第二种是枚举。本章将讨论如何利用枚举定义常量值的集合。

初学者主题:类型的分类

迄今为止讨论的所有类型分为两个类别:引用类型和值类型。两者区别在于拷贝策略。不同策略造成每种类型在内存中以不同方式存储。为巩固之前所学,这里重新总结一下值类型和引用类型,以便温故而知新。

值类型

值类型的变量直接包含数据,如图9.1所示。换言之,变量名称直接和值的存储位置关联。因此,将原始变量的值赋给另一个变量,会在新变量的位置创建原始变量值的内存拷贝。两个变量不可能引用同一个内存位置(除非其中一个或两个是out或ref参数,根据定义,这种参数是另一个变量的别名)。更改一个变量的值不会影响另一个变量。

图9.1 值类型的变量直接包含数据

值类型的变量就像上面写了数字的纸。要更改数字,可以擦除并写不同的数字。可将数字从这张纸拷贝到另一张纸。但两张纸相互独立。在一张上面擦除和替换不影响另一张。

类似地,例如将值类型的实例传给Console.WriteLine()的方法会创建一个内存拷贝,具体就是从实参的存储位置到形参的存储位置建立一份内存拷贝。在方法内部对形参变量进行任何修改都不会影响调用者中的原始值。由于值类型要求创建内存拷贝,所以定义时不要让它们消耗太多内存(一般小于16字节)。

设计规范

·避免创建消耗内存大于16字节的值类型。

值类型的值一般只是短时间存在。通常作为表达式的一部分,或用于激活方法。在这些情况下,值类型的变量和临时值经常存储在称为栈的临时存储池中。(用词不太恰当,临时池并非一定要从栈中分配存储。事实上,它经常选择从可用的寄存器中分配存储。不过这属于实现细节。)

临时池清理起来的代价低于需要垃圾回收的堆。不过,值类型要比引用类型更频繁地拷贝,会对性能造成一定影响。总之,不要觉得“值类型因为能在栈上分配所以更快”。

引用类型

相反,引用类型变量的值是对一个对象实例的引用(参见图9.2)。引用类型的变量存储的是引用(通常作为内存地址实现),要去那个位置找到对象实例的数据。因此,为了访问数据,“运行时”要从变量读取引用,进行“解引用” [1] 才能到达实际包含实例数据的内存位置。

所以,引用类型的变量关联了两个存储位置:直接和变量关联的存储位置,以及由变量中存储的值引用的存储位置。

图9.2 引用类型指向堆

引用类型的变量也像是一张上面总是写了东西的纸。例如,假定一张纸上写了家庭地址“123 Sesame Street, New York City”。纸是变量,地址是对一幢建筑物的引用。纸和上面写的地址都不是建筑物本身,而且纸在哪里跟建筑物在哪里没有任何关系。在另一张纸上拷贝该引用,两张纸的内容都引用同一幢建筑物。以后将建筑物漆成绿色,可观察到两张纸引用的建筑物变成绿色,因为引用的还是同样的东西。

处理直接与变量(或临时值)关联的存储位置时,方式和处理与值类型变量关联的存储位置没有区别。如已知变量仅短时间存在,就在临时存储池中分配。对于引用类型的变量,它的值要么是null,要么是对需要进行垃圾回收的堆上的一个存储位置的引用。

值类型的变量直接存储实例的数据;相反,要进行一次额外的“跳转”才能访问到与引用关联的数据。首先要对引用进行“解引用”来找到实际数据的存储位置,然后才能读取或写入数据。拷贝引用类型的值时拷贝的只是引用,这个引用非常小。(引用的大小保证不超过处理器的“bit size”,32位机器是4字节的引用,64位机器是8字节的引用,以此类推。)拷贝值类型的值会拷贝所有数据,这些数据可能很大。因此,有时拷贝引用类型的效率更高。这正是设计规范要求值类型不得大于16字节的原因。如拷贝值类型的代价比拷贝引用高出四倍,就应考虑把它设计成引用类型了。

由于引用类型只拷贝对数据的引用,因此两个变量可引用相同的数据。此外,通过一个变量对数据的更改可通过另一个变量观察到。赋值和方法调用都会如此。

还是继续前面的例子,将建筑物的地址传给方法,将生成包含引用的那张纸的拷贝,并将该拷贝传给方法。方法无法改变原始纸张的内容来引用不同的建筑物。但如果方法将引用的建筑物漆成别的颜色,当方法返回时,调用者将观察到这个变化。

[1] 引用(reference)是地址;解引用(dereference)是从地址获取资源。后者还有“提领”和“用引”等译法。——译者注

9.1 结构

除了string和object是引用类型,其他所有C#内建类型(比如bool和int)都是值类型。框架还提供了其他大量值类型。开发者甚至能定义自己的值类型。

定义自己的值类型使用和定义类及接口相似的语法。区别在于值类型使用关键字struct,如代码清单9.1所示。该值类型表示的是高精度角,即用度、分、秒来表示的角度。1度=60分=3600秒。该系统在导航系统中使用,赤道海平面上沿子午线航行1分所走过的弧线正好1海里 [1] 。

代码清单9.1 定义结构

上述代码定义值类型Angle来存储角度(无论经度还是纬度)的时、分、秒。这样生成的C#类型称为结构 。

注意Angle结构不可变(immutable,不可修改),因为所有属性都用C# 6.0的只读自动实现属性功能来声明。在C# 6.0之前要创建只读属性,程序员需声明仅含一个取值方法(getter)的属性,该取值方法访问一个readonly字段中的数据(参见代码清单9.3)。从C# 6.0起,定义不可变类型就不需要这么多代码了。

从C# 7.2起甚至可在编译时验证结构只读,只需像下面这样声明:

编译时发现某个字段非只读或某个属性含赋值方法(setter)将报错。

有时候,我们可能只希望将个别方法,或者将属性的取值方法设置为只读,因为逻辑上它们不应当修改实例的状态,但实际上却有这个能力。因此,如果需要对结构的只读性进行更加精细的控制,在C# 8.0中,可以只在声明个别成员,而不是整个结构时使用readonly关键字。比如代码清单9.1中的Move()方法就适合使用readonly关键字:

(如果结构体被整体声明为只读,仍然可以在个别成员上使用readonly关键字,只是这样做没有额外的效果。)

当只读成员直接修改字段、通过属性方法修改字段,或者调用其他非只读方法时,会引发编译时错误。通过将个别成员声明为只读,程序员可以清晰地表达成员方法的行为意图。注意,对于非自动实现的属性方法,可以分别给取值方法或者赋值方法添加readonly关键字(虽然将赋值方法声明为只读一般没有意义),而如果要将整个属性声明为只读,则可以将readonly关键字写在整个属性的名字前面。

注意  虽然语言本身未作要求,但好的实践是使值类型不可变。换言之,值类型一旦实例化,就不能修改该实例。要修改应创建新实例。代码清单9.1提供了一个Move()方法,它不修改Angle的实例,而是返回一个全新实例。该实践出于两方面的考虑。首先,值类型应表示值。两个整数相加,其中任何一个都不应改变。所以,应该使两个加数不可变,生成第三个值作为结果。其次,值类型拷贝的是值而非引用,很容易混淆并错误地以为对一个值类型变量的变动会造成另一个值类型的变动,就像引用类型那样。

设计规范

·要创建不可变的值类型。

有趣的是,元组类型(System.ValueTuple)是个例外。要了解为何它没有被设计为不可变的值类型,可以阅读文章:https://intellitect.com/WhyTupleBreaksTheImmutableRules 。

9.1.1 初始化结构

除了属性和字段,结构还可包含方法和构造函数,但不可包含用户自定义的默认(无参)构造函数。相反,C#编译器自动生成默认构造函数将所有字段初始化为默认值。具体就是将引用类型的字段初始化为null,数值类型初始化为零,Boolean类型初始化为false。

为确保局部值类型变量被构造函数完整初始化,结构中的每个构造函数都必须初始化结构的所有字段(和只读自动实现属性)。注意在C# 6.0中初始化只读自动实现属性已经足够,不用初始化它的支持字段,因为该字段未知。未初始化结构的所有数据将发生编译时错误。另外要注意,C#不允许在结构声明中初始化字段。例如在代码清单9.2中,如果不将int_Degrees=42;那一行注释掉会发生编译时错误。

代码清单9.2 在结构声明中初始化字段会报错

如果不用new操作符来调用构造函数从而显式实例化结构,结构中的所有数据都隐式初始化为对应数据类型的默认值。但值类型中的所有数据都必须显式初始化来避免编译时错误。这带来一个问题:一个值类型在什么时候会隐式初始化而不显式实例化呢?实例化含有未赋值的值类型字段的一个引用类型,或者实例化值类型的一个数组而不使用数组初始化器(初始化列表)时,就会发生这种情况。

为满足结构初始化要求,所有显式声明的字段都必须初始化。这种初始化必须直接进行。例如在代码清单9.3中,初始化属性(如果未注释掉)而不是字段的构造函数将造成编译错误。

代码清单9.3 不初始化字段就访问属性

访问Degrees会隐式访问this.Degrees,但除非编译器知道所有字段都已初始化,否则访问this非法。为解决该问题,要像代码清单9.3未注释掉的构造函数那样直接初始化字段。

考虑到结构的字段初始化要求、简洁的C# 6.0只读自动实现属性语法,以及“避免从包容属性外部访问字段”这一设计规范,所以从C# 6.0起在结构中应首选只读自动实现属性而非字段。

设计规范

·要确保结构的默认值有效。封装并不能阻止访问默认的“全零”值。

高级主题:将new用于值类型

为引用类型使用new操作符,“运行时”会在托管堆上创建对象的新实例,将所有字段初始化为默认值,再调用构造函数,将对实例的引用以this的形式传递。new操作符最后返回对实例的引用,该引用被拷贝到和变量关联的内存位置。相反,为值类型使用new操作符,“运行时”会在临时存储池中创建对象的新实例,将所有字段初始化为默认值,调用构造函数,将临时存储位置作为ref变量以this的形式传递。结果是值被存储到临时存储位置,然后可将该值拷贝到和变量关联的内存位置。

和类不同,结构不支持终结器。结构以值的形式拷贝,不像引用类型那样具有“引用同一性”,因此难以知道什么时候能安全执行终结器并释放结构占用的非托管资源。垃圾回收器知道在什么时候没有了对引用类型实例的“活动”引用,可在此之后的任何时间运行终结器。但“运行时”没有任何机制能跟踪值类型在特定时刻有多少个拷贝。

语言对比:C++——struct定义带公共成员的类型

在C++中,对于用struct和class声明的类型,区别在于默认的可访问性是公共还是私有。两者在C#中的区别则大得多,在于类型的实例是以值还是引用的形式拷贝。

9.1.2 值类型的继承和接口

所有值类型都隐式密封。此外,除枚举之外的所有值类型都派生自System.ValueType。这意味着结构的继承链总是从object到System.ValueType到结构。

值类型也能实现接口。框架内建的许多值类型都实现了IComparable和IFormattable这样的接口。

System.ValueType规定了值类型的行为,但没有包含任何附加成员。System.ValueType重写了object的所有虚成员。在结构中重写基类方法的规则和类基本一样(参见第10章),但一个区别在于,对于值类型,GetHashCode()的默认实现是将调用转发给结构中的第一个非空字段。此外,Equals()大量利用了反射。所以,假如一个值类型在集合中频繁使用,尤其是使用了哈希码的字典类型的集合,那么值类型应该同时包含对Equals()和GetHashCode()的重写以获得好的性能。详情参见第10章。

设计规范

·如需比较相等性,要在值类型上重写相等性操作符(Equals(),==和!=)并考虑实现IEquatable<T>接口。

[1] 1海里=1852米。——编辑注

9.2 装箱

我们知道值类型的变量直接包含它们的数据,而引用类型的变量包含对另一个存储位置的引用。但将值类型转换成它实现的某个接口或object时会发生什么?结果必然是对一个存储位置的引用。该位置表面上包含引用类型的实例,但实际包含值类型的值。这种转换称为装箱 (boxing),它具有一些特殊行为。从值类型的变量(直接引用其数据)转换为引用类型(引用堆上的一个位置)会涉及以下几个步骤:

1.首先在堆上分配内存。它将用于存放值类型的数据以及少许额外开销(SyncBlockIndex和方法表指针)。这些开销使对象看起来像引用类型的托管对象实例。

2.接着发生一次内存拷贝动作,当前存储位置的值类型数据拷贝到堆上分配好的位置。

3.最后,转换结果是对堆上的新存储位置的引用。

相反的过程称为拆箱 (unboxing)。具体是核实已装箱值的类型兼容于要拆箱成的值的类型,再拷贝堆中存储的值,结果是堆上存储的值的拷贝。

装箱和拆箱之所以重要,是因为装箱会影响性能和行为。除了学习如何在C#代码中识别它们之外,开发者还应通过查看CIL,在一个特定的代码片段中统计box/unbox指令数量。如表9.1所示,每个操作都有对应的指令。

表9.1 CIL中的装箱代码

装箱和拆箱如果不是很频繁,性能问题不大。但有时装箱很容易被忽视,而且会非常频繁地发生,这可能大幅影响性能。代码清单9.4和输出9.1展示了一个例子。ArrayList类型维护的是对象引用列表,所以在列表中添加整数或浮点数会造成对值进行装箱以获取引用。

代码清单9.4 容易忽视的box和unbox指令

输出9.1

代码编译后在CIL中生成5个box指令和3个unbox指令。

1.前两个box指令是在对list.Add()的初始调用中发生的。方法的签名是int Add (object value)。所以,传给该方法的任何值类型都会被装箱。

2.接着是在for循环内部Add()调用中的两个unbox指令。因为ArrayList包含object,ArrayList的索引操作符返回的总是object。但为了将两个值加到一起,需要将它们转换回double。从object向值类型的转换作为unbox调用来实现。

3.现在要获取加法运算的结果并将其放到ArrayList实例中,这又造成了一次box操作。注意,前两个unbox指令和这个box指令是在一次循环迭代中发生的。

4.foreach遍历ArrayList中的每一项并把它们的值赋给count。但ArrayList包含的是对象引用,所以每次赋值都要执行unbox操作。

5.对于foreach循环中调用的Console.WriteLine()方法,它的签名是void Console.Write(string format, object arg),所以每次调用都要执行从double到object的装箱。

每次装箱都涉及内存分配和拷贝,每次拆箱都涉及类型检查和拷贝。如所有操作都用已拆箱的类型完成,就可避免内存分配和类型检查。显然,可通过避免许多装箱操作来提升代码性能。例如上例的foreach循环可将double换成object来改进。另一个改进是将ArrayList数据类型更改为泛型集合(参见第12章)。但这里的重点在于,有的装箱操作很容易被人忽视,开发者要留意那些可能反复装箱并大幅影响性能的情况。

还有一个装箱相关问题也发生在运行时。假如修改最开始的两个Add()调用,不是使用强制类型转换(或double字面值),而是直接在数组列表中插入整数。因为int会隐式转型为double,所以这个修改似乎没什么大不了。但后来在for循环中以及在foreach循环对count的赋值中转型为double就会出问题。这相当于是在unbox操作后执行从已装箱int向double的内存拷贝。该操作要成功必须先转型为int,否则代码会在执行时引发InvalidCastException异常。代码清单9.5展示了注释掉的一个类似的错误,在它后面才是正确的转型方式。

代码清单9.5 必须先拆箱为基础类型

高级主题:lock语句中的值类型

C#支持用于同步代码的lock语句。该语句实际编译成System.Threading.Monitor的Enter()和Exit()方法。两个方法必须成对调用。Enter()记录由其唯一的引用类型参数传递的一个lock,这样使用同一个引用调用Exit()时就可释放该lock。值类型的问题在于装箱,所以每次调用Enter()或Exit()都会在堆上创建新值。将一个拷贝的引用同另一个拷贝的引用比较总是返回false。所以,无法将Enter()与对应的Exit()钩到一起。因此,不允许在lock()语句中使用值类型。

代码清单9.6揭示了更多的运行时装箱问题,输出9.2展示了结果。

代码清单9.6 容易忽视的装箱问题

输出9.2

代码清单9.6使用了Angle结构和IAngle接口。注意IAngle.MoveTo()使Angle成为可变(mutable)值类型。这带来了一些问题。通过演示这些问题,你将理解使值类型不可变(immutable)的重要性。

在代码清单9.6的Example 1中,初始化angle后把它装箱到objectAngle变量中。接着,Example 2调用MoveTo()将_Degrees更改为26。但正如输出演示的那样,这次不会发生实际的改变。这里的问题是,为了调用MoveTo(),编译器要对objectAngle进行拆箱,并且(根据定义)创建值的拷贝。值类型拷贝的是值,这正是它们叫值类型的原因。虽然结果值在执行时被成功修改,但值的这个拷贝会被丢弃。objectAngle引用的堆位置未发生任何改变。

如前所述,值类型的变量就像上面写了值的纸。对值进行装箱相当于对纸进行复印,将复印件放到箱子中。对值进行拆箱是复印箱子中的纸。编辑第二个复印件不影响箱子中的纸。

在Example 3中,类似的问题在反方向上发生。这次不是直接调用MoveTo(),而是将值强制转换为IAngle。转换为接口类型会对值进行装箱,所以“运行时”将angle中的数据拷贝到堆,并返回对该箱子的引用。接着,方法修改被引用的箱子中的值。angle中的数据保持未修改状态。

最后一种情况(Example 4),向IAngle的强制类型转换是引用转换而不是装箱转换。值已通过向object的转换而装箱了。所以,这次转换不会发生值的拷贝。对MoveTo()的调用将更新箱子中存储的_Degrees值,代码的行为符合预期。

从这个例子可以看出,可变值类型容易使人迷惑,因为往往修改的是值的拷贝,而不是真正想要修改的存储位置。如第一时间避免使用可变值类型,就不会有这样的迷惑了。

设计规范

·避免可变值类型。

高级主题:如何在方法调用期间避免装箱

任何时候在值类型上调用方法,接收调用的值类型(在方法主体中用this表示)必须是变量而不是值,因为方法可能尝试修改接收者。显然,它必须修改接收者的存储位置,而不是修改接收者的值的拷贝再丢弃该拷贝。代码清单9.6的Example 2和Example 4演示了在已装箱值类型上调用方法时,这一事实对性能的影响。

在Example 2中,拆箱逻辑上生成已装箱的值,而不是生成对包含已装箱拷贝的“堆上存储位置”(箱子)的引用。那么,哪个存储位置作为this传给方法调用呢?不可能是堆上箱子的位置,因为拆箱生成那个值的拷贝而不是对存储位置的引用。

在需要值类型的变量但只有一个值可用的情况下,会发生以下两件事之一:要么是C#编译器生成代码来创建一个新的临时存储位置,将值从箱子拷贝到新位置,使临时存储位置成为所需的变量;要么不允许该操作并报错。本例采用第一个策略。新的临时存储位置成为该调用的接收者。MoveTo()方法完成修改后,该临时存储位置被丢弃。

每次“拆箱后调用”,无论方法是否真的修改变量都会重复该过程:对已装箱值执行类型检查,拆箱以生成已装箱值的存储位置,分配临时变量,将值从箱子拷贝到临时变量,再调用方法并传递临时存储位置。显然,如果不修改变量,很多工作都可避免。但C#编译器不知道一个方法会不会修改接收者,所以只好“宁错杀,不放过”。

在已装箱值类型上调用接口方法,所有这些开销都可被避免。这时预期的接收者是箱子中的存储位置。如接口方法要修改存储位置,修改的是已装箱的位置。执行类型检查、分配新的临时存储和生成拷贝的开销可被避免。相反,“运行时”直接将箱子中的存储位置作为结构方法调用的接收者。

代码清单9.7调用int值类型实现的IFormattable接口中的ToString()的双参数版本。在本例中,方法调用的接收者是已装箱值类型,但在调用接口方法时不会拆箱。

代码清单9.7 避免拆箱和拷贝

你或许会问,如果将值类型的实例作为接收者来调用object声明的虚方法ToString()会发生什么?实例会装箱、拆箱还是什么?这要视情况而定:

·如果接收者已拆箱,而且结构重写了ToString(),将直接调用重写的方法。没必要以虚方式调用,因为方法不能被更深的派生类重写了。所有值类型隐式密封。

·如果接收者已拆箱,而且结构没有重写ToString(),就必须调用基类的实现,该实现预期的接收者是一个对象引用。所以,接收者被装箱。

·如果接收者已装箱,而且结构重写了ToString(),就将箱子中的存储位置传给重写方法而不拆箱。

·如果接收者已装箱,而且结构没有重写ToString(),就将对箱子的引用传给基类的实现,该实现预期的正是一个引用。

9.3 枚举

对比如代码清单9.8所示的两个代码片段。

代码清单9.8 比较整数switch和枚举switch

两者在可读性上区别明显。在第二个代码片段中,各个case让人一目了然。不过,两者在运行时的性能完全一样,因为第二个代码片段在每个case中使用了枚举值 。

枚举是可由开发者声明的值类型。枚举的关键特征是在编译时声明了一组具名常量值,这使代码更易读。代码清单9.9是一个典型的枚举声明。

代码清单9.9 定义枚举

注意  用枚举替代布尔值能改善可读性。例如,SetState(DeviceState.On)的可读性优于SetState(true)。

使用枚举值需要为其附加枚举名称前缀。例如,使用Connected值的语法是ConnectionState.Connected。枚举值名称不要包含枚举名称,避免出现像ConnectionState.ConnectionState-Connected这样啰唆的写法。根据约定,除了位标志(稍后讨论)之外的枚举名称应该是单数形式。例如,应该是ConnectionState而不是ConnectionStates。

枚举值实际作为整数常量实现。默认第一个枚举值是0,后续每一项都递增1。但可以显式地为枚举赋值,如代码清单9.10所示。

代码清单9.10 定义枚举类型

Disconnected仍然具有默认值0,Connecting则被显式赋值为10,所以它后面的Connected会被赋值为11。随后,Joined也被赋值为11,也就是赋给Connected的值(此时不需要为Connected附加枚举名称前缀,因为目前正处在枚举的作用域内)。最后,Disconnecting自动递增1,所以值是12。

枚举总是具有一个基础类型,可以是除char之外的任意整型。事实上,枚举类型的性能完全取决于基础类型的性能。默认基础类型是int,但可用继承语法指定其他类型。例如在代码清单9.10中,使用的不是int而是short。为保持一致性,这里的语法模拟了继承的语法,但并没有真正建立继承关系。所有枚举的基类都是System.Enum,后者从System.ValueType派生。另外,这些类都是密封的,不能从现有枚举类型派生以添加额外成员。

设计规范

·考虑使用默认32位整型作为枚举基础类型。只有出于互操作性或性能方面的考虑才使用较小的类型,只有创建标志(flag)数超过32个的标志枚举才使用较大的类型。(本章将在后面详细介绍“标志枚举”。)

枚举不过是基础类型上的一组名称,对于枚举类型的变量,它的值并不限于声明中命名的值。例如,由于整数42能转型为short,所以也能转型为ConnectionState,即使它没有对应的ConnectionState枚举值。值能转换成基础类型,就能转换成枚举类型。

该设计的优点在于可在未来的API版本中为枚举添加新值,同时不会破坏早期版本。另外,枚举值为已知值提供了名称,同时允许在运行时分配未知的值。该设计的缺点在于编码时须谨慎,要主动考虑到未命名值的可能性。例如,将case ConnectionState.Disconnecting替换成default,并认定default case唯一可能的值就是ConnectionState.Disconnecting,那么就是不明智的。相反,应显式处理Disconnecting这一case,而让default case报告一个错误,或者执行其他无害的行为。然而,正如前面讲到的,从枚举转换为基础类型以及从基础类型转换为枚举类型都涉及显式转型,而不是隐式转型。例如,假定方法签名是void ReportState(ConnectionState state),就不能调用ReportState(10)。唯一的例外是传递0,因为0能隐式转换为任何枚举。

虽然允许在代码将来的版本中为枚举添加额外的值,但这样做时要小心。在枚举中部插入枚举值,会使其后的所有枚举值发生顺移(例如,在Connected之前添加Flooded或Locked值,会造成Connected值改变)。这会影响根据新枚举来重新编译的所有版本。不过,任何基于旧枚举编译的代码都会继续使用旧值。除了在列表末尾插入新的枚举值,避免旧枚举值改变的另一个办法是显式赋值。

设计规范

·考虑在现有枚举中添加新成员,但要注意兼容性风险。

·避免创建代表“不完整”值(如版本号)集合的枚举。

·避免在枚举中创建“保留给将来使用”的值。

·避免包含单个值的枚举。

·要为简单枚举提供值0来代表无。注意若不显式初始化,0就是默认值。

枚举和其他值类型稍有不同,因为枚举的继承链是从System.ValueType到System.Enum,再到枚举。

9.3.1 枚举之间的类型兼容性

C#不支持不同枚举数组之间的直接转型。但CLR允许,前提是两个枚举具有相同的基础类型。为避开C#的限制,技巧是先转型为System.Array,如代码清单9.11末尾所示。

代码清单9.11 枚举数组之间的转型

这个例子利用了CLR的赋值兼容性比C#宽松这一事实。(还可用同样的技巧进行非法转换,比如int[]转换成uint[]。)但使用该技巧时务必慎重,因为C#规范没有说这个技巧在不同CLR实现中都能发挥作用。

9.3.2 在枚举和字符串之间转换

枚举的一个好处是ToString()方法(通过System.Console.WriteLine()这样的方法来调用)会输出枚举值标识符:

上述代码将输出9.3的文本写入跟踪缓冲区(trace buffer)。

输出9.3

字符串向枚举的转换刚开始较难掌握,因为它涉及由System.Enum基类提供的一个静态方法。代码清单9.12展示了在不利用泛型(参见第12章)的前提下如何做,输出9.4展示了结果。

代码清单9.12 使用Enum.Parse()将字符串转换为枚举

输出9.4

Enum.Parse()的第一个参数是类型,用关键字typeof()指定。这是在编译时判断类型的一种方式,可把它看成类型值的字面值(参见第18章)。

Microsoft.NET Framework 4之前没有TryParse()方法,所以为它之前的平台写的代码应包含恰当的异常处理机制,以防范字符串和枚举值标识符不匹配的情况。Microsoft.NET Framework 4的TryParse<T>()方法使用了泛型,但类型参数可以推断出来。所以,可以像代码清单9.13那样转换为枚举。

代码清单9.13 使用Enum.TryParse<T>()将字符串转换成枚举

该技术的优点在于,不必使用异常处理机制来防范转换不成功的情况,检查TryParse<T>()返回的Boolean结果就可以了。

不管是用“Parse”还是“TryParse”模式来编码,从字符串向枚举的转换都是不可本地化的。因此,如果本地化是一项硬性要求,只有对那些不公开给用户的消息,开发者才可进行这种形式的转换。

设计规范

·如果字符串必须本地化成用户语言,避免枚举/字符串直接转换。

9.3.3 枚举作为标志使用

开发者许多时候不仅希望枚举值独一无二,还希望能对其进行组合以表示复合值。以System.IO.FileAttributes为例。如代码清单9.14所示,该枚举用于表示文件的各种特性:只读、隐藏、存档等。在前面定义的ConnectionState枚举中,每个值都是互斥的。而FileAttributes枚举值允许而且本来就设计为自由组合。例如,一个文件可能同时只读和隐藏。为支持该行为,每个枚举值都是位置唯一的二进制位。

代码清单9.14 枚举作为位标志

注意  位标志枚举名称通常是复数,因为它的值代表一个标志(flag)的集合。

使用按位OR操作符联接(join)枚举值,使用Enum.HasFlags()方法(Microsoft.NET Framework 4.0后加入)或按位AND操作符测试特定位是否存在。代码清单9.15展示了这两种情况。

代码清单9.15 为标志枚举值使用按位OR和AND [1]

输出9.5展示了代码清单9.15的结果。

输出9.5

本例用按位OR操作符将文件同时设为只读和隐藏。枚举中的每个值不一定只对应一个标志。完全可为常用值组合定义额外的标志,如代码清单9.16所示。

代码清单9.16 为常用组合定义枚举值

一个好习惯是在标志枚举中包含值为0的None成员,因为无论是枚举类型的字段,还是枚举类型的一个数组中的元素,其初始默认值都是0。避免最后一个枚举值对应像Maximum(最大)这样的东西,因为Maximum可能被解释成有效枚举值。要检查枚举是否包含某个值,请使用System.Enum.IsDefined()方法。

设计规范

·要用FlagsAttribute标记包含标志的枚举。

·要为所有标志枚举提供等于0的None值。

·避免将标志枚举中的零值设定为“所有标志都未设置”之外的其他意思。

·考虑为常用标志组合提供特殊值。

·不要包含“哨兵”值(如Maximum),这种值会使用户困惑。

·要用2的乘方确保所有标志组合都不重复。

高级主题:FlagsAttribute

如决定使用位标志枚举,枚举的声明应该用FlagsAttribute来标记。该特性应包含在一对方括号中(具体参见第18章),并放在枚举声明之前,如代码清单9.17所示。

代码清单9.17 使用FlagsAttribute

输出9.6展示了代码清单9.17的结果。

输出9.6

该特性指出枚举值可以组合。它还改变了ToString()和Parse()方法的行为。例如,为用FlagsAttribute修饰的枚举调用ToString()方法,会为已设置的每个枚举标志输出对应的字符串。在代码清单9.17中,file.Attributes.ToString()返回ReadOnly,Hidden。而如果没有用FlagsAttributes修饰,返回的就是3。如两个枚举值相同,ToString()返回第一个。但如前所述,因为无法本地化,所以使用时需谨慎。

将值从字符串解析成枚举也是可行的。每个枚举值标识符都以逗号分隔。

注意FlagsAttribute不会自动分配唯一的标志值,也不会核实它们有唯一的值。那样做也没有意义,因为经常都需要重复值和组合值。相反,应显式分配每个枚举项的值。

[1] 注意Linux不支持FileAttributes.Hidden值。

9.4 小结

本章首先讨论如何创建自定义值类型。因为修改值类型很容易写出令人困惑或者含有bug的代码,而且值类型一般用于建模不可变的值,所以最好使值类型不可变。我们还讨论了如何对值类型进行“装箱”,作为引用类型以多态的形式对待。

装箱容易使人犯迷糊,容易在执行时(而非编译时)出问题。虽然需要清楚认识它以避免问题,但也不必过于紧张。值类型很有用,具有性能上的优势,不要害怕用它。值类型渗透到本书几乎每一章,容易出问题的时候并不多。虽然罗列了装箱可能发生的问题,并用代码进行了演示,但现实中其实很少遇到相同情形。遵守“不要创建可变值类型”这一规范,就可避免其中的多数问题。这正是你在内建值类型中没有遇到这些问题的原因。

或许最容易出的问题就是循环内的反复装箱操作。不过,泛型显著减少了装箱。而且即使没有泛型,该问题对性能造成的影响也微乎其微,除非你确定某个算法因为装箱而成为性能瓶颈。

另外,自定义值类型(struct)平时用得较少。虽然它们在C#开发中扮演了重要角色,但相较于类,自定义结构的数量还是非常少的——只有在需要与非托管代码进行互操作的时候,才需要大量用到自定义结构。

设计规范

·不要定义结构,除非它逻辑上代表单个值,消耗16字节或更少存储空间,不可变,而且很少装箱。

本章还介绍了枚举。枚举类型是大多数编程语言都有的标准构造,在改进API可用性与代码可读性方面功不可没。

第10章将介绍更多设计规范,帮助你创建“合式”(well-formed)的值类型和引用类型。首先讨论如何重写对象的虚成员,以及如何定义操作符重载方法。这两个主题同时适用于结构和类,但更重要的意义还是在于完善结构定义,使其做到“合式”。

第10章 合式类型

第6章讲述了用于定义类和结构的大多数构造。但目前的类型定义并不完美,还缺少一些合用且完备的功能。本章将讨论如何完善类型定义。

10.1 重写object的成员

第6章说过,object是终极基类,所有类和结构都从它派生,还讨论了object提供的方法,并提到其中一些是虚方法。本节讨论对虚方法进行重写的细节。

10.1.1 重写ToString()

在对象上调用ToString()默认返回类的完全限定名称。例如,在一个System.IO.FileStream对象上调用ToString()会返回字符串"System.IO.FileStream"。但ToString()对于某些类应返回更有意义的结果。以string类为例,ToString()应返回字符串值本身。类似地,返回一个Contact的姓名显然更有意义。代码清单10.1重写了ToString(),返回Coordinate(坐标)的字符串表示。

代码清单10.1 重写ToString()

Console.WriteLine()和System.Diagnostics.Trace.Write()等方法会调用对象的ToString()方法,所以可重写ToString()输出比默认实现更有意义的信息。总之,如果能输出更能说明问题的诊断信息(特别是当目标用户是开发者时),就应当考虑重写ToString()方法,毕竟object.ToString()默认时只是输出类型名称,对用户不太友好。至少,应该尽量避免从ToString()方法返回空字符串或null,因为那样做会给使用者带来很大困扰。在IDE中调试或者向日志文件写入时,ToString()相当有用。考虑到这个原因,字符串不要太长(不要超过屏幕宽度)。不过,由于缺乏本地化和其他高级格式化功能,所以它不太适合向最终用户显示文本。

设计规范

·如需返回有用的、面向开发者的诊断字符串,就要重写ToString()。

·考虑尽量使ToString()返回的字符串简短。

·不要从ToString()返回空字符串来代表“空”(null)。

·不要从ToString()抛出异常或造成可观察到的副作用(改变对象状态)。

·如果返回值与语言文化相关或要求格式化(例如DateTime),就要重载ToString (string format)或实现IFormattable。

·考虑从ToString()返回独一无二的字符串以标识对象实例。

10.1.2 重写GetHashCode()

重写GetHashCode()远比重写ToString()复杂。但底线是重写Equals()就要重写GetHashCode(),否则编译器会显示警告。将类作为哈希表集合(比如System.Collections.Hashtable和System.Collections.Generic.Dictionary)的键(key)使用也应重写GetHashCode()。

哈希码(hash code)作用是生成和对象值对应的数字,从而高效地平衡哈希表 [1] 。要获得良好的GetHashCode()实现,请参照以下实现原则(“必须”是指必须满足的要求,“性能”是指为了增强性能而需要采取的措施,“安全性”是指为了保障安全性而需要采取的措施):

·必须: 相等的对象必然有相等的哈希码(若a.Equals(b),则a.GetHashCode()==b.GetHashCode())。

·必须: 在特定对象的生存期内,即使对象的数据发生了改变,GetHashCode()也应始终返回相同的值。通常可以将对象的哈希码保存在某个恰当的位置(后文将简称为“缓存”),并让GetHashCode()返回缓存值,从而确保其返回值不变。但是,不要通过对比哈希码来判断两个对象是否相等,因为数据相等的两个对象可能有不相等的哈希码,反之,数据不相等的两个对象,也可能有相等的哈希码。

·必须: GetHashCode()不应引发任何异常;GetHashCode()总是成功返回一个值。

·性能: 哈希码应尽可能唯一。但由于哈希码只是返回一个int,所以只要一种对象包含的值比一个int能够容纳得多(这就几乎涵盖所有类型了),那么哈希码肯定存在重复。一个很容易想到的例子是long,因为long的取值范围大于int,所以假如规定每个int值都只能标识一个不同的long值,那么肯定剩下大量long值没法标识。

·性能: 可能的哈希码值应当在int的范围内平均分布。例如,创建哈希码时如果没有考虑到字符串在拉丁语言中的分布主要集中在初始的128个ASCII字符上,就会造成字符串值的分布非常不平均,所以不能算是好的GetHashCode()算法。

·性能: GetHashCode()的性能应该优化。GetHashCode()通常在Equals()实现中用于“短路”一次完整的相等性比较(哈希码都不同,自然没必要进行完整的相等性比较了)。所以,当类型作为字典集合中的键类型使用时,会频繁调用该方法。

·性能: 两个对象的细微差异应造成哈希值的极大差异。理想情况下,1位的差异应造成哈希码平均16位的差异。这有助于确保不管哈希表如何对哈希值进行“装桶”(bucketing),也能保持良好的平衡性。

·安全性: 攻击者应难以伪造具有特定哈希码的对象。攻击手法是向哈希表中填写大量哈希为同一个值的数据。然后,哈希表的实现会变得效率低下,导致DOS(拒绝服务)攻击。

当然,许多原则是相互对立的。很难有一种哈希算法既快又满足所有这些要求。和任何设计问题一样,好的解决方案必然是综合考虑的结果。

代码清单10.2展示了如何为Coordinate类型实现GetHashCode()。

代码清单10.2 实现GetHashCode()

有很多现成的算法可以帮助计算符合要求的对象哈希码,不过最简单的方法莫过于调用System.HashCode的Combine()方法(Combine:组合)。一个对象中往往有一些特征字段,这些字段的值的组合在不同对象里不同。可以对这些字段分别调用它们的GetHasCode()方法,然后将获得的哈希码送入HashCode.Combine()方法获得整个对象的哈希码。(对于数值型字段,比如int或者float等等,不要错误的用其本身值做法哈希码,而应当同样使用GetHasCode()方法。)ValueTuple总是使用HashCode.Combine()方法来计算哈希码,因此一个简便的方法是将对象的特征字段放入临时的ValueTuple对象,然后调用ValueTuple的GetHasCode()方法来获得该对象的哈希码。

此外需要注意的是,上面代码中的Coordinate没有缓存哈希码的值,这是由于参与执行哈希码计算的每个字段都只读,所以它们的值不会变,因此最终的哈希码也不会改变。但假如计算得到的值可能改变,或者在缓存值之后能显著优化性能,就应该对哈希码进行缓存。但是,如果决定缓存哈希代码,则在检查相等性时不要使用哈希代码。这样做可能会导致具有不可变标识属性的对象无法通过标识检查,因为哈希代码是在标识属性更改之前计算的。

10.1.3 重写Equals()

重写Equals()而不重写GetHashCode(),会得到如输出10.1所示的一个警告。

输出10.1

一些程序员认为重写Equals()是再简单不过的事情。但事实上,其中存在大量容易被人忽视的细节,必须通盘考虑和测试。

1.“对象同一性”和“相等的对象值”

两个引用假如引用同一个实例,就说这两个引用是同一的。object(因而延展到所有派生类型)提供名为ReferenceEquals()的静态方法来显式检查对象同一性,如图10.1所示。

但引用同一性只是“相等性”的一个例子。两个对象实例的成员值部分或全部相等,也可以说它们相等。来看代码清单10.3中对两个ProductSerialNumber的比较。

图10.1 同一性

代码清单10.3 重写相等性操作符

代码清单10.3的结果如输出10.2所示。

输出10.2

正如最后一个ReferenceEquals()断言所演示的,serialNumber1和serialNumber3引用不相等。但两者用相同的值来构造,而且逻辑上和同一个物理产品关联。假如一个实例基于数据库中的数据创建,另一个基于人工输入的数据创建,两个实例就应该相等,从而确保产品不会在数据库中重复(被重复录入)。两个同一的引用显然是相等的,但两个引用不相等的对象也可能是相等的对象。对象标识不同,不一定关键数据不同。

只有引用类型才可能引用相等,因此提供了对同一性概念的支持。为值类型调用ReferenceEquals()总是返回false,因为值类型转换成object时要装箱。即使向ReferenceEquals()的两个参数传递同一个值类型变量,结果也是false,因为两个值会单独装箱。代码清单10.4演示了这个行为。因为每个实参都“装到不同的箱子”中,所以永远不会引用相等。

注意  为值类型调用ReferenceEquals()总是返回false。

代码清单10.4 值类型本身不可能引用相等

第9章将Coordinate定义成引用类型。本例将它定义成值类型(struct),因为经纬度数据的组合在逻辑上被认为是一个值,且大小不超过16字节(第9章的Coordinate聚合Angle而不是Longitude和Latitude)。将Coordinate声明为值类型的另一个理由在于,它是支持特定运算的复数(complex number)。相反,像Employee这样的引用类型不是一个能以数值方式操作的值,而是对实际存在的一个对象的引用。

2.实现Equals()

判断两个对象是否相等(包含相同的标识数据)使用的是对象的Equal()方法。在object中,该虚方法的实现只是调用ReferenceEquals()判断同一性。这显然并不充分,所以一般都有必要用更恰当的实现重写Equals()。

注意  object.Equals()的实现只是简单调用了一下ReferenceEquals()。

两个对象要相等 ,其标识数据(identifying data)必须相等。例如,对于ProductSeria-lNumber对象,ProductSeries、Model和Id必须相同。但对于Employee对象,可能比较EmployeeId就足够了。只有重写才能解决object.Equals()实现不充分的问题。例如,值类型就重写了Equals()实现,使用类型包含的字段进行比较。

重写Equals()的步骤如下:

(1)检查是否为null。

(2)检查数据类型是否相同。

(3)调用一个指定了具体类型的辅助方法,它的操作数是具体要比较的类型而不是object(例如代码清单10.5中的Equals(Coordinate obj)方法)。

(4)可能要检查哈希码是否相等来短路一次全面的、逐字段的比较。(相等的两个对象不可能哈希码不同。)

(5)如基类重写了Equals(),就检查base.Equals()。

(6)比较每一个标识字段(关键字段),判断是否相等。

(7)重写GetHashCode()。

(8)重写==和!=操作符(参见下一节)。

代码清单10.5展示了一个示例Equals()实现。

代码清单10.5 重写Equals()

该实现的前两个检查很容易理解。但注意如果类型密封,步骤2可以省略。(这里的“步骤”以代码中的为准。)

步骤4~6在Equals()的一个重载版本中进行,它获取Coordinate类型的对象作为参数。这样在比较两个Coordinate对象时,就可完全避免执行Equals(object? obj)及其GetType()检查。

由于GetHashCode()没有缓存,而且效率比不上步骤6,因此GetHashCode()比较代码被注释掉,没有实际执行。类似地,也没有使用base.Equals(),因为基类没有重写Equals()(断言中检查base是不是object类型,但没有检查基类是否重写了Equals()。而调用base.Equals()要求基类重写Equals())。无论如何,由于GetHashCode()并非一定返回“独一无二”的值(它只能表明操作数不同),所以不能仅依赖它判断两个对象是否相等。再次强调,如果一个对象的哈希码被缓存,而该对象的数据可能改变,则不要将它的哈希码用于任何比较操作,因为这种情况下哈希码无法让比较运算得到任何有意义的结果。

如果base.Equals()方法没有被实现,步骤5也可以被跳过。但是如果将来又加入了base.Equals()方法,则可能遗漏了重要的检查。因此,最好默认地添加对base.Equals()的检查。

类似于GetHashCode(),Equals()永远不应引发任何异常。对象相互之间应该能随意比较,这样做永远都不应该造成异常。

设计规范

·要一起实现GetHashCode()、Equals()、==操作符和!=操作符,缺一不可。

·要用相同算法实现Equals()、==和!=。

·不要在GetHashCode()、Equals()、==和!=的实现中抛出异常。

·避免在可变引用类型上重载相等性操作符(如重载的实现速度过慢,也不要重载)。

·要在实现IEquitable时实现与相等性相关的所有方法。

10.1.4 用元组重写GetHashCode()和Equals()

如前所述,Equals()和GetHashCode()的实现相当烦琐,实际代码又比较模板化。Equals()需要比较包含的所有标识(关键)数据结构,同时避免无限递归或空引用异常。GetHashCode()则需要通过XOR运算来合并所有非空标识(关键)数据结构的唯一哈希码。现在利用C# 7.0元组就相当简单了。

对于Equals(Coordinate coordinate),可将每个标识(关键)成员合并到一个元组中,并将它们和同类型的目标实参比较:

可能有人质疑改为显式比较每个标识(关键)成员的可读性会好一些,但我把这留给读者自行判断。元组(System.ValueTuple<...>)内部使用了EqualityComparer<T>,它依赖IEquatable<T>的类型参数实现(其中只包含一个Equals<T>(T other)成员)。因此,正确重写Equals需遵循以下规范:重写Equals()要实现IEquatable<T>。这样你的自定义数据类型将使用Equals()的自定义实现而不是Object.Equals()。

GetHashCode()用元组来实现之后发生了翻天覆地的变化。不需要对标识(关键)成员执行复杂的XOR运算,只需实例化所有这些成员的一个元组,返回该元组的GetHashCode()结果:

从C# 7.3起元组实现了==和!=,这其实一开始就应该实现,我们将在10.2节讨论该主题。

[1] 也就是要提供良好的随机分布,使哈希表获得最佳性能。——译者注

10.2 操作符重载

10.1节讨论了如何重写Equals(),并指出类还应实现==和!=。实现操作符的过程称为操作符重载 。本节的内容不只适合==和!=操作符,还适合其他支持的操作符。

例如,string支持用+操作符连接两个字符串。这或许并不奇怪,string毕竟是预定义类型,可能获得了特殊的编译器支持。但C#允许为任何类或结构添加+操作符支持。事实上,除了x.y、f(x)、new、typeof、default、checked、unchecked、delegate、is、as、=和=>之外,其他所有操作符都支持。尤其要注意不能实现赋值操作符。=操作符的行为无法改变。

重载的操作符无法通过IntelliSense呈现。除非故意要使类型表现得像基元类型(比如数值类型),否则不要重载操作符。

10.2.1 比较操作符

重写Equals()后可能出现不一致的情况。对两个对象执行Equals()可能返回true。但==操作符可能返回false,因为==默认也只是执行引用相等性检查。为解决该问题,有必要重载相等(==)和不相等(!=)操作符。

从很大程度上说,这些操作符的实现都可以将逻辑委托给Equals()进行,反之亦然。但首先要执行一些初始的null检查,如代码清单10.6所示。

代码清单10.6 实现==和!=操作符

注意本例用ProductSerialNumber类而不是Coordinate结构演示针对引用类型的逻辑,要考虑到空值的复杂性。

不要在相等性操作符的重写函数里使用相等性操作符(leftHandSide==null),否则会引起递归调用,造成只有栈溢出才会终止的死循环。相反,应使用is null(C# 7.0以后)或者ReferenceEquals()检查是否为空。

设计规范

·避免在==操作符的重载实现中使用该操作符。

10.2.2 二元操作符

可将一个Arc加到一个Coordinate上。但到目前为止,代码一直没有提供对加操作符的支持。相反,需自己定义这样的一个方法,如代码清单10.7所示。

代码清单10.7 添加操作符

+、-、*、/、%、&、|、^、<<和>>操作符都作为二元静态方法实现,其中至少有一个参数的类型是包容类型(当前正在实现该操作符的类型)。方法名由operator加操作符构成。如代码清单10.8所示,定义好-和+二元操作符之后就可在Coordinate上加减Arc。注意Longitude和Latitude也需实现+操作符,它们由source.Longitude+arc.LongitudeDifference和source.Latitude+arc.LatitudeDifference调用。

代码清单10.8 调用-和+二元操作符

代码清单10.8的运行结果如输出10.3所示。

输出10.3

Coordinate的-和+操作符会在加减Arc后返回坐标位置。这就允许将多个操作符和操作数串联起来,例如result=((coordinate1+arc1)+arc2)+arc3。另外,通过让Arc支持相同的操作符(参见本章后面的代码清单10.9),就连圆括号都可以省略。之所以允许这样写,是因为第一个操作数(coordinate1+arc1)的结果也是Coordinate,可把它加到下一个Arc或Coordinate类型的操作数上。

相反,假定重载一个-操作符,获取两个Coordinate作为参数,并返回double值来代表两个坐标之间的距离。由于Coordinate和double相加没有定义,所以不能像前面那样串联多个操作符和操作数。定义返回不同类型的操作符要当心,因为这样做有违直觉。

10.2.3 二元操作符复合赋值

如前所述,赋值操作符不能重载。但只要重载了二元操作符,就自动重载了其复合赋值形式(+=、-=、*=、/=、%=、&=、|=、^=、<<=和>>=),所以能直接使用下面这样的代码:

它等价于:

10.2.4 条件逻辑操作符

和赋值操作符相似,条件逻辑操作符不能显式重载。但由于逻辑操作符&和|可以重载,而条件操作符由逻辑操作符构成,所以实际能间接重载条件操作符。x && y可以作为x & y处理,其中y必须求值为true。类似地,在x求值为false的时候,x || y可以作为x | y处理。要允许将类型求值为true或false(比如在if语句中),就需要重载true/false一元操作符。

10.2.5 一元操作符

一元操作符的重载和二元操作符很相似,但只获取一个参数,该参数也必须是包容类型(正在重载操作符的类型)。代码清单10.9为Longitude和Latitude重载了+和-操作符。然后,在Arc中重载相同的操作符时使用了这些操作符。

代码清单10.9 重载-和+一元操作符

和数值类型一样,代码清单10.9中的+操作符没有任何实际效果,提供它只是为了保持对称。

重载true和false时多了一个要求,即两者都要重载。签名和其他操作符重载相同,但返回的必须是一个bool值,如代码清单10.10所示。

代码清单10.10 重载true和false操作符

重载了true和false操作符的类型可在if、do、while和for语句的控制表达式中使用。

10.2.6 转换操作符

目前,Longitude、Latitude和Coordinate还不支持其他类型转换。例如,没办法将double转换为Longitude或Latitude实例。类似地,也不支持使用string向Coordinate赋值。幸好,C#允许定义方法来处理一种类型向另一种类型的转型,还允许在方法声明中指定该转换是隐式的还是显式的。

高级主题:转型操作符(())

从技术上说,实现显式和隐式转换操作符并不是重载转型操作符(())。但由于效果一样,所以一般都将“实现显式或隐式转换”说成“定义转型操作符”。

定义转换操作符在形式上类似于定义其他操作符,只是“operator”成了转换的结果类型。另外,operator要放在表示隐式或显式转换的implicit或explicit关键字后面,如代码清单10.11所示。

代码清单10.11 在Latitude和double之间提供隐式转换

定义好这些转换操作符之后,就可将double隐式转型为Latitude对象,或者将Latitude对象隐式转型为double。假定为Longitude也定义了类似的转换,那么为了创建Coordinate对象,可以像下面这样写:

注意  实现转换操作符时,为了保证封装性,要么返回值、要么参数必须是包容类型。C#不允许在被转换类型的作用域之外指定转换 [1] 。

10.2.7 转换操作符规范

定义隐式和显式转换操作符的差别主要在于,后者能避免导致不良行为的不小心执行的隐式转换。使用显式转换操作符通常是出于两方面的考虑。首先,会抛出异常的转换操作符始终都应该是显式的。例如,从string转换为Coordinate时,提供的string不一定具有正确格式(这极有可能发生)。由于转换可能失败,所以应将转换操作符定义为显式,从而明确要进行转换的意图,并要求用户确保格式正确,或者由你提供代码来处理可能发生的异常。通常采用的转换模式是:单方向(string到Coordinate)显式,反方向(Coordinate到string)隐式。

第二个要考虑的是某些转换是有损的。例如,虽然完全可以从float(4.2)转换成int,但前提是用户知道float小数部分会丢失这一事实。任何转换只要会丢失数据,而且不能成功转换回原始类型,就应定义成显式转换。如显式转换出乎意料地丢失了数据,或转换无效,考虑引发System.InvalidCastException。

设计规范

·不要为有损转换提供隐式转换操作符。

·不要从隐式转换中抛出异常。

[1] 换言之,转换操作符只能从它的包容类型转换为其他某个类型,或从其他某个类型转换为它的包容类型。——译者注

10.3 引用其他程序集

不需要将所有代码都放到单独一个二进制文件中,C#和底层CLI框架允许将代码分散到多个程序集中。这样就可在多个可执行文件中重用程序集。

初学者主题:类库

HelloWorld.exe程序是你写过的最简单的程序之一。现实世界的程序复杂得多,而且随着复杂性的增加,有必要将程序分解成多个小的部分,以便控制复杂性。为此,开发者可将程序的不同部分转移到单独的编译单元中,这些单元称为类库 ,或简称为库 。然后,程序可引用并依赖于类库来提供自己的一部分功能。这样两个程序就可依赖同一个类库,从而在两个程序中共享该类库的功能,并减少所需的编码量。

通过这样的方式,特定功能只需编码一次并放到类库中。然后,多个程序可引用同一个类库来提供该功能。以后,如开发者修正了bug,或者在类库中添加了新功能,所有程序都能获得增强的功能,因为它们现在引用的是改善过的类库。

我们写的代码通常都能使多个程序受益。例如,地图软件、支持地理位置的数码照片软件或者一个普通的命令行分析程序都可利用之前写的Longitude,Latitude和Coordinate类。这些类只需只写一次,就在多个不同的程序中使用。所以,最好把它们分组到一个程序集(称为库或类库)中以便重用,而不是只在单独一个程序中写好。

要创建库而不是控制台项目,请遵循和第1章描述的一样的指令,只是dotnet CLI要将模板从console替换成"Class library"或classlib。类似地,如使用Visual Studio 2019,在“新建项目”窗口中利用“搜索”框查找“类库”并选择“类库(.NET Standard) – Visual C#”。项目名称填入GeoCoordinates。在“解决方案”下拉框中选择“添加到解决方案”。最后一步可简化在当前项目(比如HelloWorld项目)中添加项目引用的过程。

接着将代码清单10.9中每个结构的代码放到单独文件中(文件名就是结构名)并生成项目。这样可将C#代码编译成单独的GeoCoordinates.dll程序集文件,它位于.\bin\的一个子目录中。

10.3.1 引用库

有了库之后需要从程序中引用它。以代码清单10.8用Program类创建的新控制台程序为例,现在需要添加对GeoCoordinates.dll程序集的引用,指定库的位置,并在程序中嵌入元数据来唯一地标识库。可通过几种方式实现。第一种方式是引用库项目文件(*.csproj),指出库的源代码在哪个项目中,并在两个项目之间建立依赖关系。编译好库之后才能编译引用了该库的程序。该依赖关系会导致在编译程序时先编译库(如果还没有编译的话)。

第二种方式是引用程序集文件本身。换言之,引用编译好的库(*.dll)而不是项目。如果库和程序分开编译,比如由企业内的另一个团队编译,这种方式就非常合理。

第三种方式是引用NuGet包,详情参见10.3.2节。

注意库和包并非只能由控制台程序引用。事实上,任何程序集都能引用其他任何程序集。经常是一个库引用另一个库,创建一个依赖链。

10.3.2 用dotnet CLI引用项目或库

第1章讨论了如何创建包含一个Main方法(程序开始执行的入口)的控制台程序。为添加对新建程序集的引用,可在第1章的操作完成后添加一条额外的命令来添加引用:

package参数后添加了要由项目引用的程序集文件路径。也可不引用程序集,而是引用项目文件。如前所述,这样在生成程序时会首先编译类库(如果还没有编译的话)。优点是当程序编译时,会自动寻找编译好的类库程序集(无论在debug还是release目录中)。下面是引用项目文件所需的命令行:

如拥有类库的源代码,而且这些代码经常修改,请考虑引用项目文件而不是编译好的程序集。引用了程序集之后,代码清单10.8的Program类源代码就可以编译了。

10.3.3 用Visual Studio 2019引用项目或库

第1章还讨论了用Visual Studio创建包含一个Main方法的控制台程序。为添加对GeoCoordinates程序集的引用,可选择“项目”|“添加引用”。单击左侧的“项目”|“解决方案”标签,单击“浏览”来找到GeoCoordinates项目或GeoCordinates.dll并添加对它的引用。和dotnet CLI一样,随后可用代码清单10.8的Program类源代码编译程序。

10.3.4 NuGet打包

Microsoft从Visual Studio 2010起引入了称为NuGet的库打包系统,目的是在项目之间和企业之间方便地共享库。库程序集通常就是一个编译好的文件。它可能关联了配置文件、附加的资源和元数据。遗憾的是,在NuGet之前没有清单来标识所有依赖项。另外,也没有标准的提供者或包库来查找想引用的程序集。

NuGet解决了这两个问题。NuGet不仅包含一个清单来标识作者、公司、依赖项等,还在NuGet.org提供了一个默认包提供者以便上传、更新、索引和下载包。可在项目中引用一个NuGet包(*.nupkg),从你事先配置好的NuGet提供者URL处自动安装。

NuGet包提供了一个清单文件(*.nuspec),其中列出了包中所含的所有附加元数据。还提供了你可能想要的所有附加资源,包括本地化文件、配置文件、内容文件等等。最后,NuGet包将所有单独的资源合并成单个ZIP文件(虽然使用.nupkg扩展名)。所以,用*.zip扩展名重命名文件,就可用任何常规压缩工具打开并检查文件内容。

10.3.5 用dotnet CLI引用NuGet包

用dotnet CLI在项目中添加NuGet包需执行以下命令:

该命令检查指定包已注册的NuGet包提供者并下载它。(还可使用dotnet restore命令显式触发下载。)

可用dotnet pack命令创建本地NuGet包。该命令生成GeoCoordinates.1.0.0.nupkg文件,然后可用add ...package命令引用它。

程序集名称后的数字对应包的版本号。要显式指定版本号,请编辑项目文件(*.csproj),为PropertyGroup元素添加一个<Version>...</Version>子元素。

10.3.6 用Visual Studio 2019引用NuGet包

以第1章创建的HelloWorld项目为基础,可用Visual Studio 2019添加一个NuGet包:

1.选择“项目”|“管理NuGet程序包”,如图10.2所示。

图10.2 “项目”菜单

2.单击“浏览”标签(一般“已安装”标签会被默认选中,因此请点击“浏览”标签以确保其被选中),在“搜索”(Ctrl+E)框中输入Microsoft.Extensions.Logging.Console。注意可以只输入部分名称(比如Logging.Console),如图10.3所示。

图10.3 浏览NuGet包

3.单击“安装”将包安装到项目。

完成这些步骤即可开始使用Microsoft.Extensions.Logging.Console库(它的全部依赖库也会被同时添加到项目中)。和dotnet CLI一样,可用Visual Studio生成自己的NuGet包,方法是选择“生成”|“打包<项目名称>”。类似地,可在项目属性的“打包”标签页中指定包的版本号。

10.3.7 调用被引用的包或项目

添加了对包的引用后,就好比它的所有源代码都已包含到自己的项目中。代码清单10.12展示了如何使用Microsoft.Extensions.Logging.Console库(请自行添加相应的using指令),输出10.4展示了结果。

代码清单10.12 调用NuGet包

输出10.4

Microsoft.Extensions.Logging.Console库用于在控制台(即命令行窗口)上输出数据。在上面的例子中,我们向控制台输出了一条信息和一条警告。

如果你还引用了Microsoft.Extensions.Logging.Debug库,可以在上面例子中的.AddConsole()之前或者之后加一个.AddDebug(),这样便会将输出10.4中的数据输出在Visual Studio的调试输出窗口。(在Visual Studio中,选择“调试”|“窗口”|“输出”菜单命令便可打开该窗口。在Visual Studio Code中,选择“View”|“Debug Console”可以打开类似的窗口。)

包含Microsoft.Extensions.Logging.Console库的NuGet包有三个依赖项 [1] 。在Visual Studio的“解决方案资源管理器”窗口的树形列表中,可以在“依赖项”|“包”中看到该包及其依赖项。通过添加NuGet包,将自动添加所有依赖项。

[1] Microsoft有可能在该包的新版本中添加更多依赖项。——译者注

10.4 类型封装

类封装行为和数据,而程序集封装一组类型。开发者可将一个系统分解成多个程序集,在多个应用程序之间共享,或将它们与第三方提供的程序集集成。

10.4.1 类型声明中的public或internal访问修饰符

不添加任何访问修饰符的类或结构体会被默认声明为内部访问(等同于使用关键字internal来声明),而嵌套类型(即声明在类中的类)则默认被声明为私有访问。这种类无法从程序集外部访问。即使另一个程序集引用了该类所在的程序集,被引用程序集中的所有internal类都无法访问。

类似于为类成员使用private和protected访问修饰符来指定不同封装级别,C#允许为类添加访问修饰符以控制类在程序集中的封装级别。可用的访问修饰符包括public和internal。想在程序集外部可见的类必须标记成public。因此,在编译Coordinates.dll程序集之前,需要像代码清单10.13那样将类型声明修改为public。

代码清单10.13 使类型在程序集外部可用

类似地,class和enum声明也可指定为public或internal [1] 。

internal访问修饰符并非只能用于类型声明,还能用于类型的成员。所以,可将某个类型标记为public,而只将其中一些方法标记为internal,确保成员只在程序集内部可用。成员的可访问性无法大于它所在的类型。例如,将类声明为internal,它的public成员也只能从程序集中访问。

10.4.2 protected internal类型成员修饰符

protected internal是另一种类型成员访问修饰符。这种成员可从其所在程序集的任何位置以及类型的派生类中访问(即使派生类在不同程序集中)。由于默认是private,所以随便指定别的一个访问修饰符(public除外),成员的可见性都会稍微增大。

注意  protected internal成员可从所在程序集的任何位置以及类型的派生类中访问(即使派生类不在同一个程序集中)。

初学者主题:类型成员的可访问性修饰符

表10.1提供了完整的访问修饰符列表。

表10.1 可访问性修饰符

[1] 嵌套类可使用其他类成员能使用的任何访问修饰符(例如private)。但在类作用域外部,唯一可用的访问修饰符是public和internal。

10.5 定义命名空间

第2章讲过,任何数据类型都用命名空间与类型名称的组合来标识。事实上,CLR对“命名空间”一无所知。类型名称都是完全限定的,其中包含了命名空间。早先定义的类没有显式声明命名空间。这些类自动声明为默认的全局命名空间的成员。但这极有可能造成名称冲突。试图定义两个同名类时,冲突就会发生。一旦开始引用第三方程序集,名称冲突概率变得更大。

更重要的是,CLI框架内部有成千上万个类型,外部则更多。所以,为特定问题寻找适当的类型可能十分困难。

解决问题的方案是组织所有类型,用命名空间 对它们进行逻辑分组。例如,System命名空间外部的类通常应该放到与公司名、产品名或者“公司名+产品名”对应的命名空间中。例如,来自Addison-Wesley的类应该放到Awl或AddisonWesley命名空间中,而来自Microsoft的类(System中的类除外)应该放到Microsoft命名空间中。命名空间的第二级是不会随着版本升级而改变的稳定产品名称。事实上,稳定性在所有级别上都是关键。改变命名空间名称会影响版本兼容性,所以应该避免。有鉴于此,不要使用容易变化的名称(组织层次结构、短期品牌等)。

命名空间应使用PascalCase大小写,但如果你的品牌使用非传统大小写,也可以使用和品牌相符的大小写。(一致性是关键,所以如果面临两难选择——是PascalCase还是品牌名称,就使用一致性最好的。)用namespace关键字创建命名空间,并将类分配给该命名空间,如代码清单10.14所示。

代码清单10.14 定义命名空间

命名空间大括号之间的所有内容都从属于该命名空间。在代码清单10.14中,Program被放到命名空间AddisonWesley中,所以它的全名是AddisonWesley.Program。

注意  CLR中没有“命名空间”这种东西。类型名称必然完全限定。

和类相似,命名空间也支持嵌套,以便对类进行层次化的组织。例如,与网络API相关的所有系统类都放到System.Net命名空间中,而与Web相关的放到System.Web中。

有两个办法嵌套命名空间。第一个办法是逐级嵌套(和类一样),如代码清单10.15所示。

代码清单10.15 逐级嵌套命名空间

这样嵌套会将Program类分配给AddisonWesley.Michaelis.EssentialCSharp命名空间。

第二个办法是在namespace声明中使用完整命名空间名称,每个标识符都以句点分隔,如代码清单10.16所示。

代码清单10.16 使用句点分隔每个标识符,从而嵌套命名空间

无论像代码清单10.15或代码清单10.16那样,还是采取两者的组合方式来声明命名空间,最终的CIL代码都完全一致。同一个命名空间可多次出现,可在多个文件中出现,甚至可跨越多个程序集。例如,规范是将每个类放到单独的文件中。所以可为每个类定义一个文件,并用同一个命名空间声明把类包容起来。

由于命名空间是组织类型的关键,所以经常都用命名空间组织所有类文件。具体是为每个命名空间都创建一个文件夹,将AddisonWesley.Fezzik.Services.Registration Service这样的类放到和名称对应的文件夹层次结构中。

使用Visual Studio项目时,如项目名是AddisonWesley.Fezzik,就创建子文件夹Services,将RegistrationService.cs放到其中。然后创建另一个子文件夹Data,在其中放入和程序中的实体有关的类,比如RealestateProperty、Buyer和Seller。

设计规范

·要为命名空间附加公司名前缀,防止不同公司使用同一个名称。

·要为命名空间二级名称使用稳定的、不随版本升级而变化的产品名称。

·不要定义没有明确放到一个命名空间中的类型。

·考虑创建和命名空间层次结构匹配的文件夹结构。

10.6 XML注释

第1章介绍了注释。但XML注释更胜一筹,它不仅仅是向其他审阅代码的程序员显示的注解。XML注释遵循随Java开始流行起来的实践准则。虽然C#编译器在最终生成的可执行文件中忽略所有注释,但开发者可利用命令行选项,指示编译器 [1] 将XML注释提取到单独的XML文件中。这样就可根据XML注释生成API文档。此外,C#编辑器可解析代码中的XML注释,并对其进行分区显示(例如,可使用有别于其他代码的一种颜色),或者解析XML注释数据元素并向开发者显示。

图10.4演示IDE如何利用XML注释向开发者提示如何编码。这种提示能为大型应用程序的开发提供重要帮助,尤其是多个开发者需要共享代码的时候。但为了让它起作用,开发者必须花时间在代码中输入XML注释内容,然后指示编译器创建XML文件。下一节将解释具体如何做。

图10.4 利用XML注释在Visual Studio IDE中显示编码提示

从Visual Studio 2019开始,可以在注释中使用简单的HTML标签,并且会在编码提示中产生相应的效果。比如,将console写在<strong>和</strong>之间会使console一词显示为如图10.4中的黑体。

10.6.1 将XML注释和编程构造关联

来看看代码清单10.17展示的DataStorage类。

代码清单10.17 使用XML注释添加代码注释

代码清单10.17既使用了跨越多行的XML带分隔符的注释,也使用了每行都要求单独使用一个///分隔符的XML单行注释。

由于XML注释旨在提供API文档,所以一般只和C#声明(比如代码清单10.17中的类或方法)配合使用。如试图将XML注释嵌入代码,同时不和一个声明关联,就会造成编译器显示一个警告。编译器判断是否关联的依据很简单——如XML注释恰好在一个声明之前,两者就是关联的。

虽然C#允许在注释中使用任意XML标记,但C#标准明确定义了一组可以使用的标记。<seealso cref="System.IO.StreamWriter"/>是使用seealso标记的一个例子。该标记在文本和System.IO.StreamWriter类之间创建了一个链接。

10.6.2 生成XML文档文件

编译器检查XML注释格式是否正确,如果格式不正确,则显示警告。生成XML文件需要为ProjectProperties元素添加一个DocumentationFile子元素:

该子元素导致在生成期间使用<程序集名称>.xml作为文件名在输出目录生成一个XML文件。代码清单10.18展示了最终生成的CommentSamples.XML文件的内容。

代码清单10.18 CommentSamples.xml

文件只包含将元素关联回对应C#声明所需的最基本的元数据。这一点需要注意,因为为了生成任何有意义的文档,一般都有必要将XML输出和生成的程序集配合起来使用。幸好,可利用一些工具(比如免费的GhostDoc和开源项目NDoc [2] )来生成文档。

设计规范

·如果签名不能完全说明问题,要为公共API提供XML文档,其中包括成员说明、参数说明和API调用示例。

[1] C#标准没有硬性规定要由C#编译器还是单独的实用程序来提取XML数据。但所有主流C#编译器都通过一个编译开关提供了该功能,而不是通过一个额外的实用程序。

[2] 请访问http://ndoc.sourceforge.net,更多地了解这个工具。

10.7 垃圾回收

垃圾回收是“运行时”的核心功能,旨在回收不再被引用的对象所占用的内存。这句话的重点是“内存”和“引用”。垃圾回收器只回收内存,不处理其他资源,比如数据库连接、句柄(文件、窗口等)、网络端口以及硬件设备(比如串口)。此外,垃圾回收器根据是否存在任何引用来决定要清理什么。这暗示垃圾回收器处理的是引用对象,并且只回收堆上的内存。另外,还意味着假如维持对一个对象的引用,就会阻止垃圾回收器重用对象所用的内存。

高级主题:.NET中的垃圾回收

垃圾回收器的许多细节都依赖于CLI框架,所以各不相同。本节讨论最常见的Microsoft .NET框架实现。

.NET的垃圾回收器采用mark-and-compact算法 [1] 。一次垃圾回收周期开始时,它识别对象的所有根引用 。根引用是来自静态变量、CPU寄存器以及局部变量或参数实例(以及本节稍后会讲到的f-reachable对象)的任何引用。基于该列表,垃圾回收器可遍历每个根引用所标识的树形结构,并递归确定所有根引用指向的对象。这样,垃圾回收器就可识别出所有可达对象 。

执行垃圾回收时,垃圾回收器不是枚举所有访问不到的对象;相反,它将所有可达对象紧挨着放到一起,从而覆盖不可访问的对象(也就是垃圾,或者不可达对象)所占用的内存。

为定位和移动所有可达对象,系统要在垃圾回收器运行期间维持状态的一致性。为此,进程中的所有托管线程都会在垃圾回收期间暂停。这显然会造成应用程序出现短暂的停顿。不过,除非某次垃圾回收耗时特别长或者垃圾回收过于频繁,否则这个停顿是不太引人注意的。为尽量避免在不恰当的时间执行垃圾回收,System.GC对象包含一个Collect()方法。可在执行关键代码之前调用它(执行这些代码时不希望GC运行)。这样做不会阻止垃圾回收器运行,但会显著减小它运行的可能性——前提是关键代码执行期间不会发生内存被大量消耗的情况。

.NET垃圾回收的特别之处在于,并非所有垃圾都一定会在一个垃圾回收周期中清除。研究对象的生存期会发现:相较于长期存在的对象,最近创建的对象更有可能需要垃圾回收。为此,.NET垃圾回收器支持“代”(generation)的概念,它会以更快的频率尝试清除生存时间较短的对象(新生对象)。而那些已在一次垃圾回收中“存活”下来的对象(老对象)会以较低的频率清除。具体地说,共有3代对象。一个对象每次在一个垃圾回收周期中存活下来,它都会移动到下一代,直至最终移动到第二代(从第零代开始)。相较于第二代对象,垃圾回收器会以更快的频率对第零代的对象执行垃圾回收。

在.NET的beta测试阶段,一些舆论认为它的性能比不上非托管代码,但时间已经证明,.NET的垃圾回收机制是相当高效的。更重要的是,它带来了开发过程的总体效率的提高——虽然在极少数情况下,因为要对特定算法进行优化,托管代码的性能会出现打折扣的情况。

弱引用

迄今为止讨论的所有引用都是强引用 ,因其维持着对象的可访问性,阻止垃圾回收器清除对象所占用的内存。此外,框架还支持弱引用 。弱引用不阻止对对象进行垃圾回收,但会维持一个引用。这样,对象在被垃圾回收器清除之前可以重用。

弱引用是为创建起来代价较高(开销很大),而且维护开销特别大的引用对象而设计的。例如,假定一个很大的对象列表要从一个数据库中加载并向用户显示。在这种情况下,加载列表的代价是很高的。一旦列表被用户关闭,就应该可以进行垃圾回收。但假如用户多次请求这个列表,那么每次都要执行代价高昂的加载动作。解决方案是使用弱引用。这样就可使用代码检查列表是否被清除。如尚未被清除,就重新引用同一个列表。这样,弱引用就相当于对象的一个内存缓存。缓存中的对象可被快速获取。但假如垃圾回收器已回收了这些对象的内存,就还是要重新创建它们。

如认为引用对象(或对象集合)应该进行弱引用,就把它赋给System.WeakReference(参见代码清单10.19)。

代码清单10.19 使用弱引用

上面代码使用了泛型编程,该编程范式会在第12章介绍。目前可以暂时忽略代码中的“<byte[]>”。虽然WeakReference类也有非泛型版本,但是一般很少被使用。

代码的主要逻辑体现在GetData()方法中。该方法确保返回特定的数据,要么返回缓存的数据,要么重新加载。GetData()方法首先检查Data属性是否为null。如果是,则加载数据并赋值给局部变量target。这样新加载的数据便有了一个引用,确保不会被垃圾回收器清除。然后我们创建一个指向新加载的数据的WeakReference类对象,并将它赋值给Data属性。最后便可以返回WeakReference类对象了。不要跳过局部变量而直接将数据的引用交给WeakReference类对象,否则在数据被清除之前,可能没有机会将它返回。(不要这样做:new WeakReference<byte[]>(LoadData())。)

如果Data属性不为null,则根据声明它一定有一个WeakReference类对象。这时调用TryGetTarget()方法提取数据引用并直接赋值给局部变量target,以避免被垃圾回收器清除。然后便可返回数据。

最后,如果TryGetTarget()方法提取不出数据,则同样加载新数据,调用SetTarget()方法重新设置Data属性,然后返回数据。

[1] 所谓mark-and-compact算法,mark是指先确定所有可达对象,compact是指移动这些对象,使它们紧挨着存放。整个过程有点儿像磁盘碎片整理。注意MSDN文档中把compact不恰当地翻译成“压缩”。——译者注

10.8 资源清理

垃圾回收是“运行时”的重要职责。但要注意,垃圾回收旨在提高内存利用率,而非清理文件句柄、数据库连接字符串、端口或其他有限的资源。

10.8.1 终结器

终结器 (finalizer)允许程序员写代码来清理类的资源。但和使用new操作符显式调用构造函数不同,终结器不能从代码中显式调用。没有和new对应的操作符(比如像delete这样的操作符)。相反,是垃圾回收器负责为对象实例调用终结器。因此,开发者不能在编译时确定终结器的执行时间。唯一确定的是终结器会在对象最后一次使用之后,并“通常”在应用程序正常关闭前的某个时间运行。这里“通常”一词是为了强调事实上终结器有可能不会被调用。尤其当程序被强行关闭时。例如,计算机关机,或者程序被调试器强行终止,终结器都很有可能不会被调用。此外,在.NET Core环境中,甚至在正常情况下,终结器在程序结束前也有可能不会被调用。出于这个原因,我们将在下一节介绍如何用其他方法实现对象的终结操作。

注意  编译时不能确定终结器的确切运行时间。

终结器的声明与C++析构器的语法完全一致。如代码清单10.20所示,终结器声明要求在类名之前添加一个“~”字符。

代码清单10.20 定义终结器

终结器不允许传递任何参数,所以不可重载。此外,终结器不能显式调用。调用终结器的只能是垃圾回收器。因此,为终结器添加访问修饰符没有意义(也不支持)。基类中的终结器作为对象终结调用的一部分被自动调用。

注意  终结器不能显式调用,只有垃圾回收器才能调用。

由于垃圾回收器负责所有内存管理,所以终结器不负责回收内存。相反,它们负责释放像数据库连接和文件句柄这样的资源,这些资源需通过一次显式的行动来进行清理,而垃圾回收器不知道具体如何采取这些行动。

代码清单10.20中的终结器的主要目的是调用File.Delete(),将在构造函数中创建的临时文件删除。但是它首先调用了FileStream对象的Dispose()方法将该对象销毁。FileStream类有自己的终结器,并具有与Dispose()相同的效果,因此通常不是必须要调用其Dispose()方法。但在这里我们需要确保该FileStream对象的销毁先于File.Delete()发生,否则Delete()无法删除文件。反之,如果不主动销毁FileStream对象,则不能预测它的终结器与TemporaryFileStream对象的终结器哪一个先被调用,导致不能预测文件能否被删除。从另一方面说,假如上面的程序对对象销毁的顺序性没有要求,则没有必要在TemporaryFileStream的终结器里调用FileStream对象的Dispose()方法。在设计程序时,应该避免实现没有必要的终结器。

注意终结器在自己的线程中执行,这使它们的执行变得更不确定。这种不确定性使终结器中(调试器外)未处理的异常变得难以诊断,因为造成异常的情况是不明朗的。从用户的角度看,未处理异常的引发时机显得相当随机,跟用户当时执行的任何操作都没有太大关系。有鉴于此,一定要在终结器中避免异常。为此需采取一些防卫性编程技术,比如空值检查(参见代码清单10.20)。实际上,通常应该在终结器中捕获所有可能发生的异常,并通过其他途径进行汇报,而不是放任这些异常逃逸,留给系统默认处理。更好的方式是将异常捕获并记录在日志文件中或者显示在用户界面的诊断信息区等。就这个原因,我们在上面的代码中将File.Delete()包围在try/catch块中。

对于执行终结器来说,另一个可能的选择是调用System.GC.WaitForPendingFinalizers()。它将使当前线程暂停,当所有被垃圾回收的对象的终结器被调用完成后恢复运行。

10.8.2 使用using语句进行确定性终结

终结器的问题在于不支持确定性终结(也就是预知终结器在何时运行)。相反,终结器是对资源进行清理的备用机制。假如类的使用者忘记显式调用必要的清理代码,就得依赖终结器清理资源。

例如,假定TemporaryFileStream不仅包含终结器,还包含Close()方法。该类使用了一个可能大量占用磁盘空间的文件资源。使用TemporaryFileStream的开发者可显式调用Close()回收磁盘空间。

很有必要提供进行确定性终结的方法,来避免依赖终结器不确定的计时行为。即使开发者忘记显式调用Close(),终结器也会调用它。虽然终结器运行得会晚一些(相较于显式调用Close()),但该方法肯定会得到调用。

由于确定性终结的重要性,基类库为这个使用模式包含了特殊接口,而且C#已将这个模式集成到语言中。IDisposable接口用名为Dispose()的方法定义了该模式的细节。开发者可针对资源类调用该方法,从而dispose [1] 当前占用的资源。代码清单10.21演示了IDisposable接口以及调用它的一些代码。

代码清单10.21 使用IDisposable清理资源

Program.Search()在用完TemporaryFileStream之后显式调用Dispose()。Dispose()负责清理和内存无关的资源(本例是一个文件),这些资源不会由垃圾回收器隐式清理。但在执行过程中,仍有一个漏洞会阻止Dispose()执行。实例化TemporaryFileStream后,调用Dispose()前,有可能发生一个异常。这造成Dispose()得不到调用,资源清理不得不依赖于终结器。为避免这个问题,调用者需要实现一个try/finally块。但开发者不需要显式地写一个这样的块。因为C#为此提供了using语句。最终代码如代码清单10.22所示。

代码清单10.22 执行using语句

在第一块高亮代码中,最终生成的CIL代码与写一个显式的try/finally块完全一样。如果自己写try/finally块,那么fileStream.Dispose()应该在finally块中调用。总之,using语句只是提供了try/finally块的语法快捷方式。

可在using语句内实例化多个变量,只需用逗号分隔每个变量即可。关键是所有变量都具有相同的类型,都实现了IDisposable。为强制使用同一类型,数据类型只能指定一次,而不是在每个变量声明之前都指定一次。

从C# 8.0开始,using语句有一个简化的写法:可以在声明单个变量的语句之前使用using关键字,就像代码清单10.22中第二块高亮代码所示的那样。这种写法每次只能声明一个变量,并且也要求其类型实现了IDisposable接口。当程序的运行越过了变量的作用区间(在本例中为search()方法的结束大括号)后,该变量的Dispose()方法便会被自动调用。此外,用using关键字声明的变量还有一个限制,就是这种变量不能再被赋值为其他值。

10.8.3 垃圾回收、终结和IDisposable

代码清单10.21还有另外几个值得注意的地方。第一,IDisposable.Dispose()方法包含对System.GC.SuppressFinalize()的调用,作用是从终结(f-reachable)队列中移除TemporaryFileStream类实例。这是因为所有清理都在Dispose()方法中完成了,而不是等着终结器执行。

不调用SuppressFinalize(),对象的实例会包括到f-reachable队列中。该队列中的对象已差不多准备好了进行垃圾回收,只是它们还有终结方法没有运行。这种对象只有在其终结方法被调用之后,才能由“运行时”进行垃圾回收。但垃圾回收器本身不调用终结方法。相反,对这种对象的引用会添加到f-reachable队列中,并由一个额外的线程根据执行上下文,挑选合适的时间进行处理。讽刺的是,这造成了托管资源的垃圾回收时间的推迟——而许多这样的资源本应更早一些被清理。推迟是因为f-reachable队列是“引用”列表。所以,对象只有在它的终结方法得到调用,而且对象引用从f-reachable队列中删除之后,才会真正变成“垃圾”。

注意  有终结器的对象如果不显式dispose,其生存期会被延长,因为即使对它的所有显式引用都不存在了,f-reachable队列仍然包含对它的引用,使对象一直生存,直至f-reachable队列处理完毕。

正是由于这个原因,Dispose()才调用System.GC.SuppressFinalize,告诉“运行时”不要将该对象添加到f-reachable队列,而是允许垃圾回收器在对象没有任何引用(包括任何f-reachable引用)时清除对象。

第二,Dispose()调用了Dispose(bool disposing)方法,并传递实参true。结果是为Stream调用Dispose()方法(清理它的资源并阻止终结)。接着,临时文件在调用Dispose()后立即删除。这个重要的调用避免了一定要等待终结队列处理完毕才能清理资源的限制。

第三,终结器现在不是调用Close(),而是调用Dispose(bool disposing),并传递实参false。结果是即使文件被删除,Stream也不会关闭(disposed)。原因是从终结器中调用Dispose(bool disposing)时,Stream实例本身还在等待终结(或者已经终结,系统会以任意顺序终结对象)。所以,在执行终结器时,拥有托管资源的对象不应清理,那应该是终结队列的职责。

第四,同时创建Close()和Dispose()方法需谨慎。只看API并不知道Close()会调用Dispose()。所以开发者搞不清楚是否需要显式调用Close()和Dispose()。

第五,若要提高终结器在程序结束之前被调用的可能性,可以将终结器中的代码实现并注册到AppDomain.CurrentDomain.ProcessExit事件处理器中。这个方法即便在.NET Core中也有效。只要程序没有异常终止,可以保证代码被执行。(下一节将具体介绍)

设计规范

·要只为使用了稀缺或昂贵资源的对象实现终结器方法,即使终结会推迟垃圾回收。

·要为有终结器的类实现IDisposable接口以支持确定性终结。

·只有当类包含必须释放的资源,而该资源自己又没有终结器的时候,才要在类中实现终结器。

·要重构终结器方法来调用与IDisposable相同的代码,可能就是调用一下Dispose()方法。

·不要在终结器方法中抛出异常。

·若要提高终结器在程序结束之前被调用的可能性,考虑将终结器中的代码实现在事件处理器里并注册到AppDomain.CurrentDomain.ProcessExitevent中。

·如果一个类同时注册了AppDomain.CurrentDomain.ProcessExitevent事件,又实现了Dispose(),一定要在Dispose()方法中解除注册的事件。

·要从Dispose()中调用System.GC.SuppressFinalize(),以使垃圾回收更快地发生,并避免重复性的资源清理。

·要保证Dispose()可以重入(可被多次调用)。

·要保持Dispose()的简单性,把重点放在终结所要求的资源清理上。

·避免为自己拥有的、带终结器的对象调用Dispose()。相反,依赖终结队列清理实例。

·避免在终结方法中引用未被终结的其他对象。

·要在重写Dispose()时调用基类的实现。

·考虑在调用Dispose()后将对象状态设为不可用。对象被dispose之后,调用除Dispose()之外的方法应引发ObjectDisposedException异常。(Dispose()应该能多次调用。)

·要为含有可dispose字段(或属性)的类型实现IDisposable接口,并dispose这些字段引用的对象。

·要在派生类的Dispose()中调用基类的Dispose()。

语言对比:C++——确定性析构

虽然终结器类似于C++析构器,但由于编译时无法确定终结器的执行时间,因此两者实际存在相当大的差别。垃圾回收器调用C#终结器是在对象最后一次使用之后、应用程序关闭之前的某个时间。相反,只要对象(而非指针)超出作用域, C++析构器就自动调用。

虽然运行垃圾回收器可能代价相当高,但事实上垃圾回收器拥有足够的判断力,会一直等到处理器占用率较低的时候才运行。在这一点上,我们认为它优于确定性析构器。确定性析构器会在编译时定义的位置运行——即使当前处理器处于重负荷下。

高级主题:在程序结束之前强制释放资源

从.NET Core开始,程序结束时终结器不一定会被调用。若要提高终结器被调用的可能性,需要为相应的代码进行注册。因此在下面的代码清单10.23中请注意SampleUnmanagedResource构造函数中与ProcessExit相关的代码。(这段代码涉及了LINQ,事件注册和一些特殊特性,我们将分别在后面的第12、14、18章具体介绍。)

代码清单10.23 注册程序退出事件处理器

没有参数传递给程序时的输出如输出10.5所示。

输出10.5

上面代码首先调用DoStuff()方法创建了SampleUnmanagedResource类实例。

创建SampleUnmanagedResource类实例的时候,其构造函数会被调用。我们在其构造函数中调用WriteLine()向控制台输出文字,用来模拟创建托管资源和创建非托管资源的动作 [2] 。接着,我们声明了一个“委托”(delegate),或称事件处理器,它将在程序退出时执行。在事件处理器中,我们通过一个指向SampleUnmanagedResource实例的WeakReference对象来调用其Dispose()方法,并且该调用仅当SampleUnmanagedResource实例存在时才会发生。WeakReference确保了ProcessExit事件处理器不会抓住SampleUnmanagedResource的实例不放,从而导致在该实例无法被垃圾回收器销毁。最后,我们通过AppDomain.CurrentDomain.ProcessExit注册事件处理器,并且把事件处理器保存到ProcessExitHandler属性中。将它保存到属性中的目的是在Dispose()方法中将事件处理器注销,以避免Dispose()方法被重复调用。

回到DoStuff()方法中,我们检查命令行参数,看在程序启动时是否附加了“-Dispose”选项。如果是,则调用Dispose()方法,从而终结器和ProcessExit事件处理器便不会再被调用。在这种情况下,DoStuff()方法返回时SampleUnmanagedResource的实例便不会有基础引用。当垃圾回收器运行时,便会看到这个没有引用的实例,于是便会将它放入待终结队列。

当程序开始结束的时候,如果SampleUnmanagedResource实例的Dispose()方法和终结器均未被执行,则AppDomain.CurrentDomain.ProcessExit事件便会执行并调用SampleUnmanagedResource注册的事件处理器,于是Dispose()方法便会在事件处理器中被调用。代码清单10.21中的Dispose()方法有重要的一点:它会注销事件处理器,从而避免Dispose()方法被重复调用。

值得注意的是,虽然你可以随时调用GC.Collect()触发垃圾回收器工作,然后紧接着调用GC.WaitForPendingFinalizers()等待所有没有基础引用的对象的终结器被调用,并且理论上你也可以在程序即将结束时执行此操作以确保释放资源,但是这个做法也有其局限性。首先,如果你正在开发一个程序库,便没有机会在程序结束时做这件事,因为程序库里没有Main()方法。其次,很多看似简单的东西,比如普通的静态字段,它们都是有基础引用的,因此无法被垃圾回收器回收。所以,最稳妥的方式还是注册ProcessExit事件处理器。

高级主题:从构造函数传播的异常

即使有异常从构造函数传播出来,对象仍会实例化,只是没有新实例从new操作符返回。如类型定义了终结器,对象一旦准备好进行垃圾回收,就会运行该方法(即使只构造了一部分的对象,终结方法也会运行)。另外要注意,如构造函数过早共享它的this引用,即使构造函数抛出异常,也能访问该引用。不要让这种情况发生。

高级主题:对象复活

调用对象的终结方法时,对该对象的引用都已消失。垃圾回收前唯一剩下的步骤就是运行终结代码。但完全可能无意中重新引用一个待终结的对象。这样,被重新引用的对象就不再是不可访问的,所以不能当作垃圾被回收掉。但假如对象的终结方法已经运行,那么除非显式标记为要进行终结(使用GC.ReRegisterFinalize()方法),否则终结方法不一定会再次运行。

显然,像这样的对象复活是非常罕见的,而且通常应该避免发生。终结代码应该简单,只清理它引用的资源。

[1] dispose在本书没有翻译。在英语语境中,它的意思是“摆脱”或“除去”(get rid of)一个东西,尤其是在这个东西很难除去的情况下。MSDN文档把它翻译成“释放”,意思是显式释放或清理对象包装的资源。之所以认为“释放”不恰当,除了和release一词冲突之外,还因为dispose强调了“清理资源”,而且在完成(它包装的)资源的清理之后,对象本身的内存并不会释放。所以,“dispose一个对象”或者“close一个对象”真正的意思是:清理对象中包装的资源(比如它的字段所引用的对象),然后等待垃圾回收器自动回收该对象本身占用的内存。——译者注

[2] 在上面代码的中先找到SampleUnmanagedResource类的构造函数,然后可以在其中找到WriteLine(“Creating managed stuff...", ……)和WriteLine("Creating unmanaged stuff...", ……)两行代码。它们向控制台打印了两行文字“正在创建托管资源……”和“正在创建非托管资源……”。这两行输出文字用来模拟实际创建两种资源的操作。——译者注

10.9 推迟初始化

上一节讨论了如何用using语句确定性地dispose对象,以及在没有进行确定性dispose的时候终结队列如何清理资源。

与此相关的模式称为推迟初始化 或者推迟加载 。使用推迟初始化,可在需要时才创建(或获取)对象,而不是提前创建好——尤其是它们永远都不使用的前提下。来考虑代码清单10.24中的FileStream属性。

代码清单10.24 推迟加载属性

在FileStream表达式主体属性中,我们在直接返回InternalFileStream的值之前检查它是否为空。如为空,就先实例化TemporaryFileStream对象,在返回新实例前先把它赋给InternalFileStream。这样只有当调用FileStream属性的get访问器方法时才实例化属性要求的TemporaryFileStream对象。如果get访问器方法永不调用,那么TemporaryFileStream对象永不实例化。这样就可省下进行实例化所需的时间。显然,如实例化代价微不足道或不可避免(而且不适合推迟这个必然要做的事情),就应直接在声明时或在构造函数中赋值。

高级主题:为泛型和Lambda表达式使用推迟加载

从C# 4.0和Microsoft .NET Framework 4.0开始,CLR添加了一个新类来帮助进行推迟初始化,这个类就是System.Lazy<T>。代码清单10.25演示了如何使用。

代码清单10.25 使用System.Lazy<T>推迟加载属性

System.Lazy<T>获取一个类型参数(T),该参数标识了System.Lazy<T>的Value属性要返回的类型。不是将一个完全构造好的TemporaryFileStream赋给属性的支持字段,相反,赋给它的是Lazy<TemporaryFileStream>的一个实例(一个轻量级的调用),将TemporaryFileStream本身的实例化推迟到访问Value属性(进而访问FileStream属性)的时候才进行。

如除了类型参数(泛型)还使用了委托,甚至可提供一个函数指定在访问Value属性值时如何初始化对象。代码清单10.25演示了如何将委托(本例是一个Lambda表达式)传给System.Lazy<T>的构造函数。

注意,Lambda表达式本身,即()=> new TemporaryFileStream(),是直到调用Value时才执行的。Lambda表达式提供了一种方式为将来发生的事情传递指令,但除非显式请求,否则那些指令不会执行。

一个显然的问题便是,什么时候调用System.Lazy<T>会比代码清单10.24中的方法更好?实际上它们几乎没有区别。在不考虑并行执行的情况下,代码清单10.24中的方法更简单一点,但这个方法中的实例化操作在多线程情况下可能会引起竞争问题(race condition)。这是因为它先判断InternalFileStream属性是否为null,如果是则创建实例。而在其实例被创建之前,多个线程有可能同时发现该属性为null,从而多次创建实例。而System.Lazy<T>则没有这个问题,它提供了一个线程安全机制,会确保只创建一个实例。

10.10 小结

本章围绕如何构建健壮的类库展开了全面讨论。所有主题也适用于内部开发,但它们更重要的作用是构建健壮的类。最终目标是构建更健壮、可编程性更好的API。同时涉及健壮性和可编程性的主题包括“命名空间”和“垃圾回收”。涉及可编程性的其他主题还有“重写object的虚成员”“操作符重载”以及“用XML注释来编档”。

异常处理通过定义一个异常层次结构,并强迫自定义异常进入该层次结构,从而充分地利用了继承。此外,C#编译器利用继承来验证catch块顺序。第11章将解释为什么继承是异常处理的核心部分。

第11章 异常处理

第5章讨论了如何使用try/catch/finally块执行标准异常处理。在那一章中,catch块主要捕捉System.Exception类型的异常。本章将讨论异常处理的更多细节,包括其他异常类型、定义自定义异常类型以及用于处理每种异常类型的多个catch块。本章还将详细描述异常对继承的依赖。

11.1 多异常类型

代码清单11.1抛出System.ArgumentException而不是第5章演示的System.Exception。C#允许代码抛出从System.Exception直接或间接派生的任何异常类型。

用关键字throw抛出异常实例。所选的异常类型应该能最好地说明发生异常的背景。

代码清单11.1 抛出异常

以代码清单11.1的TextNumberParser.Parse()方法为例。调用Array.IndexOf()时,在textDigit为空的前提下利用了C# 7.0的throw表达式功能。C# 7.0之前不支持throw表达式,只支持throw语句,所以需要两个单独的语句:一个进行空检查,另一个抛出异常。但这样就无法在同一个语句中嵌入throw和空合并操作符(??)。

程序不是抛出System.Exception,而是抛出更合适的ArgumentException,因为类型本身指出什么地方出错(参数异常),并包含了特殊的参数来指出具体是哪一个参数出错。

ArgumentNullException和NullReferenceException这两个异常很相似。前者应在错误传递了空值时抛出。空值是无效参数的特例。非空的无效参数则应抛出Argument-Exception或ArgumentOutOfRangeException。一般只有在底层“运行时”解引用null值(想调用对象的成员,但发现对象的值为空)时才抛出NullReferenceException。开发者不要自己抛出NullReferenceException。相反,应在访问参数前检查它们是否为空,为空就抛出ArgumentNullException,这样能提供更具体的上下文信息,比如参数名等。如果在实参为空时可以无害地继续,请一定使用C# 6.0的空条件操作符(?.)来避免“运行时”抛出NullReferenceException。

参数异常类型(包括ArgumentException、ArgumentNullException和ArgumentOutOf-RangeException)的一个重要特点是构造函数支持用一个字符串参数来标识参数名。C# 6.0以前需硬编码一个字符串(例如"textDigit")来标识参数名。参数名发生更改,开发者必须手动更新该字符串。幸好,C# 6.0增加了一个nameof操作符,它获取参数名标识符并在编译时生成参数名,如代码清单11.1的nameof(textDigit)所示。它的好处在于,现在IDE可利用重构工具(比如自动重命名)自动更改标识符,包括在作为实参传给nameof操作符的时候。另外,如参数名发生更改(不是通过重构工具),在传给nameof操作符的标识符不复存在时会报告编译错误。从C# 6.0起,编程规范在抛出参数异常时总是为参数名使用nameof操作符。第18章完整解释了nameof操作符。目前只需知道nameof返回所标识的实参的名称。

还有几个直接或间接从System.SystemException派生的异常仅供“运行时”抛出,其中包括System.StackOverflowException、System.OutOfMemoryException、System.Runtime.InteropServices.COMException、System.ExecutionEngineException和System.Runtime.InteropServices.SEHException。不要自己抛出这些异常。类似地,不要抛出System.Exception或System.ApplicationException。它们过于宽泛,为问题的解决提供不了太多帮助。相反,要抛出最能说明问题的异常。虽然开发者应避免创建可能造成系统错误的API,但假如代码的执行达到一种再执行就会不安全或者不可恢复的状态,就应该果断地调用System.Environment.FailFast()。这会向Windows Application事件日志写入一条消息,然后立即终止进程。(如用户事先进行了设置,消息还会发送给“Windows错误报告”。)

设计规范

·要在向成员传递了错误参数时抛出ArgumentException或者它的某个子类型。抛出尽可能具体的异常(例如ArgumentNullException)。

·不要抛出System.SystemException或者它的派生类型。

·不要抛出System.Exception、System.NullReferenceException或者System.Application-Exception。

·考虑在程序继续执行会变得不安全时调用System.Environment.FailFast()来终止进程。

·要为传给参数异常类型的paramName实参使用nameof操作符。接收这种实参的异常类型包括ArgumentException、ArgumentOutOfRangeException和ArgumentNullException。

11.2 捕捉异常

可通过捕捉特定的异常类型来识别并解决问题。换言之,不需要捕捉异常并使用一个switch语句,根据异常消息来决定要采取的操作。相反,C#允许使用多个catch块,每个块都面向一个具体的异常类型,如代码清单11.2所示。

代码清单11.2 捕捉不同的异常类型

代码清单11.2总共有5个catch块,每个处理一种异常类型。发生异常时,会跳转到与异常类型最匹配的catch块执行。匹配度由继承链决定。例如,即使抛出的是System.Exception类型的异常,由于System.InvalidOperationException派生自System.Exception,因此InvalidOperationException与抛出的异常匹配度最高。最终,将由catch(InvalidOperationException...)捕捉到异常,而不是由catch(Exception ...)块捕捉。

从C# 6.0起,catch块支持一个额外的条件表达式。不是只根据异常类型来匹配,现在可以添加when子句来提供一个Boolean表达式。条件为true时,catch块才处理异常。

代码清单11.2在when子句中使用的是一个相等性比较操作符,但可以在这里使用任何条件表达式。例如,可以执行一次方法调用来验证条件。

也可以在catch主体中用if语句执行条件检查。但这样做会造成该catch块先成为异常的“处理程序”,再执行条件检查,导致难以在条件不满足时改为使用一个不同的catch块。而使用异常条件表达式 ,就可先检查程序状态(包括异常),而不需要先捕捉再重新抛出异常。

条件子句使用需谨慎。如条件表达式本身抛出异常,新异常会被忽略,且条件被视为false。因此,要避免异常条件表达式抛出异常。

catch块必须按从最具体到最常规的顺序排列以避免编译错误。例如,将catch (Exception ...)块移到其他任何一种异常之前都会造成编译错误。因为之前的所有异常都直接或间接从System.Exception派生。

catch块并非一定需要具名参数,例如catch (SystemException){...}。事实上,如下一节所述,最后一个catch甚至连类型参数都可以不要。

11.3 重新抛出现有异常

注意在捕捉InvalidOperationException的catch块中,虽然当前catch块的范围内有一个异常实例(exception)可供重新抛出,但还是使用了一个未注明要抛出什么异常的throw语句(一个独立的throw语句)。如选择抛出具体异常,会更新所有栈信息来匹配新的抛出位置。这会导致指示异常最初发生位置的所有栈信息丢失,使问题变得更难诊断。有鉴于此,C#支持不指定具体异常、但只能在catch块中使用的throw语句。这使代码可以检查异常,判断是否能完整处理该异常,不能就重新抛出异常(虽然没有显式指定这个动作)。结果是异常似乎从未被捕捉,也没有任何栈信息被替换。

高级主题/初学者主题:抛出现有异常而不替换栈信息

C# 5.0新增了一个机制,允许抛出之前抛出的异常而不丢失原始异常中的栈跟踪信息。这样即使在catch块外部也能重新抛出异常,而不是像以前那样只能在catch块内部使用throw;语句来重新抛出。虽然很少需要这样做,但偶尔需要包装或保存异常,直到程序执行离开catch块。例如,多线程代码可能用AggregateException包装异常。System.Runtime.ExceptionServices.ExceptionDispatchInfo类专门用来处理这种情况。你需要使用它的静态方法Capture()和实例方法Throw()。

代码清单11.3演示了如何在不重置栈跟踪信息或使用空throw语句的前提下重新抛出异常。

代码清单11.3 使用ExceptionDispatchInfo重新抛出异常

ExceptionDispatchInfo.Throw()值得注意的一个地方是,编译器不认为它是像普通throw语句那样的一个返回语句。例如,如方法签名返回一个值,但没有值从ExceptionDispatchInfo.Throw()所在的代码路径返回,编译器就会报错,指出没有返回值。所以,开发者有时不得不在ExceptionDispatchInfo.Throw()后面跟随一个return语句,即使该语句在运行时永远不会执行(相反是抛出异常)。

语言对比:Java——异常指示符

C#没有与Java异常指示符(exception specifiers)对应的东西。通过异常指示符,Java编译器可验证一个函数(或函数的调用层次结构)中抛出的所有可能的异常是已被捕捉到还是被声明为可以重新抛出。C#团队考虑过这种设计,但认为它的好处不足以抵消维护所带来的负担。所以,最终的决定是没必要维持一个特定调用栈上所有可能异常的列表。当然,这也造成不能轻松判断所有可能的异常。事实上,Java也做不到这一点。由于可能调用虚方法或使用晚期绑定(比如反射),因此编译时不可能完整分析一个方法可能抛出的异常。

11.4 常规catch块

C#要求代码抛出的任何对象都必须从System.Exception派生。但并非所有语言都如此要求。例如,C++允许抛出任意对象类型,包括不是从System.Exception派生的托管异常。不管是不是从System.Exception派生的所有异常在进入程序集之后,都会被“包装”成从System.Exception派生。结果是捕捉System.Exception的catch块现在可捕捉前面的块不能捕捉的所有异常。

C#还支持常规catch块 ,即catch{},其行为和catch(System.Exception exception)块完全一致,只是没有类型名或变量名。此外,常规catch块必须是所有catch块的最后一个。由于常规catch块在功能上完全等价于catch(System.Exception exception)块,而且必须放在最后,所以在同一个try/catch语句中,假如这两个catch块同时出现,编译器就会显示一条警告消息,因为常规catch块永远得不到调用。

高级主题:常规catch块的内部原理

事实上,与常规catch块对应的CIL代码是一个catch(object)块。这意味着不管抛出什么类型,常规catch块都能捕捉到它。有趣的是,不能在C#代码中显式声明catch(object)块。所以,没办法捕捉一个非System.Exception派生的异常,并拿一个异常实例仔细检查问题。

事实上,来自C++等语言的非托管异常通常会造成System.Runtime.Interop-Services.SEHException类型的异常,它从System.Exception派生。所以,常规catch块不仅能捕捉非托管类型的异常,还能捕捉非System.Exception托管类型的异常,比如string类型。

11.5 异常处理规范

异常处理为它前面的错误处理机制提供了必要的结构。但若使用不当,仍有可能造成一些令人不快的后果。以下规范是异常处理的最佳实践。

·只捕捉能处理的异常 。

通常,一些类型的异常能处理,但另一些不能。例如,试图打开使用中的文件进行独占式读/写访问会抛出一个System.IO.IOException。捕捉这种类型的异常,代码可向用户报告该文件正在使用,并允许用户选择取消或重试。只应捕捉那些已知怎么处理的异常。其他异常类型应留给栈中较高的调用者去处理。

·不要隐藏(bury)不能完全处理的异常。

新手程序员常犯的一个错误是捕捉所有异常,然后假装什么都没有发生,而不是向用户报告未处理的异常。这可能导致严重的系统问题逃过检测。除非代码执行显式的操作来处理异常,或显式确定异常无害,否则catch块应重新抛出异常,而不是在捕捉了之后在调用者面前隐藏它们。catch(System.Exception)和常规catch块大多数时候应放在调用栈中较高的位置,除非在块的末尾重新抛出异常。

·尽量少用System.Exception和常规catch块。

几乎所有异常都从System.Exception派生。但某些System.Exception的最佳处理方式是不处理,或尽快得体地关闭应用程序。这些异常包括System.OutOfMemory-Exception和System.StackOverflowException等。所幸从CLR 4开始,这些异常被默认为“不可恢复”的,所以即使捕捉而又不重新抛出,CLR也会强制重新抛出这类异常。这些属于运行时异常,开发者不能写代码从中恢复。所以,最好的做法就是关闭应用程序——在CLR 4和更高版本中,这是“运行时”会强制采取的操作。CLR 4之前的代码在捕捉到这种异常后,也只应运行清理或紧急代码(比如保存任何易失的数据),然后马上关闭应用程序,或使用throw;语句重新抛出。

·避免在调用栈较低的位置报告或记录异常。

新手程序员倾向于异常一发生就记录它,或者向用户报告。但由于当前正处在调用栈中较低的位置,而这些位置很少能完整处理异常,所以只好重新抛出异常。像这样的catch块不应记录异常,也不应向用户报告。如异常被记录,又被重新抛出(调用栈中较高的调用者可能做同样的事情),就会造成重复出现的异常记录项。更糟的是,取决于应用程序的类型,向用户显示异常可能并不合适。例如,在Windows应用程序中使用System.Console.WriteLine(),用户永远看不到显示的内容。类似地,在无人值守的命令行进程中显示对话框,可能根本不会被人看到,而且可能使应用程序冻结在这个位置。日志记录和与异常相关的用户界面应保留到调用栈中较高的位置。

·在catch块中使用throw;而不是throw <异常对象>语句。

可在catch块中重新抛出异常。例如,可在catch(ArgumentNullException exception)的实现中包含一个throw exception调用。但像这样重新抛出,会将栈追踪重置为重新抛出的位置,而不是重用原始抛出位置。所以,只要不是重新抛出不同的异常类型,或者不是想故意隐藏原始调用栈,就应使用throw;语句,允许相同的异常在调用栈中向上传播。

·想好异常条件来避免在catch块中重新抛出异常。

如果发现会捕捉到不能恰当处理所以需要重新抛出的异常,那么最好优化异常条件,从一开始就避免捕捉。

·避免在异常条件表达式中抛出异常。

如提供了异常条件表达式,要避免在表达式中抛出异常,否则会造成条件变成false,新异常被忽略。因此,可考虑在一个单独的方法中执行复杂的条件检查,用try/catch块包装该方法调用来显式处理异常。

·避免以后可能变化的异常条件表达式。

如异常条件可能因本地化等情况而改变,预期的异常条件将不被捕捉,进而改变业务逻辑。因此,要确保异常条件不会因时间而改变。

·重新抛出不同异常时要小心。

在catch块中重新抛出不同的异常,不仅会重置抛出点,还会隐藏原始异常。要保留原始异常,需设置新异常的InnerException属性(该属性通常可通过构造函数来赋值)。只有以下情况才可重新抛出不同的异常。

a)更改异常类型可更好地澄清问题。

例如,在对Logon(User user)的一个调用中,如遇到用户列表文件不能访问的情况,那么重新抛出一个不同的异常类型,要比传播System.IO.IOException更合适。

b)私有数据是原始异常的一部分。

在上例中,如文件路径包含在原始的System.IO.IOException中,就会暴露敏感的系统信息,所以应该使用其他异常类型来包装它(当然前提是原始异常没有设置InnerException属性)。有趣的是,CLR v1的一个非常早的版本(比alpha还要早的一个版本)有一个异常会报告“安全性异常:无足够权限确定c:\temp\foo.txt的路径”。

c)异常类型过于具体,以至于调用者不能恰当地处理。

例如,不要抛出数据库系统的专有异常,而应抛出一个较常规的异常,避免在调用栈较高的位置写数据库的专有代码。

设计规范

·避免在调用栈较低的位置报告或记录异常。

·不该捕捉的异常不要捕捉。要允许异常在调用栈中向上传播,除非能通过程序准确处理栈中较低位置的错误。

·如理解特定异常在给定上下文中发生的原因,并能通过程序处理错误,就考虑捕捉该异常。

·避免捕捉System.Exception或System.SystemException,除非是在顶层异常处理程序中先执行最终的清理操作再重新抛出异常。

·要在catch块中使用throw;而不是throw <异常对象>语句。

·要先想好异常条件,避免在catch块重新抛出异常。

·重新抛出不同异常时要当心。

·避免在异常条件表达式中抛出异常。

·避免以后可能变化的异常条件表达式。

11.6 自定义异常

必须抛出异常时,应首选框架内建的异常,因其构建良好,能被很好地理解。例如,首选的不是抛出自定义的“无效参数”异常,而应抛出System.ArgumentException。但假如使用特定API的开发者需采取特殊行动(例如要用不同逻辑处理错误),就适合定义一个自定义异常。例如,某个地图API接收到邮编无效的地址时不应抛出System.ArgumentException,而应抛出自定义InvalidAddressException。这里的关键在于调用者是否愿意编写专门的InvalidAddressException catch块来进行特殊处理,而不是用一个常规System.ArgumentException catch块。

定义自定义异常时,从System.Exception或者其他异常类型派生就可以了。代码清单11.4展示了一个例子。

代码清单11.4 创建自定义异常

可用该自定义异常包装多个专有的数据库异常。例如,由于Oracle和SQL Server会为类似的错误抛出不同的异常,所以可创建自定义异常,将数据库专有异常标准化到一个通用异常包装器中,使应用程序能以标准方式处理。这样不管应用程序的后端数据库是Oracle还是SQL Server,都可在调用栈较高的位置用同一个catch块处理。

自定义异常唯一的要求是必须从System.Exception或者它的某个子类派生。此外,使用自定义异常时应遵守以下最佳实践。

·所有异常都应该使用“Exception”后缀,彰显其用途。

·所有异常通常都应包含以下三个构造函数:无参构造函数、获取一个string参数的构造函数以及同时获取一个字符串和一个内部异常作为参数的构造函数。另外,由于异常通常在抛出它们的语句中构造,所以还应允许其他任何异常数据成为构造函数的一部分。(当然,假如特定数据是必需的,而某个构造函数无法满足要求,则不应创建该构造函数。)

·避免使用深的继承层次结构(一般应小于5级)。

如需重新抛出与捕捉到的不同的异常,内部异常将发挥重要作用。例如,假定一个数据库调用抛出了System.Data.SqlClient.SqlException,但该异常在数据访问层捕捉到,并作为一个DatabaseException重新抛出,那么获取SqlException(或内部异常)的DatabaseException构造函数会将原始SqlException保存到InnerException属性中。这样,在请求与原始异常有关的附加细节时,开发者就可从InnerException属性(例如exception.InnerException)中获取异常。

设计规范

·避免异常继承层次结构过深。

·如果异常不以有别于现有CLR异常的方式处理,就不要创建新异常。相反,应抛出现有的框架异常。

·要创建新异常类型来描述特别的程序错误。这种错误无法用现有的CLR异常来描述,而且需要采取有别于现有CLR异常的方式以程序化的方式处理。

·要为所有自定义异常类型提供无参构造函数。还要提供获取消息和内部异常的构造函数。

·要为异常类的名称附加“Exception”后缀。

·要使异常能由“运行时”序列化。

·考虑提供异常属性,以便通过程序访问关于异常的额外信息。

高级主题:可序列化异常

可序列化对 象 是“运行时”可以持久化成一个流(例如文件流),然后根据这个流来重新实例化的对象。某些分布式通信技术可能要求异常使用该技术。为支持序列化,异常声明应包含System.SerializableAttribute特性或实现ISerializable。此外,必须包含一个构造函数来获取System.Runtime.Serialization.SerializationInfo和System.Runtime.Serialization.StreamingContext。代码清单11.5展示了使用System.SerializableAttribute的一个例子。

代码清单11.5 定义可序列化异常

这个DatabaseException例子演示了可序列化异常对特性和构造函数的要求。

注意在.NET Core的情况下,直到它支持.NET Standard 2.0才可使用System.SerializableAttribute。如代码要实现跨框架编译(包括低于2.0的某个.NET Standard版本),请考虑将自己的System.SerializableAttribute定义成一个polyfill。polyfill是技术的某个早期版本的“填空”代码,目的是添加功能,或至少为缺失的东西提供一个shim [1] 。

[1] polyfill和shim这两个术语源自JavaScript。shim是一个库,用于将新API引入旧环境,但只使用该环境已有的技术。而polyfill是一段代码(或插件),用于提供开发者希望环境原生支持的技术,从而丰富API。所以,一个polyfill就是环境API的一个shim。通常我们检查环境是否支持一个API,不支持就加载一个polyfill。这样在两种情况下都可使用API。两个词都是家装术语,polyfill是腻子(把缺损的地方填充抹平),shim是垫圈或垫片(截取API调用、修改传入参数,最后自行处理对应操作或者将操作交由其他地方执行。垫片可以在新环境中支持老API,也可以在老环境里支持新API。一些程序并没有针对某些平台开发,也可以通过使用垫片来辅助运行)。——译者注

11.7 重新抛出包装的异常

有时,栈中较低位置抛出的异常在高处捕捉到时已没有意义。例如,假定服务器上因磁盘空间耗尽而抛出System.IO.IOException。客户端捕捉到该异常,却理解不了为什么居然会有I/O活动。类似地,假定地理坐标请求API抛出System.UnauthorizedAccessException(和调用的API完全无关的异常),调用者理解不了API调用和安全性有什么关系。从调用API的代码的角度看,这些异常带来的更多是困惑而不是帮助。所以不应向客户端公开这些异常,而是捕捉异常,并抛出一个不同的异常,比如InvalidOperationException(或自定义异常),从而告诉用户系统处于无效状态。这种情况下一定要设置“包装异常”(wrapping exception)的InnerException属性(一般是通过构造函数调用,例如new InvalidOperationException(String, Exception))。这样,就有一个额外的上下文供较接近所调用框架的人进行诊断。

包装并重新抛出异常时要记住,原始栈跟踪(提供了“原始异常”抛出位置的上下文)将被替换成新的栈跟踪(提供了“包装异常”抛出位置的上下文)。幸好,将原始异常嵌入包装异常,原始栈跟踪仍然可用。

最后,记住异常的目标接收者是写代码来调用(可能以不正确的方式调用)你的API的程序员。所以,要提供尽量多的信息来描述他哪里做错了以及如何修正(后者可能更重要)。异常类型是这个沟通机制的重要一环。所以,要精心选择类型。

设计规范

·如果低层抛出的特定异常在高层运行的上下文中没有意义,考虑将低层异常包装到更恰当的异常中。

·要在包装异常时设置内部异常属性。

·要将开发者作为异常的接收者,尽量说清楚问题和解决问题的办法。

初学者主题:checked和unchecked转换

正如第2章的“高级主题:checked和unchecked转换”讨论的那样,C#提供了特殊的关键字来标识代码块,指出假如目标数据类型太小,以至于不能包含所赋的数据,那么“运行时”应该怎么办。默认情况下,假如目标数据类型容不下所赋的数据,那么数据会被截短。代码清单11.6展示了一个例子。

代码清单11.6 溢出一个整数值

输出11.1展示了结果。

输出11.1

会在控制台上显示值-2147483648。但将代码放到checked块中或者在编译时使用checked选项就会造成“运行时”抛出System.OverflowException异常。checked块使用关键字checked,它的语法如代码清单11.7所示。

代码清单11.7 checked块示例

如计算只涉及常量,那么计算默认就是checked的。输出11.2展示了代码清单11.7的结果。

输出11.2

从输出11.2的结果可以看出,在checked块内,如果在运行时发生溢出的赋值,就会抛出异常。此外,依据Windows版本以及是否安装了调试器,可能会出现一个对话框,提示用户选择向Microsoft发送错误信息、检查解决方案或者对应用程序进行调试。另外,只有在调试编译中才会出现位置信息(Program.cs:line X)。调试编译请使用微软的csc.exe编译器的/Debug选项。

若要将整个工程设置为unchecked或者checked,可以在工程文件(*.csproj)将CheckForOverflowUnderflow属性设置为false或者true。

除此之外,C#还支持unchecked块,它会将数据截短,不会报告溢出错误,如代码清单11.8所示。

代码清单11.8 unchecked块示例

输出11.3展示了代码清单11.8的结果。

输出11.3

即使编译时打开了checked选项,上述代码执行期间,unchecked关键字也会阻止“运行时”抛出异常。

如果不允许使用语句(比如在初始化字段的时候),那么可以使用checked和unchecked表达式,如下例所示:

11.8 小结

抛出异常会显著影响性能。发生异常需加载和处理大量额外的运行时栈信息,整个过程会花费可观的时间。正如第5章指出的那样,只应使用异常来处理异常情况。API应提供相应的机制来检查是否抛出了异常,而不是非要调用特定API来判断是否抛出异常。

第12章介绍泛型,这是自C# 2.0引入的功能,能显著增强用C# 1.0写的代码。事实上,它使System.Collections命名空间几乎完全失去用处,而2.0之前的几乎每个项目都使用了该命名空间。

第12章 泛型

随着项目日趋复杂,需要更好的方式重用和定制现有软件。C#通过泛型 来促进代码重用,尤其是算法重用。

泛型在词义上等价于Java泛型类型和C++模板。在三种语言中,该功能都使算法和模式只需实现一次,而不必为每个类型都实现一次。但相较于Java泛型和C++模板,C#泛型在实现细节和对类型系统的影响方面差异甚大。方法之所以强大,因为它能够将相同的运算逻辑作用于不同的参数值上,产生不同的运算结果,从而实现对运算逻辑代码的重用。但其局限性在于,方法的参数类型不变,因此代码无法在不同的数据类型之间重用。相比之下,在泛型编程里,数据类型也是一种参数,这使得同一份代码不仅可以作用于不同的输入数值,而且可以作用于不同的数据类型。

12.1 如果C#没有泛型

开始讨论泛型前,先看看一个没有使用泛型的类System.Collections.Stack。它表示一个对象集合,加入集合的最后一项是从集合中获取的第一项(称为后入先出或LIFO)。Push()和Pop()是Stack类的两个主要方法,分别用于在栈中添加和移除数据项。代码清单12.1展示了Stack类的Pop()和Push()方法声明。

代码清单12.1 System.Collections.Stack类的方法签名

程序经常使用栈类型的集合实现多次撤销(undo)操作。例如,代码清单12.2利用Stack类在Etch A Sketch游戏程序中执行撤销。

代码清单12.2 在Etch A Sketch游戏程序中支持撤销

代码清单12.2的结果如输出12.1所示。

输出12.1

path是声明为System.Collections.Stack的一个变量。要利用path保存上一次移动,只需使用path.Push(currentPosition)方法,将一个自定义类型Cell传入Stack.Push()方法。如用户输入Z(或按Ctrl+Z),表明需撤销上一次移动。为此,程序使用一个Pop()方法获取上一次移动,将光标位置设为上一个位置,然后调用Undo()。

虽然代码能正常工作,但System.Collections.Stack类存在重大缺陷。如代码清单12.1所示,Stack类收集object类型的值。由于CLR的每个对象都从object派生,所以Stack无法验证放到其中的元素是不是希望的类型。例如,传递的可能不是currentPosition而是string,其中X和Y坐标通过小数点连接。不过,编译器必须允许不一致的数据类型。因为栈类被设计可以获取任意对象,包括较具体的类型。

此外,使用Pop()方法从栈中获取数据时,必须将返回值转型为Cell。但假如Pop()返回的不是Cell,就会抛出异常。通过强制类型转换将类型检查推迟到运行时进行会使程序变得更脆弱。在不用泛型的情况下创建支持多种数据类型的类时,一个根本的问题是它们必须支持一个公共基类(或接口)——通常是object。

为使用object的方法使用struct或整数这样的值类型,情况变得更糟。将值类型的实例传给Stack.Push()方法,“运行时”将自动对它进行装箱。类似地,获取值类型的实例时需要显式拆箱,将从Pop()获取的对象引用转型为值类型。引用类型转换为基类或接口,对性能的影响可忽略不计,但值类型装箱的开销较大,因为必须分配内存、拷贝值以及进行垃圾回收。

C#鼓励“类型安全”。许多类型错误(比如将整数赋给string变量)能在编译时被捕捉。目前的根本问题是Stack类不是类型安全的。在不使用泛型的前提下,要修改Stack类来确保类型安全,强迫它存储特定的数据类型,只能创建如代码清单12.3所示的一个特殊Stack类。

代码清单12.3 定义特殊Stack类

由于CellStack只能存储Cell类型的对象,所以该解决方案要求对栈的各个方法进行自定义实现,所以不是理想的解决方案。例如,为实现类型安全的整数栈,就需要另一个自定义实现。所有实现看起来都差不多。最终将产生大量重复、冗余的代码。

初学者主题:另一个例子——可空值类型

第3章讲过,可在声明值类型变量时使用可空修饰符?声明允许包含null值的变量。C#从2.0起才支持该功能,因其需要泛型才能正确实现。在引入泛型之前,程序员主要有两个选择。

第一个选择是为需要处理null值的每个值类型都声明可空数据类型,如代码清单12.4所示。

代码清单12.4 为各个值类型声明可以存储null的版本

代码清单12.4只显示了NullableInt和NullableGuid的实现。如程序需要更多可空值类型,就不得不创建更多struct,并修改属性来使用所需的值类型。如可空值类型的实现发生改变(例如,为了支持从基础类型向可空类型的隐式转换),就不得不修改所有可空类型声明。

第二个选择是声明可空类型,在其中包含object类型的Value属性,如代码清单12.5所示。

代码清单12.5 声明可空类型,其中包含object类型的Value属性

虽然该方案只需可空类型的一个实现,但“运行时”在设置Value属性时总是对值类型装箱。另外,从Nullable.Value获取基础值需要一次强制类型转换,而该操作在运行时可能无效。

两个方案都不理想。为解决问题,C# 2.0引入了泛型。事实上,可空类型是作为泛型类型Nullable<T>实现的。

12.2 泛型类型概述

可利用泛型创建一个数据结构,该数据结构能进行特殊化以处理特定类型。程序员定义这种参数化类型 ,使泛型类型的每个变量都具有相同的内部算法,但数据类型和方法签名可随为类型参数提供的类型实参而变。

为减轻开发者的学习负担,C#的设计者选择了与C++模板相似的语法。所以, C#泛型类和结构要求用尖括号声明泛型类型参数 以及提供泛型类型实参 [1] 。

12.2.1 使用泛型类

代码清单12.6展示了如何指定泛型类使用的实际类型。为指示path变量使用Cell类型,在实例化和声明语句中都要用尖括号记号法指定Cell。换言之,声明泛型类型的变量(本例是path)时要指定泛型类型使用的类型实参。代码清单12.6展示了新的泛型Stack类。

代码清单12.6 使用泛型Stack类实现撤销

代码清单12.6的结果如输出12.2所示。

输出12.2

代码清单12.6声明并初始化System.Collections.Generic.Stack<Cell>类型的path变量。尖括号中指定栈中的元素类型为Cell。结果是添加到path以及从path取回的每个对象都是Cell类型。所以,不再需要对path.Pop()的返回值进行转型,也不需要在Push()方法中确保只有Cell类型的对象才能添加到path。

12.2.2 定义简单泛型类

泛型允许开发者创建算法和模式,并为不同数据类型重用代码。代码清单12.7创建泛型Stack<T>类,它与代码清单12.6使用的System.Collections.Generic.Stack<T>类相似。在类名之后,需要在一对尖括号中指定类型参数 (本例是T)。以后可向泛型Stack<T>提供类型实参来“替换”类中出现的每个T。这样栈就可以存储指定的任何类型的数据项,不需要重复代码,也不需要将数据项转换成object。代码清单12.7将类型参数T用于内部Items数组、Push()方法的参数类型以及Pop()方法的返回类型。

代码清单12.7 声明泛型类Stack<T>

12.2.3 泛型的优点

使用泛型类而不是非泛型版本(比如使用System.Collections.Generic.Stack<T>类而不是原始的System.Collections.Stack类型)有以下几方面的优点:

1.泛型促进了类型安全。它确保在参数化的类中,只有成员明确希望的数据类型才可使用。在代码清单12.7中,参数化栈类限制为Stack<Cell>的所有实例使用Cell数据类型。例如,执行path.Push("garbage")会造成编译时错误,指出没有System.Collections.Generic.Stack<T>.Push(T)方法的重载版本能处理字符串"garbage",因其不能被转换成Cell。

2.编译时类型检查减小了在运行时发生InvalidCastException异常的概率。

3.为泛型类成员使用值类型,不再造成到object的装箱转换。例如,path.Pop()和path.Push()不需要在添加一个项时装箱,或者在删除一个项时拆箱。

4.C#泛型缓解了代码膨胀。泛型类型既保持了具体类版本的优势,又没有具体类版本的开销(例如,没必要定义像CellStack这样的一个具体类)。

5.性能得以提高。一个原因是不再需要从object的强制转换,从而避免了类型检查。另一个原因是不需要为值类型装箱。

6.内存消耗减少。由于避免了装箱,因此减少了堆上的内存消耗。

7.代码可读性更好。一个原因是转型检查次数变少了。另一个原因是减少了针对具体类型的实现。

8.支持“智能感知”的代码编辑器现在能直接处理来自泛型类的返回参数。没必要为了使“智能感知”工作起来而对返回数据执行转型。

最核心的是,泛型允许写代码来实现模式,并在以后出现这种模式的时候重用该实现。模式描述了在代码中反复出现的问题,而泛型类型为这些反复出现的模式提供了单一的实现。

12.2.4 类型参数命名规范

和方法参数的命名相似,类型参数的命名应尽量具有描述性。此外,为了强调它是类型参数,名称应包含T前缀,例如EntityCollection<TEntity>。

唯一不需要使用描述性类型参数名称的时候是描述不增加任何值的时候。例如,在Stack<T>中使用T就够了,因为T足以说明问题——栈适合任意类型。

12.3节将介绍约束。一个好的实践是使用对约束进行描述的类型名称。例如,假定约束类型参数必须实现IComponent,则类型名称可以是“TComponent”。

设计规范

·要为类型参数选择有意义的名称,并为名称附加“T”前缀。

·考虑在类型参数的名称中指明约束。

12.2.5 泛型接口和结构

C#全面支持泛型,其中包括接口和结构。语法和类的语法完全一样。要声明泛型接口,将类型参数放到接口名称后的一对尖括号中即可,比如代码清单12.8中的IPair<T>。

代码清单12.8 声明泛型接口

该接口代表一个数对,或者说一对相似对象,比如一个点的平面坐标、一个人的生身父母,或者一个二叉树的节点,等等。数对中的两个数据项具有相同的类型。

实现接口的语法与实现非泛型类的语法相同。如代码清单12.9所示,一个泛型类型的类型实参可成为另一个泛型类型的类型参数,这既合法又普遍。接口的类型实参是类所声明的类型参数。此外,本例使用结构而不是类,目的是演示C#对自定义泛型值类型的支持。

代码清单12.9 实现泛型接口

对泛型接口的支持对集合类尤其重要。使用泛型最多的地方就是集合类。假如没有泛型,开发者就要依赖System.Collections命名空间中的一系列接口。和它们的实现类一样,这些接口只能使用object类型,结果是进出这些集合类的所有访问都要执行转型。使用类型安全的泛型接口,就可避免转型。

高级主题:在类中多次实现同一个接口

相同泛型接口的不同构造被视为不同类型,所以类或结构能多次实现“同一个”泛型接口。来看看代码清单12.10的例子。

代码清单12.10 在类中多次实现接口

在本例中,Items属性通过显式接口实现多次出现,每次类型参数都有所不同。没有泛型这是不可能的。在没有泛型的情况下,编译器只允许一个显式的IContainer.Items属性。

但像这样实现“同一个”接口的多个版本是不好的编码风格,因为它会造成混淆(尤其是在接口允许协变或逆变转换的情况下)。此外,Person类的设计也似乎有问题,因为一般不会认为人是“能提供一组电子邮件地址的东西”。与其实现接口的三个版本,不如实现三个属性:EmailAddresses、PhoneNumbers和MailingAddresses,每个属性都返回泛型接口的相应构造。

设计规范

·避免在类型中实现同一泛型接口的多个构造。

12.2.6 定义构造函数和终结器

令人惊讶的是,泛型类或结构的构造函数(和终结器)不要求类型参数。换言之,不要求写成Pair<T>(){...}这样的形式。在代码清单12.11的数对例子中,构造函数声明为public Pair(T first, T second)。

代码清单12.11 声明泛型类型的构造函数

12.2.7 用default操作符指定默认值

代码清单12.11的构造函数获取First和Second的初始值,并将它们赋给First和Second。由于Pair<T>是结构,所以提供的任何构造函数都必须初始化所有字段和自动实现的属性。但这带来一个问题。

假定有一个Pair<T>的构造函数,它在实例化时只对数对的一半进行初始化。如代码清单12.12所示,定义这样的构造函数会造成编译时错误,因为在构造结束时,字段Second仍处于未初始化的状态。我们无法给Second设置初始值,因为在编写这个构造函数时还不知道它的类型T具体是什么。如果它是个引用类型,还可以用null来初始化,但如果它是个不可空的数值类型,null就帮不上忙了。

代码清单12.12 不初始化所有字段造成编译时错误

为应对这样的局面,C#提供了default操作符。可用default(int)指定int的默认值。相应地,从C#7.1开始,也可用default(T)作为未知类型的T的默认值来初始化Second,如代码清单12.13所示。

代码清单12.13 用default操作符初始化字段

default操作符可为任意类型提供默认值,包括类型参数。

在C# 7.1以前,default操作符的括号里必须指定具体的类型。从C# 7.1起,只要能推断出数据类型,使用default时就可不指定参数。例如,在变量初始化或赋值时,可用Pair<T> pair=default代替Pair<T> pair=default (Pair<T>)。另外,如方法返回int,直接写return default就可以了,编译器能从方法返回类型中推断出应返回一个default(int)。其他能进行这种推断的场合包括默认参数(可选)值以及方法调用中传递的实参。

如果用default(T?)为可空类型变量设置默认值,则其值会被设置为null。此外,任何引用类型的默认值也是null。在C# 8.0中如果启用了可空引用类型,为不可空引用类型变量设置默认值将产生编译器警告。如果在为旧版本编译器编写的代码中含有为引用类型变量设置默认值的语句,当将代码转移到C# 8.0之后的新编译器中时,会产生编译器警告。因此,除非null确实为合理值,否则应该避免为引用类型变量设置默认值,更好的做法是等到合理值出现时再为引用类型变量赋值。在代码清单12.13中,Second变量的合理值在构造函数中尚未出现,因为不可避免将它设置为null。为了避免编译器警告,应该将其声明为可空的泛型类型变量,即写为T?的形式,并且用struct/class约束将其指定为引用类型。(一个更具概括性的准则是:对于泛型类型来说,除非将其约束为引用类型,否则不要为其设置默认值。)

12.2.8 多个类型参数

泛型类型可使用任意数量的类型参数。前面的Pair<T>例子只包含一个类型参数。为存储不同类型的两个对象,比如一个“名称/值”对,可创建类型的新版本来声明两个类型参数,如代码清单12.14所示。

代码清单12.14 声明具有多个类型参数的泛型

使用Pair<TFirst, TSecond>类时,只需在声明和实例化语句的尖括号中指定多个类型参数。调用方法时,则提供与方法参数匹配的类型。如代码清单12.15所示。

代码清单12.15 使用具有多个类型参数的类型

类型参数的数量(或者称为元数 ,即arity)区分了同名类。例如,由于类型参数的数量不同,所以可在同一命名空间中定义Pair<T>和Pair<TFirst, TSecond>。此外,由于在语义上的密切联系,仅元数不同的泛型应放到同一个C#文件中。

设计规范

·要将只是类型参数数量不同的多个逻辑相关的泛型类放到同一个文件中。

初学者主题:元组——无尽的元数

第3章提到,自C# 7.0起支持元组语法。在其内部,实现元组语法的底层类型实际是泛型,具体说就是System.ValueTuple。和Pair<...>一样,同一个名字可因元数不同而重用(每个类都有不同数量的类型参数),如代码清单12.16所示。

代码清单12.16 通过元数的区别来重载类型定义

这一组ValueTuple<...>类出于和Pair<T>与Pair<TFirst, TSecond>类相同的目的而设计,只是它们加起来最多能同时处理8个类型参数。但使用代码清单12.16的最后一个ValueTuple,可在TRest中存储另一个ValueTuple。这样元数实际就是无限的。另外,如使用C# 7.0的元组语法,甚至根本不用关心具体使用哪一个重载版本。

在这一组元组类中,非泛型的ValueTuple类很有意思。该类有8个静态工厂方法 [2] 用于实例化各个泛型元组类型。虽然每个泛型类型都可用自己的构造函数直接实例化,但ValueTuple类型的工厂方法允许推断类型参数。该功能在C# 7.0中无关紧要,因为代码可简化成var keyValuePair=("555-55-5555", new Contact("Inigo Montoya"))(假定无具名项)。但如代码清单12.17所示,在C# 7.0之前,Create()方法结合类型推断显得更简单。

代码清单12.17 比较System.ValueTuple的不同实例化途径

显然,当ValueTuple变大(元数增大)时,如果不用Create()工厂方法,要指定的类型参数的数量会变得非常庞大。

注意C# 4.0引入了一个类似的元组类System.Tuple。但自C# 7.0起基本用不着它了(除非要向后兼容),因为元组语法实在太好用了,而且底层的System.ValueTuple是值类型,性能上也获得了大幅提高。

基于框架库声明了8个不同System.ValueTuple类型这一事实,可推断CLR类型系统并不支持所谓的“元数可变”泛型类型。方法可以通过“参数数组”获取任意数量的实参,但泛型类型不可以。每个泛型类型的元数都必须固定。

12.2.9 嵌套泛型类型

嵌套类型自动获得包容类型的类型参数。例如,假如包容类型声明类型参数T,则所有嵌套类型都是泛型,也可使用类型参数T。如嵌套类型包含自己的类型参数T,它会隐藏包容类型的类型参数T。在嵌套类型中引用T,引用的是嵌套类型的T类型参数。幸好,在嵌套类型中重用相同的类型参数名,会造成编译器报告一条警告消息,防止开发者因为不慎而使用了同名参数,如代码清单12.18所示。

代码清单12.18 嵌套泛型类型

包容类型的类型参数能从嵌套类型中访问,这类似于能从嵌套类型中访问包容类型的成员。规则很简单:在声明类型参数的类型主体的任何地方都能访问该类型参数。

设计规范

·避免在嵌套类型中用同名参数隐藏外层类型的类型参数。

[1] 本章很少区分类型参数和类型实参(实际上作者也不是特别严格),因为不影响理解。——译者注

[2] “生产”对象的方法就是“工厂”方法。——译者注

12.3 约束

泛型允许为类型参数定义约束 ,强迫作为类型实参提供的类型遵守各种规则。来看看代码清单12.19的BinaryTree<T>类。

代码清单12.19 声明无约束的BinaryTree<T>类

(一个有趣的地方是,BinaryTree<T>内部使用了Pair<T>。能这样做的原因很简单——Pair<T>是另一个类型。)

现在,假定当Pair<T>中的值赋给SubItems属性的时候,你希望二叉树对这些值进行排序。为实现排序,SubItems的赋值方法(称为setter)使用当前所提供键的CompareTo()方法,如代码清单12.20所示。

代码清单12.20 类型参数需支持接口

编译时,类型参数T是无约束的泛型。所以,编译器认为T当前只有从基类型object继承的成员,因为object是所有类型的终极基类(换言之,只能为类型参数T的实例调用像ToString()这样的已经由object定义的方法)。结果是编译器显示一个编译错误,因为object类型没有定义CompareTo()方法。

可将T参数强制转换为IComparable<T>接口来访问CompareTo()方法,如代码清单12.21所示。

代码清单12.21 类型参数需支持接口,否则会抛出异常

遗憾的是,现在如果声明一个BinaryTree<SomeType>类的变量,但类型参数SomeType没有实现IComparable<SomeType>接口,这时我们不得不通过抛出InvalidCastException异常来表示缺乏必要的接口,因为没有实现这个接口的对象无法进行比较操作。这就失去了用泛型增强类型安全的意义。

为避免该异常,而是生成编译时错误,C#允许为泛型类中声明的每个类型参数提供可选的约束 列表。约束描述了泛型要求的类型参数的特征。声明约束需要使用where关键字,后跟一对“参数:要求”。其中,“参数”必须是泛型类型中声明的一个参数,而“要求”描述了类型参数要能转换成的类或接口,是否必须有默认构造函数,或者是引用还是值类型。

12.3.1 接口约束

二叉树节点正确排序需使用BinaryTree类的CompareTo()方法。为此,最高效的做法是为T类型参数施加约束,规定T必须实现IComparable<T>接口。具体语法如代码清单12.22所示。

代码清单12.22 声明接口约束

代码清单12.22中的代码改动不大,但它将错误检查提前至编译阶段,从而避免了在运行过程中出错,这一点非常重要。上面代码添加了接口约束之后,编译器会确保每次使用BinaryTree类的时候,所提供的类型参数都实现了IComparable<T>接口。此外,调用CompareTo()方法不需要先将变量显式转型为IComparable<T>接口。即使访问显式实现的接口成员也不需要转型(其他情况下若不转型会导致成员被隐藏)。调用T的某个方法时,编译器会检查它是否匹配所约束的任何接口的任何方法。

试图使用System.Text.StringBuilder作为类型参数来创建一个BinaryTree<T>变量,会收到一个编译错误,因为StringBuilder没有实现IComparable<StringBuilder>。输出12.3展示了这样的一个错误。

输出12.3

为规定某个数据类型必须实现某个接口,需声明一个接口类型约束 。这种约束避免了非要转型才能调用一个显式的接口成员实现。

12.3.2 类型参数约束

有时要求能将类型实参转换为特定的类型。这是用类型参数约束 做到的,如代码清单12.23所示。

代码清单12.23 声明类类型约束

在代码清单12.23中,EntityDictionary<TKey, TValue>要求为类型参数TValue提供的所有类型实参都能隐式转换为EntityBase类。这样就可在泛型实现中为TValue类型的值使用EntityBase的成员,因为约束已确保所有类型实参都能隐式转换为EntityBase类。

类类型约束的语法和接口约束基本相同。但假如同时指定了多个约束,那么类类型约束必须第一个出现(就像在类声明中,基类必须先于所实现的接口出现)。和接口约束不同的是不允许多个类类型约束,因为不可能从多个不相关的类派生。类似地,类类型约束不能指定密封类或者不是类的类型。例如,C#不允许将类型参数约束为string或System.Nullable<T>。否则只有单一类型实参可供选择,还有什么“泛型”可言?如类型参数被约束为单一类型,类型参数就没有存在的必要了,直接使用那个类型即可。

一些“特殊”类型不能作为类类型约束,详情参见稍后的“高级主题:约束的限制”。

从C# 7.3开始,可以使用System.Enum作为约束来确保类型参数为一个枚举类型。但是不能用System.Array将类型参数约束为一个集合。然而我们依然可以用很多其他集合类或接口来替代,因此这一局限影响并不大,详见第15章。

高级主题:委托约束

C# 7.3允许使用System.Delegate和System.MulticastDelegate两个类来将类型参数约束为委托类型。有了它们便可以安全地将多个委托对象进行组合(使用静态的Combine()方法)和分离(使用静态的Remove()方法)。虽然泛型类型无法以强类型的方式调用委托,但是还是可以通过调用DynamicInvoke()方法来调用委托。该方法通过内部使用反射来实现其功能。泛型类型除了通过DynamicInvoke()来调用委托之外,还可以在编译时通过T的直接引用来调用Combine()方法然后强制转换为所需的类型。代码清单12.24演示了这一做法。

代码清单12.24 声明类类型约束

上面例子先尝试将委托转换为Action来直接调用,如果不行,再尝试转换为TDelegate来调用其DynamicInvoke()方法。

注意,在非泛型代码中,我们明确知道T的类型,因此可以用Combine()组合之后直接调用:

注意代码清单12.24中where所在的那一行:代码在那里声明类型参数约束。若要约束为委托类型,必须使用System.Delegate或System.MulticastDelegate,而不能使用具体的委托类,比如Action,Func<T>或者相关类型。

12.3.3 非托管约束

在C# 7.3中可以将类型参数约束为非托管类型,包括:sbyte、byte、short、ushort、int、uint、long、ulong、char、float、double、decimal、bool、枚举、指针或者只包含非托管字段的结构。有了这个约束,你可以在代码中对T使用如sizeof操作符或者执行stackalloc操作(将在第22章介绍)。

在C# 8.0之前,当使用结构作为类型参数约束时,结构不能为泛型。从C# 8.0开始,在这种情况下结构也可以是泛型的。例如,即便T被约束为非托管类型,也可以像这样使用:Thing<Thing<int>>。

12.3.4 非空约束

在代码清单12.23中还有一个类型约束,即非空约束。使用关键字notnull声明。当使用可空类型作为类型参数时,该关键字会触发编译器警告。例如,如果在代码中做声明:EntityDictionary<string?, EntityBase>,则会触发警告:Nullability of type argument 'string?' doesn't match 'notnull' constraint(string参数的可空性与notnull约束不符)。

notnull约束不能与struct或class约束共同使用,因为struct和class默认不可空(下一节会介绍)。

12.3.5 struct/class约束

另一个重要的泛型约束是将类型参数限制为任何非可空值类型或任何引用类型。如代码清单12.25所示,不是指定T必须从中派生的一个类,而是直接使用关键字struct或class。

代码清单12.25 规定类型参数必须是值类型

注意一个容易混淆的地方,class约束不是将类型实参限制为类类型,而是限制为引用类型,所以类、接口、委托和数组类型都符合条件。

在C# 8.0中,如果启用了可空引用类型,则当以class作为类型参数约束时,默认是不可空的。因此如果将该类型参数指定了一个可空类型时将产生编译器警告。可以在声明约束时使用可空修饰符来改变约束。例如,第10章曾介绍过的WeakReference<T>泛型类型的声明是这样的:

这个约束的含义为:类型参数T为可空的引用类型。

与class不同,当struct被用于类型参数约束时,不允许使用可空修饰符,但可以在提供参数时使用可空修饰符来表明该参数的可空性。例如,代码清单12.25中的隐式转换和显式转换操作符使用T和T?来限定类型参数T是否可空。换句话说,在这种情况下类型参数的具体约束在使用该泛型类的具体位置才明确。

class约束要求引用类型,struct和class约束一起使用会产生冲突,所以是不允许的。

struct约束有一个很特别的地方:可空值类型不符合条件。为什么?可空值类型作为泛型类型Nullable<T>来实现,而后者本身向T应用了struct约束。如可空值类型符合条件,就可定义毫无意义的Nullable<Nullable<int>>类型。双重可空的整数当然没有意义。(如同预期的那样,快捷语法int??也不允许。)

12.3.6 多个约束

可为任意类型参数指定任意数量的接口类型约束,但类类型约束只能指定一个(就像类可实现任意数量的接口,但只从一个类派生)。所有约束都在一个以逗号分隔的列表中声明。约束列表跟在泛型类型名称和一个冒号之后。如果有多个类型参数,每个类型参数前面都要使用where关键字。在代码清单12.26中,泛型EntityDictionary类声明了两个类型参数:TKey和TValue。TKey类型参数有两个接口类型约束,而TValue类型参数有一个类类型约束。

代码清单12.26 指定多个约束

本例的TKey有多个约束,而TValue只有一个。一个类型参数的多个约束默认存在AND关系。例如,假定提供类型C作为TKey的类型实参,C必须实现IComparable<C>和IFormattable。

注意,两个where子句之间并不存在逗号。

12.3.7 构造函数约束

有时要在泛型类中创建类型实参的实例。在代码清单12.27中,EntityDictionary<TKey, TValue>类的MakeValue()方法必须创建与类型参数TValue对应的类型实参的实例。

代码清单12.27 用约束规定必须有默认构造函数

并非所有对象都肯定有公共默认构造函数,所以编译器不允许为未约束的类型参数调用默认构造函数。为克服编译器的这一限制,要在指定了其他所有约束之后添加new()。这就是所谓的构造函数约束 ,它要求类型实参必须有默认构造函数。只能对默认构造函数进行约束。不能为有参构造函数指定约束。

代码清单12.27中有一个构造函数约束,它要求TValue的类型必须拥有一个没有参数的构造函数(即默认构造函数)。但这是构造函数约束能做的所有事。你无法进一步要求类型参数的构造函数必须接收什么样的参数。例如,你可能想要求TValue类的构造函数接收一个TKey类型的参数,但目前无法做到这一点。代码清单12.28展示了这种错误的构造函数约束。

代码清单12.28 构造函数约束只能要求默认构造函数

如果被实例化的类的构造函数必须接收参数,可以将类型参数约束为一个工厂接口,然后由工厂接口的实现类来构造TValue实例而不是在EntityDictionary类中构造。代码清单12.29演示了这一方法。

代码清单12.29 使用工厂接口代替构造函数约束

上述方法允许向TValue的工厂提供TKey类型的参数,而不必受到只能使用默认构造函数的限制。它不再需要为TValue声明构造函数约束,因为现在由TFactory负责构造实例。(12.29中的代码还有一个可以改进的地方:若能将工厂对象缓存以备将来重复使用会更好。如果需要支持多线程环境,可以使用Lazy<T>。)

代码清单12.30中代码声明了可以在EntityDictionary<TKey, TValue, TFactory>中使用的Order类和Order类的工厂类。

代码清单12.30 声明可以在EntityDictionary<...>中使用的Order对象。

12.3.8 约束继承

无论泛型类型参数,还是它们的约束,都不会被派生类继承,因为泛型类型参数不是成员。(记住,类继承的特点在于派生类拥有基类的所有成员。)经常采取的做法是使新泛型类型从其他泛型类型派生。因为派生的泛型类型的类型参数现在是泛型基类的类型实参,所以类型参数必须具有等同(或更强)于基类的约束。是不是很拗口?来看看代码清单12.31的例子。

在代码清单12.31中,EntityBase<T>要求基类指示符EntityBase<U>为T提供的类型实参U实现IComparable<U>,所以子类Entity<U>要对U进行相同的约束,否则会造成编译时错误。这使程序员在使用派生类时能注意到基类的约束,避免在使用派生类的时候发现了一个约束,却不知道该约束来自哪里。

代码清单12.31 显式指定继承的约束

本章要到后面才会讲到泛型方法。但简单地说,方法也可以泛型,也可向类型参数应用约束。那么,当虚泛型方法被继承并重写时,约束是如何来处理的呢?和泛型类声明的类型参数相反,重写虚泛型方法时,或者创建显式接口方法实现 [1] 时,约束是隐式继承的,不可以重新声明。代码清单12.32对此进行了演示。

代码清单12.32 禁止虚成员重复继承的约束

在泛型类继承的情况下,不仅可以保留基类本来的约束(这是必需的),还可添加额外的约束,从而对派生类的类型参数进行更大的限制。但重写虚泛型方法时,需遵守和基类方法完全一样的约束。额外的约束会破坏多态性,所以不允许新增约束。另外,重写版本的类型参数约束是隐式继承的。

高级主题:约束的限制

约束进行了一些适当的限制,以避免产生无意义的代码。例如,写了类类型约束,就不能再写struct/class约束;而写了这两种类型约束就不能在写notnull约束。另外,不能限制从一些特殊类型继承,比如object、数组或System.ValueType。而从C# 7.3开始可以使用System.Enum(或enum)、System.Delegate和System.MulticastDelegate约束了。但是委托约束不能为具体的委托类型,例如Action、Func<T>或者相关类型。

有时候,一些约束声明非常有用,但是尚未被实现的。使用构造函数约束时只能支持默认构造函数就是一个典型的例子。下面讨论另一些不支持的约束。

不支持操作符约束

所有泛型都隐式允许==和!=比较,以及对对象的隐式转换,因为一切都是对象。

你无法通过约束来强制一个类型参数必须实现一些特定的方法或操作符,如果非常需要实现这样的约束,只能通过接口约束(限制方法)和类类型约束(限制方法和操作符)来提供不完整的实现。因此,代码清单12.33的泛型Add()方法是不能工作的。

代码清单12.33 约束表达式不能提出对操作符的要求

在这个例子中,方法假定+操作符可以在为T提供的所有类型实参上使用。但没有约束能限制类型实参必须支持+操作符,所以发生了一个错误。这里只能使用一个类类型约束,限制从实现了+操作符的类继承。

更一般地说,不能限制类型使用静态方法。

不支持OR条件

假如为一个类型参数提供多个接口或类约束,编译器认为不同约束之间总是存在一个AND关系。例如,where T : IComparable<T>,IFormattable要求同时支持IComparable<T>和IFormattable。不能在约束之间指定OR关系。因此,代码清单12.34的写法是不允许的。

代码清单12.34 不允许使用OR来合并两个约束

如支持OR,编译器就无法在编译时判断要调用哪一个方法。

[1] 如第8章所述,显式接口方法实现(Explicit Interface Method Implementation,EIMI)是指在方法名前附加接口名前缀。——译者注

12.4 泛型方法

通过前面的学习,你知道可以在泛型类中轻松添加方法来使用类型声明的泛型类型参数。在迄今为止的所有泛型类例子中,我们一直是这样做的。但这些不是泛型方法。

泛型方法要使用泛型类型参数,这一点和泛型类型一样。在泛型或非泛型类型中都能声明泛型方法。在泛型类型中声明,其类型参数要和泛型类型的类型参数有区别。为声明泛型方法,要按照与泛型类型一样的方式指定泛型类型参数,也就是在方法名之后添加类型参数声明,例如代码清单12.35中的MathEx.Max<T>和MathEx.Min<T>。

代码清单12.35 定义泛型方法

本例声明的是静态方法,但这并非必需。注意和泛型类型相似,泛型方法可包含多个类型参数。类型参数的数量(元数)可用于区分方法签名。换言之,只要类型参数的数量不同,两个方法可以有相同的名称和形参类型。

12.4.1 泛型方法类型推断

使用泛型类型时,是在类型名称之后提供类型实参。类似地,调用泛型方法时,是在方法名之后提供类型实参。代码清单12.36展示了用于调用Min<T>和Max<T>方法的代码。

代码清单12.36 显式指定类型参数

输出12.4展示了代码清单12.36的结果。

输出12.4

int和string是调用泛型方法时提供的类型实参。但类型实参纯属多余,因为编译器能根据传给方法的实参推断类型。显然,清单12.36中Max的调用者希望类型参数为int,因为两个方法参数都是int类型。为避免多余的编码,当编译器可以逻辑推断出想要的类型参数时,调用时可以不指定类型实参。这称为方法类型推断 。代码清单12.37展示了一个例子,结果如输出12.5所示。

代码清单12.37 根据方法实参推断类型

输出12.5

方法类型推断要想成功,实参类型必须与泛型方法的形参“匹配”以推断出正确的类型实参。一个有趣的问题是,推断自相矛盾怎么办?例如,使用MathEx.Max(7.0, 490)调用Max<T>,从第一个方法实参推断出类型实参是double,从第二个推断出是int,自相矛盾。在C# 2.0中这确实会造成错误。但经过更全面的分析,就知道这个矛盾能够解决。因为每个int都能转换成double,所以double是类型实参的最佳选择。从C# 3.0开始改进了方法类型推断算法,允许编译器进行这种更全面的分析。

如分析仍然不够全面,不能推断出正确类型,那么要么对方法实参进行强制类型转换,向编译器澄清推断时应使用的参数类型,要么放弃类型推断,显式指定类型实参。

还要注意,推断时算法只考虑泛型方法的实参、实参类型以及形参类型。本来其他因素也可考虑在内,比如方法的返回类型、方法返回值所赋给的变量的类型以及对方法类型参数的约束,但这些都被算法忽视了。

12.4.2 指定约束

泛型方法的类型参数也允许使用与泛型类型的类型参数相同的方法指定约束。例如,可指定类型参数必须实现某个接口,或必须能转换成某个类类型。约束在参数列表和方法主体之间指定,如代码清单12.38所示。

代码清单12.38 约束泛型方法的类型参数

注意Show<T>的实现没有直接使用IComparable<T>接口的任何成员,所以你可能奇怪为什么需要约束。记住,BinaryTree<T>类需要这个接口(参见代码清单12.39)。

代码清单12.39 BinaryTree<T>需要IComparable<T>类型参数

因为BinaryTree<T>类在其T上需要此约束,并且Show<T>将其T用作对应于约束类型参数的类型参数,所以Show<T>需要确保在其方法类型参数上满足类的类型参数约束。

高级主题:泛型方法中的转型

有时应避免使用泛型——例如在使用它会造成一次转型操作被“隐藏”的时候。来看看下面这个方法,它的作用是将一个流转换成给定类型的对象:

formatter负责将数据从流中移除,把它转换成object。为formatter调用Deserialize(),会返回object类型的数据。如使用Deserialize()的泛型版本进行调用,那么会写出下面这样的代码:

上述代码的问题在于,对于方法的调用者来说,Deserialize<T>()似乎类型安全。但仍然会为调用者隐式(而非显式)执行一次转型。下面是等价的非泛型调用:

运行时转型可能失败,所以方法不像表面上那样类型安全。Deserialize<T>方法是纯泛型的,会向调用者隐藏转型动作,这存在一定风险。更好的做法是使方法成为非泛型的,返回object,使调用者注意到它不是类型安全的。开发者在泛型方法中执行转型时,假如没有约束来验证转型的有效性,那么一定要非常小心。

设计规范

·避免用看似类型安全的泛型方法误导调用者。

12.5 协变性和逆变性

刚接触泛型类型的人经常问一个问题:为什么不能将List<string>类型的表达式赋给List<object>类型的变量。既然string能转换成object,string列表也应兼容于object列表呀?但实际情况并非如此,这个赋值动作既不类型安全,也不合法。用不同类型参数声明同一个泛型类的两个变量,这两个变量不是类型兼容的——即使是将一个较具体的类型赋给一个较泛化的类型。也就是说,它们不是协变量 (covariant)。

“协变量”是借鉴自范畴论的术语,意思很容易明白。假定两个类型X和Y具有特殊关系,即每个X类型的值都能转换成Y类型。如I<X>和I<Y>也总是具有同样的特殊关系,就说“I<T>对T协变”。使用仅一个类型参数的泛型类型时,可以简单地说“I<T>是协变的”。从I<X>向I<Y>的转换称为协变转换 。

例如,泛型类Pair<Contact>和Pair<PdaItem>的实例就不是类型兼容的,即使两者的类型实参兼容。换言之,编译器禁止隐式或显式地将Pair<Contact>转换为Pair<PdaItem>,即使Contact从PdaItem派生。类似地,从Pair<Contact>转换为接口类型IPair<PdaItem>也会失败,如代码清单12.40所示。

但为什么不合法?为什么List<T>和Pair<T>不是协变的?代码清单12.41展示了假如C#语言允许不受限制的泛型协变性,那么会发生什么。

代码清单12.40 在类型参数不同的泛型之间转换

代码清单12.41 禁止协变性以维持同质性(homogeneity)

一个IPair<PdaItem>中可包含地址,但Pair<Contact>对象只能包含联系人,不能包含地址。若允许不受限制的泛型协变性,类型安全将完全失去保障。

现在应该很清楚为什么字符串列表不能作为对象列表使用了。在字符串列表中不能插入整数,但在对象列表中可以,所以从字符串列表转换成对象列表一定要被视为非法,使编译器能预防错误。

12.5.1 使用out类型参数修饰符允许协变性

你或许已经注意到了,不限制协变性之所以会造成刚才描述的问题,是因为泛型Pair <T>和泛型List<T>都允许向其内容写入。如创建只读IReadOnlyPair<T>接口,只允许T从接口中“出来”(换言之,作为方法或只读属性的返回类型),永远不“进入”接口(换言之,不作为形参或可写属性的类型),就不会出问题了,如代码清单12.42所示。

代码清单12.42 理论上的协变性

通过限制泛型类型声明,让它只向接口的外部公开数据,编译器就没理由禁止协变性了。在IReadOnlyPair<PdaItem>实例上进行的所有操作都将Contact(从原始Pair<Contact>对象)向上转换为基类PdaItem——这是完全有效的转换。没有办法将地址“写入”实际是一对联系人的对象,因为接口没有公开任何可写属性。

代码清单12.42的代码仍然编译不了。但从C# 4开始加入了对安全协变性的支持。要指出泛型接口应该对它的某个类型参数协变,就用out修饰符来修饰该类型参数。代码清单12.43展示了如何修改接口声明,指出它应该允许协变。

代码清单12.43 用out类型参数修饰符实现协变

用out修饰IReadOnlyPair<out T>接口的类型参数,会导致编译器验证T是否真的只用作“输出”(方法的返回类型和只读属性的返回类型),且永远不用于形参或属性的赋值方法。验证通过,编译器就会放行对接口的任何协变转变。代码清单12.42进行了这个修改之后,程序就能成功编译和执行了。

协变转换存在一些重要限制:

·只有泛型接口和泛型委托(第13章)才可以协变。泛型类和结构永远不是协变的。

·提供给“来源”和“目标”泛型类型的类型实参必须是引用类型,不能是值类型。例如,一个IReadOnlyPair<string>能协变转换为IReadOnlyPair<object>,因为string和object都是引用类型。但IReadOnlyPair<int>不能转换为IReadOnlyPair<object>,因为int不是引用类型。

·接口或委托必须声明为支持协变,编译器必须验证协变所针对的类型参数确实只用在“输出”位置。

12.5.2 使用in类型参数修饰符允许逆变性

协变性的反方向称为逆变性 (contravariance)。同样地,假定X和Y类型彼此相关,每个X类型的值都能转换成Y类型。如果I<X>和I<Y>类型总是具有相反的特殊关系——也就是说,I<Y>类型的每个值都能转换成I<X>类型——就说“I<T>对T逆变”。

大多数人都觉得逆变理解起来比协变难。“比较器”(comparer)是逆变的典型例子。假定有一个派生类型Apple(苹果)和一个基类型Fruit(水果)。它们明显具有特殊关系。Apple类型的每个值都能转换成Fruit。

现在,假定有一个接口ICompareThings<T>,它包含方法bool FirstIsBetter(T t1, T t2)来获取两个T,返回一个bool指明第一个是否比第二个好。

提供类型实参会发生什么?ICompareThings<Apple>的方法获取两个Apple并比较它们。ICompareThings<Fruit>的方法获取两个Fruit并比较它们。由于所有Apple都是Fruit,所以凡是需要一个ICompareThings<Apple>的地方,都可安全地使用ICompareThings<Fruit>类型的值。转换方向变反了,这正是“逆变”一词的由来。

毫不奇怪,为了安全地进行逆变,对协变接口的限制必须反着来。对某个类型参数逆变的接口只能在“输入”位置使用那个类型参数。这种位置主要就是形参,极少见的是只写属性的类型。如代码清单12.44所示,用in修饰符声明类型参数,从而将接口标记为逆变。

代码清单12.44 使用in类型参数修饰符指定逆变性

注意和协变性相似,逆变性要求在声明接口的类型参数时使用修饰符in。in指示编译器核对T未在属性的取值方法(getter)中使用,也没有作为方法的返回类型使用。核对无误,就启用接口的逆变转换。

逆变转换存在与协变转变相似的限制:只有泛型接口和委托类型才能是逆变的,发生变化的类型实参只能是引用类型,而且编译器必须能验证接口的安全逆变。

接口可以一个类型参数协变,另一个逆变。但除了委托之外其实很少需要这样做。例如,Func<A1, A2, ..., R>系列委托是返回类型R协变,所有实参类型逆变。

最后要注意,编译器要在整个源代码的范围内检查协变性和逆变性类型参数修饰符的有效性。以代码清单12.45的PairInitializer<in T>接口为例。

代码清单12.45 可变性的编译器验证

如果对协变性和逆变性研究得不是很透彻,可能认为既然IPair<T>只是一个输入参数,所以在IPairInitializer上将T限制为in是有效的。但IPair<T>接口不能安全变化,所以不能用可以变化的类型实参构造它。因为IPair<T>不是类型安全的,所以编译器一开始就不允许将IPairInitializer<T>接口声明为逆变。

12.5.3 数组对不安全协变性的支持

之前一直将协变性和逆变性描述成泛型类型的特点。在所有非泛型类型中,数组最像泛型。如同平时思考泛型“list of T”或泛型“pair of T”一样,也可以用相同的模式思考“array of T”。由于数组同时支持读取和写入,基于刚学到的协变和逆变知识,你可能以为数组既不能安全逆变,也不能安全协变。只有在从不写入时才能安全协变,只有在从不读取时才能安全逆变。两个限制似乎都不现实。

遗憾的是,C#确实支持数组协变,即使这样并不类型安全。例如,Fruit[] fruits=new Apple[10]在C#中完全合法。但如果接着写fruits[0]=new Orange();,“运行时”就会抛出异常来报告违反了类型安全性。将Orange赋给Fruit数组并非总是合法(因为后者实际可能是一个Apple数组),这对开发者造成了极大的困扰。但这个问题并非只是C#才有。事实上,使用了“运行时”所实现的数组的所有CLR语言都存在相同问题。

尽量避免使用不安全的数组协变。每个数组都能转换成只读(进而安全协变)的IEnumerable<T>接口。换言之,IEnumerable<Fruit> fruits=new Apple[10]既类型安全又合法,因为在只有只读接口的前提下,无法在数组中插入一个Orange。

设计规范

·避免不安全的数组协变。相反,考虑将数组转换成只读接口IEnumerable<T>,以便通过协变转换来安全地转换。

12.6 泛型的内部机制

在之前的章节中,我们描述了对象在CLI类型系统中的广泛应用。所以,假如告诉你泛型也是对象,相信你一点儿都不会觉得奇怪。事实上,泛型类的“类型参数”成了元数据,“运行时”在需要时会利用它们构造恰当的类。所以,泛型支持继承、多态性以及封装。可用泛型定义方法、属性、字段、类、接口和委托。

为此,泛型需要来自底层“运行时”的支持。将泛型引入C#语言,编译器和框架需共同发力。例如,为避免装箱,对于基于值的类型参数,其泛型实现和引用类型参数的泛型实现是不同的。

高级主题:泛型的CIL表示

泛型类编译后与普通类无太大差异。编译结果无非就是元数据和CIL。CIL是参数化的,接受在代码中别的地方由用户提供的类型。代码清单12.46声明了一个简单的Stack类。

代码清单12.46 Stack<T>声明

编译类所生成的参数化CIL如代码清单12.47所示。

代码清单12.47 Stack<T>的CIL代码

首先注意第二行Stack之后的'1。这是元数(参数数量),声明了泛型类要求的类型实参的数量。对于像EntityDictionary<TKey, TValue>这样的声明,元数是2。

此外,在生成的CIL中,第二行显示了施加在类上的约束。可以看出T类型参数有一个IComparable约束。

继续研究CIL代码,会发现类型T的items数组声明进行了修改,使用“感叹号表示法”包含了一个类型参数,这是自CIL开始支持泛型后引入的新功能。感叹号指出为类指定的第一个类型参数的存在,如代码清单12.48所示。

代码清单12.48 CIL用感叹号表示法来支持泛型

除了在类的头部包含元数和类型参数,并在代码中用感叹号指出存在类型参数之外,泛型类和非泛型类的CIL代码并无太大差异。

高级主题:实例化基于值类型的泛型

用值类型作为类型参数首次构造一个泛型类型时,“运行时”会将指定的类型参数放到CIL中合适的位置,从而创建一个具体化的泛型类型。总之,“运行时”会针对每个新的“参数值类型”创建一个新的具体化泛型类型。

例如,假定声明一个整数Stack,如代码清单12.49所示。

代码清单12.49 Stack<int>定义

第一次使用Stack<int>类型时,“运行时”会生成Stack类的一个具体化版本,用int替换它的类型参数。以后,每当代码使用Stack<int>的时候,“运行时”都重用已生成的具体化Stack<int>类。代码清单12.50声明Stack<int>的两个实例,两个实例都使用已由“运行时”为Stack<int>生成的代码。

代码清单12.50 声明Stack<T>类型的变量

如果以后在代码中创建另一个Stack,但用不同的值类型作为它的类型参数(比如long或自定义结构),“运行时”会生成泛型类型的另一个版本。使用具体化值类型的类,好处在于能获得较好的性能。另外,代码能避免转换和装箱,因为每个具体的泛型类都原生包含值类型。

高级主题:实例化基于引用类型的泛型

对于引用类型,泛型的工作方式稍有不同。使用引用类型作为类型参数首次构造一个泛型类型时,“运行时”会在CIL代码中用object引用替换类型参数来创建一个具体化的泛型类型(而不是基于所提供的类型实参来创建一个具体化的泛型类型)。以后,每次用引用类型参数实例化一个构造好的类型,“运行时”都重用之前生成好的泛型类型的版本——即使提供的引用类型与第一次不同。

例如,假定现在有两个引用类型,一个Customer类和一个Order类,而且创建了Customer类型的一个EntityDictionary,如下例所示:

访问这个类之前,“运行时”会生成EntityDictionary类的一个具体化版本。它不是将Customer作为指定的数据类型来存储,而是存储object引用。假定下一行代码创建O`rder类型的一个EntityDictionary:

和值类型不同,不会为使用Order类型的EntityDictionary创建EntityDictionary类的一个新的具体化版本。相反,会实例化基于object引用的EntityDictionary的一个实例,orders变量将引用该实例。

为确保类型安全性,会分配Order类型的一个内存区域,用于使替换类型参数的每个object引用都指向该内存区域。

假定随后用一行代码来实例化Customer类型的EntityDictionary:

和之前使用Order类型来创建EntityDictionary类一样,现在会实例化基于object引用的EntityDictionary的另一个实例,其中包含的指针被设为引用一个Customer类型。由于编译器为引用类型的泛型类创建的具体化类被减少到了一个,所以泛型极大地减少了代码量。

泛型引用类型的类型参数在发生变化时,“运行时”使用的是相同的内部泛型类型定义。但假如类型参数是值类型,就不是这个行为了。例如,Dictionary<int, Customer>、Dictionary<Guid, Order>和Dictionary<long, Order>要求不同的内部类型定义。

语言对比:Java——泛型

Java完全是在编译器中实现泛型,而不是在JVM(Java虚拟机)中。这样做是为了防止因为使用了泛型而需要分发新的JVM。

Java的实现使用了与C++中的“模板”和C#中的“泛型”相似的语法,其中包括类型参数和约束。但由于它不区分对待值类型和引用类型,因此未修改的JVM不能为值类型支持泛型。所以,Java中的泛型不具有C#那样的执行效率。Java编译器需要返回数据的时候,都会插入来自指定约束的自动向下转型(如果声明了这样的一个转型的话),或者插入基本Object类型(如果没有声明的话)。此外,Java编译器在编译时生成一个具体化类型,它随即用于实例化任何已构造类型。最后,由于JVM没有提供对泛型的原生支持,所以在执行时无法确定一个泛型类型实例的类型参数,“反射”的其他运用也受到了严重限制。

12.7 小结

自C# 2.0引入的泛型类型和泛型方法从根本上改变了C#开发者的编码风格。在C# 1.0代码中,凡是使用了object的地方,在C# 2.0和更高的版本中都最好用泛型来代替。至少,集合问题应考虑用泛型来解决。通过消除强制类型转换、消除装箱性能惩罚和减少重复代码而提高的类型安全性与性能都是显著的改进。

第15章将讨论最常用的泛型命名空间System.Collections.Generic。该命名空间几乎完全由泛型类型构成。它清楚演示了如何修改最初使用object的类型来使用泛型。但在深入接触这些主题之前,先要探讨一下Lambda表达式。作为C# 3.0(和以后版本)最引人注目的一项增强,它极大地改进了操作集合的方式。

第13章 委托和Lambda表达式

前几章全面讨论了如何创建类来封装数据和操作。随着创建的类越来越多,会发现它们的关系存在固定模式。一个常见模式是向方法传递对象,该方法再调用对象的一个方法。例如,向方法传递一个IComparer<int>引用,该方法本身可在你提供的对象上调用Compare()方法。在这种情况下,接口的作用只不过是传递一个方法引用。第二个例子是在调用新进程时,不是阻塞或反复检查(轮询)进程是否完成。理想情况是让方法异步运行并调用一个回调 函数,当异步调用结束时通过该函数来通知调用者。

似乎不需要每次传递一个方法引用时都定义新接口。本章讲述如何创建和使用称为委托 的特殊类,它允许像处理其他任何数据那样处理对方法的引用。然后讲述如何使用Lambda表达式 快速而简单地创建自定义委托。

Lambda表达式自C# 3.0引入。C# 2.0支持用一种称为匿名方法 的不太优雅的语法创建自定义委托。C# 2.0之后的每个C#版本都支持匿名方法以保持向后兼容,但新写的代码应该弃用它,代之以Lambda表达式。本章将通过“高级主题”来描述如何使用匿名方法。只有要使用遗留的C# 2.0代码时才需了解这些主题,否则可以忽略。

本章最后讨论表达式树,它允许在运行时使用编译器对Lambda表达式进行分析。

13.1 委托概述

经验丰富的C和C++程序员长期以来利用“函数指针”将对方法的引用作为实参传给另一个方法。C#使用委托 提供相似的功能。委托允许捕捉对方法的引用,并像传递其他对象那样传递该引用,像调用其他方法那样调用被捕捉的方法。来看看下面的例子。

13.1.1 背景

虽然效率不高,但冒泡排序或许是最简单的排序算法了。代码清单13.1展示了BubbleSort()方法。

代码清单13.1 BubbleSort()方法

该方法对整数数组执行升序排序。

为了能选择升序或降序,有两个方案:一是拷贝上述代码,将大于操作符替换成小于操作符,但拷贝这么多代码只是为了改变一个操作符,似乎不是一个好主意;二是传递一个附加参数,指出如何排序,如代码清单13.2所示。

代码清单13.2 BubbleSort()方法,升序或降序

但上述代码只照顾到了两种可能的排序方式。如果想按字典顺序排序(即1,10,11,12,2,20,……),或者按其他方式排序,SortType值以及对应的switch case的数量很快就会变得非常“恐怖”。

13.1.2 委托数据类型

为增强灵活性和减少重复代码,可将比较方法作为参数传给BubbleSort()方法。为了能将方法作为参数传递,要有一个能表示方法的数据类型。该数据类型就是委托 ,因为它将调用“委托”给对象引用的方法。可将方法名作为委托实例。从C# 3.0开始还可使用Lambda表达式作为委托来内联一小段代码,而不必非要为其创建方法。从C# 7.0开始则支持创建本地函数(嵌套方法)并将函数名用作委托。代码清单13.3修改BubbleSort()方法来获取一个Lambda表达式参数。本例的委托数据类型是Func<int, int, bool>。

代码清单13.3 带委托参数的BubbleSort()方法

Func<int, int, bool>类型的委托代表对两个整数进行比较的方法。在BubbleSort()方法中,可用由compare参数引用的Func<int, int, bool>实例来判断哪个整数更大。由于compare代表方法,所以调用它的语法与调用其他任何方法无异。在本例中,Func<int, int, bool>委托获取两个整数参数,返回一个bool值来指出第一个整数是否大于第二个:

注意,Func<int, int, bool>委托是强类型的,代表返回bool值并正好接受两个整数参数的方法。和其他任何方法调用一样,对委托的调用也是强类型的。如果实参数据类型不兼容,那么C#编译器会报错。

13.2 声明委托类型

前面描述了如何定义使用委托的方法,展示了如何将委托变量当作方法来发出对委托的调用。但还必须学习如何声明委托类型。声明委托类型要使用delegate关键字,后跟像是方法声明的内容。该方法的签名就是委托能引用的方法的签名。正常方法声明中的方法名要替换成委托类型的名称。例如,代码清单13.3的Func<...>是这样声明的:

(in/out类型修饰符自C# 4.0引入,本章稍后会讨论。)

13.2.1 常规用途的委托类型:System.Func和System.Action

幸好从C# 3.0起很少需要(甚至根本不必)自己声明委托。为减少定义自己的委托类型的必要,.NET 3.5“运行时”库(对应C# 3.0)包含一组常规用途的委托,其中大多为泛型。System.Func系列委托代表有返回值的方法,而System.Action系列代表返回void的方法。代码清单13.4展示了这些委托的签名。

代码清单13.4 Func和Action委托声明

由于是泛型委托定义,所以可用它们代替自定义委托(稍后详述)。

代码清单13.4的第一组委托类型是Action<...>,代表无返回值并支持最多16个参数的方法。如果需要返回结果,则使用第二组Func<...>委托。Func<...>的最后一个类型参数是TResult,即返回值的类型。Func<...>的其他类型参数按顺序对应委托参数的类型。例如,代码清单13.3的BubbleSort方法要求返回bool并获取两个int参数的一个委托。

清单中最后一个委托是Predicate<in T>。若用一个Lambda返回bool,则该Lambda称为谓词 (predicate)。通常用谓词筛选或识别集合中的数据项。换言之,向谓词传递一个数据项,它返回true或false指出该项是否符合条件。而在我们的BubbleSort()例子中,是接收两个参数来比较它们,所以要用Func<int, int, bool>而不是谓词。

设计规范

·考虑定义自己的委托类型带来的可读性,是否比使用预定义泛型委托类型所带来的便利性更重要。

高级主题:声明委托类型

如前所述,借助从Microsoft .NET Framework 3.5开始提供的Func和Action委托,许多时候都无须定义自己的委托类型。但若能显著提高代码可读性,还是应考虑声明自己的委托类型。例如,名为Comparer的委托使人对其用途一目了然,而Func<int, int, bool>这种呆板的名字只能看出委托的参数和返回类型。代码清单13.5展示如何声明获取两个int并返回bool的Comparer委托类型。

代码清单13.5 声明委托类型

基于新的委托数据类型,可用Comparer替换Func<int, int, bool>来更新代码清单13.3的方法签名:

就像类能嵌套在其他类中一样,委托也能嵌套在类中。如果委托声明出现在另一个类的内部,委托类型就成为嵌套类型,如代码清单13.6所示。

代码清单13.6 声明嵌套委托类型

本例声明委托数据类型DelegateSample.ComparisonHandler,因其被定义成DelegateSample中的嵌套类型。如果仅在包容类中有用,就应考虑嵌套。

13.2.2 实例化委托

本节讲述使用委托来实现BubbleSort()方法的最后一步,在此将学习如何调用方法并传递委托实例(即Func<int, int, bool>类型的一个实例)。实例化委托需要和委托类型自身签名对应的一个方法。方法名无关紧要,但签名剩余部分必须兼容委托签名。代码清单13.7展示了与委托类型兼容的GreaterThan()方法。

代码清单13.7 声明与Func<int, int, bool>兼容的方法

定义好方法后,可调用BubbleSort()并传递要由委托捕捉的方法名作为实参,如代码清单13.8所示。

代码清单13.8 方法名作为实参

注意委托是引用类型,但不需要用new实例化。从C# 2.0开始,从方法组 (为方法命名的表达式)向委托类型的转换会自动创建新的委托对象。

高级主题:C# 1.0中的委托实例化

在代码清单13.8中,调用BubbleSort()时传递方法名(GreaterThan)即可实例化委托。C#的第一个版本要求如代码清单13.9所示的较复杂的语法来实例化委托。

代码清单13.9 C# 1.0中将委托作为参数传递

本例使用Comparer而非Func<int, int, bool>,因为后者在C# 1.0中不可用。

之后的版本支持两种语法。本书只使用更现代、更简洁的语法。

高级主题:委托的内部机制

委托实际是特殊的类。虽然C#标准没有明确说明类的层次结构,但委托必须直接或间接派生自System.Delegate。事实上,.NET委托总是派生自System.MulticastDelegate,后者又从System.Delegate派生,如图13.1所示。

图13.1 委托类型的对象模型

第一个属性是System.Reflection.MethodInfo类型。MethodInfo描述方法签名,包括名称、参数和返回类型。除了MethodInfo,委托还需要一个对象实例来包含要调用的方法。这正是第二个属性Target的作用。在静态方法的情况下,Target为null。MulticastDelegate类的作用将在第14章详细描述。

注意所有委托都不可变(immutable)。换言之,委托创建好后无法更改。如果变量包含委托引用,并想引用不同的方法,则只能创建新委托再把它赋给变量。

虽然所有委托数据类型都间接从System.Delegate派生,但C#编译器不允许声明直接或间接从System.Delegate或者System.MulticastDelegate派生的类。代码清单13.10的代码无效。

代码清单13.10 System.Delegate不能是显式的基类

通过传递委托来指定排序方式显然比本章开头的方式灵活得多。例如,要改为按字母排序,只需添加一个委托,比较时将整数转换为字符串。代码清单13.11是按字母排序的完整代码,输出13.1展示了结果。

代码清单13.11 使用其他与Func<int, int, bool>兼容的方法

输出13.1

按字母排序与按数值排序的结果不同。和本章开头描述的方式相比,现在添加一个附加的排序机制是多么简单!要按字母排序,唯一要修改的就是添加Alphabetical-GreaterThan方法,在调用BubbleSort()的时候传递该方法。

13.3 Lambda表达式

代码清单13.7和代码清单13.11展示了如何将表达式GreaterThan和Alphabetical-GreaterThan转换成与这些具名方法的参数类型和返回类型兼容的委托类型。你可能已注意到了,GreaterThan方法的声明(public static bool GreaterThan(int first, int second))比主体(return first > second;)冗长多了。这么简单的方法居然需要如此复杂的准备,这实在说不过去,而这些“前戏”的目的只是使其能转换成委托类型。

为解决问题,C# 2.0引入了非常精简的语法创建委托,C# 3.0则引入了更精简的。C# 2.0的称为匿名方法 ,C# 3.0的称为Lambda表达式 。这两种语法统称为匿名函数 。两种都合法,但新代码应优先使用Lambda表达式。除非要专门讲述C# 2.0匿名方法,否则,本书都使用Lambda表达式 [1] 。

Lambda表达式本身分为两种:语句Lambda 和表达式Lambda 。图13.2展示了这些术语的层次关系。

图13.2 与匿名函数有关的术语

13.3.1 语句Lambda

Lambda表达式的目的是在需要基于很简单的方法生成委托时,避免声明全新成员的麻烦。Lambda表达式有几种不同的形式。例如,语句Lambda 由形参列表、Lambda操作符=>和代码块构成。

代码清单13.12展示了和代码清单13.8的BubbleSort调用等价的功能,只是用语句Lambda代表比较方法,而不是创建完整的GreaterThan方法。如你所见,语句Lambda包含GreaterThan方法声明中的大多数信息,形参和代码块都在,但方法名和修饰符没有了。

代码清单13.12 用语句Lambda创建委托

当查看含有Lambda操作符的代码时,可自己在脑海中将该操作符替换成“用于”(go/goes to)。例如在代码清单13.12中,可将BubbleSort()的第二个参数理解成“将整数first和second用于返回(first小于second)的结果”。

如你所见,代码清单13.12的语法和代码清单13.8几乎完全一样,只是比较方法现在合理地出现在转换成委托类型的地方,而不是随便出现在别的地方并只能按名称来查找。方法名不见了,这正是此类方法称为“匿名函数”的原因。返回类型不见了,但编译器知道Lambda表达式要转换成返回类型为bool的委托。编译器检查语句Lambda的代码块,验证每个return语句都返回bool。public修饰符不见了,因为方法不再是包容类的一个可访问成员,没必要描述它的可访问性。类似地,static修饰符也不见了。围绕方法进行的“前戏”大大减少了。

但语法还能精简。我们已从委托类型推断Lambda表达式返回bool。类似地,还能推断两个参数都是int,如代码清单13.13所示。

代码清单13.13 在语句Lambda中省略参数类型

通常,只要编译器能从Lambda表达式所转换成的委托推断出类型,所有Lambda表达式就都不需要显式声明参数类型。不过,若指定类型能使代码更易读,C#也允许这样做。在不能推断的情况下,C#要求显式指定Lambda参数类型。显式指定一个Lambda参数类型,所有参数类型都必须显式指定,而且必须和委托参数类型完全一致。

设计规范

·如果类型对于读者显而易见,或者是无关紧要的细节,就考虑在Lambda形参列表中省略类型。

语法或许还能进一步精简,如代码清单13.14所示。假如只有单个参数,且类型可以推断,Lambda表达式就可拿掉围绕参数列表的圆括号。但假如无参,或参数不止一个,或者包含显式指定了类型的单个参数,Lambda表达式就必须将参数列表放到圆括号中。

代码清单13.14 单个输入参数的语句Lambda

在代码清单13.14中,Where()返回对物理内存占用超过1GB的进程的一个查询。

代码清单13.15包含的则是一个无参语句Lambda。空参数列表要求圆括号。还要注意,代码清单13.15的语句Lambda主体包含多个语句。虽然语句Lambda允许包含任意数量的语句,但一般都限制在两三个语句之内。

代码清单13.15 无参语句Lambda

13.3.2 表达式Lambda

语句Lambda的语法比完整的方法声明简单得多,可以不指定方法名、可访问性和返回类型,有时甚至可以不指定参数类型。表达式Lambda则更进一步。在代码清单13.12到代码清单13.15中,所有语句Lambda的代码块都只有一个return语句。其实在这种Lambda块中,唯一需要的就是要返回的表达式。这正是表达式Lambda的作用,它只包含要返回的表达式,完全没有语句块。代码清单13.16等价于代码清单13.12,只是使用了表达式Lambda而不是语句Lambda。

代码清单13.16 使用表达式Lambda传递委托

通常,可像阅读语句Lambda那样将表达式Lambda中的=>理解成“用于”。但在委托作为“谓词”使用时(返回布尔值),将=>理解成“满足……条件”(such that或where)会更清楚一些。所以,代码清单13.16的Lambda可读成:“first和second满足first小于second的条件”。

类似于null字面值,匿名函数不和任何类型关联。其类型由转换成的类型决定。也就是说,目前为止的所有Lambda表达式并非天生就是Func<int, int, bool>或Comparer类型。它们只是与那个类型兼容,能转换成它。所以,不能对匿名方法使用typeof()操作符。另外,只有在将匿名方法转换成具体类型后才能调用GetType()。

表13.1总结了关于Lambda表达式的其他注意事项。

表13.1 Lambda表达式的注意事项和例子

[1] 作者在这里故意区分了匿名函数和匿名方法。一般情况下,两者可以互换使用。如果非要区分,那么编译器生成的全都是“匿名函数”,这才是最开始的叫法。从C# 2.0开始引入了“匿名方法”功能,它的作用就是简化生成匿名函数而需要写的代码。在新的C#版本中(3.0和以后),更是建议用lambda表达式来进一步简化语法,不再推荐使用C# 2.0引入的“匿名方法”。但归根结底,所有这些语法糖都是为了更简单地生成匿名函数。——译者注

13.4 匿名方法

C# 2.0不支持Lambda表达式,而是使用称为匿名方法 的语法。匿名方法像语句Lambda,但缺少使Lambda变得简洁的许多功能。匿名方法必须显式指定每个参数的类型,而且必须有代码块。参数列表和代码块之间不使用Lambda操作符=>。相反,是在参数列表前添加关键字delegate,强调匿名方法必须转换成委托类型。代码清单13.17展示了如何重写代码清单13.7、代码清单13.12和代码清单13.15来使用匿名方法。

代码清单13.17 在C# 2.0中传递匿名方法

所以在C# 3.0和以后的版本中,可用两种相似的方式定义匿名函数,这多少令人有点遗憾。

设计规范

·避免在新代码中使用匿名方法语法,优先使用更简洁的Lambda表达式语法。

但有一个小功能是匿名方法支持但Lambda表达式不支持的:匿名方法在某些情况下能完全省略参数列表。

高级主题:无参匿名方法

和Lambda表达式不同,匿名方法允许完全省略参数列表,前提是主体中不使用任何参数,而且委托类型只要求“值”参数。(也就是说,不要求将参数标记为out或ref。)例如,对于以下匿名方法表达式:

它可转换成要求返回bool的任意委托类型,不管委托需要多少个参数。这个功能较少使用,但阅读遗留代码时可能用得着。

高级主题:“Lambda”源起

“匿名方法”挺好理解,看起来和普通的方法声明相似,只是无方法名。但“Lambda”是怎么来的?

Lambda表达式的概念来自阿隆佐·邱奇(Alonzo Church),他于20世纪30年代发明了用于函数研究的λ演算(lambda calculus)系统。用邱奇的记号法,如果函数要获取参数x,最终的表达式是y,就将希腊字母λ作为前缀,再用点号分隔参数和表达式。所以,C#的Lambda表达式x=>y用邱奇的记号法应写成λx.y。

由于在C#代码中不便输入希腊字母,而且点号在C#中有太多含义,所以C#委托选择“胖箭头”(fat arrow)记号法(=>)。“Lambda表达式”提醒人们匿名函数的理论基础是λ演算,即使根本没有使用希腊字母λ。

13.5 委托没有结构相等性

.NET委托类型不具备结构相等性 (structural equality)。也就是说,不能将一个委托类型的对象引用转换成一个不相关的委托类型,即使两者的形参和返回类型完全一致。例如,不能将一个Comparer引用赋给一个Func<int, int, bool>类型的变量,即使两者都代表获取两个int并返回一个bool的方法。非常遗憾,如果需要结构一致但不相关的新委托类型,为了使用该类型的委托,唯一的办法就是创建新委托并让它引用旧委托的Invoke方法。例如,假定有Comparer类型的变量c,需要把它的值赋给Func<int, int, bool>类型的变量f,那么可以这样写:f=c.Invoke;。

但通过C# 4.0添加的对可变性的支持,现在可在某些委托类型之间进行引用转换。来考虑一个逆变的例子:由于void Action<in T>(T arg)有in类型参数修饰符,所以可将Action<object>类型的委托引用赋给Action<string>类型的变量。

许多人都觉得委托的逆变不好理解。只需记住,适合任何对象的行动必定适合任何字符串。反之则不然,只适合字符串的行动不适合每个对象。类似地,Func系列委托类型对它的返回类型协变,这通过TResult的out类型参数修饰符来指示。所以,Func<string>类型的委托引用可以赋给Func<object>类型的变量。

代码清单13.18展示了委托的协变和逆变。

代码清单13.18 委托的可变性

代码清单最后一部分在一个例子中合并了两种可变性的概念,演示假如同时涉及in和out类型参数,协变性和逆变性是如何同时发生的。

实现泛型委托类型的引用转换,是C# 4.0添加协变和逆变转换的关键原因之一。(另一个原因是为IEnumerable<out T>提供协变支持。)

高级主题:Lambda表达式和匿名方法的内部机制

CLR不知道何谓Lambda表达式(和匿名方法)。相反,编译器遇到匿名方法时,会把它转换成特殊的隐藏类、字段和方法,从而实现你希望的语义。也就是说,C#编译器为这个模式生成实现代码,避免开发者自己去实现。例如,给定代码清单13.12、13.13、13.16或13.17,C#编译器将生成如代码清单13.19所示的代码。

代码清单13.19 与Lambda表达式的CIL代码等价的C#代码

在本例中,匿名方法被转换成单独的、由编译器内部声明的静态方法。该静态方法再实例化成一个委托并作为参数传递。毫不奇怪,编译器生成的代码有点像代码清单13.8的原始代码,也就是后来用匿名函数进行简化的代码。但在涉及“外部变量”时,编译器执行的代码转换要复杂得多,不是只将匿名函数重写成静态方法那样简单。

13.6 外部变量

在Lambda表达式外部声明的局部变量(包括包容方法的参数)称为该Lambda的外部变量 。(this引用虽然技术上说不是变量,但也被视为外部变量。)如果Lambda表达式主体使用一个外部变量,那么就说该变量被该Lambda表达式捕捉 。代码清单13.20利用外部变量统计BubbleSort()执行了多少次比较。输出13.2展示了结果。

代码清单13.20 在Lambda表达式中使用外部变量

输出13.2

comparisonCount在Lambda表达式外部声明,在其内部递增。调用BubbleSort()方法之后,在控制台上输出comparisonCount的值。

局部变量的生存期一般和它的作用域绑定。一旦控制离开作用域,变量的存储位置就不再有效。但如果从Lambda表达式创建的委托捕捉了外部变量,该委托可能具有比局部变量一般情况下更长(或更短)的生存期。委托每次被调用时,都必须能安全地访问外部变量。在这种情况下,被捕捉的变量的生存期被延长了。这个生存期至少和存活时间最长的委托对象一样长。(也许更长:编译器如何生成代码来延长外部变量生存期是一种实现细节,可能会发生变化。)

总之,C#编译器生成在匿名函数和声明它的方法之间共享comparison-Count的CIL代码。

高级主题:外部变量的CIL实现

C#编译器为捕捉外部变量的匿名函数生成的CIL代码要比为什么都不捕捉的简单匿名方法生成的CIL代码复杂。代码清单13.21是与“实现代码清单13.20的外部变量的CIL代码”对应的C#代码。

代码清单13.21 与外部变量CIL代码对应的C#代码

注意,被捕捉的局部变量永远不会被“传递”或“拷贝”到别的地方。相反,被捕捉的局部变量(comparisonCount)作为实例字段(而非局部变量)实现,从而延长了其生存期。所有使用局部变量的地方都改为使用那个字段。

生成的__LocalsDisplayClass类称为闭包 (closure),它是一个数据结构(一个C#类),其中包含一个表达式以及对表达式进行求值所需的变量(C#中的公共字段)。

高级主题:不小心捕捉循环变量

思考一下代码清单13.22的输出是什么。

代码清单13.22 在C# 5.0中捕捉循环变量

大多数人都觉得结果应该如输出13.3所示。在C# 5.0中确实如此。但在之前的C#版本中,结果如输出13.4所示。

输出13.3 C# 5.0的输出

输出13.4 C# 4.0的输出

Lambda表达式捕捉变量并总是使用其最新的值——而不是捕捉并保留变量在委托创建时的值。这通常正是你希望的行为。例如,代码清单13.20捕捉变量comparisonCount,目的正是确保递增时使用其最新的值。循环变量没什么两样。捕捉循环变量时,每个委托都捕捉同一个循环变量。循环变量发生变化时,捕捉它的每个委托都看到了变化。所以无法指责C# 4.0的行为——虽然这几乎肯定不是代码作者想要的。

C# 5.0对此进行了更改,认为每一次循环迭代,foreach循环变量都应该是“新”变量。所以,每次创建委托,捕捉的都是不同的变量,不再共享同一个变量。但注意这个更改不适用于for循环。用for循环写类似的代码,for语句头中声明的任何循环变量在被捕捉时,都被看成是同一个外部变量。要写在C# 5.0和之前的版本中行为一致的代码,请使用如代码清单13.23所示的模式。

代码清单13.23 C# 5.0之前的循环变量捕捉方案

这样可保证每次循环迭代都有一个新变量,每个委托捕捉的都是一个不同的变量。

设计规范

·避免在匿名函数中捕捉循环变量。

13.7 表达式树

Lambda表达式提供了一种简洁的语法来定义代码中“内联”的方法,使其能转换成委托类型。表达式Lambda(但不包括语句Lambda和匿名方法)还能转换成表达式树 。委托是对象,允许像传递其他任何对象那样传递方法,并在任何时候调用该方法。表达式树也是对象,允许传递编译器对Lambda表达式的分析。但这个分析有什么用呢?显然,编译器的分析在生成CIL时对编译器有用,但是在程序执行时,代表这种分析的一个对象对开发者有什么用呢?下面看一个例子。

13.7.1 Lambda表达式作为数据使用

来看看以下代码中的Lambda表达式:

假定persons是Person的一个数组,和Lambda表达式实参对应的Where方法形参具有委托类型Func<Person, bool>。编译器生成方法来包含Lambda表达式主体代码,再创建委托实例来代表所生成的方法,并将该委托传给Where方法。Where方法返回一个查询对象,一旦执行查询,就将委托应用于数组的每个成员来判断查询结果。

现在假定persons不是Person的一个数组,而是代表远程数据库表的对象,表中含有数百万人的数据。表中每一行的信息都可从服务器传输到客户端,客户端可创建一个Person对象来代表该行。调用Where将返回代表查询的一个对象。现在客户端如何请求查询结果?

一个技术是将几百万行数据从服务器传输到客户端。为每一行都创建Person对象,根据Lambda创建委托,再针对每个Person执行委托。概念上和数组的情况一致,但代价过于高昂。

第二个技术则要好很多,它是将Lambda的含义(筛选掉姓名不是Inigo Montoya的每一行)发送给服务器。数据库服务器本来就很擅长快速执行这种筛选。然后,服务器只将符合条件的少数几行传输到客户端,而不是先创建几百万个Person对象,再把它们几乎全部否决。客户端只创建由服务器判断并与查询匹配的对象。但怎样将Lambda的含义发送给服务器呢?

这正是要在语言中添加表达式树 的原因。转换成表达式树的Lambda表达式对象代表的是对Lambda表达式进行描述的数据,而不是编译好的、用于实现匿名函数的代码。由于表达式树代表数据而非编译好的代码,所以能在执行时分析Lambda,用分析得到的数据来构造一个针对数据库执行的查询。如代码清单13.24所示,Where()方法获得的表达式树可转换成SQL查询并传给数据库。

代码清单13.24 将表达式树转换成SQL where子句

传给Where()的表达式树指出Lambda实参由以下几部分构成:

·对Person对象的Name属性的读取

·对string的ToUpper()方法的调用

·常量值"INIGO MONTOYA"

·相等性操作符==

Where()方法获取这些数据,并通过检查数据和构造SQL查询字符串将这些数据转换成SQL where子句。但表达式树并非只能转换成SQL语句。可构造表达式树计算程序(evaluator),将表达式转换成任意查询语言。

13.7.2 表达式树作为对象图使用

在执行时,转换成表达式树的Lambda成为一个对象图,其中包含来自System.Linq.Expressions命名空间的对象。图中的“根”对象代表Lambda本身,该对象引用了代表参数、返回类型和主体表达式的对象,如图13.3所示。对象图包含编译器根据Lambda推断出来的所有信息。执行时可利用这些信息创建查询。另外,根Lambda表达式有一个Compile方法,能动态生成CIL并创建实现了指定Lambda的委托。

图13.3 Lambda表达式树类型

图13.4展示了一个Lambda主体中的一元和二元表达式的对象图中的类型。

UnaryExpression代表-count这样的表达式。它具有Expession类型的单个子操作数(Operand)。BinaryExpression有两个子表达式:Left和Right。两个类型都通过NodeType属性标识具体的操作符,而且两者都从基类Expression派生。还有其他30多个表达式类型,比如NewExpression、ParameterExpression、MethodCallExpression、LoopExpression等,能表示C#和Visual Basic中的几乎所有表达式。

图13.4 一元和二元表达式树类型

13.7.3 比较委托和表达式树

不管转换成委托还是表达式树的Lambda表达式都会在编译时进行全面的语义分析,从而验证其有效性。转换成委托的Lambda造成编译器将Lambda作为方法生成,并生成代码在执行时创建对那个方法的委托。转换成表达式树的Lambda造成编译器生成代码,在执行时创建LambdaExpression的一个实例。但在使用LINQ时,编译器怎么知道是生成委托、在本地执行查询,还是生成表达式树将查询信息发送给远程数据库服务器呢?

像Where()这样用于生成LINQ查询的方法是扩展方法。扩展IEnumerable<T>接口的方法获取委托参数,扩展IQueryable<T>接口的方法获取表达式树参数。所以,编译器能根据查询的集合类型判断是从作为实参提供的Lambda创建委托还是表达式树。例如以下Where()方法:

System.Linq.Enumerable类中声明的扩展方法签名是:

System.Linq.Queryable类中声明的扩展方法签名是:

编译器根据persons在编译时的类型决定使用哪个扩展方法:如果是能转换成IQueryable<Person>的类型,就选择来自System.Linq.Queryable的方法。它将Lambda转换成表达式树。执行时,persons引用的对象接收表达式树数据,用那些数据构造SQL查询,在请求查询结果时将查询传给数据库。所以,调用Where的结果是一个对象。一旦请求查询结果,就将查询发送给数据库并生成结果。

如果persons不能隐式转换成IQueryable<Person>,但能隐式转换成IEnumerable <Person>,就选择来自System.Linq.Enumerable的方法,Lambda被转换成委托。所以,调用Where的结果是一个对象,一旦请求查询结果,就将生成的委托作为谓词应用于集合的每个成员,生成与谓词匹配的结果。

13.7.4 检查表达式树

如前所述,将Lambda表达式转换成Expression<TDelegate>将创建表达式树而不是委托。本章前面讲过如何将(x,y)=>x>y这样的Lambda转换成Func<int, int, bool>这样的委托类型。要将同样的Lambda转换成表达式树,只需把它转换成Expression <Func<int, int, bool>>,如代码清单13.25所示。然后就可检查生成的对象,显示和它的结构相关的信息,并可显示更复杂的表达式树的信息。

代码清单13.25 检查表达式树

注意,将表达式树的实例传给Console.WriteLine()方法,会自动将表达式树转换成一个描述性的字符串。为表达式树生成的所有对象都重写了ToString(),以便在调试时能一眼看出表达式树的内容。

如输出13.5所示,Main()中的Console.WriteLine()语句将表达式树主体打印成文本。

输出13.5

注意,表达式树是数据集合,可通过遍历数据将其转换成另一种格式。本例将表达式树转换成描述性字符串,但也可转换成另一种查询语言中的表达式。

PrintNode()方法使用递归证明表达式树由零个或者多个其他表达式树构成。代表Lambda的“根”树通过其Body属性引用Lambda的主体。每个表达式树节点都包含枚举类型ExpressionType的一个NodeType属性,描述了它是哪一种表达式。有多种表达式类型,例如BinaryExpression、ConditionalExpression、LambdaExpression、MethodCall-Expression、ParameterExpression和ConstantExpression。每个类型都从Expression派生。

注意,虽然表达式树库包含的对象能表示C#和Visual Basic的大多数语句,但两种语言都不支持将语句Lambda转换成表达式树。只有表达式Lambda才能转换成表达式树。

13.8 小结

本章首先讨论委托以及如何把它作为方法引用或回调来使用。可用委托传递一组能在不同位置调用的指令(而不是立即调用)。

Lambda表达式语法取代(但不是消除)了C# 2.0的匿名方法语法。不管哪种语法,程序员都可直接将一组指令赋给变量,而不必显式定义一个包含这些指令的方法。这使得程序员可以在方法内部动态地编写指令——这是一个很强大的概念,它通过LINQ API大幅简化了集合编程。

本章最后讨论了表达式树的概念,描述了它们如何编译成对象来表示对Lambda表达式的语义分析,而不是表示委托实现本身。该功能用于支持像Entity Framework和LINQ to XML这样的库。这些库解释表达式树,并在除匿名函数之外的上下文中使用它。

“Lambda表达式”这个术语兼具“语句Lambda”和“表达式Lambda”的意思。换言之,语句Lambda和表达式Lambda都是Lambda表达式。

本章提到但未详述的一个概念是多播委托。下一章将讲解如何利用它实现事件的“发布—订阅”模式。

第14章 事件

上一章讲述了如何用委托类型的实例引用方法,并通过委托调用方法。委托本身又是一个更大的模式(pattern)的基本单位,该模式称为Publish-Subscribe(发布—订阅)或者Observer(观察者) [1] 。委托的使用及其对Publish-Subscribe模式的支持是本章的重点。本章描述的所有内容几乎都能单独用委托实现。但本章强调的“事件”构造提供了额外的“封装性”,使Publish-Subscribe模式更容易实现,更不容易出错。

第13章的所有委托都只引用一个方法。但一个委托值是可以引用一系列方法的,这些方法将顺序调用。这样的委托称为多播委托 。这样单一事件(比如对象状态的改变)的通知就可以发布给多个订阅者。

虽然事件在C# 1.0中就有了,但C# 2.0泛型的引入显著改变了编码规范,因为使用泛型委托数据类型意味着不再需要为每种可能的事件签名声明一个委托。所以,本章的最低起点是C# 2.0。但仍在使用C# 1.0的读者也不是不能使用事件,只是必须声明自己的委托数据类型(参见第13章)。

[1] C#的多播委托实现是一个通用模式,目的是避免大量手工编码。该模式称为Observer或者Publish-Subscribe,它要应对的是要将单一事件的通知(比如对象状态发生的一个变化)广播给多个订阅者(subscriber)的情况。——译者注

14.1 使用多播委托实现Publish-Subscribe模式

来考虑一个温度控制的例子。一个加热器(Heater)和一个冷却器(Cooler)连接到同一个恒温器(Thermostat)。为控制设备开关需要通知它们温度变化。恒温器将温度变化发布给多个订阅者——也就是加热器和冷却器 [1] 。下一节研究具体代码。

14.1.1 定义订阅者方法

首先定义Heater和Cooler对象,如代码清单14.1所示。

代码清单14.1 Heater和Cooler事件订阅者的实现

除了温度比较,两个类几乎完全一样(事实上,在OnTemperatureChanged方法中使用一个比较方法委托,两个类还能再减少一个)。每个类都存储了启动设备所需的温度。此外,两个类都提供了OnTemperatureChanged()方法。调用OnTemperatureChanged()方法的目的是向Heater和Cooler类指出温度已发生改变。在方法的实现中,用newTemperature同存储好的触发温度进行比较,从而决定是否让设备启动。

两个OnTemperatureChanged()方法都是订阅者(或侦听者)方法,其参数和返回类型必须与来自Thermostat类的委托匹配。(Thermostat类的详情接下来就会讨论。)

14.1.2 定义发布者

Thermostat类负责向heater和cooler对象实例报告温度变化。代码清单14.2展示了Thermostat类。

代码清单14.2 定义事件发布者Thermostat

Thermostat包含一个名为OnTemperatureChange的属性,它属于Action<float>委托类型。OnTemperatureChange存储了订阅者列表。注意,只需一个委托字段即可存储所有订阅者。换言之,来自一个发布者的温度变化通知会同时被Cooler和Heater实例接收。

Thermostat的最后一个成员是CurrentTemperature属性。它负责设置和获取由Thermostat类报告的当前温度值。

14.1.3 连接发布者和订阅者

最后将所有这些东西都放到一个Main()方法中。代码清单14.3展示了一个示例Main()。

代码清单14.3 连接发布者和订阅者

代码通过+=操作符直接赋值向OnTemperatureChange委托注册了两个订阅者,即heater.OnTemperatureChanged和cooler.OnTemperatureChanged。

从用户获取的值用于设置thermostat(恒温器)的CurrentTemperature(当前温度)。但目前还没有写任何代码将温度变化发布给订阅者。

14.1.4 调用委托

Thermostat类的CurrentTemperature属性每次发生变化,你都希望调用委托 向订阅者(heater和cooler)通知温度的变化。为此需要修改CurrentTemperature属性来保存新值,并向每个订阅者发出通知,如代码清单14.4所示。

代码清单14.4 调用委托(尚未检查null值)

对CurrentTemperature的赋值包含向订阅者通知CurrentTemperature变化的特殊逻辑。只需执行C#语句OnTemperatureChange(value);即可向所有订阅者发出通知。该语句将温度的变化发布给cooler和heater对象。执行一个调用,即可向多个订阅者发出通知——这正是“多播委托”的由来。

在C# 8.0中,如果像上面代码中那样直接调用OnTemperatureChange委托,编译器会发出关于null值解引用的警告。这意味着需要进行空值检查。

14.1.5 检查空值

代码清单14.4遗漏了事件发布代码的一个重要部分。假如当前没有订阅者注册接收通知,则OnTemperatureChange为null,执行OnTemperatureChange(value)语句会抛出NullReferenceException异常。避免该问题需在触发事件之前检查空值。代码清单14.5演示了如何在调用Invoke()前使用C# 6.0的空条件操作符来达成目标。

代码清单14.5 调用委托

注意是在空条件检测后再调用Invoke()。虽然可以拿掉问号,只用点操作符来调用该方法,但意义不大,因为那样相当于直接调用委托(参考代码清单14.4的On-TemperatureChange(value))。空条件操作符的优点在于,它采用特殊逻辑防范在执行空检查后订阅者调用一个过时处理程序(空检查后有变)导致委托再度为空。

高级主题:在C# 6.0之前调用委托

遗憾的是,C# 6.0之前不存在这种特殊的、不会被干扰的空检查逻辑。如代码清单14.6所示,老版本C#中的实现要稍微麻烦一些。

代码清单14.6 C# 6.0之前先执行空检查再调用委托

不是一上来就检查空值,而是先将OnTemperatureChange赋给第二个委托局部变量localOnChange。这个简单的修改可确保在检查空值和发送通知之间,如一个不同的线程移除了所有OnTemperatureChange订阅者,将不会引发NullReferenceException异常。

本书剩下的所有例子都依赖C# 6.0的空条件操作符进行委托调用。

设计规范

·要在调用委托前检查它的值是不是空值。

·要从C# 6.0起在调用Invoke()前使用空条件操作符。

高级主题:将“-=”操作符应用于委托会返回新实例

既然委托是引用类型,肯定有人会感觉疑惑:为什么赋值给一个局部变量,再用那个局部变量就能保证null检查的线程安全性?因为localOnChange指向的位置就是OnTemperatureChange指向的位置,所以很自然的结论是:OnTemperatureChange中发生的任何变化都将在localOnChange中反映。

但实情并非如此。事实上,对OnTemperatureChange-=<subscriber>的任何调用都不会从OnTemperatureChange删除一个委托,而使它包含的委托比之前少一个。相反,该调用会赋值一个全新的多播委托,原始多播委托不受任何影响(localOnChange指向的正是原始的那个)。

高级主题:线程安全的委托调用

如前所述,由于订阅者可由不同线程从委托中增删,所以有必要像前面描述的那样条件性地调用委托,或者在空检查前将委托引用拷贝到局部变量中。虽然这样能防范调用空委托,但不能防范所有可能的竞态条件。例如,一个线程拷贝委托,另一个将委托重置为null,然后原始线程调用委托之前的值(该值已过时),向一个已经不在列表中的订阅者发送通知。在多线程程序中,订阅者应确保在这种情况下的健壮性,随时做好调用一个“过时”订阅者的准备。

14.1.6 委托操作符

合并Thermostat例子中的两个订阅者要使用“+=”操作符。它获取第一个委托并将第二个委托添加到委托链。第一个委托的方法返回后会调用第二个委托。从委托链中删除委托则要使用“-=”操作符,如代码清单14.7所示。

代码清单14.7 使用+=和-=委托操作符

代码清单14.7的结果如输出14.1所示。

输出14.1

如代码清单14.8所示,还可使用“+”和“–”操作符合并委托。

代码清单14.8 使用+和-委托操作符

使用赋值操作符会清除之前的所有订阅者,并允许用新订阅者替换。这是委托很容易让人犯错的一个设计,因为在本来应该使用“+=”操作符的时候,很容易就会错误地写成“=”。解决方案是使用本章稍后要讲述的事件。

无论“+”“–”还是它们的复合赋值版本(“+=”和“–=”),内部都用静态方法System.Delegate.Combine()和System.Delegate.Remove()来分别实现。两个方法都获取delegate类型的两个参数。第一个方法Combine()连接两个参数,将两个委托的调用列表按顺序连接到一起。第二个方法Remove()则搜索由第一个参数指定的委托链,删除由第二个参数指定的委托。此外,既然Remove()方法有可能返回null,我们可以使用C# 8.0提供的空包容操作符来要求编译器假设委托对象存在。

Combine()方法的一个有趣的地方是两个参数都可为null。任何参数为null,Combine()返回非空的那个。两个都为null,Combine()返回null。这解释了为什么调用thermostat.OnTemperatureChange+=heater.OnTemperatureChanged;不会抛出异常(即使thermostat.OnTemperatureChange的值仍然为null)。

14.1.7 顺序调用

图14.1展示了heater和cooler的顺序通知。

图14.1 委托调用顺序图

虽然代码中只是一个简单的OnTemperatureChange()调用,但这个调用会广播给两个订阅者,使cooler和heater都会收到温度发生变化的通知。添加更多订阅者,它们也会收到通知。

虽然一个OnTemperatureChange()调用造成每个订阅者都收到通知,但它们仍然是顺序调用的,而不是同时,因为它们全都在一个执行线程上调用。

高级主题:多播委托的内部机制

要理解委托是如何工作的,你需要复习13.2.2节,那里第一次在高级主题中探讨了System.Delegate类型的内部机制。delegate关键字是派生自System.Multicast-Delegate的一个类型的别名。System.MulticastDelegate则从System.Delegate派生,后者由一个对象引用(以满足非静态方法的需要)和一个方法引用构成。创建委托时,编译器自动使用System.MulticastDelegate类型而不是System.Delegate类型。MulticastDelegate类包含对象引用和方法引用,这和它的Delegate基类一样。但除此之外,它还包含对另一个System.MulticastDelegate对象的引用。

向多播委托添加方法时,MulticastDelegate类会创建委托类型的一个新实例,在新实例中为新增的方法存储对象引用和方法引用,并在委托实例列表中添加新的委托实例作为下一项。所以MulticastDelegate类事实上维护着一个Delegate对象链表。图14.2展示了恒温器的概念图。

图14.2 链接到一起的多播委托

调用多播委托时,链表中的委托实例被顺序调用。通常,委托按它们添加的顺序调用,但CLI规范并未对此做出规定,而且该顺序可能被覆盖,所以程序员不应依赖特定调用顺序。

14.1.8 错误处理

错误处理使对顺序通知的了解变得至关重要。一个订阅者抛出异常,链中的后续订阅者就收不到通知。例如,修改Heater的OnTemperatureChanged()方法使其抛出异常会发生什么?如代码清单14.9所示。

代码清单14.9 OnTemperatureChanged()抛出异常

图14.3是更新过的顺序图。虽然cooler和heater已订阅接收消息,但Lambda表达式异常中止了链,造成cooler对象收不到通知。

图14.3 委托调用顺序图(已添加异常)

为避免该问题,使所有订阅者都能收到通知(不管之前的订阅者有过什么行为),必须手动遍历订阅者列表,并单独调用它们。代码清单14.10展示了需要在CurrentTemperature属性中进行的更新。结果如输出14.2所示。

代码清单14.10 处理来自订阅者的异常

输出14.2

代码清单14.10演示了可以从委托类的GetInvocationList()方法获得一份订阅者列表。枚举列表中的每一项以返回单独的订阅者。随后将每个订阅者调用都放到一个try/catch块中,就可以先处理好任何出错的情形,再继续循环迭代。本例即使订阅者抛出异常,cooler仍能收到温度变化通知。所有通知都发送完毕之后,代码清单14.10通过抛出AggregateException来报告所有已发生的异常。AggregateException包装一个异常集合,集合中的异常可通过InnerExceptions属性访问。结果是所有异常都得到报告,同时所有订阅者都不会错过通知。

14.1.9 方法返回值和传引用

还有一种情形需要遍历委托调用列表而非直接调用一个委托。这种情形涉及的委托要么不返回void,要么具有ref或out参数。在恒温器的例子中,OnTemperatureChange委托是Action<float>类型,它返回void,而且没有ref或out参数。结果是没有数据返回给发布者。这一点相当重要,因为调用委托可能将一个通知发送给多个订阅者。如每个订阅者都返回值,就无法确定应该使用哪个订阅者的返回值。

如修改OnTemperatureChange,让它不是返回void,而是返回枚举值,指出设备是否因温度的改变而启动,新的委托就应该是Func<float, Status>,其中Status是包含元素On和Off的枚举。因为所有订阅者方法都要使用和委托一样的方法签名,所以都必须返回状态值。由于OnTemperatureChange可能和一个委托链对应,所以需要遵循和错误处理一样的模式。也就是说,必须使用GetInvocationList()方法遍历每一个委托调用列表来获取每一个单独的返回值。类似地,使用ref和out参数的委托类型也需特别对待。虽然极少数情况下需采取这样的做法,但一般原则是通过只返回void来彻底避免该情形。

[1] 本例使用“恒温器”(thermostat)这个词,因为人们习惯于它在加热或冷却系统中的使用。但从技术上说,“温度计”(thermometer)一词更恰当。

14.2 理解事件

到目前为止使用的委托存在两个重要问题。C#使用关键字event(事件)来解决这些问题。本节描述如何使用事件,以及它们是如何工作的。

14.2.1 事件的作用

本章前面已全面描述了委托是如何工作的。但委托结构中存在的缺陷可能造成程序员在不经意中引入bug。问题和封装有关,事件的订阅和发布都不能得到充分的控制。使用事件的好处是,只有直接持有一个事件对象的类可以调用这个事件对象,其他的类只能使用+=或-=向这个事件对象添加或删除对事件的订阅。

1.对订阅的封装

如前所述,可用赋值操作符将一个委托赋给另一个。遗憾的是,这可能造成bug。来看看代码清单14.11的例子。

代码清单14.11 错误使用赋值操作符“=”而不是“+=”

代码清单14.11和代码清单14.7如出一辙,只是不是使用“+=”操作符,而是使用简单赋值操作符=。其结果就是,当代码将cooler.OnTemperatureChanged赋给On-TemperatureChange时,heater.OnTemperatureChanged会被清除,因为一个全新的委托链替代了之前的链。在本该使用“+=”操作符的地方使用了赋值操作符“=”,由于这是一个十分容易犯的错误,所以最好的解决方案是根本不要为包容类外部的对象提供对赋值操作符的支持。event关键字的作用就是提供额外的封装,因此要避免不小心取消其他订阅者。

2.对发布的封装

委托和事件的第二个重要区别在于,事件确保只有包容类才能触发事件通知。来看看代码清单14.12的例子。

代码清单14.12 从事件包容者的外部触发事件

代码清单14.12的问题在于,即使thermostat的CurrentTemperature没有变化,Program也能调用OnTemperatureChange委托。所以Program触发了对所有thermostat订阅者的一个通知,告诉它们温度发生变化,而事实上thermostat的温度没有变化。和之前一样,委托的问题在于封装不充分。Thermostat应禁止其他任何类调用OnTemperatureChange委托。

14.2.2 声明事件

C#用event关键字解决上述两个问题。虽然看起来像是一个字段修饰符,但event定义了新的成员类型,如代码清单14.13所示。

代码清单14.13 为Event-Coding(事件编码)模式使用event关键字

新的Thermostat类进行了4处修改。首先,OnTemperatureChange属性被移除了。相反,OnTemperatureChange被声明为公共字段。表面上似乎并不是在解决早先描述的封装问题。因为现在需要的是增强封装,而不是让字段变成公共来削弱封装。但我们进行的第二处修改是在字段声明前添加event关键字。这一处简单的修改提供了所需的全部封装。添加event关键字后,会禁止为公共委托字段使用赋值操作符(比如thermostat.OnTemperatureChange=cooler.OnTemperatureChanged)。此外,只有包容类才能调用向所有订阅者发出通知的委托(例如,不允许在类的外部执行thermostat.OnTemperature-Change (42))。换言之,event关键字提供了必要的封装来防止任何外部类发布一个事件或删除之前不是由其添加的订阅者。这样就完美解决了普通委托存在的两个问题,这是在C#中提供event关键字的关键原因之一。

普通委托另一个潜在缺陷在于很容易忘记在调用委托前检查null值(C# 6.0起应使用空条件操作符)。这可能造成非预期的NullReferenceException异常。幸好,如代码清单14.13所示,通过event关键字提供的封装,可在声明时(或在构造函数中)采用一个替代方案。注意在声明事件时,我赋的值是delegate{},这是一个空白委托,代表包含零个订阅者的一个集合。通过赋值空白委托,就可引发事件而不必检查是否有任何订阅者。(该行为类似于向变量赋一个包含零个元素的数组,这样调用一个数组成员时就不必先检查变量是否为null。)当然,如委托存在被重新赋值为null的任何可能,那么仍需进行null值检查。但因为event关键字限制赋值只能在类中发生,所以要重新对委托进行赋值,只能在类中进行。如果从未在类中赋过null值,则不必在每次调用委托时检查null [1] 。

14.2.3 编码规范

为获得希望的功能,唯一要做的就是将原始委托变量声明更改为字段并添加event关键字。进行这两处修改后,就可提供全部必要的封装,其他功能没有变化。但在代码清单14.13中,委托声明还进行了另一处修改。为遵循标准的C#编码规范,要将Action<float>替换成新的委托类型EventHandler<TemperatureArgs>,这是一个CLR类型,其声明如代码清单14.14所示。

代码清单14.14 泛型EventHandler类型

结果是Action<TEventArgs>委托类型中的单个温度参数被替换成两个新参数,一个代表发送者(发布者),一个代表事件数据。这一处修改并不是C#编译器强制的。但声明准备作为事件使用的委托时,约定就是传递这些类型的两个参数。

第一个参数sender应包含调用委托的类的实例。如一个订阅者方法注册了多个事件,该参数就尤其有用。例如,假定两个Thermostat实例都注册了heater.OnTemperature-Changed事件,那么任何一个Thermostat实例都可能触发对heater.OnTemperatureChanged的调用。为判断具体是哪个Thermostat实例触发了事件,要在Heater.OnTemperature-Changed()内部利用sender参数进行判断。当然,静态事件无法做出这种判断,此时要为sender传递null值。

第二个参数TEventArgs e是Thermostat.TemperatureArgs类型。TemperatureArgs的重点在于它从System.EventArgs派生。(事实上,一直到Microsoft.NET Framework 4.5,都通过一个泛型约束来强制从System.EventArgs派生。)System.EventArgs唯一重要的属性是Empty,用于指出没有事件数据。但从System.EventArgs派生出TemperatureArgs时添加了一个属性,名为NewTemperature,用于将温度从恒温器传递给订阅者。

简单总结一下事件的编码规范:第一个参数sender是object类型,包含对调用委托的对象的一个引用(静态事件则为null)。第二个参数是System.EventArgs类型(或者从System.EventArgs派生,但包含了事件的附加数据)。调用委托的方式和以前几乎完全一样,只是要提供附加的参数。代码清单14.15展示了一个例子。

代码清单14.15 触发事件通知

通常将sender指定为容器类(this),因其是唯一能为事件调用委托的类。

在本例中,订阅者除了通过TemperatureArgs实例来访问当前温度,还可将sender参数强制转型为Thermostat来访问当前温度。但Thermostat实例上的当前温度可能由一个不同的线程改变。如因状态改变而引发事件,常见编程模式是连同新值传递旧值,这样可控制哪些状态变化是被允许的。

设计规范

·要在调用委托前验证它的值不为null。(C# 6.0起应使用空条件操作符。)

·发送非静态事件时,要将发送事件的类本身作为sender的值传递。

·发送静态事件时,要将sender的值设置为null。

·不要为eventArgs传递null值。

·要为TEventArgs使用System.EventArgs类型或者它的派生类型。

·考虑使用System.EventArgs的子类作为事件参数类型(TEventArgs),除非确定事件永远不需要携带任何数据。

14.2.4 泛型和委托

上一节指出,在定义事件类型时,规范是使用委托类型EventHandler<TEventArgs>。理论上任何委托类型都可以,但按照约定,第一个参数sender是object类型,第二个参数e是从System.EventArgs派生的类型。C# 1.0委托的一个麻烦的地方在于,一旦事件处理程序 [2] 的参数发生改变,就不得不声明新的委托类型。每次从System.EventArgs派生(这是相当常见的一个情形),都要声明新的委托数据类型来使用新的EventArgs派生类型。例如,为了使用代码清单14.15的事件通知代码中的TemperatureArgs,必须声明委托类型TemperatureChangeHandler并将TemperatureArgs作为参数,如代码清单14.16所示。

代码清单14.16 使用自定义委托类型

虽然通常应优先使用EventHandler<TEventArgs>,而非创建TemperatureChange-Handler这样的自定义委托类型,但后者也是有一些优点的。具体地说,使用自定义类型,可以使用事件特有的参数名。例如代码清单14.16调用委托来引发事件时,第二个参数名是newTemperature,而非一个让人摸不着头脑的e。

使用自定义委托类型的另一个原因涉及C# 2.0之前定义的CLR API。处理遗留代码时,不难遇到具体的委托类型而不是事件的泛型形式。但无论如何,在C# 2.0和之后使用事件的大多数情形中,都没必要声明自定义委托数据类型。

设计规范

·考虑为事件处理程序使用System.EventHandler<T>而非手动创建新的委托类型,除非必须用自定义类型的参数名加以澄清。

高级主题:事件的内部机制

事件限制外部类只能使用+=或-=向发布者添加或删除对事件的订阅。此外,还禁止除包容类之外的其他任何类调用事件。为此,C#编译器获取带有event关键字修饰符的public委托变量,在内部将委托声明为private,并添加了两个方法和两个特殊的事件块。简单地说,event关键字是编译器生成适合封装逻辑的C#快捷方式。来看看代码清单14.17的事件声明示例。

代码清单14.17 声明OnTemperatureChange事件

C#编译器遇到event关键字后生成的CIL代码等价于代码清单14.18的C#代码。

代码清单14.18 与编译器生成的事件CIL代码对应的C#代码

换言之,代码清单14.17的代码会导致编译器自动对代码进行扩展,生成大致如代码清单14.18所示的代码。(“大致”一词不可或缺,因为为了简化问题,和线程同步有关的细节从代码清单中拿掉了。)

C#编译器获取原始事件定义,原地定义一个私有委托变量。结果是从任何外部类中都无法使用该委托——即使是从派生类中。

接着定义add_OnTemperatureChange()和remove_OnTemperatureChange()方法。其中,OnTemperatureChange后缀是从原始事件名称中截取的。这两个方法分别实现“+=”和“-=”赋值操作符。如代码清单14.18所示,这两个方法是使用本章前面讨论的静态方法System.Delegate.Combine()和System.Delegate.Remove()来实现的。传给方法的第一个参数是私有的EventHandler<TemperatureArgs>委托实例OnTemperatureChange。

在从event关键字生成的代码中,或许最奇怪的就是最后一部分。其语法与属性的取值和赋值方法非常相似,只是方法名变成了add和remove。其中,add块负责处理“+=”操作符,将调用传给add_OnTemperatureChange()。类似地,remove块处理“-=”操作符,将调用传给remove_OnTemperatureChange()。

必须重视这段代码与属性代码的相似性。本书之前讲过,C#在实现属性时会创建get_<propertyname>和set_<propertyname>,然后将对get和set块的调用传给这些方法。显然,事件的语法与此非常相似。

另外要注意,最终的CIL代码仍然保留了event关键字。换言之,事件是CIL代码能够显式识别的一样东西,并非只是一个C#构造。在CIL代码中保留等价的event关键字,所有语言和编辑器都能将事件识别为一个特殊的类成员并正确处理。

14.2.5 实现自定义事件

编译器为“+=”和“-=”生成的代码是可以自定义的。例如,假定改变OnTemperature-Change委托的作用域,使它成为protected而不是private。这样从Thermostat派生的类也能直接访问委托,而无须受到和外部类一样的限制。为此,C#允许使用和代码清单14.16一样的属性语法。换言之,C#允许添加自定义的add和remove块,为事件封装的各个组成部分提供自己的实现。代码清单14.19展示了一个例子。

代码清单14.19 自定义add和remove处理程序

在本例中,存储每个订阅者的委托_OnTemperatureChange变成了protected。此外,add块的实现交换了两个委托存储的位置,使添加到链中的最后一个委托是接收通知的第一个委托。不过由于C#不保证同一个事件对象中所有接收者接收事件的顺序,因此开发者不能依赖Combine()方法中参数的顺序来断定事件实际接收的顺序。

[1] 虽然很少见,但请注意,当事件包含在结构中时,此模式不起作用。

[2] 本书按约定俗成的译法将event handler翻译成“事件处理程序”,但请把它理解成“事件处理方法”(在VB中,则理解成“事件处理Sub过程”)。——译者注

14.3 小结

本章讨论了事件。注意若不用到事件,唯一适合与委托变量配合使用的就是方法引用。换言之,由于事件提供了额外的封装性,而且允许在必要时自定义实现,所以最佳做法就是始终为Publish-Subscribe模式使用事件。

可能需要一段时间的练习,才能脱离示例代码熟练进行事件编程。但只有熟练之后,才能更好地理解本书后面章节中将要讲述的异步、多线程编码。

第15章 支持标准查询操作符的集合接口

集合在C# 3.0中通过称为语言集成查询 (Language Integrated Query,LINQ)的一套编程API进行了大刀阔斧的改革。通过一系列扩展方法和Lambda表达式,LINQ提供了一套功能超凡的API来操纵集合。事实上,在本书前几版中,“集合”这一章是被放在“泛型”和“委托”这两章之间的。但由于Lambda表达式是LINQ的重中之重,现在只有先理解了委托(Lambda表达式的基础),才好展开对集合的讨论。第13章与第14章已为理解Lambda表达式打下了良好基础,从现在起将连续用三章的篇幅来详细讨论集合。本章的重点是标准查询操作符 ,它通过直接调用扩展方法来发挥LINQ的作用。

介绍了集合初始化器(collection initializer)之后,本章探讨各种集合接口及其相互关系。这是理解集合的基础,请务必掌握。在讲解集合接口的同时,还将介绍C# 3.0新增的为IEnumerable<T>定义的扩展方法,这些方法是标准查询操作符的基础。

有两套与集合相关的类和接口:支持泛型的和不支持泛型的。本章主要讨论泛型集合接口。通常,只有组件需要和老版本在“运行时”进行互操作才使用不支持泛型的集合类。这是因为任何非泛型的东西,现在都有了一个强类型的泛型替代物。虽然要讲的概念同时适合两种形式,但我们不会专门讨论非泛型版本 [1] 。

本章最后深入讨论匿名类型,该主题仅在第3章的几个“高级主题”中进行了简单介绍。有趣的是,匿名类型目前已因C# 7.0引入的“元组”而失色。章末将进一步讨论元组。

[1] 事实上,.NET Standard和.NET Core已移除了非泛型集合。

15.1 集合初始化器

集合初始化器 (collection initializers) [1] 允许采用和数组声明相似的方式,在集合实例化期间用一组初始成员构造该集合。不用集合初始化器,就只能在集合实例化好之后将成员显式添加到集合——使用像System.Collections.Generic.ICollection<T>的Add()方法类似的操作。而使用集合初始化器,Add()调用将由C#编译器自动生成,不必由开发者显式编码。代码清单15.1展示了如何用集合初始化器初始化集合。

代码清单15.1 集合初始化

该语法不仅和数组初始化的语法相似,也和对象初始化器(参见6.7.3节)的语法相似,都是在构造函数调用的后面添加一对大括号,再在大括号内添加初始化列表。如调用构造函数时不传递参数,则数据类型名称之后的圆括号可选(和对象初始化器一样)。

成功编译集合初始化器需满足几个基本条件。理想情况下,应用集合初始化器的集合类型应实现System.Collections.Generic.ICollection<T>接口,从而确保集合包含Add()方法,以便由编译器生成的代码调用。但这个要求可以放宽,集合类型可以只实现IEnumerable<T>而不实现ICollection<T>,但要将一个或多个Add()方法定义成接口的扩展方法(C# 6.0)或者集合类型的实例方法。当然,Add()方法要能获取与集合初始化器中指定的值兼容的参数。

字典的集合初始化语法稍微复杂一些,因为字典中的每个元素都同时要求键(key)和值(value)。代码清单15.2展示了语法。

代码清单15.2 用集合初始化器初始化一个Dictionary<>

代码清单15.2用了两个不同版本的初始化。第一个演示C# 6.0引入的新语法,它通过赋值操作符明确哪个值和哪个键关联,准确传达“名称/值”对的意图。第二个语法(C# 6.0起仍支持)使用大括号关联名称和值。

之所以允许为不支持ICollection<T>的集合使用初始化器,是因为以下两方面。首先,大多数集合(实现了IEnumerable<T>的类型)都没有同时实现ICollection<T>。其次,由于要匹配方法名,而且方法的签名要和集合的初始化项兼容,所以可以在集合中初始化更加多样化的数据项。例如,初始化器现在支持new DataStore(){a, {b, c}}——前提是一个Add()方法的签名兼容于a,而另一个Add()方法兼容于b, c。

[1] 也可翻译为“集合初始化列表”。——译者注

15.2 IEnumerable使类成为集合

根据定义,.NET的集合本质上是一个类,它至少实现了接口IEnumerable。这个接口很关键,因为它包含遍历集合所必需的方法。

第4章讲述了如何用foreach语句遍历由多个元素构成的数组。foreach的语法很简单,而且不用事先知道有多少个元素。但“运行时”根本不知foreach语句为何物。相反,正如下面要描述的那样,C#编译器会对代码进行必要的转换。

15.2.1 foreach之于数组

代码清单15.3演示了一个简单的foreach循环,它遍历一个整数数组并打印每个整数。

代码清单15.3 对数组执行foreach

C#编译器在生成CIL时,为这段代码创建了一个等价的for循环,如代码清单15.4所示。

代码清单15.4 编译器实现的数组foreach操作

在本例中,注意foreach要依赖对Length属性和数组索引操作符([])的支持。知道Length属性的值之后,C#编译器才可用for语句遍历数组中的每一个元素。

15.2.2 基于IEnumerable遍历集合

代码清单15.4的代码对数组来说没有任何问题,因为数组长度固定,而且肯定支持索引操作符([])。但不是所有类型的集合都包含已知数量的元素。另外,包括Stack<T>、Queue<T>以及Dictionary<TKey, TValue>在内的许多集合类都不支持按索引检索元素。因此,需要一种更常规的方式遍历元素集合。迭代器(iterator)模式应运而生。只要能确定第一个和下一个元素,就不需要事先知道元素总数,也不需要按索引获取元素。

System.Collections.Generic.IEnumerator<T>和非泛型System.Collections.IEnumerator接口的设计目标就是允许用迭代器模式来遍历元素集合,而不是使用如代码清单15.4所示的长度——索引(Length-Index)模式。图15.1展示了它们的类关系图。

图15.1 IEnumerator<T>和IEnumerator接口

IEnumerator<T>从IEnumerator派生,后者包含三个成员。第一个成员bool MoveNext()从集合的一个元素移动到下一个元素,同时检测是否已遍历完集合中的每个元素。第二个成员是只读属性Current,用于返回当前元素。Current在IEnumerator<T>中进行了重载,提供了类型特有的实现。利用集合类的这两个成员,只需用一个while循环即可遍历集合,如代码清单15.5所示(Reset()方法一般抛出NotImplementedException异常,所以永远都不应调用它。要重新开始枚举,只需创建一个新的枚举数 [1] )。

代码清单15.5 使用while遍历集合

在代码清单15.5中,MoveNext()方法在越过集合末尾之后将返回false,避免循环时还要对元素计数。

代码清单15.5使用的集合类型是System.Collections.Generic.Stack<T>。还有其他许多集合类型。Stack<T>是“后入先出”(last in, first out,LIFO)的集合。注意类型参数T标识所有集合项的类型。泛型集合的一个关键特点是将一种类型的对象全都收拢到集合中。程序员在添加、删除或访问集合中的项时,必须理解这些项的数据类型是什么。

本例只是演示了C#编译器生成的代码的要点,但和真实的CIL代码并不完全一致,因其遗漏了两个重要的实现细节:交错和错误处理。

状态共享

代码清单15.5的问题在于,如同时有两个循环交错遍历同一个集合(一个foreach嵌套了另一个foreach,两者都用同一个集合),则集合必须维持当前元素的一个状态指示器,确保调用MoveNext()时能正确定位下一个元素。现在的问题是,交错的循环可能相互干扰(如循环由多个线程执行,将发生同样的问题)。

为解决该问题,集合类不直接支持IEnumerator<T>和IEnumerator接口。如图15.1所示,还有第二个接口IEnumerable<T>,它唯一的方法就是GetEnumerator()。该方法的作用是返回支持IEnumerator<T>的一个对象。在这里,不是由集合类来维持状态。相反,是由一个不同的类(通常是嵌套类,以便访问到集合内部)来支持IEnumerator<T>接口,并负责维护循环遍历的状态。枚举数相当于一个“游标”或“书签”。可以有多个书签,每个书签都独立于其他书签。移动一个书签来遍历集合不会干扰到其他书签。基于这个模式,代码清单15.6展示了与foreach循环等价的C#代码。

代码清单15.6 由一个单独的枚举数来维持状态

高级/初学者主题:清理状态

因为是由实现了IEnumerator<T>接口的类来维持状态,所以在退出循环之后,有时需要对状态进行清理(之所以退出循环,要么是由于所有循环迭代都已结束,要么是中途抛出了异常)。为此,IEnumerator<T>接口从IDisposable派生。实现IEnumerator的枚举数不一定要实现IDisposable。但只要实现了IDisposable,就会同时调用Dispose()方法(将在遍历循环退出后调用Dispose())。代码清单15.7展示了和最终的CIL代码等价的C#代码。

代码清单15.7 对集合执行遍历的编译结果

注意,由于IEnumerator<T>支持IDisposable接口,所以可用using关键字简化代码清单15.7的C#代码,如代码清单15.8所示。

代码清单15.8 使用using的错误处理和资源清理

但要记住CIL本身并不直接支持using关键字,因此实际上代码清单15.7的C#代码才更准确地对应遍历集合的CIL代码。

高级主题:没有IEnumerable的foreach

C#编译器不要求一定要实现IEnumerable/IEnumerable<T>才能对一个数据类型进行遍历。相反,编译器采用称为“Duck typing”的概念 [2] ,也就是查找会返回“包含Current属性和MoveNext()方法的一个类型”的GetEnumerator()方法。Duck typing按名称查找方法,而不依赖接口或显式方法调用。当Duck typing找不到可枚举模式的恰当实现时,编译器才会检查集合是否实现了接口。

15.2.3 foreach循环内不要修改集合

第4章讲过,编译器禁止对foreach变量(number)赋值。如代码清单15.7所示,对number赋值并不会改变集合元素本身。所以,为避免产生混淆,C#编译器干脆禁止了此类赋值。

另外,在foreach循环执行期间,集合中的元素计数不能变,集合项本身也不能修改。例如,假定在foreach循环中调用stack.Push(42),那么iterator应该忽略还是集成对stack的更改?或者说,iterator应该遍历新添加的项,还是应该忽略该项并假定状态没变(仍为迭代器当初实例化时的状态)?

由于存在上述歧义,所以假如在foreach循环期间对集合进行修改,重新访问枚举数就会抛出System.InvalidOperationException异常,指出在枚举数实例化之后,集合已发生了变化。

[1] MSDN文档将enumerator翻译为“枚举数”。枚举数在最开始的时候定位在集合第一个元素前。——译者注

[2] Duck typing来自英国谚语:If it walks like a duck and quacks like a duck, it must be a duck。(如果它走起路来像一只鸭子,叫起来像一只鸭子,那么肯定是一只鸭子。)对于C#这样的动态语言,它的意思是说,可将一个对象传给正在期待一个特定类型的方法,即使它并非继承自该类型。唯一要做的就是支持该方法想要使用的、由原本期待的类型定义的方法和属性。就当前的情况来说,是指对象要想被当成是一只鸭子,只需实现Quack()方法,不需要实现IDuck接口。——译者注

15.3 标准查询操作符

将System.Object的方法排除在外,实现IEnumerable<T>的任何类型只需实现Get-Enumerator()这一个方法。但看问题不能只看表面。事实上,任何类型在实现IEnumerable<T>之后,都有超过50个方法可供使用,其中还不包括重载版本。而为了享受到所有这一切,除了GetEnumerator()之外,根本不需要显式实现其他任何方法。附加功能由C# 3.0开始引入的扩展方法提供,所有方法都在System.Linq.Enumerable类中定义。所以,为了用到这些方法,只需简单地添加以下语句:


using System.Linq;

IEnumerable<T>上的每个方法都是标准查询操作符 ,用于为所操作的集合提供查询功能。后续小节将探讨一些最重要的标准查询操作符。许多例子都要依赖如代码清单15.9所示的Inventor或Patent类。

代码清单15.9 用于演示标准查询操作符的示例类

代码清单15.9还提供了一些示例数据。输出15.1展示了结果。

输出15.1

15.3.1 使用Where()来筛选

为了从集合中筛选数据,需提供筛选器方法来返回true或false以指明特定元素是否应被包含。获取一个实参并返回Boolean值的委托表达式称为谓词 (predicate)。集合的Where()方法依据谓词来确定筛选条件。代码清单15.10展示了一个例子。(从技术上说,Where()方法的结果是一个对象 ,它封装了根据一个给定谓词对一个给定序列进行筛选的操作。)输出15.2展示了结果。

代码清单15.10 使用System.Linq.Enumerable.Where()来筛选

输出15.2

注意代码将Where()的输出赋还给IEnumerable<T>。换言之,IEnumerable<T>.Where()输出的是一个新的IEnumerable<T>集合。具体到代码清单15.10,就是IEnumerable<Patent>。

许多人不知道的是,Where()方法的表达式实参并非一定在赋值时求值。这一点适合许多标准查询操作符。在Where()的情况下,表达式传给集合,“保存”起来但不马上执行。相反,只有在需要遍历集合中的项时,才会真正对表达式进行求值。例如,foreach循环(例如代码清单15.9的Print()方法中的那一个)会导致表达式针对集合中的每一项进行求值。至少从概念上说,应认为Where()方法只是描述了集合中应该有什么,而没有描述具体应该如何遍历数据项并生成新集合(并在其中填充数量可能减少了的数据项)。

15.3.2 使用Select()来投射

由于IEnumerable<T>.Where()输出的是一个新的IEnumerable<T>集合,所以完全可以在这个集合的基础上再调用另一个标准查询操作符。例如,从原始集合中筛选好数据后,可以接着对这些数据进行转换,如代码清单15.11所示。

代码清单15.11 使用System.Linq.Enumerable.Select()来投射

代码清单15.11创建了一个新的IEnumerable<string>集合。虽然添加了一个Select()调用,但并未造成输出的任何改变。但这纯属巧合,因为Print()中的Console.WriteLine()调用恰好会使用ToString()。事实上,针对每个数据项都会发生一次转换:从原始集合的Patent类型转换成items集合的string类型。

代码清单15.12展示了使用System.IO.FileInfo的一个例子。

代码清单15.12 使用System.Linq.Enumerable.Select()和new来投射

fileList是IEnumerable<string>类型。但利用Select的投射功能,可将集合中的每一项转换成System.IO.FileInfo对象。

最后关注一下元组。创建IEnumerable<T>集合时,T可以是元组,如代码清单15.13和输出15.3所示。

代码清单15.13 投射成元组

输出15.3

在为元组生成的ToString()方法中,会自动添加用于显示属性名称及其值的代码。

用select()进行“投射”是很强大的一个功能。上一节讲述如何用Where()标准查询操作符在“垂直”方向上筛选集合 [1] (减少集合项数量)。现在使用Select()标准查询操作符,还可在“水平”方向上减小集合规模(减少列的数量)或者对数据进行完全转换。可综合运用Where()和Select()来获得原始集合的子集,从而满足当前算法的要求。这两个方法各自提供了一个功能强大的、对集合进行操纵的API。以前要获得同样的效果,必须手动写大量难以阅读的代码。

高级主题:并行运行LINQ查询

随着多核处理器的普及,人们迫切希望能简单地利用这些额外的处理能力。为此,需要修改程序来支持多线程,使工作可以在计算机的不同内核上同时进行。代码清单15.14演示了使用并行LINQ(PLINQ)来达到这个目标的一个途径。

代码清单15.14 并行执行LINQ查询

在代码清单15.14中,简单修改代码即可实现并行。唯一要做的就是利用Microsoft.NET Framework 4引入的标准查询操作符AsParallel(),它是静态类System.Linq.ParallelEnumerable的成员。使用这个简单的扩展方法,“运行时”一边遍历fileList中的数据项,一边返回结果对象。两个操作并行发生。本例中的每个并行操作开销不大(虽然只是相对于其他正在进行的操作),但在执行CPU密集型处理时(比如加密或压缩),累积起来的开销还是相当大的。在多个CPU之间并行执行,执行时间将根据CPU的数量成比例缩短。

但有一点很重要(这也是为什么将AsParallel()放在“高级主题”而不是正文中讨论的原因),并行执行可能引入竞态条件(race conditions)。也就是说,一个线程上的一个操作可能会与一个不同的线程上的一个操作混合,造成数据被破坏。为避免该问题,需要向多个线程共享访问的数据应用同步机制,在必要时强制保证操作的原子性。但同步本身可能引入死锁,造成执行被“冻结”,使并行编程变得更复杂。

第19章至第22章将更多地讨论该问题和其他多线程主题。

15.3.3 使用Count()对元素进行计数

对数据项集合执行的另一个常见操作是获取计数。LINQ为此提供了Count()扩展方法。

代码清单15.15演示了如何使用重载的Count()来统计所有元素的数量(无参)或者获取一个谓词作为参数,只对谓词表达式标识的数据项进行计数。

代码清单15.15 使用Count()对元素进行计数

虽然Count()语句写起来简单,但IEnumerable<T>没有变,所以执行的代码仍会遍历集合中的所有项。有Count属性的集合应首选属性,而不要用LINQ的Count()方法(这是一个容易忽视的差异)。幸好,ICollection<T>包含了Count属性,所以如果集合支持ICollection<T>,在它上面调用Count()方法会对集合进行转型,并直接调用Count。但如果不支持ICollection<T>,Enumerable.Count()就会枚举集合中的所有项,而不是调用内建的Count机制。如果计数的目的只是为了看这个计数是否大于0(if(patents.Count() > 0){...}),那么首选做法是使用Any()操作符(if(patents.Any()) {...})。Any()只尝试遍历集合中的一个项,成功就返回true,而不会遍历整个序列。

设计规范

·要在检查是否有项时使用System.Linq.Enumerable.Any()而不是调用patents.Count()方法。

·要使用集合的Count属性(如果有的话),而不是调用System.Linq.Enumerable.Count()方法。

15.3.4 推迟执行

使用LINQ时要记住的一个重要概念是推迟执行。来看看代码清单15.16和输出15.4。

代码清单15.16 使用System.Linq.Enumerable.Where()来筛选

输出15.4

注意Console.WriteLine("1.Patents prior…)先于Lambda表达式执行。这是很容易被人忽视的一个地方 [2] 。任何谓词通常都只应做一件事情:对一个条件进行求值。它不应该有任何“副作用”(即使是像本例这样打印到控制台的动作)。

为理解背后发生的事情,记住Lambda表达式是可以四处传递的委托(方法引用)。在LINQ和标准查询操作符的背景下,每个Lambda表达式都构成了要执行的总体查询的一部分。

Lambda表达式在声明时不执行。事实上,Lambda表达式中的代码只有在Lambda表达式被调用时才开始执行。图15.2展示了具体顺序。

图15.2 调用Lambda表达式时的操作顺序

如图15.2所示,代码清单15.16中的三个调用都触发了Lambda表达式的执行,每次都不明显。假如Lambda表达式执行的代价比较高(比如查询数据库),那么为了优化代码,很重要的一点就是尽量减少Lambda表达式的执行。

首先,foreach循环触发了Lambda表达式的执行。本章前面说过,foreach循环被分解成一个MoveNext()调用,而且每个调用都会导致为原始集合中的每一项执行Lambda表达式。在循环迭代期间,“运行时”为每一项调用Lambda表达式,判断该项是否满足谓词。

其次,调用Enumerable的Count()函数,会再次为每一项触发Lambda表达式。这同样很容易被人忽视,因为以前可能习惯了使用Count属性。

最后,调用ToArray()(或ToList()、ToDictionary()、ToLookup())会为集合中的每一个元素计算Lambda表达式的值。但是,使用这些“ToXXX”方法来转换集合是相当有用的。这样返回的是已由标准查询操作符处理过的集合。在代码清单15.16中,转换成数组意味着在最后一个Console.WriteLine()语句中调用Length时,patents指向的基础对象实际是一个数组(它显然实现了IEnumerable<T>),所以调用的Length由System.Array实现,而不是由System.Linq.Enumerable实现。因此,用“ToXXX”方法转换成集合类型之后,一般可以安全地操纵集合(直接调用另一个标准查询操作符)。但注意这会导致整个结果集都加载到内存(在此之前可能驻留在一个数据库或文件中)。除此之外,“ToXXX”方法会创建基础数据的“快照”,所以重新查询“ToXXX”方法的结果时,不会返回新的结果。

强烈建议好好体会一下图15.2展示的顺序图,拿实际的代码去对照一下,理解由于标准查询操作符存在“推迟执行”的特点,所以可能在不知不觉间触发标准查询操作符。开发者应提高警惕,防止出乎预料的调用。查询对象代表的是查询而非结果。向查询要结果时,整个查询都会执行(甚至可能是再次执行),因为查询对象不确定结果和上次执行的结果(如果存在的话)是否一样。

注意  要避免反复执行,一个查询在执行之后,有必要把它获取的数据缓存起来。为此,可以使用一个“ToXXX”方法(比如ToArray())将数据赋给一个局部集合。将“ToXXX”方法的返回结果赋给一个集合,显然会造成查询的执行。但在此之后,对已赋好值的集合进行遍历,就不会再涉及查询表达式。一般情况下,如果“内存中的集合快照”是你所想要的,那么最好的做法就是将查询表达式赋给一个缓存的集合,避免无谓的遍历。

15.3.5 使用OrderBy()和ThenBy()来排序

另一个常见的集合操作是排序。这涉及对System.Linq.Enumerable的OrderBy()的调用,如代码清单15.17和输出15.5所示。

代码清单15.17 使用System.Linq.Enumerable.OrderBy()/ThenBy()排序

输出15.5

OrderBy()获取一个Lambda表达式,该表达式标识了要据此进行排序的键。在代码清单15.17中,第一次排序使用专利的发布年份(YearOfPublication)作为键。

但要注意,OrderBy()只获取一个称为keySelector的参数来排序。要依据第二个列来排序,需使用一个不同的方法ThenBy()。类似地,更多的排序要使用更多的ThenBy()。

OrderBy()返回的是一个IOrderedEnumerable<T>接口,而不是一个IEnumerable <T>。此外,IOrderedEnumerable<T>从IEnumerable<T>派生,所以能为OrderBy()的返回值使用全部标准查询操作符(包括OrderBy())。但假如重复调用OrderBy(),会撤销上一个OrderBy()的工作,只有最后一个OrderBy()的keySelector才真正起作用。所以,注意不要在上一个OrderBy()调用的基础上再调用OrderBy()。

指定额外排序条件需使用扩展方法ThenBy()。ThenBy()扩展的不是IEnumerable<T>而是IOrderedEnumerable<T>。该方法也在System.Linq.Extensions.Enumerable中定义,声明如下:

总之,要先使用OrderBy(),再执行零个或多个ThenBy()调用来提供额外的排序“列”。OrderByDescending()和ThenByDescending()提供了相同的功能,只是变成按降序排序。升序和降序方法混用没有问题,但进一步排序就要用一个ThenBy()调用(无论升序还是降序)。

关于排序,还有两个重要问题需要注意。首先,要等到开始访问集合中的成员时,才会实际开始排序,那时整个查询都会被处理。显然,除非拿到所有需要排序的项,否则无法排序,因为无法确定是否已获得第一项。排序被推迟到开始访问成员时才开始,这要“归功”于本章前面讨论的“推迟执行”。其次,执行后续的数据排序调用时(例如,先调用Orderby(),再调用ThenBy(),再调用ThenByDescending()),会再次调用之前的keySelector Lambda表达式。换言之,如果先调用OrderBy(),那么在遍历集合时,会调用对应的keySelector Lambda表达式。如果接着调用ThenBy(),会导致那个OrderBy()的keySelector被再次调用。

设计规范

·不要为OrderBy()的结果再次调用OrderBy()。附加的筛选依据用ThenBy()指定。

初学者主题:联接(join)操作

来考虑两个对象集合,如图15.3的维恩图所示。左边的圆包含所有发明者,右边的圆包含所有专利。交集中既有发明者也有专利。另外,凡是发明者和专利存在一个匹配,就用一条线来连接。如图所示,每个发明者都可能有多项专利,而每项专利可能有一个或者多个发明者。每项专利至少有一个发明者,但某些情况下,一个发明者可能还没有任何专利。

图15.3 发明者和专利集合的维恩图

在交集中将发明者与专利匹配,这称为内部联接 (inner join)。结果是一个“发明者–专利”集合,在每一对“发明者–专利”中,专利和发明者都同时存在。左外部联接 (left outer join)包含左边那个圆中的所有项,不管它们是否有一项对应的专利。在本例中,右外部联接 (right outer join)和内部联接一样,因为所有专利都有发明者。此外,谁在左边,谁在右边,这是任意指定的,所以左外联接和右外联接实际并无区别。但如果执行完全外部联接 (full outer join),就需同时包含来自两侧的记录,只是极少需要执行这种联接罢了。

对于发明者和专利的关系,另一个重要特点在于它是“多对多 ”关系。每一项专利都可能有一个或多个发明者(例如飞机由莱特兄弟发明)。此外,每个发明者都可能有一项或多项专利(本杰明·富兰克林发明了双焦距眼镜和留声机)。

还有一个常见的关系是“一对多 ”关系。例如,公司的一个部门可能有多个员工。但每个员工同时只能隶属于一个部门。(然而,在“一对多”关系中引入时间因素,就可使之成为“多对多”关系。例如,一名员工可能从一个部门调换到另一个部门,所以随着时间的推移,他可能和多个部门关联,形成“多对多”关系。)

代码清单15.18展示了员工和部门数据的示例,输出15.6是结果。

代码清单15.18 示范员工和部门数据

输出15.6

后面讨论如何联接数据时会用到这些数据。

15.3.6 使用Join()执行内部联接

在客户端上,对象和对象的关系一般已经建立好了。例如,文件和其所在目录的关系是分别由DirectoryInfo.GetFiles()方法和FileInfo.Directory方法预先建立好的。但从非对象存储(nonobject stores)加载的数据则一般不是这种情况。相反,这些数据需联接到一起,以便以适合数据的方式从一种对象类型切换到下一种。

以员工和公司部门为例。代码清单15.19将每个员工都联接到他的部门,然后列出每个员工及其对应部门。由于每个员工都只隶属于一个(而且只有一个)部门,所以列表中的数据项的总数等于员工总数——每个员工保证只出现一次(每个员工都被正规化 了)。这段代码的结果如输出15.7所示。

代码清单15.19 使用System.Linq.Enumerable.Join()进行内部联接

输出15.7

Join()的第一个参数称为inner,指定了employees要联接到的集合,即departments。接着两个参数都是Lambda表达式,指定两个集合要如何联接。第一个Lambda表达式是employee=> employee.DepartmentId,这个参数称为outerKeySelector,指定每个员工的键是DepartmentId。下一个Lambda表达式是department=> department.Id,将Department的Id属性指定为键。换言之,每个员工都联接到employee.DepartmentId等于department.Id的部门。最后一个参数指定最终要选择的结果项。本例是一个元组,包含Employee的Id(最后未打印)、Name、Title和联接department对象的Department属性。

注意在输出结果中,Engineering多次显示,工程部的每个员工都会显示一次。在本例中,调用Join()生成了所有部门和所有员工的一个笛卡儿乘积 。换言之,假如一条记录在两个集合中都能找到,且指定的部门ID相同,就创建一条新记录。这种类型的联接是内部联接 。

也可以反向联接,即将部门联接到每个员工,从而列出所有“部门–员工”匹配。注意输出的记录数要多于部门数,因为每个部门都可能包含多个员工,而每个匹配的情形都要输出一条记录。和前面一样,工程部门会多次显示,为每个在这个部门的员工显示一次。

代码清单15.20(输出15.8)和代码清单15.19(输出15.7)相似,区别在于两者的对象(Departments和Employees)是相反的。Join()的第一个参数变成了employees,表明departments要联接到employees。接下来两个参数是Lambda表达式,指定了两个集合如何联接。其中,department=> department.Id针对的是departments,而employee=> employee.DepartmentId针对的是employees。和以前一样,凡是department.Id等于employee.EmployeeId的情形,都会发生一次联接。最后的元组参数包含部门Id、部门名称和员工姓名(冒号前的名称可以拿掉,这里只是为了澄清)。

代码清单15.20 使用System.Linq.Enumerable.Join()执行的另一个内部联接

输出15.8

除了排序和联接对象集合,经常还要对具有相似特征的对象进行分组。对于员工数据,可按部门、地区、职务等对员工进行分组。代码清单15.21展示如何使用GroupBy()标准查询操作符进行分组,输出15.9展示了结果。

代码清单15.21 使用System.Linq.Enumerable.GroupBy()对数据项进行分组

输出15.9

注意GroupBy()返回IGrouping<TKey, TElement>类型的数据项,该类型有一个属性指定了作为分组依据的键(employee.DepartmentId)。但没有为组中的数据项准备一个属性。相反,由于IGrouping<TKey, TElement>从IEnumerable<T>派生,所以可以用foreach语句枚举组中的项,或者将数据聚合成像计数这样的东西(employeeGroup.Count())。

15.3.7 使用GroupJoin()实现“一对多”关系

代码清单15.19和代码清单15.20几乎完全一致。改变一下元组定义,两个Join()调用就可产生相同的输出。如果要创建员工列表,代码清单15.19提供了正确结果。在代表所联接员工的两个元组中,Department都是其中一个数据项。但代码清单15.20不理想。既然支持集合,表示部门的理想方案是显示一个部门的所有员工的集合,而不是为每个“部门–员工”关系都创建一个元组。代码清单15.22展示了创建集合的具体做法,输出15.10展示了结果。

代码清单15.22 使用System.Linq.Enumerable.GroupJoin()创建子集合

输出15.10

为获得理想结果要使用System.Linq.Enumerable的GroupJoin()方法。参数和代码清单15.19差不多,区别在于最后一个元组参数。在代码清单15.22中,Lambda表达式的类型是Func<Department, IEnumerable<Employee>, (long Id, string Name, IEnumerable <Employee>Employees)>。注意是用第二个类型参数(IEnumerable<Employee>)将每个部门的员工集合投射到结果的部门元组中。这样在最终生成的集合中,每个部门都包含一个员工列表。

(熟悉SQL的读者会注意到,和Join()不同,SQL没有与GroupJoin()等价的东西,这是由于SQL返回的数据基于记录,不分层次结构。)

高级主题:使用GroupJoin()实现外部联接

前面描述的内部联接称为同等联接 (equi-joins),因为它们基于同等的键求值——只有在两个集合中都有对象时,它们的记录才会出现在结果集中。但在某些情况下,即使对应的对象不存在,也有必要创建一条记录。例如,虽然Marketing部门还没有员工,但在最终的部门列表中不应该把它忽略掉。更好的做法是列出这个部门的名称,同时显示一个空白的员工列表。为此,可以执行一次左外部联接,这是通过组合使用GroupJoin()、SelectMany()和DefaultIfEmpty()来实现的。如代码清单15.23和输出15.11所示。

代码清单15.23 使用GroupJoin()和SelectMany()实现外部联接

输出15.11

15.3.8 调用SelectMany()

偶尔需要处理集合的集合。代码清单15.24展示了一个例子。teams数组包含两个球队,每个都有一个包含了球员的字符串数组。

代码清单15.24 调用SelectMany()

在输出中,代码清单15.24会按每个球员在代码中出现的顺序逐行显示其姓名。Select()和Select-Many()的区别在于,Select()会返回两个球员数组,每个都对应原始集合中的球员数组。Select()可以一边投射一边转换,但项的数量不会发生改变。例如,teams.Select (team=> team.Players)会返回一个IEnumerable<string[]>。

而SelectMany()遍历由Lambda表达式(之前由Select()选择的数组)标识的每一项,并将每一项都放到一个新集合中。新集合整合了子集合中的所有项。所以,不像Select()那样返回两个球员数组,SelectMany()是将选择的每个数组都整合起来,把其中的项整合到一个集合中① 。

①注:作者的这个例子过于复杂以至于可能不好理解。下面是一个简单的例子:

如果使用Select(),那么获得的tokens是一个string[]数组,还需遍历每个string[],才能解析出其中的string。相反,如换用SelectMany(),不仅代码量减少了,也更容易理解:

——译者注

15.3.9 更多标准查询操作符

代码清单15.25展示了如何使用由Enumerable提供的一些更简单的API。输出15.12展示了结果。

代码清单15.25 更多的System.Linq.Enumerable方法调用

输出15.12

在代码清单15.25中,所有API调用都不需要Lambda表达式。表15.1和表15.2对这些方法进行了总结。System.Linq.Enumerable提供了一系列聚合函数(表15.2),它们能枚举集合并计算结果。本章已利用了其中一个聚合函数Count()。

注意,表15.1和表15.2列出的所有方法都会触发“推迟执行”。

表15.1 更简单的查询操作符

表15.2 System.Linq.Enumerable提供的聚合函数

高级主题:IQuerable<T>的Queryable扩展

有个接口几乎和IEnumerable<T>完全一样,这就是IQueryable<T>。由于IQueryable <T>是从IEnumerable<T>派生的,所以它有IEnumerable<T>的“全部”成员——但只有那些直接声明的,例如GetEnumerator()。扩展方法是不会被继承的。所以,IQueryable<T>没有Enumerable的任何扩展方法。但它有一个类似的扩展类,称为System.Linq.Queryable。Enumerable为IEnumerable<T>添加的几乎所有方法,Queryable都会为IQueryable<T>添加。因此,IQueryable<T>提供了一个非常相似的编程接口。

那么,是什么使IQueryable<T>显得与众不同呢?答案是可通过它实现自定义的LINQ Provider(LINQ提供程序)。LINQ Provider将表达式分解成各个组成部分。一经分解,表达式就可转换成另一种语言,可序列化以便在远程执行,可通过异步执行模式来注入,等等。简单地说,LINQ Provider为标准集合API提供了“解释”机制。利用这种潜力无限的功能,可注入与查询和集合有关的行为。

例如,可利用LINQ Provider将查询表达式从C#转换成SQL,然后在远程数据库中执行。这样C#程序员就可继续使用他熟悉的面向对象语言,将向SQL的转换留给底层的LINQ Provider去完成。通过这种类型的表达式,程序语言可轻松协调“面向对象编程”和“关系数据库”。

在IQueryable<T>的情况下,尤其要警惕推迟执行的问题。例如,假定一个LINQ Provider负责从数据库返回数据,那么不是不顾选择条件,直接从数据库中获取数据。相反,Lambda表达式应提供IQueryable<T>的一个实现,其中可能要包含上下文信息,比如连接字符串,但不要包含数据。除非调用GetEnumerator()(甚至MoveNext()),否则不会发生真正的数据获取操作。然而,GetEnumerator()调用一般是隐式发生的,比如在用foreach遍历集合,或者调用一个Enumerable方法时(比如Count<T>()或Cast<T>())。很明显,针对此类情况,开发者需提防在不知不觉中反复调用代价高昂的、可能涉及推迟执行的操作。例如,假定调用GetEnumerator()会通过网络来分布式地访问数据库,就应避免因调用Count()或foreach而不经意地造成对集合的重复遍历。

[1] 将集合想象成一个表格就好理解了。在表格的垂直方向上,Where()可以减少集合中的项的数量。——译者注

[2] 这行代码被故意放到了Lambda表达式的后面,但却先于Lambda表达式执行。——译者注

15.4 匿名类型之于LINQ

C# 3.0通过LINQ显著增强了集合处理。令人印象深刻的是,为支持这个高级API,语言本身只进行了8处增强。而正是由于这些增强,才使C# 3.0成为语言发展史上的一个重要里程碑。其中两处增强是匿名类型和隐式局部变量。但随着C# 7.0元组语法的发布,匿名类型终于也要“功成身退”了。事实上,在本书这一版中,所有之前使用匿名类型的LINQ例子都更新为使用元组。不过,本节仍然保留了对匿名类型的讨论。如果不用C# 7.0(或更高版本),或者要处理C# 7.0之前写的代码,仍然可以通过本节了解一下匿名类型。(当然,如果不需要使用C# 6.0或更老的版本来编程,则完全可以跳过本节。)

15.4.1 匿名类型

匿名类型是编译器声明的数据类型,而不是像第6章那样通过显式的类定义来声明。和匿名函数相似,当编译器看到匿名类型时,会执行一些后台操作来生成必要的代码,允许像显式声明的那样使用它。代码清单15.26展示了这样的一个声明。

代码清单15.26 使用匿名类型的隐式局部变量

输出15.13展示了执行这个程序的结果。

输出15.13

匿名类型纯粹是一项C#语言功能,不是“运行时”中的新类型。编译器遇到匿名类型时,会自动生成CIL类,其属性对应于在匿名类型声明中命名的值和数据类型。

初学者主题:隐式类型的局部变量(var)

匿名类型没有名称,所以不可能将局部变量显式声明为匿名类型。相反,局部变量的类型要替换成var。但不是说隐式类型的变量就没有类型了,而是说它们的类型在编译时确定为所赋值的数据类型。将匿名类型赋给隐式类型的变量,在为局部变量生成的CIL代码中,它的数据类型就是编译器生成的类型。类似地,将一个string赋给隐式类型的变量,在最终生成的CIL中,变量的数据类型就是string。事实上,对于隐式类型的变量,假如赋给它的是非匿名的类型(比如string),那么最终生成的CIL代码和直接声明为string类型并无区别。如果声明语句是:


string text="This is a test of the...";

那么和以下隐式类型的声明相比:


var text="This is a test of the...";

最终生成的CIL代码完全一样。遇到隐式类型的变量时,编译器根据所赋的数据类型来确定该变量的数据类型。遇到显式类型的局部变量时(而且声明的同时已赋值),比如:


string s="hello";

编译器首先根据左侧明确声明的类型来确定s的类型,然后分析右侧的表达式,验证右侧的表达式是否适合赋给该类型的变量。但对于隐式类型的局部变量,这个过程是相反的:首先分析右侧的表达式,确定它的类型,再用这个类型替换“var”(在逻辑上)。

虽然C#匿名类型没有名称,但它仍然是强类型的。例如,类型的属性完全可以访问。在代码清单15.26中,Console.WriteLine语句在内部调用patent1.Title和patent2.YearOfPublication。调用不存在的成员会造成编译时错误。在IDE中,就连“智能感知”功能都能很好地支持匿名类型。

隐式类型的变量要少用。匿名类型确实无法事先指定数据类型,只能使用var。但将非匿名类型的数据赋给变量时,首选的还是显式数据类型,而不要使用var。常规原则是在让编译器验证变量是你希望的类型的同时,保证代码的易读性。为此,应该只有在赋给变量的类型是显而易见的前提下,才使用隐式类型的局部变量。例如在以下语句中:


var items=new Dictionary<string, List<Account>>();

可以清楚地看出赋给items变量的数据是什么类型,所以像这样编码显得简洁和易读。相反,假如类型不是那么容易被看出,例如将方法返回值赋给变量,最好还是使用显式类型的变量:


Dictionary<string, List<Account>> dictionary=GetAccounts();

15.4.2 用LINQ投射成匿名类型

可基于匿名类型创建一个IEnumerable<T>集合,其中T是匿名类型,如代码清单15.27和输出15.14所示。

代码清单15.27 投射成匿名类型

输出15.14

通过为匿名类型生成的ToString()方法,输出匿名类型会自动列出属性名及其值。

用select()进行“投射”是很强大的一个功能。之前讲述了如何用Where()标准查询操作符在“垂直”方向上筛选集合(减少集合项数量)。现在使用Select()标准查询操作符,还可在“水平”方向上减小集合规模(减少列的数量)或者对数据进行完全转换。利用匿名类型,可对任意对象执行Select()操作,只提取原始集合中满足当前算法的内容,而不必声明一个新类来专门包含这些内容。

15.4.3 匿名类型和隐式局部变量的更多注意事项

在代码清单15.26中,匿名类型的成员名称通过patent1和patent2中的赋值来显式确定(例如Title="Phonograph")。但假如所赋的值是属性或字段调用,就无须指定名称。相反,名称将默认为字段或属性名。例如,定义patent3时使用了属性名称Title,而不是赋值给一个显式指定的名称。如输出15.13所示,最终获得的属性名称由编译器决定,这些名称与从中获取值的属性是匹配的。

patent1和patent2使用了相同的属性名称和相同的数据类型。因此,C#编译器只为这两个匿名类型声明生成一个数据类型。但patent3迫使编译器创建第二个匿名类型,因为用于存储专利年份的属性名(Year)有别于patent1和patent2使用的名称(YearOfPublication)。除此之外,如果patent1和patent2中的两个属性的顺序发生交换,那么这两个匿名类型就不再是“类型兼容”的。换言之,两个匿名类型要在同一个程序集中做到类型兼容 [1] ,属性名、数据类型和属性顺序都必须完全匹配。只要满足这些条件,类型就是兼容的——即使它们出现在不同的方法或类中。代码清单15.28演示了类型不兼容的情况。

代码清单15.28 类型安全性和匿名类型的“不可变”性质

前两个编译时错误证明类型不兼容,无法从一个转换成另一个。第三个编译时错误是由于重新对Title属性进行赋值造成的。匿名类型“不可变”(immutable),一经实例化,再更改它的某个属性,就会造成编译时错误。

虽然代码清单15.28没有显示,但记住无法声明具有隐式数据类型参数(var)的方法。因此,在创建匿名类型的方法的内部,只能以两种方式将匿名类型的实例传到外部。首先,如果方法参数是object类型,则匿名类型的实例可传到方法外部,因为匿名类型将隐式转换。第二种方式是使用方法类型推断。在这种情况下,匿名类型的实例以一个方法的“类型参数”的形式传递,编译器能成功推断具体类型。所以,使用Function(patent1)调用void Method<T>(T parameter)会成功编译——尽管在Function()内部,parameter允许的操作仅限于object支持的那些。

虽然C#支持像代码清单15.26那样的匿名类型,但一般不建议像那样定义它们。匿名类型与C# 3.0新增的“投射”功能相配合,能提供许多重要的功能,比如本章之前讨论的集合联接/关联(joining/associating)。但除非真的需要(比如聚合来自多个类型的数据),否则一般不要定义匿名类型。

匿名方法推出时,语言的开发者已经有了一个重大突破:能动态声明临时类型而不必显式声明一个完整类型。尽管如此,正如我们之前描述的那样,它还是存在几处缺陷。幸好,C# 7.0元组没有这些缺陷,而且事实上,它们从根本上消除了再用匿名类型的必要。具体地说,相较于匿名类型,元组具有以下优点:

·提供具名类型,任何能使用类型的地方都能使用元组,包括声明和类型参数。

·在实例化元组的方法外部也能使用该元组。

·避免生成很少使用的类型,发生类型“污染”。

元组和匿名类型的一个区别在于,匿名类型事实上是引用类型,而元组是值类型。哪个有利取决于类型的使用模式。如类型经常拷贝,且内存占位超过128位,引用类型可能更佳。否则元组更佳,也是更好的默认选择。

高级主题:匿名类型的生成

虽然Console.WriteLine()的实现是调用ToString(),但注意在代码清单15.26中,Console.WriteLine()的输出并不是默认的ToString()(默认的ToString()输出的是完全限定的数据类型名称)。相反,现在输出的是一列成对的PropertyName=value,匿名类型的每个属性都有一对这样的输出。之所以会得到这样的结果,是因为编译器在生成匿名类型的代码时重写了ToString()方法,对输出进行了格式化。类似地,生成的类型还重写了Equals()和GetHashCode()的实现。

正是由于ToString()会被重写,所以一旦属性的顺序发生了变化,就会导致最终生成一个全新的数据类型。假如不是这样设计,而是为属性顺序不同的两个匿名类型(它们可能在完全不同的类型中,甚至可能在完全不同的命名空间中)生成同一个CIL类型,那么一个实现在属性顺序上发生的变化,就会对另一个实现的ToString()输出造成显著的、甚至可能是令人无法接受的影响。此外,程序执行时可能反射一个类型,并检查类型的成员——甚至动态调用成员(所谓动态调用成员,是指在程序运行期间,根据具体情况决定调用哪个成员)。两个貌似相同的类型在成员顺序上有所区别,就可能造成出乎预料的结果。为避免这些问题,C#的设计者决定:如果属性顺序不同,则生成两个不同的类型。

高级主题:集合初始化器之于匿名类型

匿名类型不能使用集合初始化器,因为集合初始化器要求执行一次构造函数调用,但根本没办法命名这个构造函数。解决方案是定义像下面这样的方法:

由于能进行方法类型推断,因此类型参数可以隐式,不用显式指定。所以,采用这个方案,就可成功创建匿名类型的集合。

初始化匿名类型的集合的另一个方案是使用数组初始化器。由于无法在构造函数中指定数据类型,匿名数组初始化器允许使用new[]来实现数组初始化语法,如代码清单15.29所示。

代码清单15.29 初始化匿名类型数组

最终的变量是由匿名类型的项构成的数组。由于是数组,所以每一项的类型必须相同。

[1] 即最终只生成一个CIL类型。——译者注

15.5 小结

本章描述了foreach循环的内部工作机制以及为了执行它需要什么接口。此外,开发者经常都要筛选集合来减少数据项的数量。另外,还经常要对集合进行投射,使数据项改换一种不同的格式。针对这些问题,本章讨论了如何用标准查询操作符(通过LINQ引入的在System.Linq.Enumerable类上的扩展方法)来执行集合处理。

介绍标准查询操作符时,我们详细描述了推迟执行的原理,并提醒开发者注意这个问题。一个不经意的调用可能重新执行表达式,无谓地枚举集合内容。推迟执行会造成标准查询操作符被“隐式”地执行。这是影响代码执行效率的一个重要因素,尤其是查询开销比较大的时候。程序员应将查询对象视为查询而不是结果。而且,即使查询已经执行过,它也有可能要再次从头执行,因为查询对象不知道结果和上次执行是否一样。

之所以将代码清单15.23放到“高级主题”,是因为连续调用多个标准查询操作符有一定的复杂性。虽然可能经常遇到这样的需求,但并非一定要直接依赖标准查询操作符。C# 3.0支持“查询表达式”。这是一种类似SQL的语法,可利用它来更方便地操纵集合,关键是写出来的代码更容易理解。这将是下一章的主题。

本章最后详细讨论了匿名类型,解释了为什么C# 7.0之后改为元组更佳。

第16章 使用查询表达式的LINQ

上一章的代码清单15.23展示了一个同时使用标准查询操作符GroupJoin()、Select-Many()和Distinct()的查询。结果是一个跨越多行的语句。相较于只用老版本C#的功能来写的语句,它显得更复杂,更不好理解。但是,要处理富数据集的现代程序经常需要这种复杂的查询,所以语言本身花些功夫把它们变得更易读就好了。像SQL这样的专业查询语言虽然容易阅读和理解,但又缺乏C#语言的完整功能。这正是C#语言的设计者决定在C# 3.0中添加查询表达式 语法的原因,它使许多标准查询操作符都能转换成更易读的、SQL风格的代码。

本章将介绍查询表达式,并用它们改写第15章的许多查询。

16.1 查询表达式概述

开发者经常对集合进行筛选 来删除不想要的项,以及对集合进行投射 将其中的项变成其他形式。例如,可以筛选一个文件集合来创建新集合,其中只包含.cs文件,或者只包含超过1MB的文件。还可投射文件集合来创建新集合,其中只包含两项数据:文件的目录路径以及目录的大小。查询表达式为这两种常规操作提供了直观易懂的语法。代码清单16.1展示了用于筛选字符串集合的一个查询表达式,结果如输出16.1所示。

代码清单16.1 简单查询表达式

输出16.1

查询表达式将C#保留关键字集合赋给selection。where子句筛选出非上下文关键字(不含星号的那些)。

查询表达式总是以“from子句”开始,以“select子句”或者“group...by子句”结束。这些子句分别用上下文关键字from、select或group...by标识。from子句中的标识符word称为范围变量 (range variable),代表集合中的每一项。这类似于foreach循环变量代表集合中的每一项。

熟悉SQL的开发者会发现,查询表达式采用了和SQL非常相似的语法。这个设计是有意的,目的是使SQL的熟手很容易掌握LINQ。但两者存在一些明显区别。其中最明显的是C#查询的子句顺序是from、where和select。而对应的SQL查询是首先SELECT子句,然后FROM子句,最后WHERE子句。

之所以要采用这个设计,一个目的是支持IDE的“智能感知”功能,以便通过界面元素(比如下拉列表)描述给定对象的成员。由于最开始出现的是from,并将字符串数组Keywords指定为数据源,所以代码编辑器推断出范围变量word是string类型。这样Visual Studio IDE的“智能感知”功能就可立即发挥作用——在word后输入成员访问操作符(一个圆点符号),将只显示string的成员。

相反,如果from子句出现在select之后(就像SQL那样),from子句之前的任何圆点操作符都无法确定word的数据类型是什么,所以无法显示word的成员列表。例如在代码清单16.1中,将无法预测到Contains()可能是word的一个成员。

C#查询表达式的顺序其实更接近各个操作在逻辑上的顺序。对查询进行求值时,首先指定集合(from子句),再筛选出想要的项(where子句),最后描述希望的结果(select子句)。

最后,C#查询表达式的顺序确保范围变量的作用域规则与局部变量的规则一致。例如,子句(一般是from子句)必须先声明范围变量,然后才能使用它。这类似于局部变量必须先声明再使用。

16.1.1 投射

查询表达式的结果是IEnumerable<T>或IQueryable<T>类型的集合 [1] 。T的实际类型从select或group by子句推断。例如在代码清单16.1中,编译器知道keywords是string[]类型,能转换成IEnumerable<string>,所以推断word是string类型。查询以select word结尾,意味着查询表达式的结果肯定是字符串集合,所以查询表达式的类型是IEnumerable<string>。

在本例中,查询的“输入”和“输出”都是字符串集合。但“输出”类型可以有别于“输入”类型,select子句中的表达式可以是完全不同的类型。代码清单16.2和输出16.2展示了一个例子。

代码清单16.2 使用查询表达式来投射

输出16.2

查询表达式的结果是一个IEnumerable<FileInfo>,而不是Directory.GetFiles()返回的IEnumerable<string>数据类型。查询表达式的select子句将from子句的表达式所收集到的东西投射到完全不同的数据类型中。

本例选择FileInfo是因为它恰好有两个想要输出的字段:文件名和上一次写入时间。如果想要FileInfo对象没有的信息,就可能找不到现成的类型。这时可以考虑元组(C# 7.0之前则使用匿名类型),它能简单、方便地投射你需要的数据,同时不必寻找或创建一个显式的类型。代码清单16.3产生和代码清单16.2相似的输出,但它通过元组语法而不是FileInfo。

代码清单16.3 在查询表达式中使用元组

本例在查询结果中只投射出了文件名和它的上一次写入时间。如处理的数据规模不大(比如FileInfo),像代码清单16.3这样的投射对效率的提升并不是特别明显。但假如数据量非常大,而且检索这些数据的代价非常高(例如要通过Internet从一台远程计算机上获取),那么像这样在“水平”方向上投射,从而减少与集合中每一项关联的数据量,效率的提升将非常明显。使用元组(C# 7.0之前使用匿名类型),执行查询时可以不必获取全部数据,而是只在集合中存储和获取需要的数据。

例如,假定大型数据库的某个表包含30个以上的列。不用元组,开发者要么使用含有不需要信息的对象,要么定义一些小的专用类,这些类只存储需要的特定数据。而元组允许由编译器(动态)定义类型,其中只包含当前情况所需的数据。其他情况则投射其他需要的属性。

初学者主题:查询表达式和推迟执行

第15章已讲过“推迟执行”的主题,同样的道理也适用于查询表达式。来考虑代码清单16.1中对selection的赋值。创建查询和向变量赋值不会执行查询;相反,只是生成代表查询的对象。换言之,查询对象创建时不会调用word.Contains("*")方法。查询表达式只是存储了一个选择条件(查询标准)。以后在遍历由selection变量所标识的集合时会用到这个条件。

为了体验这具体是如何发生的,来看看代码清单16.4和输出16.3。

代码清单16.4 推迟执行和查询表达式(例1)

输出16.3

注意在代码清单16.4中,foreach循环内部是没有输出空格的。上下文关键字之间的空格是在IsKeyword()方法中输出的,这证明了在代码遍历selection的时候IsKeyword()方法才会得到调用,而不是在对selection赋值的时候就调用。所以,虽然selection是集合(毕竟它的类型是IEnumerable<T>),但在赋值时,from子句之后的一切都用作选择条件。遍历selection时才会真正应用这些条件。

来考虑第二个例子,如代码清单16.5和输出16.4所示。

代码清单16.5 推迟执行和查询表达式(例2)

输出16.4

代码清单16.5不是定义一个单独的方法,而是用一个语句Lambda来统计方法调用次数。

输出中有两个地方值得注意。第一个要注意的地方是,在selection被赋值之后,delegate-Invocations保持为零。在对selection进行赋值时,还没有发生对Keywords的遍历。如果Keywords是属性,那么属性调用会发生。换言之,from子句会在赋值时执行。但除非代码开始遍历selection中的值,否则无论投射、筛选,还是from子句之后的一切都不会执行。与其说对selection进行赋值,不如说只是用它定义了一个查询。

但一旦调用ToList(),selection或者Items等暗示容器或集合的名称就显得恰当了,因为我们要开始对集合中的项进行计数。换言之,变量selection扮演着双重角色,第一是保存查询,第二是作为可从中获取数据的容器。

第二个要注意的地方是,每次为selection调用Count(),都会对每个被选择的项执行func。由于selection兼具查询和集合两个角色,所以请求计数要求再次执行查询,遍历selection引用的IEnumerable<string>集合并统计数据项个数。C#编译器不知道是否有人修改了数组中的字符串而造成计数发生变化,所以每次都要重新计数,保证答案总是正确和最新的。类似地,对selection执行foreach循环,也会针对selection中的每一项调用func。调用System.Linq.Enumerable提供的其他所有扩展方法时,这个道理都是适用的。

高级主题:实现推迟执行

推迟执行通过委托和表达式树来实现。委托允许创建和操纵方法引用,方法含有可在以后调用的表达式。类似地,可利用表达式树创建和操纵与表达式有关的信息,这种表达式能在以后检查和处理。

在代码清单16.5中,where子句的谓词表达式和select子句的投射表达式由编译器转换成表达式Lambda,再转换成委托。查询表达式的结果是包含了委托引用的对象。只有在遍历查询结果时,查询对象才实际地执行委托。

16.1.2 筛选

代码清单16.1用where子句筛选出除了上下文关键字之外的其他C#关键字。where子句在“垂直”方向上筛选集合,结果集合将包含较少的项(每个数据项都相当于数据表中的一行记录)。筛选条件用谓词 表示。所谓谓词,本质上就是返回bool值的Lambda表达式,例如word.Contains()(代码清单16.1)或者File.GetLastWriteTime(file) <DateTime.Now.AddMonths(-1)(代码清单16.6和输出16.5)。

代码清单16.6 用where子句进行筛选

输出16.5

16.1.3 排序

在查询表达式中对数据项进行排序的是orderby子句,如代码清单16.7所示。

代码清单16.7 使用orderby子句进行排序

代码清单16.7使用orderby子句来排序由Directory.GetFiles()返回的文件,首先按文件长度降序排序,再按文件名升序排序。多个排序条件以逗号分隔。在这个例子中,如果两个文件的长度相同,则再按文件名排序。ascending和descending是上下文关键字,分别指定以升序或降序排序。将排序顺序指定为升序或降序是可选的(例如,filename就没有指定)。没有指定排序顺序就默认为ascending。

16.1.4 let子句

代码清单16.8的查询与代码清单16.7的查询非常相似,只是IEnumerable<T>的类型实参是FileInfo。注意该查询有一个问题:FileInfo要创建两次(在orderby和select子句中)。

代码清单16.8 投射一个FileInfo集合并按文件长度排序

遗憾的是,虽然结果正确,但代码清单16.8会为来源集合中的每一项都实例化FileInfo对象两次。可用let子句避免这种无谓的、可能非常昂贵的开销,如代码清单16.9所示。

代码清单16.9 用let避免多余的实例化

let子句引入一个新的范围变量,它容纳的表达式值可在查询表达式剩余部分使用。可添加任意数量的let子句,只需把它放在第一个from子句之后、最后一个select/group by子句之前。

16.1.5 分组

另一个常见的数据处理情形是对相关数据项进行分组。在SQL中,这通常涉及对数据项进行聚合以生成summary 、total或其他聚合值(aggregate value)。但LINQ的表达力更强一些。LINQ表达式允许将单独的项分组到一系列子集合中,还允许那些组与所查询的集合中的项关联。例如,可将C#的上下文关键字和普通关键字分成两组,并自动将单独的单词与这两个组关联。代码清单16.10和输出16.6对此进行了演示。

代码清单16.10 分组查询结果

输出16.6

代码清单16.10中有几个地方需要注意。首先,查询结果是一系列IGrouping<bool, string>类型的元素。第一个类型实参指出by关键字后的“group key”(分组依据)表达式是bool类型,第二个类型实参指出group关键字后的“group element”(分组元素)表达式是string类型。也就是说,查询将生成一系列分组,将同一个Boolean key应用于组内的每个string。

由于含有group by子句的查询会生成一系列集合,所以对结果进行遍历的常用模式是创建嵌套foreach循环。在代码清单16.10中,外层循环遍历各个分组,打印关键字的类型作为标题。嵌套的foreach循环则在标题下打印组中的每个关键字。

由于这个查询表达式的结果本身是一个序列,所以可像查询其他任何序列那样查询它。代码清单16.11和输出16.7展示了如何创建附加的查询,为生成一系列分组的查询增加投射。(下一节会讨论查询延续,将展示如何采用更顺眼的语法为一个完整的查询添加额外的查询子句。)

代码清单16.11 在group by子句后面选择一个元组

输出16.7

group子句使查询生成由IGrouping<TKey, TElement>对象构成的集合——这和第15章讲过的GroupBy()标准查询操作符一致。随后的select子句用元组将IGrouping <TKey, TElement>.Key重命名为IsContextualKeyword,并命名了子集合属性Items。进行这些修改后,嵌套的foreach循环就可使用wordGroup.Items,而不必像代码清单16.10那样直接使用wordGroup。另外,有的人认为还可以在元组中添加一个属性来表示子集合中的数据项的个数。但这个功能已由LINQ的wordGroup.Items.Count()方法提供,所以直接把它添加到元组中是没有必要的。

16.1.6 使用into实现查询延续

如代码清单16.11所示,一个现有的查询可作为第二个查询的输入。但要将一个查询的结果作为另一个的输入,没必要写全新的查询表达式。相反,可以使用上下文关键字into,通过查询延续子句 来扩展任何查询。查询延续是语法糖,能简单地表示“创建两个查询并将第一个用作第二个的输入”。into子句引入的范围变量(代码清单16.11中的groups)成为查询剩余部分的范围变量;之前的任何范围变量在逻辑上是之前查询的一部分,不可在查询延续中使用。代码清单16.12重写了代码清单16.11,使用查询延续,而不是使用两个查询。

代码清单16.12 用查询延续子句扩展查询

使用into在现有查询结果上运行附加查询,这不是只有以group子句结尾的查询才有的福利。相反,它可用于所有查询表达式。查询延续简单地实现了在查询表达式中使用其他查询表达式的结果。into相当于一个“管道操作符”,它将第一个查询的结果“管道传送”给第二个查询。用这种方式可以链接任意数量的查询。

16.1.7 用多个from子句“平整”序列的序列

经常需要将一个序列的序列“平整”(flatten)成单个序列。例如,一系列客户中的每个客户都可能关联了一系列订单,或者一系列目录中的每个目录都关联了一系列文件。SelectMany序列操作符(第15章讨论过)可以连接所有子序列。要用查询表达式语法做相同的事情,可以使用多个from子句,如代码清单16.13所示。

代码清单16.13 多个选择

上述查询生成字符序列a,b,s,t,r,a,c,t,a,d,d,*,a,l,i,a,…。还可用多个from子句生成笛卡尔乘积 ——几个序列所有可能的组合,如代码清单16.14所示。

代码清单16.14 笛卡尔乘积

这个查询生成的是一系列对,包括(abstract, 1),(abstract, 2),(abstract, 3), (as, 1), (as, 2), …。

初学者主题:不重复的成员

经常需要在集合中只保留不重复的项——丢弃重复项。查询表达式没有专门的语法来做到这一点。但如第15章所述,可通过查询操作符Distinct()来实现这个功能。为了向查询表达式应用查询操作符,表达式必须放到圆括号中,防止编译器以为对Distinct()的调用是select子句的一部分。代码清单16.15和输出16.8展示了一个例子。

代码清单16.15 从查询表达式获取不重复的成员

输出16.8

在这个例子中,typeof(Enumerable).GetMembers()返回System.Linq.Enumerable的所有成员(方法和属性等)的列表。但许多成员是重载的,有的甚至不止一次。为避免同一个成员多次显示,为查询表达式调用了Distinct()。这样就可避免在列表中显示重复名称。(typeof()和反射的细节将在第18章讲述。)

[1] 在实际应用中,查询表达式输出的几乎总是IEnumerable<T>或者它的派生类型。但理论上不一定非要这样。完全可以实现查询操作符方法来返回其他类型。语言不要求查询表达式的结果必须能转换成IEnumerable<T>。

16.2 查询表达式只是方法调用

令人惊讶的是,在C# 3.0中引入查询表达式并未对CLR或CIL进行任何改动。相反,C#编译器只是将查询表达式转换成一系列方法调用。代码清单16.16摘录了代码清单16.1的查询表达式。

代码清单16.16 简单查询表达式

编译之后,代码清单16.16的表达式会转换成一个由System.Linq.Enumerable提供的IEnumerable<T>扩展方法调用,如代码清单16.17所示。

代码清单16.17 查询表达式转换成标准查询操作符语法

如第15章所述,Lambda表达式随后由编译器进行转换来生成一个方法。方法主体就是Lambda的主体,使用时会分配一个对该方法的委托。

每个查询表达式都能(而且必须能)转换成方法调用,但不是每一系列的方法调用都有对应的查询表达式。例如,扩展方法TakeWhile<T>(Func<T, bool> predicate)就没有与之等价的查询表达式。该扩展方法只要谓词返回真,就反复返回集合中的项。

如果一个查询既有方法调用形式,也有查询表达式形式,那么哪个更好?这个问题没有固定答案,有的查询更适合使用查询表达式,有的查询使用方法调用反而更易读。

设计规范

·要用查询表达式使查询更易读,尤其是涉及复杂的from,let,join或group子句时。

·当查询所涉及的操作没有对应的查询表达式语法时,考虑使用标准查询操作符(方法调用形式),例如Count()、TakeWhile()或者Distinct()。

16.3 小结

本章介绍了一种新语法,即查询表达式。熟悉SQL的读者很快就会看出查询表达式和SQL共通的地方。但查询表达式还引入了一些附加功能,比如分组成一套层次化的新对象集合,这是SQL不支持的。查询表达式的所有功能都可通过标准查询操作符(方法调用)来提供,但查询表达式往往提供了更简单的语法。但无论使用标准查询操作符(方法调用)还是查询表达式,结果都大幅改进了开发者编码集合API的方式。现在,熟悉面向对象编程的开发者可以更顺畅地同关系数据库打交道了。

下一章继续讨论集合。将具体讨论一些.NET Framework集合类型,并解释如何创建自定义集合。

第17章 构建自定义集合

第15章讨论了标准查询操作符,它们是由IEnumerable<T>提供的一套扩展方法,适合所有集合。但它们并不能使所有集合都适合所有任务,仍需要有其他集合类型。有的集合适合根据键来搜索,有的则适合根据位置来访问。有的集合像“队列”(先入先出),有的则像“栈”(先入后出)。还有一些根本没有顺序。

.NET Framework针对多种场景提供了一系列集合类型。本章将介绍其中部分集合类型及其实现的接口,还将介绍如何创建支持标准集合功能(比如索引)的自定义集合,讨论如何用yield return语句创建类和方法来实现IEnumerable<T>。利用C# 2.0引入的这个功能,可以简单地实现能由foreach语句遍历的集合。

.NET Framework有许多非泛型集合类和接口,但它们主要是为了向后兼容。泛型集合类不仅更快(因为避免了装箱开销),还更加类型安全。所以,新代码应该总是使用泛型集合类。本书假定你主要使用泛型集合类型。

17.1 更多集合接口

前面讨论了集合如何实现IEnumerable<T>,这是实现集合元素遍历(枚举)功能的主要接口。更复杂的集合还实现了许多其他接口。图17.1展示了集合类实现的接口的层次结构。

图17.1 泛型集合类接口层次结构

这些接口提供了一种标准的方式来执行常规任务,包括遍历、索引和计数。本节将讨论这些接口(至少所有泛型的那些),先从图17.1底部的接口开始,逐渐上移。

17.1.1 IList<T>和IDictionary<TKey, TValue>

可将英语字典看成是一个定义集合:查找“键”(被定义的单词)即可快速找到定义。类似地,字典集合类是值的集合:每个值都可通过关联的、唯一的键来快速访问。但要注意,英语字典一般按照“键”的字母顺序存储定义。字典类也可选择这样,但一般都不会这样做。除非文档专门指定了排序方式,否则最好将字典集合看成是键及其关联值的无序列表。类似地,一般不说查找“字典中的第6个定义”。字典类一般只按键索引,不按位置。

列表则相反,它按特定顺序存储值并按位置访问它们。从某种意义上说,列表是字典的一个特例,其中“键”总是一个整数,“键集”总是从0开始的非负整数的连续集合。但由于两者存在重大差异,所以有必要用完全不同的类来表示列表。

所以,选择集合类来解决数据存储或者数据获取问题时,首先要考虑的两个接口就是IList<T>和IDictionary<TKey, TValue>。这两个接口决定了集合类型是侧重于通过位置索引来获取值,还是侧重于通过键来获取值。

实现这两个接口的类都必须提供索引器。对于IList<T>,索引器的操作数是要获取的元素的位置:索引器获取一个整数,以便访问列表中的第n个元素。对于IDictionary <TKey, TValue>,索引器的操作数是和值关联的键,以便对值进行访问。

17.1.2 ICollection<T>

IList<T>和IDictionary<TKey, TValue>都实现了ICollection<T>。此外,即使集合没有实现IList<T>或IDictionary<TKey, TValue>,也极有可能实现了ICollection<T>(但并非绝对,因为集合可以实现要求较少的IEnumerable或IEnumerable<T>)。ICollection<T>从IEnumerable<T>派生,包含两个成员:Count和CopyTo()。

·Count属性返回集合中的元素总数。表面看只需要用一个for循环就可以遍历集合的每个元素。但要真正做到这一点,集合还必须支持按索引来获取(检索)值,而这个功能是ICollection<T>接口不包括的(虽然IList<T>包括)。

·CopyTo()方法允许将集合转换成数组。该方法包含一个index参数,允许指定在目标数组的什么位置插入元素。注意,要使用这个方法,必须初始化目标数组并使其具有足够大的容量:从index开始,一直到能装下ICollection<T>中的所有元素。

17.2 主要集合类

共有5种主要的集合类,区别在于数据的插入、存储以及获取方式。所有泛型类都位于System.Collections.Generic命名空间,等价的非泛型版本位于System.Collections命名空间。

17.2.1 列表集合:List<T>

List<T>类的性质和数组相似。关键区别是随着元素增多,这种类会自动扩展(与之相反,数组长度固定)。此外,列表可通过显式调用TrimToSize()或Capacity来缩小(参见图17.2)。

图17.2 List<>类关系图

这种类称为列表集合 ,和数组一样,其独特功能是每个元素都可根据索引来单独访问。因此可用索引操作符来设置和访问列表元素,索引参数值就是元素在集合中的位置。代码清单17.1展示了一个例子,输出17.1展示了结果。

代码清单17.1 使用List<T>

输出17.1

C#的索引从0开始,代码清单17.1中的索引0对应第一个元素,而索引6对应第七个元素。按索引获取元素不会产生搜索操作,而只需快速和简单地“跳”到一个内存位置。

List<T>是有序集合。Add()方法将指定项添加到列表末尾。所以在代码清单17.1中,在调用Sort()之前,"Sneezy"是第一项,而"Grumpy"是最后一项。调用Sort()之后,列表按字母顺序排列,而不是按添加时的顺序。有的集合能在元素添加时自动排序,但List<T>不能。需显式调用Sort()以排序元素。

移除元素使用的是Remove()或RemoveAt()方法,它们分别用于移除指定元素或移除指定索引位置的元素。

高级主题:自定义集合排序

你可能好奇代码清单17.1中的List<T>.Sort()方法是如何知道怎样按字母顺序排列列表元素的。string类型实现了IComparable<string>接口,它有一个CompareTo()方法。该方法返回一个整数来指出所传递的元素是大于、小于还是等于当前元素。如元素类型实现了泛型IComparable<T>接口或非泛型IComparable接口,排序算法就默认用它决定排列顺序。

但如果元素类型没有实现IComparable<T>,或者默认的比较逻辑不符合要求,又该怎么办呢?指定非默认排列顺序可调用List<T>.Sort()的一个重载版本,它获取一个IComparer<T>作为实参。

IComparable<T>和IComparer<T>的区别很细微,却很重要。前者说“我知道如何将我自己和我的类型的另一个实例进行比较”,后者说“我知道如何比较给定类型的两个实例”。

当可采取多种方式对一个数据类型进行排序,但没有一种占绝对优势时,就适合使用IComparer<T>接口。例如,Contact(联系人)对象集合可能按姓名、地点、生日、地区或者其他许多条件来排序。这时就不该固定一个排序策略并让Contact类实现IComparable<Contact>,而应创建几个不同的类来实现IComparer<Contact>。代码清单17.2展示了LastName, FirstName比较的一个示例实现。

代码清单17.2 实现IComparer<T>

要先按LastName排序,再按FirstName排序,调用contactList.Sort(new Name-Comparer())即可。

17.2.2 全序

实现IComparable<T>或IComparer<T>时必须生成一个全序 (total order)。CompareTo的实现必须为任何可能的数据项排列组合提供一致的排序结果。排序必须满足一些基本条件。例如,每个元素都和它自己相等。如果元素X等于元素Y,元素Y等于元素Z,那么全部三个元素(X,Y,Z)都必须互等。如果元素X大于Y,那么Y必须小于X。而且不能存在“传递悖论”:不能X大于Y,Y大于Z,但Z大于X。如果没有提供全序,排序算法的行为就是“未定义”的,可能产生令人不解的排序结果,可能崩溃,可能进入无限循环,等等。

例如,观察代码清单17.2的比较器(comparer)是如何确保全序的,它连实参是null的情况都考虑到了。不能“任何一个元素为null就返回零”,否则可能出现两个非null元素等于null但不互等的情况。

设计规范

·要确保自定义比较逻辑产生一致的“全序”。

17.2.3 搜索List<T>

在List<T>中查找特定元素可以使用Contains()、Indexof()、LastIndexOf()和BinarySearch()方法。前三个除了LastIndexOf()从最后一个元素开始之外,其他都从第一个元素开始搜索。它们检查每个元素,直到发现目标元素。这些算法的执行时间与发现匹配项之前实际搜索的元素数量成正比。注意集合类不要求所有元素都唯一。如果集合中有两个或更多元素相同,则IndexOf()返回第一个索引,LastIndexOf()返回最后一个。

BinarySearch()采用快得多的二叉搜索算法,但要求元素已排好序。BinarySearch()方法的一个有用的功能是假如元素没有找到,会返回一个负整数。该值的按位取反(~)结果是“大于被查找元素的下一个元素”的索引。没有更大的值则是元素的总数。这样就可在列表的特定位置方便地插入新值,同时还能保持已排序状态,如代码清单17.3所示。

代码清单17.3 对BinarySearch()的结果进行按位取反

要注意的是,假如列表事先没有排好序,那么不一定能找到指定元素,即使它确实在列表中。代码清单17.3的结果如输出17.2所示。

输出17.2

高级主题:使用FindAll()查找多个数据项

有时必须在列表中找到多个项,而且搜索条件要比搜索一个特定的值复杂得多。为此,System.Collections.Generic.List<T>包含了一个FindAll()方法。FindAll()获取Predicate<T>类型的一个参数,它是对称为“委托”的一个方法的引用。代码清单17.4演示了如何使用FindAll()方法。

代码清单17.4 演示FindAll()及其谓词参数

调用FindAll()时传递了一个委托实例Even(),后者在整数实参是偶数的前提下返回true。FindAll()获取委托实例,并为列表中的每一项调用Even()(此时利用了C# 2.0的委托类型推断)。每次返回值为true时,相应的项就添加到一个新的List<T>实例中。检查完列表中的每一项之后就返回该实例。第13章已详细讨论了委托。

17.2.4 字典集合:Dictionary<TKey, TValue>

另一种主要集合类是字典类,具体就是Dictionary<Tkey, Tvalue>(参见图17.3)。和列表集合不同,字典类存储的是“名称/值”对。其中,名称相当于独一无二的键,可利用它像在数据库中利用主键来访问一条记录那样查找对应的元素。这会为访问字典元素带来一定的复杂性,但由于利用键来进行查找效率非常高,所以这是一个有用的集合。注意,键可以是任意数据类型,而非只是字符串或数值。

要在字典中插入元素,一个选择是使用Add()方法,并向它传递键和值作为参数,如代码清单17.5所示。

代码清单17.5 向Dictionary<TKey, TValue>添加项

图17.3 Dictionary类关系图

代码清单17.5通过C# 6.0字典初始化语法(参见15.1节)初始化字典,为"Verbose"这个键插入值ConsoleColor.White。如存在已具有该键的元素,将抛出System.Argument-Exception异常。添加元素的另一个选择是使用索引器,如代码清单17.6所示 [1] 。

代码清单17.6 使用索引器在Dictionary<TKey, TValue>中插入项

在代码清单17.6中,要注意的第一件事情是索引器不要求整数。相反,索引器的操作数的类型由第一个类型实参(string)指定。索引器设置或获取的值的类型由第二个类型实参(ConsoleColor)指定。

要注意的第二件事情是同一个键("Error")使用了两次。第一次赋值时,没有与指定键对应的字典值,所以字典集合类插入具有指定键的新值。第二次赋值时,具有指定键的元素已经存在,所以此时不是插入新元素,而是删除旧值ConsoleColor.Red,将新值ConsoleColor.Cyan与键关联。

从字典读取键不存在的值将抛出KeyNotFoundException异常。可用ContainsKey()方法在访问与一个键对应的值之前检查该键是否存在,以免抛出异常。

Dictionary<TKey, TValue>作为“哈希表”实现:这种数据结构在根据键来查找值时速度非常快——无论字典中存储了多少值。相反,检查特定值是否在字典集合中相当花时间,其性能和搜索无序列表一样是“线性”的——该操作使用ContainsValue()方法,它顺序搜索集合中的每个元素。

移除字典元素用Remove()方法,需要向它传递键而不是元素的值作为参数。

因为在字典中添加一个值同时需要键和值,所以foreach循环变量必须是一个KeyValuePair<TKey, TValue>。代码清单17.7演示了如何用foreach遍历字典中的键和值,输出17.3展示了结果。

代码清单17.7 使用foreach遍历Dictionary<TKey, TValue>

输出17.3

注意数据项的显示顺序是它们添加到字典的顺序,和添加到列表一样。字典的实现通常按照添加时的顺序枚举键和值,但这既不是必需的,也没有编入文档,所以不要依赖它。

设计规范

·不要对集合元素的顺序进行任何假定。如果集合的文档没有指明它按特定顺序枚举,就不能保证以任何特定顺序生成元素。

可利用Keys和Values属性只处理字典类中的键或值。返回的数据类型是ICollection<T>。返回的是对原始字典集合中的数据的引用,而不是返回拷贝。字典中的变化会在Keys和Values属性返回的集合中自动反映。

高级主题:自定义字典相等性

为判断指定的键是否与字典中现有的键匹配,字典必须能比较两个键的相等性。这就像列表必须能比较两个项来判断其顺序一样(参见17.2.1节的“高级主题:自定义集合排序”)。值类型的两个实例进行比较,默认是检查两者是否包含了一样的数据。引用类型的两个实例则是检查是否引用同一个对象。但偶尔也需要在两个实例不包含相同的值,或者不引用同一样东西的情况下判定它们相等。

例如,你可能想用代码清单17.2中的Contact类型创建一个Dictionary<Contact, string>,并希望假如两个Contact对象具有相同的FirstName和LastName,就判定两者相等——无论两个对象是否引用相等。以前是实现IComparer<T>对列表进行排序。类似地,可以提供IEqualityComparer<T>的一个实现来判断两个键是否相等。该接口要求两个方法:一个返回bool值指出两个项是否相等,另一个返回“哈希码”来实现字典的快速索引。代码清单17.8展示了一个例子。

代码清单17.8 实现IEqualityComparer<T>

调用构造函数new Dictionary<Contact, string>(new ContactEquality),即可创建使用了该相等性比较器的字典。

初学者主题:相等性比较的要求

如第10章所述,相等性和哈希码算法有几条重要规则。集合更需遵守这些规则。就像列表排序要求自定义的排序器提供“全序”一样,哈希表也对自定义的相等性比较提出了一些要求。其中最重要的是如果Equals()为两个对象返回true,GetHashCode()必须为同样的对象返回相同的值。反之则不然:两个不相等的项可能具有相同的哈希码。(事实上必然有两个不相等的项具有相同的哈希码,因为总共只有232 个可能的哈希码,不相等的对象多于这个数字!)

第二个重要要求是至少当数据项在哈希表中的时候,对它的GetHashCode()调用必须生成相同的结果。但要注意,在程序两次运行期间,两个“看起来相等”的对象并不一定产生相同的哈希码。例如,可以今天为指定联系人分配一个哈希码,两周后当程序再次运行时,为该联系人分配不同的哈希码,这完全合法。不要将哈希码持久存储到数据库中,并指望每次运行程序都不变。

理想情况下,GetHashCode()的结果应该是“随机”的。也就是说,输入的小变化应造成输出的大变化,结果应在整数区间大致均匀地分布。但是,很难设计出既非常快又产生非常良好分布的输出,应尝试在两者之间取得平衡。

最后,GetHashCode()和Equals()千万不能抛出异常。例如,代码清单17.8就非常小心地避免了对空引用进行解引用。

下面总结了一些基本点:

·相等的对象必然有相等的哈希码。

·实例生存期间(至少当其在哈希表中的时候),其哈希码应一直不变。

·哈希算法应快速生成良好分布的哈希码。

哈希算法应避免在所有可能的对象状态中抛出异常。

17.2.5 已排序集合:SortedDictionary<TKey, TValue>和SortedList<T>

已排序集合类(参见图17.4)的元素是排好序的。具体地说,对于SortedDictionary <TKey, TValue>,元素是按照键排序的;对于SortedList<T>,元素则是按照值排序的。如修改代码清单17.7的代码来使用SortedDictionary<string, ConsoleColor>而不是Dictionary<string, ConsoleColor>,将获得如输出17.4所示的结果。

输出17.4

注意元素按键而不是按值排序。

由于要保持集合中元素的顺序,所以相对于无序字典,已排序集合插入和删除元素要稍慢一些。由于已排序集合必须按特定顺序存储数据项,所以既可按键访问,也可按索引访问。按索引访问请使用Keys和Values属性,它们分别返回IList<TKey>和IList<TValue>实例。结果集合可像其他列表那样索引。

图17.4 SortedList<>和SortedDictionary<>类关系图

17.2.6 栈集合:Stack<T>

第12章讨论了栈集合类(如图17.5所示)。栈集合类被设计成后入先出集合。两个关键的方法是Push()和Pop()。

·Push()将元素送入集合。元素不必唯一。

·Pop()按照与添加时相反的顺序获取并删除元素。

为了在不修改栈的前提下访问栈中的元素,要使用Peek()和Contains()方法。Peek()返回Pop()将获取的下一个元素。

和大多数集合类一样,Contains()判断一个元素是否在栈的某个地方。和所有集合一样,还可以用foreach循环来遍历栈中的元素。这样可访问栈中任何地方的值。但要注意,用foreach循环访问值不会把它从栈中删除。只有Pop()才会。

图17.5 Stack<T>类关系图

17.2.7 队列集合:Queue<T>

如图17.6所示,队列集合类与栈集合类基本相同,只是遵循先入先出排序模式。代替Pop()和Push()的分别是Enqueue()和Dequeue()方法,前者称为入队方法,后者称为出队方法。队列集合像是一根“管子”。Enqueue()方法在队列的一端将对象放入队列,Dequeue()从另一端移除它们。和栈集合类一样,对象不必唯一。另外,队列集合类会根据需要自动增大。队列缩小时不一定回收之前使用的存储空间,因为这会使插入新元素的动作变得很昂贵。如确定队列将长时间保持大小不变,可用TrimToSize()方法提醒它你希望回收存储空间。

图17.6 Queue<T>类关系图

17.2.8 链表:LinkedList<T>

System.Collections.Generic还支持一个链表集合,允许正向和反向遍历。图17.7展示了类关系图。注意没有对应的非泛型类型。

图17.7 LinkedList<T>和LinkedListNode<T>类关系图

[1] 索引器即索引操作符,即[]。——译者注

17.3 提供索引器

数组、字典和列表都提供了索引器 (indexer)以便根据键或索引来获取/设置成员。如前所述,为了使用索引器,只需将索引放到集合后的方括号中。可定义自己的索引器,代码清单17.9用Pair<T>展示了一个例子。

代码清单17.9 定义索引器

索引器的声明和属性很相似,但不是使用属性名,而是使用关键字this,后跟方括号中的参数列表。主体也像属性,也有get和set块。如代码清单17.9所示,参数不一定是int。事实上,索引可获取多个参数,甚至可以重载。本例使用enum防止调用者为不存在的项提供索引。

C#编译器为索引器创建的CIL代码是名为Item的特殊属性,它获取一个实参。接受实参的属性不可以在C#中显式创建,所以Item属性在这方面相当特殊。使用了标识符Item的其他任何成员,即使它有完全不同的签名,都会和编译器创建的成员冲突,所以不被允许。

高级主题:使用IndexerName指定索引器属性名称

如前所述,索引器([ ])的CIL属性名称默认为Item。但可用IndexerNameAttibute指定一个不同的名称。代码清单17.10将名称更改为"Entry"。

代码清单17.10 更改索引器的默认名称

这个更改对于索引的C#调用者来说没有任何区别,它只是为不直接支持索引器的语言指定了名称。

该特性只是一个编译器指令,它指示为索引器使用不同的名称。特性不会实际进入编译器生成的元数据,所以不能通过反射获得这个名称。

高级主题:定义参数可变的索引操作符

索引器还可获取一个可变的参数列表。例如,代码清单17.11为第12章讨论(下一节也会讨论)的BinaryTree<T>定义了一个索引器。

代码清单17.11 定义接受可变参数的索引器

branches中的每一项都是一个PairItem,指出二叉树中向下导航到哪个分支。例如:

将检索位于第一个分支中第二个项的值,然后是该分支中的第一个分支。

17.4 返回null或者空集合

返回数组或集合时,必须允许返回null,或者返回不包含任何数据项的集合实例,从而指出包含零个数据项的情况。通常,更好的选择是返回不含数据项的集合实例。这样可避免强迫调用者在遍历集合前检查null值。例如,假定现在有一个长度为零的IEnumerable<T>集合,调用者可立即用一个foreach循环来安全遍历集合,不必担心生成的GetEnumerator()调用会抛出NullReferenceException异常。应考虑使用Enumerable.Empty<T>()方法来简单地生成给定类型的空集合。

但这个准则也有例外的时候,比如null被有意用来表示有别于“零个项目”的情况。例如,网站用户名集合可能用null表示出于某种原因未能获得最新集合,在语义上有别于空集合。

设计规范

·不要用null引用表示空集合。

·考虑改为使用Enumerable.Empty<T>()方法。

17.5 迭代器

第15章详细探讨了foreach循环的内部工作方式。本节将讨论如何利用迭代器 (iterator)为自定义集合实现自己的IEnumerator<T>、IEnumerable<T>和对应的非泛型接口。迭代器用清楚的语法描述了如何循环遍历(也就是迭代)集合类中的数据,尤其是如何使用foreach来遍历。迭代器使集合的用户能遍历集合的内部结构,同时不必了解结构的内部实现。

高级主题:迭代器源起

1972年,麻省理工学院的Barbara Liskov和一组科学家开始研究新的编程方法,他们将重点放在对用户自定义数据的抽象上。为了检验他们的工作,他们创建了一种名为CLU的语言。这种语言提出了一个名为“集群”(cluster,注意前三个字母是CLU)的概念,这是当今程序员使用的主要数据抽象概念——对象——的前身。

在他们的研究过程中,团队意识到CLU语言虽然能从最终用户使用的类型中抽象出一些数据表示,但经常都不得不揭示数据的内部结构,才能使其他人正确使用它。为摆脱这方面的困扰,他们创建了一种名为迭代器的语言结构。(当年由CLU提出的许多概念最终都在面向对象编程中成为非常基本的东西。)

类要支持用foreach进行迭代,就必须实现枚举数(enumerator)模式。如第15章所述, C#的foreach循环结构被编译器扩展成while循环结构,它以从IEnumerable<T>接口获取的IEnumerator<T>接口为基础。

枚举数模式的问题在于手动实现比较麻烦,因为它需要维持对集合中的当前位置进行描述所需的全部状态。对于列表集合类型,这个内部状态可能比较简单,当前位置的索引就足够。但对于需要以递归方式遍历的数据结构(比如二叉树),状态就可能相当复杂。为此,C# 2.0引入了迭代器的概念,它使一个类可以更容易地描述foreach循环如何遍历它的内容。

17.5.1 定义迭代器

迭代器是实现类的方法的一个途径,是更复杂的枚举数模式的语法简化形式。C#编译器遇到迭代器时,会把它的内容扩展成实现了枚举数模式的CIL代码。因此,迭代器的实现对“运行时”没有特别的依赖。由于C#编译器在生成的CIL代码中仍然采用枚举数模式,所以在使用迭代器之后,并不会带来真正的运行时性能优势。不过,选择使用迭代器,而不是手动实现枚举数模式,能显著提高程序员的编程效率。先看看迭代器在代码中如何定义。

17.5.2 迭代器语法

迭代器提供了迭代器接口(也就是IEnumerable<T>和IEnumerator<T>这两个接口的组合)的一个快捷实现。代码清单17.12通过创建一个GetEnumerator()方法为泛型BinaryTree<T>类型声明了一个迭代器。然后要添加对迭代器接口的支持。

代码清单17.12 迭代器接口模式

如代码清单17.12所示,还要为GetEnumerator()方法提供一个实现。

17.5.3 从迭代器生成值

迭代器类似于函数,但它不是返回(return)一个值,而是生成(yield)一系列值。在BinaryTree<T>的情况下,迭代器生成的值的类型是提供给T的类型实参。如果使用IEnumerator的非泛型版本,那么生成的值就是object类型。

正确实现迭代器模式需维护一些内部状态,以便在枚举集合时跟踪记录当前的位置。在BinaryTree<T>的情况下,要记录的是树中哪些元素已被枚举,哪些还没有。迭代器由编译器转换成“状态机”来跟踪记录当前位置,它还知道如何将自己移动到下一个位置。

每次迭代器遇到yield return语句都生成一个值,之后控制立即回到请求数据项的调用者。(这里有一个有趣的点是,控制确实会立即返回,这与return语句不同。一个return语句会触发finally块被执行,而yield return则不会。)然后,当调用者请求下一项时,会紧接在上一个yield return语句之后执行。代码清单17.13顺序返回C#内建的数据类型关键字。

代码清单17.13 顺序生成(yield)一些C#关键字

代码清单17.13的结果如输出17.5所示。

输出17.5

输出的是C#内建类型的一个列表。

17.5.4 迭代器和状态

GetEnumerator()在foreach语句(比如代码清单17.13的foreach (string keyword in keywords))中被首次调用时,会创建一个迭代器对象,其状态被初始化为特殊的“起始”状态,表示迭代器尚未执行代码,所以尚未生成任何值。只要foreach语句继续,迭代器就会一直维持其状态。循环每一次请求下一个值,控制就会进入迭代器,从上一次离开的位置继续。该位置是根据迭代器对象中存储的状态信息来判断的。foreach语句终止,迭代器的状态就不再保存了。

总是可以安全地再次调用迭代器。如有必要,会创建新的枚举器对象。

图17.8展示了所有事件的发生顺序。记住,MoveNext()方法由IEnumerator<T>接口提供。

图17.8 yield return顺序示意图

在代码清单17.13中,foreach语句在名为keywords的一个CSharpBuiltInTypes实例上发起对GetEnumerator()的调用。获得迭代器实例(由iterator引用)后,foreach的每次循环迭代都以一个MoveNext()调用开始。迭代器内部生成一个值,并把它返回给foreach语句。执行了yield return语句之后,GetEnumerator()方法暂停并等待下一个MoveNext()请求。现在回到循环主体,foreach语句在屏幕上显示生成的值。然后,它开始下一次循环迭代,再次在迭代器上调用MoveNext()。注意第二次循环执行的是第二个yield return语句。同样地,foreach在屏幕上显示CSharpBuiltInTypes生成的值,并开始下一次循环迭代。这个过程会一直继续下去,直至迭代器中没有更多的yield return语句。届时foreach循环将终止,因为MoveNext()返回false。

17.5.5 更多的迭代器例子

修改BinaryTree<T>之前必须修改Pair<T>,以使用迭代器来支持IEnumerable<T>接口。代码清单17.14展示了如何生成Pair<T>中的每个元素(其实就两个元素,First和Second)。

代码清单17.14 使用yield来实现BinaryTree<T>

在代码清单17.14中,遍历Pair<T>数据类型将循环迭代两次。第一次是通过yield return First,第二次是通过yield return Second。在GetEnumerator()中每次遇到yield return语句,状态都会保存,而且执行似乎“跳出”GetEnumerator()方法的上下文并回到循环主体。第二次循环迭代开始时,GetEnumerator()从yield return Second语句恢复执行。

System.Collections.Generic.IEnumerable<T>从System.Collections.IEnumerable继承。所以实现IEnumerable<T>还需实现IEnumerable。在代码清单17.14中,这个实现是显式进行的。不过这个实现很简单,就是调用了一下IEnumerable<T>的GetEnumerator()实现。因为IEnumerable<T>和IEnumerable之间的类型兼容性(通过继承),所以从IEnumerable.GetEnumerator()中调用IEnumerable<T>.GetEnumerator()始终合法。由于两个版本的GetEnumerator()的签名完全一致(返回类型不是签名的区分因素),所以要么必须其中一个实现是显式的,要么必须两个都显式。考虑到IEnumerable<T>的版本提供了额外的类型安全性,所以我们选择显式实现IEnumerable的实现。

代码清单17.15使用Pair<T>.GetEnumerator()方法在连续两行上显示"Inigo"和"Montoya"。

代码清单17.15 通过foreach来使用Pair<T>.GetEnumerator()

注意对GetEnumerator()的调用在foreach循环中是隐式进行的。

17.5.6 将yield return语句放到循环中

在前面的CSharpBuiltInTypes和Pair<T>中,我们对每个yield return语句都进行硬编码,但实际并不需要如此。可用yield return语句从循环结构中返回值。在代码清单17.16中,GetEnumerator()中的foreach每一次执行都会返回下一个值。

代码清单17.16 将yield return语句放到循环中

在代码清单17.16中,第一次循环迭代会返回二叉树的根元素。第二次循环迭代时,将遍历由两个子元素构成的一个pair。假如子元素pair包含非空的值,就进入子节点并生成它的元素。注意foreach(T item in tree)是对子节点的递归调用。

与CSharpBuiltInTypes和Pair<T>的情况一样,我们现在就可以使用foreach循环来遍历一个BinaryTree<T>。代码清单17.17对此进行了演示,输出17.6展示了结果。

代码清单17.17 将foreach用于BinaryTree<string>

输出17.6

高级主题:递归迭代器的危险性

代码清单17.16在遍历二叉树时创建新的“嵌套”迭代器。这意味着当值由一个节点生成时,值由节点的迭代器生成,再由父节点的迭代器生成,再由父节点的迭代器生成……直到最后由根的迭代器生成。如果有n级深度,值就要在包含n个迭代器的一个链条中向上传递。对于很浅的二叉树,这一般不是问题。但不平衡的二叉树可能相当深,造成递归迭代的高昂成本。

设计规范

·考虑在迭代较深的数据结构时使用非递归算法。

高级/初学者主题:struct与class

将Pair<T>定义成一个struct而不是class,会造成一个有趣的副作用:SubItems.First和SubItems.Second不能被直接赋值——即使赋值方法是public的。若将赋值方法修改为public,以下代码会造成编译错误,指出SubItems不能被修改,“因为它不是变量”。

上述代码的问题在于,SubItems是Pair<T>类型的属性,是一个struct。因此,当属性返回值时,会生成SubItems的一个拷贝,该拷贝在语句执行完毕之后就会丢失。所以,对一个马上就要丢失的拷贝上的First进行赋值,显然会引起误解。幸好,C#编译器禁止这样做。

为解决问题,可以选择不赋值First(代码清单17.17用的就是这种方式),为Pair<T>使用class而不是struct,不创建SubItems属性而改为使用字段,或者在BinaryTree<T>中提供属性以直接访问SubItems的成员。

17.5.7 取消更多的迭代:yield break

有时需要取消更多的迭代。为此,可以包含一个if语句,不执行代码中余下的语句。但也可使用yield break使MoveNext()返回false,使控制立即回到调用者并终止循环。代码清单17.18展示了一个例子。

代码清单17.18 用yield break取消迭代

上述代码中,Pair<T>类中的任何一个元素为null,都会取消迭代。

yield break语句类似于在函数顶部放一个return语句,判断函数无事可做的时候就执行。执行该语句可避免进行更多迭代,同时不必使用if块来包围余下的所有代码。另外,它使设置多个出口成为可能,所以使用时需谨慎,因为阅读代码时如果不小心,就可能错过某个靠前的出口。

高级主题:迭代器是如何工作的

C#编译器遇到一个迭代器时,会根据枚举数模式将代码展开成恰当的CIL。在生成的代码中,C#编译器首先创建一个嵌套的私有类来实现IEnumerator<T>接口,以及它的Current属性和MoveNext()方法。Current属性返回与迭代器的返回类型对应的一个类型。在代码清单17.14中,Pair<T>包含的迭代器能返回一个T类型。C#编译器检查包含在迭代器中的代码,并在MoveNext方法和Current属性中创建必要的代码来模拟它的行为。对于Pair<T>迭代器,C#编译器生成的是大致一一对应的代码(参见代码清单17.19)。

代码清单17.19 与迭代器的CIL代码等价的C#代码

因为编译器拿掉了yield return语句,而且生成的类和手工编写的类基本一致,所以C#迭代器的性能与手工实现枚举数模式一致。虽然性能没有提升,但开发效率显著提高了。

高级主题:上下文关键字

许多C#关键字都是“保留”的,除非附加@前缀,否则不可以作为标识符使用。yield关键字是上下文关键字,不是保留关键字。可以合法地声明名为yield的局部变量(虽然这样会令人混淆)。事实上,C# 1.0之后加入的所有关键字都是上下文关键字,这是为了防止升级老程序来使用语言的新版本时出问题。

如果C#的设计者为迭代器选择使用yield value;而不是yield return value;,就会造成歧义。例如,yield(1+2);是生成值,还是将值作为实参传给一个名为yield的方法呢?

由于以前本来就不能在return或break之前添加标识符yield,所以C#编译器知道在这样的“上下文”中,yield必然是关键字而非标识符。

17.5.8 在一个类中创建多个迭代器

之前的迭代器例子实现了IEnumerable<T>.GetEnumerator()。这是foreach要隐式寻找的方法。有时需要不同的迭代顺序,比如逆向迭代、筛选结果或者遍历对象投射等。为了在类中声明额外的迭代器,可将它们封装到返回IEnumerable<T>或IEnumerable的属性或方法中。例如,要逆向遍历Pair<T>中的元素,可提供如代码清单17.20所示的GetReverseEnumerator()方法。

代码清单17.20 在返回IEnumerable<T>的方法中使用yield return

注意返回的是IEnumerable<T>,而不是IEnumerator<T>。这有别于IEnumerable<T>.GetEnumerator(),后者返回的是IEnumerator<T>。Main()中的代码演示了如何使用foreach循环来调用GetReverseEnumerator()。

17.5.9 yield语句的要求

只有在返回IEnumerator<T>或者IEnumerable<T>类型(或者它们的非泛型版本)的成员中,才能使用yield return语句。主体包含yield return语句的成员不能包含简单return语句(也就是普通的、没有添加yield的return语句)。如果成员使用了yield return语句,则C#编译器会生成必要的代码来维护迭代器的状态。相反,如方法使用return语句而非yield return,就要由程序员负责维护自己的状态机,并返回其中一个迭代器接口的实例。另外,我们知道,在有返回类型的方法中,所有代码路径都必须用一个return语句返回值(前提是代码路径中没有抛出异常)。类似地,迭代器中的所有代码路径都必须包含一个yield return语句(如果这些代码路径要返回任何数据的话)。

yield语句的其他限制包括如下方面(违反将造成编译错误):

·yield语句只能在方法、用户自定义操作符或者索引器/属性的get访问器方法中出现。成员不可获取任何ref或out参数。

·yield语句不能在匿名方法或Lambda表达式(参见第13章)中出现。

·yield语句不能在try语句的catch和finally块中出现。此外,yield语句在try块中出现的前提是没有catch块。

17.6 小结

本章讨论了主要集合类及其对应接口的支持。每个类都着重于依据键、索引或FIFO/LIFO等条件来插入和获取数据项。还讨论了如何遍历集合。另外,本章解释了如何使用自定义迭代器来定义自定义集合。迭代器的作用就是遍历集合中的每一项。(迭代器涉及上下文关键字yield,C#看到它会生成底层CIL代码来实现foreach循环所用的迭代器模式。)

下一章将讨论反射。之前我们简单地接触过它,但几乎没怎么解释。可通过反射在运行时检查CIL代码中的某个类型的结构。

第18章 反射、特性和动态编程

特性(attribute)的作用是在程序集中插入额外元数据,将元数据同编程构造(比如类、方法或者属性)关联。本章讨论框架内建特性的细节,并讨论如何创建自定义特性。要使用自定义特性就必须识别它们。这是通过反射(reflection)来实现的。本章首先讨论反射,其中包括如何用它在运行时实现动态绑定——依据的是编译时按成员名称(或元数据)的成员调用。像代码生成器这样的工具会频繁用到反射。此外,在执行时调用目标未知的情况下,也要用到反射。

本章最后讨论了动态编程,这是C# 4.0新增的功能,可利用它简化对动态数据的处理(这种动态数据要求执行时而非编译时绑定)。

18.1 反射

可利用反射做下面这些事情。

·访问程序集中类型的元数据。其中包括像完整类型名和成员名这样的构造,以及对一个构造进行修饰的任何特性。

·使用元数据在运行时动态调用类型的成员,而不是使用编译时绑定。

反射 是指对程序集中的元数据进行检查的过程。以前当代码编译成一种机器语言时,关于代码的所有元数据(比如类型和方法名)都会被丢弃。相反,当C#编译成CIL时,它会维持关于代码的大部分元数据。此外,可利用反射枚举程序集中的所有类型,找出满足特定条件的那些。我们通过System.Type的实例来访问类型的元数据,该对象包含了对类型实例的成员进行枚举的方法。此外,可在被检查类型的特定对象上调用那些成员。

人们基于反射发展出了一系列前所未有的编程模式。例如,反射允许枚举程序集中的所有类型及其成员。可在此过程中创建对程序集API进行编档所需的存根(stub)。然后,可将通过反射获取的元数据与通过XML注释(使用/doc开关)创建的XML文档合并,从而创建API文档。类似地,程序员可利用反射元数据来生成代码,从而将业务对象(business object)持久化(序列化)到数据库中。可在显示对象集合的列表控件中使用反射。基于该集合,列表控件可利用反射来遍历集合中的一个对象的所有属性,并在列表中为每个属性都定义一个列。此外,通过调用每个对象的每个属性,列表控件可利用对象中包含的数据来填充每一行和每一列——即使对象的数据类型在编译时未知。

Microsoft.NET Framework所提供的XmlSerializer、ValueType和DataBinder类也在其部分实现中利用了反射技术。

18.1.1 使用System.Type访问元数据

读取类型的元数据,关键在于获得System.Type的一个实例,它代表了目标类型实例。System.Type提供了获取类型信息的所有方法。可用它回答以下问题:

·类型的名称是什么(Type.Name)?

·类型是public的吗(Type.IsPublic)?

·类型的基类型是什么(Type.BaseType)?

·类型支持任何接口吗(Type.GetInterfaces())?

·类型在哪个程序集中定义(Type.Assembly)?

·类型的属性、方法、字段是什么(Type.GetProperties()、Type.GetMethods()、Type.GetFields()等)?

·都有什么特性在修饰一个类型(Type.GetCustomAttributes())?

还有其他成员未能一一列出,但总而言之,它们都提供了与特定类型有关的信息。很明显,现在的关键是获得对类型的Type对象的引用。主要通过object.GetType()和typeof()来达到这个目的。

注意,GetMethods()调用不能返回扩展方法,扩展方法只能作为实现类型的静态成员使用。

1.GetType()

object包含一个GetType()成员。因此所有类型都包含该方法。调用GetType()可获得与原始对象对应的System.Type实例。代码清单18.1对此进行了演示,它使用来自DateTime的一个Type实例。输出18.1展示了结果。

代码清单18.1 使用Type.GetProperties()获取对象的public属性

输出18.1

程序在调用GetType()后遍历Type.GetProperties()返回的每个System.Reflection.PropertyInfo实例并显示属性名。成功调用GetType()的关键在于获得一个对象实例。但有时这样的实例无法获得。例如,静态类无法实例化,无法调用GetType()。

2.typeof()

获得Type对象的另一个办法是使用typeof表达式。typeof在编译时绑定到特定的Type实例,并直接获取类型作为参数。泛型类型是一个例外,因为泛型类型的具体类型信息需要在运行时才能确定。代码清单18.2演示了如何为Enum.Parse()使用typeof。

代码清单18.2 使用typeof()创建System.Type实例

Enum.Parse()获取标识了一个枚举的Type对象,然后将一个字符串转换成特定的枚举值。在本例中,它将"Idle"转换成System.Diagnostics.ThreadPriorityLevel.Idle。

类似地,下一节的代码清单18.3在CompareTo(object obj)方法中使用typeof表达式验证obj参数的类型确实符合预期:

typeof表达式在编译时求值,使一次类型比较(例如和GetType()调用返回的类型比较)能判断对象是否具有希望的类型。

18.1.2 成员调用

反射并非仅可用于获取元数据,还可以用于动态调用它引用的成员。假定现在定义一个类来代表应用程序的命令行,并把它命名为CommandLineInfo [1] 。对于这个类来说,最困难的地方在于如何在类中填充启动应用程序时的实际命令行数据。但利用反射,可将命令行选项映射到属性名,并在运行时动态设置属性。代码清单18.3对此进行了演示。

代码清单18.3 动态调用成员

虽然程序很长,但代码结构是相当简单的。Main()首先实例化一个CommandLineInfo类。这个类型专门用来包含当前程序的命令行数据。每个属性都对应程序的一个命令行选项,具体的命令行如输出18.2所示。

输出18.2

CommandLineInfo对象被传给CommandLineHandler的TryParse()方法。该方法首先枚举每个选项,并分离出选项名(比如Help或Out)。确定名称后,代码在Command-LineInfo对象上执行反射,查找同名的一个实例属性。找到属性就通过一个SetValue()调用并指定与属性类型对应的数据来完成对属性的赋值。SetValue()的参数包括要设置值的对象、新值以及一个额外的index参数(除非属性是索引器,否则该参数为null)。上述代码能处理三种属性类型:bool、string和枚举。在枚举的情况下,要解析选项值,并将文本的枚举等价值赋给属性。如TryParse()调用成功,方法会退出,用来自命令行的数据初始化CommandLineInfo对象。

有趣的是,虽然CommandLineInfo是嵌套在Program中的一个private类,但Command-LineHandler在它上面执行反射是没有任何问题的,甚至可以调用它的成员。换言之,只要设置了恰当的权限,反射就可绕过可访问性规则。例如,Out是private的,TryParse()方法仍可向其赋值。考虑到这一点,CommandLineHandler可转移到一个单独的程序集中,并在多个程序之间共享,每个程序都有它们自己的Command LineInfo类。

本例用PropertyInfo.SetValue()调用CommandLineInfo的一个成员。Property-Info还包含一个GetValue()方法,用于从属性中获取数据。对于方法,则有一个Method-Info类可供利用,它提供了一个Invoke()成员。MethodInfo和PropertyInfo都从MemberInfo继承(虽然并非直接),如图18.1所示。

图18.1 MemberInfo的派生类

18.1.3 泛型类型上的反射

CLR 2.0引入泛型类型后也带来了更多的反射功能。在泛型类型上执行运行时反射,可判断类或方法是否包含泛型类型,以及其中可能包含的任何类型参数/类型实参。

1.判断类型参数的类型

我们曾对非泛型类型使用typeof操作符来获取System.Type的实例。类似地,也可对泛型类型或泛型方法中的类型参数使用typeof操作符。代码清单18.4对Stack类的Add方法的类型参数应用了typeof操作符。

代码清单18.4 声明Stack<T>类

获得类型参数的Type对象实例以后,就可在类型参数上执行反射,从而判断它的行为,并针对具体类型来调整Add方法,使其能更有效地支持这种类型。

2.判断类或方法是否支持泛型

CLR 2.0的System.Type类新增了一系列方法来判断给定类型是否支持泛型参数和泛型实参。泛型实参是在实例化泛型类时提供的类型参数。如代码清单18.5所示,可查询Type.ContainsGenericParameters属性判断类或方法是否包含尚未设置的泛型参数。

代码清单18.5 泛型反射

输出18.3展示了代码清单18.5的结果。

输出18.3

Type.IsGenericType是指示类型是否泛型的Boolean属性。

3.为泛型类或方法获取类型参数

可调用GetGenericArguments()方法从泛型类获取泛型实参(或类型参数)的列表。这样得到的是由System.Type实例构成的一个数组,这些实例的顺序就是它们作为泛型类的类型参数被声明的顺序。代码清单18.6反射一个泛型类型,获取它的每个类型参数。输出18.4展示了结果。

代码清单18.6 泛型类型反射

输出18.4

[1] .NET Standard 1.6添加了CommandLineUtils NuGet包来提供命令行解析机制。

18.2 nameof操作符

第11章简单介绍了nameof操作符,当时是用它在参数异常中提供参数名:

C# 6.0引入的这个上下文关键字生成一个常量字符串来包含被指定为实参的任何程序元素的非限定名称。本例的textDigit是方法实参,所以nameof(textDigit)返回"textDigit"(因为这个行动在编译时发生,所以nameof从技术上说不是反射。在这里介绍它是因为它最终接收的是有关程序集及其结构的数据)。

你可能好奇为什么要用nameof(textDigit)而不是简单地写"textDigit"(尤其是后者似乎更容易看懂)。有两方面的好处:

·C#编译器确保nameof操作符的实参是有效程序元素。这样如果程序元素名称发生变化,或者出现拼写错误,编译时就能知道出错。

·相较于字符串字面值,IDE工具使用nameof操作符能工作得更好。例如,“查找所有引用”工具能找到nameof表达式中提到的程序元素,在字符串字面值中就不行。自动重命名重构也能工作得更好。

在前面的代码中,nameof(textDigit)生成的是参数名,但它实际支持任何程序元素。例如,代码清单18.7用nameof将属性名传给INotifyPropertyChanged.Property-Changed。

代码清单18.7 动态调用成员

注意无论只提供非限定名称Name(因其在作用域中),还是使用完全(或部分)限定名称Person.Name,结果都是最后一个标识符(Person.Name就只取Name)。现在仍然可用C# 5.0的CallerMemberName参数特性来获取属性名,详情参见http://t.cn/Ew4X3Pw 。

18.3 特性

详细讨论特性 (attribute)前,先来研究一个演示其用途的例子。代码清单18.3的Command-LineHandler例子根据与属性名匹配的命令行选项来动态设置类的属性。但假如命令行选项是无效属性名,这个办法就失效了。例如,/?就无法被支持。另外,也没有办法指出选项是必须还是可选。

特性完美解决了该问题,它不依赖于选项名与属性名的完全匹配。可利用特性指定与被修饰的构造(本例就是命令行选项)有关的额外元数据。可用特性将一个属性修饰为Required(必须),并提供/?选项别名。换言之,特性是将额外数据关联到属性(以及其他构造)的一种方式。

特性要放到所修饰构造前的一对方括号中。例如,代码清单18.8修改Command-LineInfo类来包含特性。

代码清单18.8 用特性修饰属性

在代码清单18.8中,Help和Out属性均用特性进行了修饰。这些特性的目的是允许使用别名/?来取代/Help,以及指出/Out是必需的参数。思路是从CommandLineHandler.TryParse()方法中启用对选项别名的支持。另外,如解析成功,可检查是否指定了所有必需的开关。

在同一构造上合并多个特性有两个办法。既可在同一对方括号中以逗号分隔多个特性,也可将每个特性放在它自己的一对方括号中,如代码清单18.9所示。

代码清单18.9 用多个特性来修饰一个属性

除了修饰属性,特性还可修饰程序集、类、构造函数、委托、枚举、事件、字段、泛型参数、接口、方法、模块、参数、返回值和结构。大多数构造都可以像代码清单18.9那样使用方括号语法来应用特性。但该语法不适用于返回值、程序集和模块。

程序集的特性用于添加有关程序集的额外元数据。例如,Visual Studio的“.NET Framework项目向导”(该向导不支持.NET Core生成的项目)会生成一个AssemblyInfo.cs文件,其中包含与程序集有关的大量特性。代码清单18.10展示了该文件的一个例子。

代码清单18.10 AssemblyInfo.cs中保存的程序集特性

assembly特性定义类似公司、产品和程序集版本号的事物。类似地,作用于模块的特性需使用module:前缀。assembly和module特性的限制是它们必须位于using指令之后,任何命名空间或类声明之前。代码清单18.10的特性由Visual Studio项目向导生成,所有项目都应包括,以便使用与可执行文件或DLL的内容有关的信息来标记生成的二进制文件。

return特性(如代码清单18.11所示)出现在方法声明之前,语法结构类型没有变。

代码清单18.11 指定return特性

除了assembly:和return:,C#还允许显式指定module:、class:和method:等目标,分别对应于修饰模块、类和方法的特性。但正如前面展示的那样,class:和method:是可选的。

使用特性的一个方便之处在于,语言会自动照顾到特性的命名规范,也就是名称必须以Attribute结束。前面所有例子都没有主动添加该后缀——但事实上,所用的每个特性都符合命名规范。因为虽然在应用特性时可以使用全名(DescriptionAttribute、AssemblyVersionAttribute等),但C#规定后缀可选。应用 特性时通常都不添加该后缀。只有在自己定义特性或者以内联方式使用特性时才需添加后缀,例如typeof(Description-Attribute)。

注意,基于.NET Core的程序不使用AssemblyInfo.cs文件,而是直接在*.CSPROJ工程文件中指定程序集特性。代码清单18.12演示了在编译时通过*.CSPROJ文件向基于.NET Core的程序集注入特性。

代码清单18.12 添加自定义特性

这些特性将被转换到CIL编译结果中,如输出18.5所示。

输出18.5

设计规范

·要向有公共类型的程序集应用AssemblyVersionAttribute。

·考虑应用AssemblyFileVersionAttribute和AssemblyCopyrightAttribute以提供有关程序集的附加信息。

·要应用以下程序集信息属性:

18.3.1 自定义特性

很容易创建自定义特性。特性是对象,所以定义特性要定义类。从System.Attribute派生后,一个普通的类就变成特性。代码清单18.13创建一个CommandLineSwitchRequire-dAttribute类。

代码清单18.13 定义自定义特性

有了这个简单的定义之后,就可像代码清单18.8演示的那样使用该特性。但目前还没有代码与这个特性对应。所以,应用了该特性的Out属性暂时无法影响命令行解析。

设计规范

·要为自定义特性类添加Attribute后缀。

18.3.2 查找特性

除了提供属性来返回类型成员,Type还提供了一些方法来获取对类型进行修饰的特性。类似地,所有反射类型(比如PropertyInfo和MethodInfo)都包含成员来获取对类型进行修饰的特性列表。代码清单18.14定义方法来返回命令行上遗漏的、但必须提供的开关的一个列表。

代码清单18.14 获取自定义特性

用于查找特性的代码很简单。给定一个PropertyInfo对象(通过反射来获取),调用GetCustomAttributes(),指定要查找的特性,并指定是否检查任何重载的方法。另外,也可调用GetCustomAttributes()方法而不指定特性类型,从而返回所有特性。

虽然可将查找CommandLineSwitchRequiredAttribute特性的代码直接放到Command-LineHandler的代码中,但为了获得更好的对象封装,应将代码放到CommandLineSwitc-hRequiredAttribute类自身中。这是自定义特性的常见模式。对于放置查找特性的代码来说,还有什么地方比特性类的静态方法中更好呢?

18.3.3 使用构造函数初始化特性

调用GetCustomAttributes()返回的是一个object数组,该数组能成功转型为Attribute数组。因为本例的特性没有任何实例成员,所以在返回的特性中,唯一提供的元数据信息就是它是否出现。但特性还可封装数据。代码清单18.15定义一个Command-LineAliasAttribute特性。该自定义特性用于为命令行选项提供别名。例如,既可输入/Help,也可输入缩写/?。类似地,可将/S指定为/Subfolders的别名,指示命令遍历所有子目录。

代码清单18.15 提供特性构造函数

支持该功能需为特性提供一个构造函数。具体地说,针对别名,需提供构造函数来获取一个string参数。类似地,如希望允许多个别名,构造函数要获取params string数组作为参数。

向某个构造应用特性时,只有常量值和typeof()表达式才允许作为实参。这是为了确保它们能序列化到最终的CIL中。这意味着特性构造函数应要求恰当类型的参数。例如,提供构造函数来获取System.DateTime类型的实参没有多大意义,因为C#没有System.DateTime常量。

从PropertyInfo.GetCustomAttributes()返回的对象会使用指定的构造函数实参来初始化,如代码清单18.16所示。

代码清单18.16 获取特性实例并检查其初始化

除此之外,如代码清单18.17和代码清单18.18所示,可在CommandLineAliasAttribute的GetSwitches()方法中使用类似的代码返回由所有开关(包括来自属性名的那些)构成的一个字典集合,将每个名称同命令行对象的对应特性关联。

代码清单18.17 获取自定义特性实例

代码清单18.18 更新CommandLineHandler.TryParse()以处理别名

设计规范

·如特性有必需的属性值,要提供只能取值的属性(没有公共赋值函数)。

·要为具有必需属性的特性提供构造函数参数来初始化属性。每个参数的名称都和对应的属性同名(大小写不同)。

·避免提供构造函数参数来初始化和可选参数对应的特性属性(因此还要避免重载自定义特性构造函数)。

18.3.4 System.AttributeUsageAttribute

大多数特性只修饰特定构造。例如,用CommandLineOptionAttribute修饰类或程序集没有意义,因为特性在这些上下文中是没有意义的。为避免不恰当地使用特性,可用System.AttributeUsageAttribute修饰自定义特性(是的,特性可以修饰自定义特性)。代码清单18.19演示了如何限制一个特性(即CommandLineOptionAttribute)的使用。

代码清单18.19 限制特性能修饰哪些构造

如代码清单18.20所示,只要特性被不恰当地使用,就会导致输出18.6所示的编译时错误。

代码清单18.20 AttributeUsageAttribute限制了能应用特性的目标

输出18.6

AttributeUsageAttribute的构造函数获取一个AttributesTargets标志(flag)。该枚举提供了“运行时”允许特性修饰的所有可能目标的列表。例如,要允许用CommandLine-SwitchAliasAttribute修饰字段,应该像代码清单18.21那样更新AttributeUsage-Attribute类。

代码清单18.21 使用AttributeUsageAttribute限制特性的使用

设计规范

·要向自定义特性应用AttributeUsageAttribute类。

18.3.5 具名参数

AttributeUsageAttribute除了能限制特性所修饰的目标,还可指定是否允许特性在一个构造上进行多次拷贝。代码清单18.22展示了具体的语法。

代码清单18.22 使用具名参数

该语法有别于之前讨论的构造函数初始化语法。AllowMultiple是具名参数 (named parameter),它类似于C# 4.0为可选方法参数引入的“具名参数”语法。具名参数在特性构造函数调用中设置特定的公共属性和字段——即使构造函数不包括对应参数。具名参数虽然可选,但它允许设置特性的额外实例数据,同时无须提供对应的构造函数参数。在本例中,AttributeUsageAttribute包含一个名为AllowMultiple的公共成员。所以在使用特性时,可通过一次具名参数赋值来设置该成员。对具名参数的赋值只能放到构造函数的最后一部分进行。任何显式声明的构造函数参数都必须在它之前完成赋值。

有了具名参数后,就可直接对特性的数据进行赋值,而不必为特性属性的每一种组合都提供对应的构造函数。由于一个特性的许多属性都是可选的,所以具名参数许多时候都非常好用。

初学者主题:FlagsAttribute

第9章讲述了枚举,并用一个“高级主题”介绍了FlagsAttribute。这是.NET Framework所定义的一个特性,应用于包含了一组标志(flag)值的枚举。本“初学者主题”复习了FlagsAttribute,先从代码清单18.23开始。

代码清单18.23 使用FlagsAttribute

输出18.7展示了代码清单18.23的结果。

输出18.7

作为标志的枚举值可组合使用。此外,它改变了ToString()和Parse()方法的行为。例如,为FlagsAttribute所修饰的枚举调用ToString(),会为已设置的每个枚举标志输出对应字符串。在代码清单18.23中,file.Attributes.ToString()返回"ReadOnly, Hidden"。相反,如果没有FlagsAttribute标志,返回的就是3。如果两个枚举值相同,则ToString()返回第一个。然而,正如以前说过的那样,使用需谨慎,这样转换得到的文本是无法本地化的。

将值从字符串解析成枚举也是可行的,只要每个枚举值标识符都以一个逗号分隔即可。

需要注意的是,FlagsAttribute并不会自动指派唯一的标志值,也不会检查它们是否具有唯一值。但还是必须显式指派每个枚举项的值。

1.预定义特性

AttributeUsageAttribute特性有一个特点是本书迄今为止创建的所有自定义特性都不具备的。该特性会影响编译器的行为,导致编译器有时会报告错误。和早先用于获取CommandLineRequiredAttribute和CommandLineSwitchAliasAttribute的反射代码不同,AttributeUsageAttribute没有运行时代码,而是由编译器内建了对它的支持。

AttributeUsageAttribute是预定义特性。这种特性不仅提供了与它们修饰的构造有关的额外元数据,而且“运行时”和编译器在利用这种特性的功能时,行为也有所不同。AttributeUsageAttribute、FlagsAttribute、ObsoleteAttribute和Conditional-Attribute等都是预定义特性。它们都包含了只有CIL提供者(CIL provider)或编译器才能提供的特定行为。原因是没有可用的扩展点用于额外的非自定义特性,而自定义特性又是完全被动的。代码清单18.23演示了两个预定义特性,第19章还会演示另外几个。

2.System.ConditionalAttribute

在一个程序集中,System.Diagnostics.ConditionalAttribute特性的行为有点儿像#if/#endif预处理器标识符。但使用System.Diagnostics.ConditionalAttribute并不能从程序集中清除CIL代码。我们利用它为一个调用赋予无操作 (no-op)行为。换言之,使其成为一个什么都不做的指令。代码清单18.24演示了这个概念,输出18.8是结果。

代码清单18.24 使用System.ConditionalAttribute清除调用

输出18.8

本例定义了CONDITION_A,所以MethodA()正常执行。但没有使用#define或csc.exe/ Define选项来定义CONDITION_B。所以,在这个程序集中,对Program.MethodB()的所有调用都会“什么都不做”。

从功能上讲,ConditionalAttribute类似于用一对#if/#endif把方法调用包围起来。但它的语法显得更清晰,因为开发者只需为目标方法添加ConditionalAttribute特性,无须对调用者本身进行任何修改。

C#编译器在编译时会注意到被调用方法上的特性设置,假定预处理器标识符存在,它就会清除对方法的任何调用。还要注意,ConditionalAttibute不影响目标方法本身的已编译CIL代码(除了添加特性元数据)。ConditionalAttibute会在编译时通过移除调用的方式来影响调用点。这进一步区分了跨程序集调用时的ConditionalAttribute和#if/#endif。由于被这个特性修饰的方法仍会进行编译并包含在目标程序集中,所以具体是否调用方法,不是取决于被调用者所在程序集中的预处理器标识符,而是取决于调用者所在程序集中的预处理器标识符。换言之,如创建第二个程序集并在其中定义CONDITION_B,那么第二个程序集中对Program.MethodB()的任何调用都会执行。许多需要进行跟踪和测试的情形下,这都是一个好用的功能。事实上,对System.Diagnostics.Trace和System.Diagnostics.Debug的调用就是利用了这一点(ConditionalAttribute和TRACE/DEBUG预处理器标识符配合使用)。

由于只要预处理器标识符没有定义,方法就不会执行,所以假如一个方法包含了out参数,或者返回类型不为void,就不能使用ConditionalAttribute,否则会造成编译时错误。之所以要进行这个限制,是因为如果不限制的话,在被这个特性修饰的方法中,有可能出现任何代码都不会执行的情况。这就不知道该将什么返回给调用者。类似地,属性不能用ConditionalAttribute修饰。ConditionalAttribute的AttributeUsage(参见上一节)设为AttributeTargets.Class(自.NET Framework 2.0起)和AttributeTargets.Method。这允许你将该特性用于方法或类。但用于类时比较特殊,因为只允许为System.Attribute的派生类使用ConditionalAttribute。

用ConditionalAttribute修饰自定义特性时,只有在调用程序集中定义了条件字符串的前提下,才能通过反射来获取该自定义特性。没有这样的条件字符串,就不能通过反射来查找自定义特性。

3.System.ObsoleteAttribute

前面讲过,预定义特性会影响编译器和/或“运行时”的行为。ObsoleteAttribute是特性影响编译器行为的另一个例子。ObsoleteAttribute用于编制代码版本,向调用者指出一个特定的成员或类型已过时。代码清单18.25展示了一个例子。如输出18.8所示,一个成员在使用ObsoleteAttribute进行了修饰之后,对调用它的代码进行编译,会导致编译器显示一条警告(也可选择报错)。

代码清单18.25 使用ObsoleteAttribute

输出18.9

本例的ObsoleteAttribute只是显示警告。但该特性还提供了另外两个构造函数。第一个是ObsoleteAttribute(string message),能在编译器生成的报告过时的消息上附加额外的消息参数。最好在消息中告诉用户用什么来替代已过时的代码。第二个构造函数是bool error参数,来指定是否强制将警告视为错误。

ObsoleteAttribute允许第三方向开发者通知已过时的API。警告(而不是错误)允许原来的API继续发挥作用,直到开发者更新其调用代码为止。

18.4 使用动态对象进行编程

随着动态对象在C# 4.0中的引入,许多编程情形都得到了简化,以前无法实现的一些编程情形现在也能实现了。从根本上说,使用动态对象进行编程,开发者可通过动态调度机制对设想的操作进行编码。“运行时”会在程序执行时对这个机制进行解析,而不是由编译器在编译时验证和绑定。

为什么要推出动态对象?从较高的级别上说,经常会有对象天生就不适合赋予一个静态类型。例子包括从XML/CSV文件、数据库表、Internet Explorer DOM或者COM的IDispatch接口加载数据,或者调用用动态语言写的代码(比如调用IronPython对象中的代码)。C# 4.0的动态对象提供了一个通用解决方案用于与“运行时”环境对话。这种对象在编译时不一定有定义好的结构。在C# 4.0的动态对象的初始实现中,提供了以下4个绑定方式。

(1)针对底层CLR类型使用反射。

(2)调用自定义IDynamicMetaObjectProvider,它使一个DynamicMetaObject变得可用。

(3)通过COM的IUnknown和IDispatch接口来调用。

(4)调用由动态语言(比如IronPython)定义的类型。

我们将讨论前两种方式。它们的基本原则也适用于余下的情况——COM互操作性和动态语言互操作性。

18.4.1 使用dynamic调用反射

反射的关键功能之一就是动态查找和调用特定类型的成员。这要求在执行时识别成员名或其他特征,比如一个特性(参见代码清单18.3)。但C# 4.0新增的动态对象提供了更简单的办法来通过反射调用成员。但该技术的限制在于,编译时需要知道成员名和签名(参数个数,以及指定的参数是否和签名类型兼容)。代码清单18.26(输出18.10)展示了一个例子。

代码清单18.26 使用“反射”的动态编程

注①:铁人三项赛游泳、自行车和跑步部分的距离(以英里为单位)。

输出18.10

本例子不是用显式的代码判断对象类型,查找特定MemberInfo实例并调用它。相反,data声明为dynamic类型,并直接在它上面调用方法。编译时不会检查指定成员是否可用,甚至不会检查dynamic对象的基础类型是什么。所以,只要语法有效,编译时就可发出任何调用。在编译时,是否有一个对应的成员是无关紧要的。

但类型安全没有被完全放弃。对于标准CLR类型(比如代码清单18.26使用的那些),一般在编译时为非dynamic类型调用的类型检查器会在执行时为dynamic类型调用。因此,执行时发现事实上没有这个成员,调用该成员就会抛出一个Microsoft.CSharp.Runtime-Binder.RuntimeBinderException。

注意,这个技术不如本章早些时候描述的反射技术灵活,虽然它的API无疑要简单一些。使用动态对象时,一个关键区别在于需要在编译时识别签名,而不是在运行时再判断这些东西(比如成员名),就像之前解析命令行实参时所做的那样。

18.4.2 dynamic的原则和行为

代码清单18.26和之前的几段描述揭示了dynamic数据类型的几个特征:

·dynamic是通知编译器生成代码的指令

dynamic涉及一个解释机制。当“运行时”遇到一个dynamic调用时,它可以将请求编译成CIL,再调用新编译的调用(参见稍后的“高级主题:dynamic揭秘”)。

将类型指定成dynamic,相当于从概念上“包装”(wrap)了原始类型。这样便不会发生编译时验证。此外,在运行时调用一个成员时,“包装器”(wrapper)会解释调用,并相应地调度(或拒绝)它。在dynamic对象上调用GetType()可揭示出dynamic实例的基础类型——并不是返回dynamic类型。

·任何能转换成object的类型都能转换成dynamic

代码清单18.26成功将一个值类型(double)和一个引用类型(string)转型为dynamic。事实上,所有类型都能成功转换成dynamic对象。存在从任何引用类型到dynamic的隐式转换。类似地,存在从值类型到dynamic的隐式转换(装箱转换)。此外,dynamic到dynamic也存在隐式转换。这看起来可能很明显,但dynamic不是简单地将“指针”(地址)从一个位置拷贝到另一个位置,它要复杂得多。

·从dynamic到一个替代类型的成功转换要依赖基础类型的支持

从dynamic对象转换成标准CLR类型是显式转型,例如(double)data.Length。一点都不奇怪,如果目标类型是值类型,那么需要一次拆箱转换。如基础类型支持向目标类型的转换,对dynamic执行的转换也会成功。

·dynamic类型的基础类型在每次赋值时都可能改变

隐式类型的变量(var)不能重新赋值成一个不同的类型。和它不同,dynamic涉及一个解释机制,要先编译再执行基础类型的代码。所以,可将基础类型实例更换为一个完全不同的类型。这会造成另一个解释调用位置(interception call site),需在调用前编译它。

·验证基础类型上是否存在指定签名要推迟到运行时才进行——但至少会进行

以方法调用data.NonExistentMethodCallStillCompiles()为例,编译器几乎不会验证dynamic类型是否真的存在这样的一个操作 [1] 。这个验证要等到代码执行时,由“运行时”执行。如代码永不执行,即使它的外层代码已经执行(比如data.NonExistent-MethodCallStillCompiles()的情况),也不会发生验证和对成员的绑定。

·任何dynamic成员调用都返回dynamic对象

调用dynamic对象的任何成员都将返回一个dynamic对象。例如,data.ToString()会返回一个dynamic对象而不是基础的string类型。但在执行时,在dynamic对象上调用GetType()会返回代表运行时类型的一个对象。

·指定成员在运行时不存在将抛出Microsoft.CSharp.RuntimeBinder.Runtime-BinderException异常

执行时试图调用一个成员,“运行时”会验证成员调用有效(例如,在反射的情况下,签名是类型兼容的)。如方法签名不兼容,“运行时”会抛出Microsoft.CSharp.Runtime-Binder.RuntimeBinderException。

·用dynamic来实现的反射不支持扩展方法

和使用System.Type实现的反射一样,用dynamic实现的反射不支持扩展方法。仍然只有在实现类型(比如System.Linq.Enumerable)上才可以调用扩展方法,不能直接在dynamic类型上调用。

·究其根本,dynamic是一个System.Object

由于任何对象都能成功转换成dynamic,而dynamic能显式转换成一个不同的对象类型,因此dynamic在行为上就像System.Object。类似于System.Object,它甚至会为它的默认值返回null(default(dynamic)),表明它是引用类型。dynamic特殊的动态行为只在编译时出现,这个行为是将它同一个System.Object区分开的关键。

高级主题:dynamic揭秘

ILDASM揭示出在CIL中,dynamic类型实际是一个System.Object。事实上,如果没有任何调用,dynamic类型的声明和System.Object没有区别。但一旦调用它的成员,区别就变得明显了。

为调用成员,编译器要声明System.Runtime.CompilerServices.CallSite<T>类型的一个变量。T视成员签名而变化。但即使简单如ToString()这样的调用,也需实例化CallSite<Func<CallSite,object,string>>类型。另外还会动态定义一个方法,该方法可通过参数CallSite site,object dynamicTarget和string result进行调用。其中,site是调用点本身。dynamicTarget是要在上面调用方法的object,而result是ToString()方法调用的基础类型的返回值。注意不是直接实例化CallSite<Func<CallSite _site, object dynamicTarget, string result>>,而是通过一个Create()工厂方法来实例化它。这个方法接受一个Microsoft.CSharp.RuntimeBinder.CSharpConvertBinder类型的参数。在得到CallSite<T>的一个实例后,最后一步是调用CallSite<T>.Target()来调用实际的成员。

在执行时,框架会在幕后用“反射”来查找成员并验证签名是否匹配。然后,“运行时”生成一个表达式树,它代表由调用点定义的动态表达式。表达式树编译好后,就得到了和本来应由编译器生成的结果相似的CIL。这些CIL代码在调用点缓存下来,并通过一个委托调用来实际地触发调用。由于CIL现已缓存于调用点,所以后续调用不会再产生反射和编译的开销。

18.4.3 为什么需要动态绑定

除了反射,还可定义动态调用的自定义类型。例如,假定需要通过动态调用来获取一个XML元素的值。可以不使用代码清单18.27的强类型语法,而是像代码清单18.28那样通过动态调用来调用person.FirstName和person.LastName。

代码清单18.27 不用dynamic在运行时绑定到XML元素

虽然代码清单18.27的代码看起来并不复杂,但和代码清单18.28相比就显得比较“难看”了。代码清单18.28使用动态类型的对象来达到和代码清单18.27一样的目的。

代码清单18.28 使用dynamic在运行时绑定到XML元素

优势是明显的,但这是不是说动态编程优于静态编译呢?

18.4.4 比较静态编译和动态编程

代码清单18.28的功能和代码清单18.27一样,但有一个很重要的区别。代码清单18.27是完全静态类型的。也就是说,所有类型及其成员签名在编译时都得到了验证。方法名必须匹配,而且所有参数都要通过类型兼容性检查。这是C#的一项关键特色,也是全书一直在强调的。

相反,代码清单18.28几乎没有静态类型的代码,person变量是dynamic类型。所以,不会在编译时验证person是否真的有一个FirstName或LastName属性(或其他成员)。此外,在IDE中写代码时,没有“智能感知”功能可帮你判断person的任何成员。

类型变得不确定,似乎会造成功能的显著削弱。作为C# 4.0的新增功能,为什么C#会允许出现这样的情况?

让我们再次研究代码清单18.28。注意用于获取"FirstName"元素的调用:Element.Descendants("LastName").FirstOrDefault().Value。

在这个代码清单中,是用一个字符串("LastName")标识元素名。但编译时没有验证该字符串是否正确。如大小写和元素名不一致,或者名称存在一个空格,编译还是会成功——即使调用Value属性时会抛出一个NullReferenceException。除此之外,编译器根本不会验证是否真的存在一个"FirstName"元素,如果不存在,则还是会抛出NullReferenceException。换言之,虽然有编译时类型安全的好处,但在访问XML元素中存储的动态数据时,这种类型安全性没有多大优势。

在编译时对所获取元素的验证方面,代码清单18.28不见得比代码清单18.27更好。如发生大小写不匹配,或者不存在FirstName元素的情况,仍会抛出一个异常 [2] 。但将代码清单18.28用于访问名字的调用(person.FirstName)和代码清单18.27的调用进行比较,前者显然更简洁。

总之,某些情况下类型安全性不会(而且也许不能)进行特定检查。这时执行只在运行时验证的动态调用(而不是同时在编译时验证),代码会显得更易读、简洁。当然,如果能在编译时验证,静态类型的编程就是首选的,因为这时也许能选用一些易读、简洁的API。但当它的作用不大的时候,就可利用C# 4.0的动态功能写更简单的代码,而不必刻意追求类型安全性。

18.4.5 实现自定义动态对象

代码清单18.28包含一个DynamicXml.Parse(...)方法调用,它本质上是DynamicXml的一个工厂方法调用。DynamicXml是自定义类型,而不是CLR框架的内建类型。但DynamicXml没有实现FirstName或LastName属性。实现这两个属性会破坏在执行时从XML文件获取数据的动态支持(我们的目的不是访问XML元素基于编译时的实现)。换言之,DynamicXml不是用反射来访问它的成员,而是根据XML内容动态绑定到值。

定义自定义动态类型的关键是实现System.Dynamic.IDynamicMetaObjectProvider接口。但不必从头实现接口。相反,首选方案是从System.Dynamic.DynamicObject派生出自定义的动态类型。这样会为众多成员提供默认实现,你只需重写那些不合适的。代码清单18.29展示了完整的实现。

代码清单18.29 实现自定义动态对象

本例要实现的核心动态方法是TryGetMember()和TrySetMember()(假定还要对元素进行赋值)。实现这两个方法就可支持对动态取值和赋值属性的调用。实现起来还相当简单。首先检查包含的XElement,查找和binder.Name(要调用的成员名称)同名的一个元素。如存在一个对应的XML元素,就取回(或设置)值。如果元素存在,则返回值设为true,否则设为false。如返回值为false,会立即导致“运行时”在进行动态成员调用的调用点处抛出一个Microsoft.CSharp.RuntimeBinder.RuntimeBinderException。

如需其他动态调用,可利用System.Dynamic.DynamicObject支持的其他虚方法。代码清单18.30展示了所有可重写的成员。

代码清单18.30 System.Dynamic.DynamicObject的可重写成员

如代码清单18.30所示,几乎一切都有对应的成员实现——从转型和各种运算,一直到索引调用。此外,还有一个GetDynamicMemberNames()方法用于获取所有可能的成员名。

[1] 这个方法是作者杜撰的,实际并不存在,但仍然能通过编译。——译者注

[2] 不能在FirstName属性调用中使用空格,但XML也不支持在元素名中使用空格。所以这个问题可以放到一边。

18.5 小结

本章讨论了如何利用反射来读取已编译成CIL的元数据。可利用反射执行所谓的晚期绑定,也就是在执行时而非编译时定义要调用的代码。虽然完全可以利用反射来部署一个动态系统,但相较于静态链接的(在编译时链接)、定义好的代码,它的速度要慢得多。因此,它更适合在开发工具中使用。

还可利用反射获取以特性的形式对各种构造进行修饰的附加元数据。通常,自定义特性是使用反射来查找的。可以定义自己的特性,将自选的附加元数据插入CIL中。然后在运行时获取这些元数据,并在编程逻辑中使用它们。

许多人都认为,正是特性的出现,才使“面向方面编程”(aspect-oriented programming)的概念变得清晰起来。这种编程模型使用像特性这样的构造来添加额外功能(术语叫横切关注点),平常只关注主要功能(术语叫主关注点)。C#要实现真正的“面向方面编程”尚需假以时日。但特性指明了一个清晰的方向,朝这个方向前进,可以在不损害语言稳定性的同时,享受各种各样的新功能。

本章最后讲解了从C# 4.0开始引入的功能——使用新的dynamic类型进行动态编程。这一节讨论了静态绑定在处理动态数据时存在的局限(不过,在API是强类型的前提下,静态绑定仍是首选)。

下一章将讨论多线程处理,届时会将特性用于线程同步。

第19章 多线程概述

过去十年有两个重要趋势对软件开发产生了巨大影响。第一,不再通过时钟速度和晶体管密度来降低计算成本(如图19.1所示)。相反,现在是通过制造包含多CPU(多核心)的硬件来降低成本。

第二,现在的计算会遇到各种延迟 。简单地说,延迟是获得结果所需的时间。延迟主要有两个原因。处理复杂的计算任务时产生处理器受限延迟 (Processor-bound latency):假定一个计算需要执行120亿次算术运算,而总共的处理能力是每秒60亿次,那么从请求结果到获得结果至少有2秒钟的处理器受限延迟。相反,I/O受限延迟 (I/O-bound latency)是从外部来源(如磁盘驱动器、Web服务器等)获取数据所产生的延迟。任何计算要从远程Web服务器获取数据,至少都会产生相当于几百万个处理器周期的延迟。

这两种延迟为软件开发者带来了巨大的挑战。既然现在计算能力大增,如何在有效利用它们快速获得结果的同时不损害用户体验?如何防止创建不科学的UI,在执行高延迟的操作时发生卡顿或冻结?另外,如何在多个处理器之间分配CPU受限的工作来缩短计算时间?

图19.1 时钟速度发展历史

为保证UI响应迅速,同时高效利用CPU,标准技术是写多线程 程序,“并行”执行多个计算。遗憾的是,多线程逻辑很难写好,我们将用四章的篇幅讨论多线程处理的困难性,以及如何使用高级抽象和新的语言功能来减轻负担。

在要讨论的高级抽象中,首先是随同.NET 4.0发布的并行扩展库。它包含了两个基本组件:TPL (Task Parallel Library,任务并行库),我们将在本章介绍,以及PLINQ (Parallel LINQ,并行LINQ),我们将在第21章介绍。另一个高级抽象是TAP (Task-based Asynchronous Pattern,基于任务的异步模式)以及配套的C# 5.0(及更高版本)语言支持。

虽然强烈建议使用这些高级抽象,但本章仍会花一些篇幅讲解老版本.NET“运行时”支持的低级线程处理API。此外,可从本书配套网站下载本书前几版(从Essential C# 3.0起)的多线程处理章节,网址是http://IntelliTect.com/EssentialCSharp 。如果你想完全理解多线程编程中的资源,而不需要更高的功能,你仍然可以访问那些材料。

本章首先为多线程编程新手提供一系列“初学者主题”。

19.1 多线程基础

初学者主题:多线程术语

多线程术语太多,容易混淆,所以在此先把它们定义好。

CPU (中央处理器)或者核心/内核 [1] 是实际执行程序的硬件单元。每台机器至少有一个CPU,虽然多CPU机器也不少见。许多现代CPU都支持同时多线程 (Intel称为超线程 ),使一个CPU能表现为多个“虚拟”CPU。

进程 (process)是某个程序当前正在执行的实例。操作系统的一项基本功能就是管理进程。每个进程都包含一个或多个线程。程序中可用System.Diagnostics命名空间的Process类的实例来访问进程。

在语句和表达式的级别上,C#编程本质上就是在描述控制流 (flow of control)。本书到目前为止一直假设程序仅一个“控制点”。可想象程序启动后,控制点像“光标”(cursor)一样进入Main方法,并随着各种条件、循环、方法调用等的执行在程序中移动。线程 (thread)就是这个控制点。System.Threading命名空间包含用于处理线程(具体就是System.Threading.Thread类)的API。

单线程 程序的进程仅包含一个线程。多线程 程序的进程则包含两个或更多线程。

在多线程程序中运行具有正确行为的代码,就说代码是线程安全 的。代码的线程处理模型 是指代码向调用者提出的一系列要求,只有满足这些要求才能保障线程安全。例如,许多类的线程处理模型都是“静态方法可从任意线程调用,但实例方法只能从分配实例的那个线程调用”。

任务 是可能出现高延迟的工作单元,作用是产生结果值或者希望的副作用。任务和线程的区别是:任务代表需要执行的一件工作,而线程代表做这件工作的工作者。任务的意义在于其副作用,由Task类的实例表示。生成给定类型的值的任务用Task<T>类表示,后者从非泛型Task类型派生。它们都在System.Threading.Tasks命名空间中。

线程池 是多个线程的集合,通过一定逻辑决定如何为线程分配工作。有任务要执行时,它分配池中的一个工作者线程执行任务,并在任务结束后解除分配,从而使该线程在下次请求额外工作时可用。

初学者主题:多线程处理的目标和实现

多线程处理主要用于两个方面:实现多任务和解决延迟。

用户随随便便就会同时运行几十乃至上百个进程。可能一边编辑PPT和电子表格,一边在网上浏览、听音乐、接收即时通信和电子邮件通知,还不时看一看角落的小时钟。每个进程都在干活,谁都不是机器唯一关注的任务。这种多任务处理通常在进程级实现,但有时也需要在一个进程中进行这样的多任务处理。

考虑到本书的目的,我们主要用多线程技术解决延迟问题。例如,为了在导入大文件时允许用户点击“取消”,开发者可创建一个额外的线程来执行导入。这样,用户随时都能点击“取消”,不必冻结UI直至导入完成。

如核心数量足够,每个线程都能分配到一个,那么每个线程都相当于在一台单独的机器上运行。但大多数时候都是线程多核心少。即使目前流行的多核机器也只有屈指可数的核心,而每个进程都可能运行数十个线程。

为缓解粥(CPU核心)少僧(线程)多的矛盾,操作系统通过称为时间分片 (time slicing)的机制来模拟多个线程并发运行。操作系统以极快的速度从一个线程切换到另一个,给人留下所有线程都在同时执行的错觉。处理器执行一个线程的时间周期称为时间片 (time slice)或量子 (quantum)。在某个核心上更改执行线程的行动称为上下文切换 (context switch)。

该技术的效果和光纤电话线相似。光纤线相当于处理器,每个通话都相当于一个线程。一条(单模式)光纤电话线每次只能发送一个信号,但同时可以有许多人通过同一条电话线打电话。由于光纤信道的速度极快,所以能在不同的对话之间快速切换,使人感觉不到自己的对话有中断的现象。类似地,一个多线程进程所包含的每个线程都能“不中断”地一起运行。

无论是真正的多核并行运行,还是使用时间分片技术来模拟,我们说“一起”进行的两个操作是并发 (concurrent)的。实现这种并发操作需要以异步 方式调用它,被调用操作的执行和完成都独立于调用它的控制流。异步分配的工作与当前控制流并行执行,就实现了并发性。并行编程 (parallel programming)是指将一个问题分解成较小的部分,异步 (asynchronously)发起对每一部分的处理,最终使它们全部都并发执行。

初学者主题:性能问题

执行I/O受限操作的线程会被操作系统忽略,直到I/O子系统返回结果。所以,从I/O受限线程切换到处理器受限线程能提高处理器利用率,防止处理器在等待I/O操作完成期间闲置。

但上下文切换有代价:必须将CPU当前的内部状态保存到内存,还必须加载与新线程关联的状态。类似地,如线程A正在用一些内存做大量工作,线程B正在用另一些内存做大量工作,在两者之间进行上下文切换,可能造成从线程A加载到缓存的全部数据被来自线程B的数据替换(或相反)。如线程太多,切换开销就会开始显著影响性能。添加更多线程会进一步降低性能,直到最后处理器的大量时间被花在从一个线程切换到另一个线程上,而不是花在线程的执行上。

即使忽略上下文切换的开销,时间分片本身对性能也有巨大影响。例如,假定有两个处理器受限的高延迟任务,分别计算10亿个数的平均值。假定处理器每秒能执行10亿次运算。如两个任务分别和一个线程关联,且两个线程分别有自己的核心,那么显然能在1秒钟之内获得两个结果。

但是,如一个处理器由两个线程共享,时间分片将在一个线程上执行几十万次操作,再切换到另一个线程,再切换回来,如此反复。每个任务都要消耗总共1秒钟的处理器时间,所以两个结果都要在2秒钟之后才能获得,平均完成时间是2秒(同样地,这里忽略了上下文切换的开销)。

如分配两个任务都由一个线程执行,而且严格按前后顺序执行,则第一个任务的结果在1秒后获得,第二个在第2秒后获得,平均完成时间是1.5秒(一个任务要么1秒完成,要么2秒完成,所以平均1.5秒完成)。

设计规范

·不要以为多线程必然会使代码更快。

·要在通过多线程来加快解决处理器受限问题时谨慎衡量性能。

初学者主题:线程处理的问题

前面说过,多线程的程序写起来既复杂又困难,但未曾提及原因。其实根本原因在于单线程程序中一些成立的假设在多线程程序中变得不成立了。问题包括缺乏原子性、竞态条件、复杂的内存模型以及死锁。

大多数操作都不是原子性的

当一个操作为原子操作时,它要么尚未开始,要么已经完成。从外部看,其状态永远不会是“进行中”。例如以下代码:

上述代码检查银行账户余额,条件符合就从中取钱,向另一个账户存钱。这个操作必须是原子性的。换言之,为了使代码能正确执行,永远不能发生操作只是部分完成的情况。例如,假定两个线程同时运行,可能两个都验证账户有足够的余额,所以两个都执行转账,而剩余的资金其实只够进行一次转账。事实上,局面会变得更糟。在上述代码中,没有任何一个操作是原子性的。就连复合加/减(或读/写)decimal类型的属性在C#中都不属于原子操作。因此,它们在多线程的情况下全都属于“部分完成”——只是部分递增或递减。因为部分完成的非原子操作而造成了不一致状态,这是竞态条件 的一种特例。

竞态条件所造成的不确定性

如前所述,一般通过时间分片来模拟并发性。在缺少线程同步(我们将在第22章详细讨论)构造的情况下,操作系统会在它认为合适的任何时间在任何两个线程之间切换上下文。结果是当两个线程访问同一个对象时,无法预测哪个线程“竞争胜出”并抢先运行。例如,假定有两个线程运行上述代码段,可能一个胜出并一路运行到尾,而另一个线程甚至还没有开始。也可能在第一个线程执行完余额检查后立即发生上下文切换,第二个胜出,并一路运行到尾。

对于包含竞态条件的代码,其行为取决于上下文切换时机。这造成了程序执行的不确定性。一个线程中的指令相对于另一个线程中的指令,两者的执行顺序是未知的。最糟的情况是包含竞态条件的代码99.9%的时间都具有正确行为。1000次只有那么一次,另一个线程在竞争中胜出。正是这种不确定性使多线程编程显得很难。

因为竞态条件难以重现,所以保证多线程代码的品质主要依赖于长期压力测试、专业的代码分析工具以及专家对代码进行的大量分析和检查。此外,比这些更重要的是“越简单越好”原则。为追求极致性能,本来一个锁就能搞定的事情,有的开发者会诉诸像互锁(Interlocked类)和易变(Volatile类)这样的更低级的基元构造。这会使局面复杂化,代码更容易出错。在好的多线程编程中,“越简单越好”或许才是最重要的原则。

第22章会介绍一些应对竞态条件的技术。

内存模型的复杂性

竞态条件(两个控制点以无法预测且不一致的速度“竞争”代码的执行)本来就很糟了,但还有更糟的。假定两个线程在两个不同的进程中运行,但都要访问同一个对象中的字段。现代处理器不会在每次要用一个变量时都去访问主内存。相反,是在处理器的“高速缓存”(cache)中生成本地拷贝。该缓存定时与主内存同步。这意味着在两个不同的处理器上,两个线程以为自己在读写同一个位置,实际看到的可能不是对方对那个位置的实时更新,获得的结果可能不一致。简单地说,这里是处理器同步缓存的时机产生了竞态条件。

锁定造成死锁

显然,肯定有什么机制能将非原子操作转变成原子操作,要求操作系统对线程进行调度以防止竞态条件,并确保处理器的高速缓存在必要时同步。C#程序解决所有这些问题的主要机制是lock语句。它允许开发者将一部分代码设为“关键”(critical) [2] 代码,一次只能有一个线程执行它。如多个线程试图进入关键区域,操作系统只允许一个,其他将被挂起 [3] 。操作系统还确保在遇到锁的时候处理器高速缓存正确同步。

但锁自身也有问题(另外还有性能开销)。最容易想到的是,假如不同线程以不同顺序来获取锁,就可能发生死锁 。这时线程会被冻结,彼此等待对方释放它们的锁,如图19.2所示。

图19.2 死锁时间线

此时,每个线程都只有在对方释放了锁之后才能继续,线程阻塞,造成代码彻底死锁。第22章将讨论各种锁定技术。

设计规范

·不要假设在单线程代码中的原子性操作在多线程代码中也是原子性的。

·不要以为所有线程看到的都是一致的共享内存。

·要确保同时拥有多个锁的代码总是以相同的顺序获取它们。

·避免所有竞态条件,程序行为不能受操作系统调度线程的方式的影响。

[1] 从技术上说,“CPU”总是指物理芯片,而“核心”或“内核”可以指物理CPU,也可以指虚拟CPU。在本书中两者的区别并不重要,两个词都能用。

[2] 更好的翻译是“临界”,例如,critical region的传统说法是“临界区”。——译者注

[3] 使线程睡眠、自旋或者先自旋再恢复睡眠模式再如此反复。

19.2 异步任务

多线程编程的复杂性来自以下几个方面:

1.监视异步操作的状态,知道它于何时完成 。为判断一个异步操作在什么时候完成,最好不要采取轮询线程状态的办法,也不要采取阻塞并等待的办法。

2.线程池 。线程池避免了启动和终止线程的巨大开销。此外,线程池避免了太多线程的创建,防止系统将大多数时间花在线程的切换而不是运行上。

3.避免死锁 。在防止数据同时被两个不同的线程访问的同时避免死锁。

4.为不同的操作提供原子性并同步数据访问 。为不同的操作组(指令序列)提供同步,可确保将一系列操作作为整体来执行,并可由另一个线程恰当地中断。锁定机制防止两个不同的线程同时访问数据。

此外,任何时候只要有需要长时间运行的方法,就可能需要多线程编程——即异步调用该方法。不幸的是,在C# 5.0之前,编写多线程程序需要比较底层的API,即System.Threading.Thread类。这套API完全无法避免多线程编程的复杂性。

随着编写的多线程代码越来越多,开发者总结出了一系列常见情形以及应对这些情形的编程模式。于是C# 5.0总结了常见的多线程编程模式,并推出了System.Threading.Tasks.Task。在这个新API的帮助下,C#程序能够更好地应对一种称为“异步任务模式”(TAP)的常见多线程编程模式。为了实现这个新的API,C# 5.0不但利用了来自.NET 4.0的“并行任务库”(TPL),而且添加一些新的编程语言特性。

本节和19.3节将详细介绍TPL,然后讨论如何利用上下文关键字async和await简化TAP编程。

19.2.1 为何使用TPL

创建线程代价高昂,而且每个线程都要占用大量虚拟内存(例如Windows默认1 MB)。前面说过,更有效的做法是使用线程池:需要时分配线程,为线程分配异步工作,运行至完成,再为后续异步工作重用线程,而不是在工作结束后销毁再重新创建线程。

在.NET Framework 4和后续版本中,TPL不是每次开始异步工作时都创建一个线程,而是创建一个Task,并告诉任务调度器 有异步工作要执行。此时任务调度器可能采取多种策略,但默认是从线程池 请求一个工作者线程。线程池会自行判断怎么做最高效。可能在当前任务结束后再运行新任务,或者将新任务的工作者线程调度给特定处理器。线程池还会判断是创建全新线程,还是重用之前已结束运行的现有线程。

通过将异步工作的概念抽象到Task对象中,TPL提供了一个能代表异步工作的对象,还提供了面向对象的API与工作交互。通过提供代表工作单元的对象,TPL使我们能通过编程将小任务合并成大任务,从而建立起一个工作流程,详情稍后讨论。

任务是对象,其中封装了以异步方式执行的工作。这听起来有点儿耳熟,委托不也是封装了代码的对象吗?区别在于,委托是同步的,而任务是异步 的。如果执行委托(例如一个Action),当前线程的控制点会立即转移到委托的代码。除非委托结束,否则控制不会返回调用者。相反,启动任务,控制几乎立即返回调用者,无论任务要执行多少工作。任务通常在另一个线程上异步执行(第20章中会讲到,也可只用一个线程来异步执行任务,而且这样还有一些好处)。简单地说,任务将委托从同步执行模式转变成异步。

19.2.2 理解异步任务

我们之所以知道当前线程上执行的委托于何时完成,是因为除非委托完成,否则调用者什么也做不了。但怎么知道任务于何时完成,怎么获得结果(如果有的话)?下面来看一个将同步委托转换成异步任务的例子。在这个例子中,工作者线程向控制台写入句号,主线程写入减号(短横线)。

启动任务将从线程池获取一个新线程,创建第二道“执行”,并在那里执行委托。主线程上的执行和平常一样,启动任务(Task.Run())后正常继续。如代码清单19.1所示。

代码清单19.1 调用异步任务

新线程要运行的代码由传给Task.Run()方法的委托(本例是Action类型)来定义。该委托(以Lambda表达式的形式)在控制台上反复打印连字号。主线程的循环几乎完全一样,只是它打印加号。

注意,一旦调用Task.Run(),作为实参传递的Action几乎立即开始执行。这称为“热”任务,意味着它已触发并开始执行。“冷”任务则相反,需要在显式触发之后才开始异步工作。

虽然一个Task也可通过Task构造函数实例化成“冷”状态,但这个做法一般只适合以下模式:创建一个Task对象,把它传给另一个方法,由后者决定在什么时候调用Start方法来调度任务。由于创建Task对象并立即调用Start是常见编程模式,所以通常都像本例那样直接调用Task的静态Run方法。

注意,调用Run()之后将无法确定“热”任务的确切状态。具体行为由操作系统和它的载荷(.NET框架)以及配套的任务库决定。该组合决定了Run()是立即执行任务的工作者线程,还是推迟到有更多资源的时候执行。事实上,轮到调用线程再次执行时,“热”任务说不定已经完成了。调用Wait()将强迫主线程等待分配给任务的所有工作完成。

本例仅一个任务,但理所当然可能有多个任务异步执行。一个常见情况是要等待一组任务完成,或等待其中一个完成,当前线程才能继续。这分别用Task.WaitAll()和Task.WaitAny()方法实现。

前面描述了任务如何获取一个Action并以异步方式运行它。但假如任务执行的工作要返回结果呢?这时可用Task<T>类型来异步运行一个Func<T>。我们知道如果以同步方式执行委托,除非获得结果,否则控制不会返回。而异步执行Task<T>,可从一个线程轮询它,看它是否完成,完成就获取结果 [1] 。代码清单19.2演示如何在一个控制台应用程序中做这件事情。注意这个例子用到了PiCalculator.Calculate()方法,该方法将在第21章详细讲述。

代码清单19.2 轮询一个Task<T>

在这个代码清单中,任务的数据类型是Task<string>。该泛型类型包含一个Result属性,可从中获取由Task<string>执行的Func<string>的返回值。

注意代码清单19.2没有调用Wait()。相反,读取Result属性自动造成当前线程阻塞,直到结果可用(如果还不可用的话)。在本例中,我们知道在获取结果时,结果肯定已经准备好了。

除了Task<T>的IsCompleted和Result属性,还有其他几个地方需要注意。

·任务完成后,IsCompleted属性被设为true——不管是正常结束还是出错(即抛出异常并终止)。更详细的任务状态信息可通过读取Status属性来获得,该属性返回TaskStatus类型的值,可能的值包括Created、WaitingForActivation、WaitingToRun、Running、WaitingForChildrenToComplete、RanToCompletion、Canceled和Faulted。任何时候只要Status为RanToCompletion、Canceled或者Faulted,IsCompleted就为true。当然,如任务在另一个线程上运行,读取的状态值是“正在运行”,那么任何时候状态都可能变成“已完成”,甚至可能刚读取属性值就变。其他许多状态也是如此,就连Created都可能变化(如果由一个不同的线程启动它)。只有RanToCompletion、Canceled和Faulted可被视为最终状态,不会再变。

·任务可用Id属性的值来唯一地标识。静态Task.CurrentId属性返回当前正在执行的Task(发出Task.CurrentId调用的任务)的标识符。这些属性在调试时特别有用。

·可用AsyncState为任务关联额外的数据。例如,假定要用多个任务计算一个List<T>中的值。为此,每个任务都将值的索引包含到AsyncState属性中。这样当任务结束后,代码可用AsyncState(先转型成int)访问列表中的特定索引位置 [2] 。

还有一些有用的属性将在19.4节进行讨论。

19.2.3 任务延续

前面多次提到程序的“控制流”,但一直没有把控制流最根本的地方说出来:控制流决定了接下来要发生的事情 。对于Console.WriteLine(x.ToString());这样一个简单的控制流,它指出如果ToString正常结束,接下来发生的事情就是调用WriteLine,将刚才的返回值作为实参传给它。“接下来发生的事情”就是一个延续 (continuation)。控制流中的每个控制点都有一个延续。在上例中,ToString的延续是WriteLine(WriteLine的延续是下一个语句运行的代码)。延续的概念对于C#编程来说过于平常,大多数程序员根本没意识到它,不知不觉就用了。C#编程其实就是在延续的基础上构造延续,直至整个程序的控制流结束。

注意在普通C#程序中,给定代码的延续会在该代码完成后立即执行。一旦ToString()返回,当前线程的控制点立即执行对WriteLine的同步调用 [3] 。还要注意,任何给定的代码实际都有两个可能的延续:“正常”延续和“异常”延续。如当前代码抛出异常,执行的就是后者。

而异步方法调用(比如开始一个Task)会为控制流添加一个新维度。执行异步Task调用,控制流立即转到Task.Start()之后的语句。与此同时,Task委托的主体也开始执行了。换言之,在涉及异步任务的时候,“接下来发生的事情”是多维的。发生异常时的延续仅仅是一个不同的执行路径。相反,异步延续是多了一个并行的执行路径。

异步任务使我们能将较小的任务合并成较大的任务,只需描述好异步延续就可以了。和普通控制流一样,任务可用多个不同的延续来处理错误情形。而通过操纵延续,可将多个任务合并到一起。有几种技术可以实现这一点,最容易想到的就是ContinueWith()方法,如代码清单19.3和输出19.1所示。

代码清单19.3 调用Task.ContinueWith()

输出19.1

可用ContinueWith()“链接”两个任务,这样当先驱任务 完成后,第二个任务(延续任务 )自动以异步方式开始。例如在代码清单19.3中,Console.WriteLine("Starting...")是先驱任务的主体,而Console.WriteLine("Continuing A...")是它的延续任务主体。延续任务获取一个Task作为实参(antecedent),这样才能从延续任务的代码中访问先驱任务的完成状态。先驱任务完成时,延续任务自动开始,异步执行第二个委托,刚才完成的先驱任务作为实参传给那个委托。此外,由于ContinueWith()方法也返回一个Task,所以Task自然可以作为另一个Task的先驱使用。以此类推,就可以建立起任意长度的连续任务链。

为同一个先驱任务调用两次ContinueWith()(例如在代码清单19.3中,taskB和taskC都是taskA的延续任务),先驱任务(taskA)就有两个延续任务。先驱任务完成时,两个延续任务将异步执行。注意,同一个先驱的多个延续任务无法在编译时确定执行顺序。输出19.1只是恰巧taskC先于taskB执行。再次运行程序就不一定了。不过,taskA总是先于taskB和taskC执行,因为后者是taskA的延续任务,它们不可能在taskA完成前开始。类似地,肯定是Console.WriteLine("Starting...")委托先完成再执行taskA (Console.WriteLine("Continuing A...")),因为后者是前者的延续任务。此外,Finished!总是最后显示,因为对Task.WaitAll(taskB, taskC)的调用阻塞了控制流,直到taskB和taskC都完成才能继续。

ContinueWith()有许多重载版本,有的要获取一个TaskContinuationOptions值,以便对延续链的行为进行调整。这些值都是位标志,可用逻辑OR操作符(|)组合。表19.1列出了部分标志值,详情参见MSDN文档 [4] 。

表19.1 TaskContinuationOptions枚举值列表

注①:该枚举值指定两个Task“同步运行”,或者说强制用一个线程运行。也就是说,用此ContinueWith()指定的操作(一个委托),会使用该Task的先驱Task所用的那个线程。例如,

——译者注

带星号(*)的项指出延续任务在什么情况下执行。可利用它们创建类似于“事件处理程序”的延续任务,根据先驱任务的行为来进行后续操作。代码清单19.4演示了如何为先驱任务准备多个延续任务,根据先驱任务的完成情况来有条件地执行。

代码清单19.4 用ContinueWith()登记事件通知

这个代码清单实际是为先驱任务上的“事件”登记“侦听者”。事件(任务正常或异常完成)一旦发生,就执行特定的“侦听”任务。这是很强大的功能,尤其是对于那些fire-and-forget [5] 的任务——任务开始,和延续任务挂钩,然后就可以对它不管不问了。

在代码清单19.4中,注意最后的Wait()调用在completedTask上发生,不是在task上(task是用Task.Run()创建的原始先驱任务)。虽然每个委托的antecedentTask都是对先驱任务(task)的引用,但在委托侦听者外部,实际可以丢弃对原始task的引用。然后只依赖以异步方式开始执行的延续任务,不需要后续代码来检查原始task的状态。

本例是调用completedTask.Wait(),确保主线程不在输出“任务完成”信息前退出,如输出19.2所示。

输出19.2

调用completedTask.Wait()显得有点不自然,因为我们知道原始任务能成功完成。但是,在canceledTask或faultedTask上调用Wait()会抛出异常。那些延续任务仅在先驱任务取消或抛出异常时才运行。但那些事件在本程序中不可能发生,所以任务永远不会被安排运行。如等待它们完成,将抛出异常。代码清单19.1的延续选项恰好互斥,所以当先驱任务运行完成,而且与completedTask关联的任务开始执行时,任务调度器会自动取消与canceledTask和faultedTask关联的任务。取消的任务的最终状态是Canceled。所以,在这两种任务上调用Wait()(或者其他会导致当前线程等待任务完成的方法)将抛出一个异常,指出任务已取消。

要使编码显得更自然,一个办法或许是调用Task.WaitAny(completedTask, canceledTask, faultedTask),它能抛出一个AggregateException以便处理。

19.2.4 用AggregateException处理Task上的未处理异常

同步调用的方法可包装到try块中,用catch子句告诉编译器发生异常时应执行什么代码。但异步调用不能这么做。不能用try块包装Start()调用来捕捉异常,因为控制会立即从调用返回,然后控制会离开try块,而这时离工作者线程发生异常可能还有好久。一个解决方案是将任务的委托主体包装到try/catch块中。抛出并被工作者线程捕捉的异常不会造成问题,因为try块在工作者线程上能正常地工作。但对于工作者线程不捕捉的未处理的异常来说就麻烦了。

自CLR 2.0起 [6] ,任何线程上的未处理异常都被视为严重错误,会触发“Windows错误报告”对话框,并造成应用程序异常中止。所有线程上的所有异常都必须被捕捉,否则应用程序不允许继续。(要了解处理未处理异常的高级技术,请参见稍后的“高级主题:处理Thread上的未处理异常”。)幸好,异步任务中的未处理异常有所不同。在这种情况下,任务调度器会用一个“catchall”异常处理程序来包装委托。如果任务抛出未处理的异常,那么该处理程序会捕捉并记录异常细节,避免CLR自动终止进程。

如代码清单19.4所示,为处理出错的任务,一个技术是显式创建延续任务作为那个任务的“错误处理程序”。检测到先驱任务抛出未处理的异常,任务调度器会自动调度延续任务。但如果没有这种处理程序,同时在出错的任务上执行Wait()(或其他试图获取Result的动作) ,就会抛出一个AggregateException,如代码清单19.5和输出19.3所示。

代码清单19.5 处理任务的未处理异常

输出19.3

之所以叫“集合异常”(AggregateException),是因为它可能包含从一个或多个出错的任务收集到的异常。例如,异步执行10个任务,其中5个抛出异常。为报告所有5个异常并用一个catch块处理,框架用AggregateException来收集异常,并把它们当作一个异常来报告。此外,由于编译时不知道工作者任务将抛出一个还是多个异常,所以未处理的出错任务总是抛出一个AggregateException。代码清单19.5和输出19.3演示了这一行为。虽然工作者线程上抛出的未处理异常是InvalidOperationException类型,主线程捕捉的仍是一个AggregateException。另外,如你预期的那样,捕捉异常需要一个Aggregate-Exception catch块。

AggregateException包含的异常列表通过InnerExceptions属性获取。可遍历该属性来检查每个异常并采取相应的对策。另外,如代码清单19.5所示,可用Aggregate-Exception.Handle()方法为AggregateException中的每个异常都指定一个要执行的表达式。但要注意,Handle()方法的重要特点在于它是谓词。所以,针对Handle()委托成功处理的任何异常,谓词应返回true。任何异常处理调用若为一个异常返回false,Handle()方法将抛出新的AggregateException,其中包含由这种异常构成的列表。

还可查看任务的Exception属性来了解出错任务的状态,这样不会在当前线程上重新抛出异常。在代码清单19.6中,已知一个任务会抛出异常,我们通过在它的延续任务上等待来进行演示 [7] 。

代码清单19.6 使用ContinueWith()观察未处理的异常

注意,为获取原始任务上的未处理异常,我们使用了Exception属性(并且使用空包容操作符,因为该属性肯定不为空)。结果和输出19.3一样。

如任务中发生的异常完全没有被观察到——也就是说:a)它没有在任务中被捕捉;b)完全没有观察到任务完成,例如通过Wait()、Result或访问Exception属性;c)完全没有观察到出错的ContinueWith()——那么异常可能完全未处理,最终成为进程级的未处理异常。在.NET 4.0中,像这样的异常会由终结器线程重新抛出并可能造成进程崩溃。但在.NET 4.5中,这个崩溃被阻止了(虽然可以配置CLR使其还是像以前那样崩溃)。

无论哪种情况,都可通过TaskScheduler.UnobservedTaskException事件来登记未处理的任务异常。

高级主题:处理线程上的未处理异常

如前所述,任何线程上的未处理异常默认都将造成应用程序终止。未处理异常代表严重的、事前没意识的bug,而且异常可能因为关键数据结构损坏而发生。由于不知道程序在发生异常后可能干什么,所以最安全的策略是立即关闭整个程序。

理想情况是在任何线程上都不抛出未处理异常。否则说明程序存在bug,最好在交付客户前修复。但有人认为在发生未处理异常时,不应马上关闭程序,而是先保存工作数据,并记录异常以方便进行错误报告和调试。这要求用一种机制来登记未处理异常通知。

在Microsoft .NET Framework和.NET Core 2.0(和之后的版本)中,每个AppDomain都提供了这样的机制。为观察AppDomain中的未处理异常,必须添加一个Unhandled-Exception事件处理程序。无论主线程还是工作者线程,AppDomain中的线程发生的所有未处理异常都会触发UnhandledException事件。注意该机制的目的只是通知,不允许应用程序从未处理异常中恢复并继续执行。事件处理程序运行完毕,应用程序会显示“Windows错误报告”对话框并退出(如果是控制台应用程序,异常详细信息还会在控制台上显示)。

代码清单19.7展示如何创建另一个线程来抛出异常,并由AppDomain的未处理异常事件处理程序进行处理。由于只是演示,为确保不受到线程计时问题的干扰,使用Thread.Sleep插入了一定的人工延迟。结果如输出19.4所示。

代码清单19.7 登记未处理异常

输出19.4

如输出19.4所示,新线程分配线程ID 3,主线程分配线程ID 1。操作系统调度线程3运行一会儿,抛出未处理异常,调用事件处理程序,然后进入睡眠。很快,操作系统意识到线程1可以调度了,但它的代码是立即睡眠。线程1先醒来并运行finally块,两秒钟后线程3醒来,未处理线程终于使进程崩溃。

执行事件处理程序,进程等处理程序完成后再崩溃,这是很典型的一个顺序,却无法保证。一旦程序发生未处理异常,一切都会变得难以预料:程序现在处于一种未知的、不稳定的状态,其行为可能出乎意料。在这个例子中,CLR允许主线程继续运行并执行它的finally块,即使它知道当控制进入finally块时,另一个线程正处于AppDomain的未处理异常事件处理程序中。

要更深刻地理解这个事实,可试着修改延迟,使主线程睡眠得比事件处理程序长一些。这样finally块将不会运行!线程1被唤醒前,进程就因为未处理的异常而销毁了。根据抛出异常的线程是不是由线程池创建的,还可能得到不同的结果。因此,最佳实践就是避免所有未处理异常,不管在工作者线程中,还是在主线程中。

这跟任务有什么关系?如果关机时有未完成的任务将系统挂起怎么办?下一节将讨论任务取消。

设计规范

·避免程序在任何线程上产生未处理异常。

·考虑登记“未处理异常”事件处理程序以进行调试、记录和紧急关闭。

·要取消未完成的任务而不要在程序关闭期间允许其运行。

[1] 使用轮询需谨慎。像本例这样从一个委托创建任务,任务会被调度给线程池的一个工作者线程。这意味着当前线程会一直循环,直到工作者线程上的工作结束。虽然这个技术可行,但可能无谓地消耗CPU资源。如果不将任务调度给工作者线程,而是将任务调度给当前线程在未来某个时间执行,这样的轮询技术就会变得非常危险。当前线程将一直处于对任务进行轮询的循环中。之所以会成为无限循环,是因为除非当前线程退出循环,否则任务不会结束。

[2] 用任务异步修改集合需谨慎。任务可能在不同的工作者线程上运行,而集合可能不是线程安全的。更安全的做法是任务完成后在主线程填充集合。

[3] 记住之前说过的同步和异步的区别。——译者注

[4] 网址是http://t.cn/EAvbLNI。

[5] 军事术语,导弹发射后便不再理会,自动寻的。——译者注

[6] 在CLR 1.0中,工作者线程上的未处理异常会终止线程,但不终止应用程序。这样一来,有bug的应用程序可能所有工作者线程都死了,主线程却还活着——即使程序已经不再做任何事情。这为用户带来了困扰。更好的策略是通知用户应用程序处于不良状态,并在它造成损害前将其终止。

[7] 如前所述,一般都不等待出错时才执行的延续,因为大多数时候都不会安排它运行。代码仅供演示。

19.3 取消任务

本章之前描述了为什么野蛮中断线程来取消正由该线程执行的任务不是一个好的选择。TPL使用的是协作式取消 (cooperative cancellation),一种安全地取消不再需要的任务的得体、健壮和可靠的技术。支持取消的任务要监视一个CancellationToken对象(位于System.Threading命名空间)。任务定期轮询它,检查是否发出了取消请求。代码清单19.8演示了取消请求和对请求的响应。输出19.5是结果。

代码清单19.8 使用CancellationToken取消任务

输出19.5

启动任务后,一个Console.Read()会阻塞主线程。与此同时,任务继续执行,计算并打印pi的下一位。用户按Enter键后,执行就会遇到一个CancellationTokenSource.Cancel()调用。在代码清单19.8中,对task.Cancel()的调用和对task.Wait()的调用是分开的,两者之间会打印一行星号。目的是证明在观察到取消标记 [1] 之前,极有可能发生一次额外的循环迭代。如输出19.5所示,星号后多输出了一个2。之所以会出现这个2,是因为CancellationTokenSource.Cancel()没有“野蛮”地中断正在执行的Task。任务会继续运行,直到它检查标记,发现标记的所有者已请求取消任务,这时才会得体地关闭任务。

调用Cancel()实际会在从CancellationTokenSource.Token拷贝的所有取消标记上设置IsCancellationRequested属性。但要注意以下几点。

·提供给异步任务的是CancellationToken而不是CancellationTokenSource。Cance-llationToken使我们能轮询取消请求,而CancellationTokenSource负责提供标记,并在它被取消时发出通知,如图19.3所示。通过传递CancellationToken而不是CancellationTokenSource,我们不必担心CancellationTokenSource上的线程同步问题,因为后者仍然只能由原始线程访问。

·CancellationToken是结构,所以能拷贝值。CancellationTokenSource.Token返回的是标记的副本。由于CancellationToken是值类型,创建的是拷贝,因此能以线程安全的方式访问CancellationTokenSource.Token——只能从WritePi()方法内部访问。

图19.3 CancellationTokenSource和CancellationToken类关系图

为监视IsCancellationRequested属性,CancellationToken的一个拷贝(从Cance-llationTokenSource.Token获取)传给任务。代码清单19.7每计算一位就检查一下Cance-llationToken参数上的IsCancellationRequested属性。如属性返回true,while循环退出。线程中断(abort)是在一个随机位置抛出异常,而这里是用正常控制流退出循环。通过频繁的轮询,我们可以保证代码能及时响应取消请求。

关于CancellationToken,要注意的另一个要点是重载的Register()方法。可通过该方法登记在标记(token)取消时立即执行的一个行动。换言之,可调用Register()方法在CancellationTokenSource的Cancel()上登记一个侦听器委托。

在代码清单19.7中,由于在任务完成前取消任务是预料之中的行为,所以没有抛出System.Threading.Tasks.TaskCanceledException。因此,task.Status会返回Task-Status.RanToCompletion,没有任何迹象显示任务的工作实际已被取消了。虽然本例不需要这样的报告,但需要的话TPL也能提供。如取消任务会在某些方面造成破坏(例如,导致无法返回一个有效的结果),那么TPL为了报告这个问题,采用的模式就是抛出一个TaskCanceledException(派生自System.OperationCanceledException)。不是显式抛出异常,而是由CancellationToken包含一个ThrowIfCancellationRequested()方法来更容易地报告异常,前提是有一个可用的CancellationToken实例。

在抛出TaskCanceledException的任务上调用Wait()(或获取Result),结果和在任务中抛出其他任何异常一样:这个调用会抛出AggregateException。该异常意味着任务的执行状态可能不完整。在成功完成的任务中,所有预期的工作都成功执行。相反,被取消的任务可能只部分工作完成——工作的状态不可信。

本例演示了一个耗时的处理器受限操作(pi可以无限地计算下去)如何监视取消请求并做出相应的反应。但某些时候,即使目标任务没有显式编码也能取消。例如,本章稍后讨论的Parallel类就默认提供了这样的行为。

设计规范

·在程序退出时,要先终止正在执行的任务,而不要对它放任不管。

19.3.1 Task.Run()是Task.Factory.StartNew()的简化形式

.NET 4.0获取任务的一般方式是调用Task.Factory.StartNew()。.NET 4.5提供了更简单的调用方式Task.Run()。和Task.Run()相似,Task.Factory.StartNew()在C# 4.0中用于调用一个需创建一个额外线程的CPU密集型方法。

在.NET 4.5(C# 5.0)中则应默认使用Task.Run(),除非它满足不了一些特殊要求。例如,要用TaskCreationOptions控制任务,要指定其他调度器,或出于性能考虑要传递对象状态,这时就应考虑Task.Factory.StartNew()。只有需要将创建和调度分开时(这种情况很少见),才应考虑在用构造函数实例化线程后添加一个Start()调用。

代码清单19.9是使用Task.Factory.StartNew()的一个例子。

代码清单19.9 使用Task.Factory.StartNew()

19.3.2 长时间运行的任务

线程池假设工作项是处理器受限的,而且运行时间较短。这些假设的目的是控制创建的线程数量,防止因为过多分配昂贵的线程资源以及超额预订处理器而导致过于频繁的上下文切换和时间分片。

但如果事先知道一个任务要长时间运行,会长时间“霸占”一个底层线程资源,就可通知调度器任务不会太快结束工作。这个通知有两方面的作用。首先,它提醒调度器或许应该为该任务创建专用线程(而不是使用来自线程池的)。其次,它提醒调度器可能应调度比平时更多的线程。这会导致更多的时间分片,但这是好事。我们不希望长时间运行的任务霸占整个处理器,让其他短时间的任务没机会运行。短时间运行的任务能利用分配到的时间片在短时间内完成大部分工作,而长时间运行的任务基本注意不到因为和其他任务共享处理器而产生的些许延迟。为此,需要在调用StartNew()时使用TaskCreationOptions.LongRunning选项(Task.Run()不支持TaskCreationOptions参数),如代码清单19.10所示。

代码清单19.10 协作执行耗时任务

设计规范

·要告诉任务工厂新建的任务可能长时间运行,使其能恰当地管理它。

·要少用TaskCreationOptions.LongRunning。

19.3.3 对任务进行资源清理

注意Task还支持IDisposable。这是必要的,因为Task可能在等待完成时分配一个WaitHandle。由于WaitHandle支持IDisposable,所以依照最佳实践,Task也支持IDisposable。但注意之前的示例代码既没有包含Dispose()调用,也没有通过using语句来隐式调用。相反,依赖的是程序退出时的自动WaitHandle终结器调用。

这导致了两个后果。首先,句柄存活时间变长了,因而会消耗更多资源。其次,垃圾回收器的效率变低了,因为被终结的对象存活到了下一代。但在Task的情况下,除非要终结大量任务,否则这两方面的问题都不大。因此,虽然从技术上说所有代码都应该对任务进行dispose(资源清理),但除非对性能的要求极为严格,而且做起来很容易(换言之,确定任务已经结束,而且没有其他代码在使用它们),否则就不必麻烦了。

[1] token按照MSDN文档翻译成“标记”,一般都说“令牌”。——译者注

19.4 使用System.Threading

并行扩展库相当有用,因为它允许使用更高级的抽象——任务,而不必直接和线程打交道。但有的时候,要处理的代码是在TPL和PLINQ问世之前(.NET 4.0之前)写的,也有可能某个编程问题不能直接用它们解决。这时可以考虑直接使用System.Threading.Thread。该API提供了对操作系统线程的封装,并提供了一些额外功能。

Thread类中的Sleep()方法为很多人所熟知,但实际开发中应当避免使用它。这个方法告诉操作系统在一段时间之内不要给当前线程分配CPU时间,从而使线程休眠。这个做法看起来合理,而且经常可以找出不少貌似需要这么做的情形,但实际上这往往意味着程序的逻辑有改进的空间。在系统中,创建和运行一个线程是一件开销较大的操作。我们开创线程的目的是让它产出更多的工作结果,而不是让它休眠。就像没人雇佣员工是为了让他们睡觉一样。这里有几个有效的用例。

第一个例子是在线程中加一个时间为0的休眠,意为告诉操作系统:该线程希望将自己没用完的时间片转让给其他正在等待执行的线程。线程让出时间片之后会不经过真正的休眠,直接等待下一次被调度执行。第二个例子是在测试代码中模拟一个正在处理一些高延迟操作的线程,但实际不需要让一个处理器开做一些毫无意义的算术。应仔细审查生产代码中的其他用途,以确保没有更好的方法来获得所需的效果。

System.Threading中另一个类是ThreadPool。它的设计初衷是为了限制程序创建线程的数量,以避免对系统运行效率产生负面影响。这是因为当系统中的活跃线程数量大于CPU的逻辑核心数量时,系统将会使用分配时间片的方式来模拟并行执行,然而用这种方式实现的“并行”执行其实要比分先后执行慢很多。此外,虽然ThreadPool本身能够很好的工作,但是它既不擅长处理长期执行的任务,也并没有为线程之间的同步提供足够的功能。基于这些原因,我们需要一套抽象程度更高的API将ThreadPool作为底层实现包装起来。而TPL就是这样的API。有了它,就应该避免直接使用ThreadPool。

若要了解在.NET 4.0之前人们使用的其他多线程技术,请参考《C# 3.0本质论》中有关多线程的章节。

设计规范

·避免在正式产品中使用Thread.Sleep()。

·要使用任务相关API来代替System.Threading中的其他API,比如Thread、ThreadPool等。

19.5 总结

在本章开始部分,我们介绍了一些多线程编程中的难题,比如:原子性问题、死锁,以及由于资源竞争而导致的程序不确定性或者不良行为。然后深入了解了并行任务库(TPL)以及基于它而实现的异步任务模式(TAP)。这是一套新API,帮助创建和调度基于任务的工作单元。我们介绍了如何用这套API将小工作单元逐步搭建成较大的工作项。

在第20和21章,我们将介绍用于解决更多不同应用场景的其他高级抽象,以便进一步简化TAP模式的设计和实现。

在第22章,我们将介绍如何同步资源访问,从而避免发生操作原子性问题和死锁问题。

第20章 基于任务的异步模式编程

在第19章中我们了解到,任务是一个用于操作异步工作的抽象概念。多个任务可以被自动安排到多个线程中并行执行,类似于大程序由多个小方法组成,大一些的任务也可以被分解为若干小任务去完成。

但是,异步执行的任务也有缺点。其最主要的缺点便是会颠倒程序的逻辑,使得整个程序变得难于理解。本章将从一个发送Web请求的示例程序开始逐步展开介绍。示例程序会首先采用同步调用的方式发送Web请求,即发送请求之后便开始等待,直到Web服务器返回数据。由于Web请求是一个典型的高延迟I/O操作,因此接下来我们用异步任务来重写这个程序,这时你会看到,虽然在等待Web服务器返回的时候程序不再“卡死”,但是程序的逻辑开始变得令人费解。最后我们将使用来自C# 5.0的async/await关键字来解决这个困境。这一对关键字会大大简化异步任务程序设计,显著提高异步代码的可读性。

本章的最后将介绍C# 8.0带来的异步流:异步迭代器的定义以及使用方法。

20.1 同步执行高延迟操作

代码清单20.1使用WebClient下载网页并且统计下载内容中特定单词出现的次数。输出20.1为该示例程序的运行结果。

代码清单20.1 同步Web请求

输出20.1

代码清单20.1的逻辑相对直接,只使用了常见的C#语句。程序从命令行参数中获得了网址和关键词之后,便创建一个WebClient类对象,并调用它的同步方法DownloadData()来下载网页内容。数据下载完成后,调用CountOccurrences()方法处理下载的数据。该方法将数据加载到MemoryStream对象中,然后利用StreamReader类的Read()方法提取数据并在其中检索findText变量所指定的关键词。(虽然WebClient类的DownloadString()方法更方便,但是为了方便在后面的代码清单20.2和20.3中改为异步调用,这里使用DownloadData()。)

上面代码中的方法有一个问题:发起Web请求的线程会被I/O操作阻塞,直到操作完成才能恢复,而这将浪费一个线程的运算能力,它本可以在等待过程中做其他更有意义的工作。例如,我们可以在等待和缓慢接收网络数据的过程中向用户显示一个动态的进度。遗憾的是,在上面代码中,“Downloading…”(下载中……)和“Searching…”(检索中……)是在调用相应操作之前,而不是之中打印出来的。虽然这样做在这里并不重要,但想象一下,我们希望同时执行额外的工作,或者至少提供一个动态繁忙指示器。

20.2 使用TPL实现异步执行高延迟操作

为了在高延迟操作的过程中可以并行执行其他操作,代码清单20.2利用TPL实现了基于任务的异步调用。

代码清单20.2 异步Web请求

其输出与代码清单20.1相似,唯一的区别是,在下载网页和检索关键词的过程中,在“Download…”和“Searching…”两行打印的后面会显示更多的点,其数量取决于操作的实际耗时。这些点用于提示用户:操作正在正常进行中,请耐心等待。

当代码清单20.2执行时,它会在页面下载时向控制台打印带有附加句点的“Downloading…”;“Searching…”的情况也差不多。结果是,代码清单20.2不只是将四个句点(....)打印到控制台,而是能够在下载文件和搜索其文本所需的时间内连续打印句点。

但是,为了实现这个有用的异步特性,我们需要付出的代价是代码变得更加复杂。TPL相关的语句不断地介入到业务流程的代码中。我们无法在异步操作WebClient.DownloadDataTaskAsync(url)的后面直接写上检索关键词的代码(即调用异步版本的CountOccurrences()),为了让异步操作正常工作,需要使用ContinueWith()语句、调用Unwrap()以及实现一套复杂的try/catch处理。更多细节请参考“高级主题:利用TPL实现异步请求的复杂性”。也正因为如此,我们应该庆幸从C# 5.0开始可以使用async/await关键字轻松实现基于任务的异步模式。

高级主题:利用TPL实现异步请求的复杂性

第一个ContinueWith()语句用于决定WebClient.DownloadDataTaskAsync(url)之后将做什么。程序在这个ContinueWith()语句中将调用CountOccurrencesAsync(downloadData, findText),该方法返回的是另一个异步任务,其类型为Task<int>。最后这个新异步任务将被直接返回ContinueWith()语句,因此第一个ContinueWith()语句实际的返回值类型为Task<Task<byte[]>>。

接下来我们需要调用Unwrap(),否则,第二个ContinueWith()语句中的antecedent变量也将会是Task<Task<byte[]>>,以至于我们不得不调用两次Result()方法。第一次获得Task<byte[]>任务对象,第二次才能获得该任务的执行结果数据,而这第二次对Rusult()方法的调用又将被阻塞,直到DownloadDataTaskAsync()操作完成并产生可被获得的结果(即下载的网页)。为了避免操作Task<Task<TResult>>这样的结构所带来的麻烦,我们在第二个ContinueWith()语句之前先调用一次Unwrap()将外层Task脱去。这样不但方便后续操作,也有助于实现错误处理和请求取消。

然而,上述复杂性并没有止步于异步任务和ContinueWith()语句,其后的错误处理也使得程序的复杂性又上升了一个维度。前文曾提到过,TPL在异步任务遇到各种错误时一般会抛出AggregateException异常。但是由于我们需要在ContinueWith()块内部调用Result()方法提取任务结果,所以有时不得不在工作线程内部转发AggregateException异常。

前面章节曾介绍过多种方法用于处理这些异常:

1.我们可以通过ContinueWith()方法给每一个返回异步任务对象的*Async方法添加下一步任务。但是这样做就无法利用流式API将多个ContinueWith()语句按顺序串接在一起。此外,这个方案会迫使我们将错误处理逻辑深入地镶嵌到控制流程之中,从而无法依靠更强大的异常处理机制。

2.我们可以在每一个任务的委托里面放置try/catch块,以确保异常不会跑出任务,但是这个方案也不完美。首先,有些异常(比如由调用antecedent.Result产生的异常)被包装在AggregateException异常里面。捕获这种异常后需要先解包装拿到内部异常再处理。解包装后,要么再次将内部异常抛出,然后再次利用try/catch块处理,要么依次判断内部异常的类型再分别处理。显然,这样的异常处理代码非常臃肿,而更糟的是,由于每一个任务的委托里面都需要有独立的try/catch块,也就需要将这样臃肿的异常处理代码不断重复。即便有些异常处理的代码完全相同,也不得不重复写出。最后,主程序调用task.Wait()时也可能抛出异常,因为webClient.DownloadDataTaskAsync()或者CountOccurrencesAsync()都可能抛出异常。这样的异常没有别的地方能够捕获,因此仍然不可避免将一部分异常处理放在主程序里。

3.代码清单20.2中的程序并没有直接捕获从DownloadDataTaskAsync()里面抛出的异常,相反,它在Main方法中将task.Wait()包裹在try/catch块中。因为可以肯定如果捕获到了异常,则其类型一定是AggregateException,所以该try/catch块只有一个针对该异常的捕获块。捕获到该异常后,调用AggregateException.Handle()来获得内部异常(即代码中的innerException对象),然后使用ExceptionDispatchInfo类将所获得内部异常重新抛出。使用该类能够从异常信息中避免丢失原始调用栈。可以看到,AggregateException.Handle()被包裹在第二个try/catch块中,而该块则负责捕获各种具体的异常类型,并分别进行处理。注意,在所有异常处理之前,我们调用了AggregateException异常类的Flatten()方法。AggregateException类型的异常对象有可能层层嵌套而将真正的内部异常包裹在最里面,这时Flatten()方法可以确保移除不需要的AggregateException包裹层而将内部异常提取出来。

代码清单20.2中的代码采用了上述第三种方案。实际上,这就是最佳方案了。虽然它不能降低异常处理的复杂性,但是能够尽量避免将异常处理代码混入主要控制流程之中。

总之,虽然采用异步任务的代码清单20.2与同步版本的代码清单20.1拥有非常相似的逻辑流程,即两个版本都要先请求网页,然后等待下载完成。如果下载成功,则检索关键词;否则,分析异常类型,执行相应处理。但是,显然,由于代码清单20.2采用了异步任务,因此比同步版本的代码清单20.1更加难以阅读、理解和维护。同步版本的程序只使用了基本的控制语句,而异步版本则不得不使用很多lambda表达式将任务逻辑实现于委托当中。

而这只是一个简单的示例程序。想象一下,在下载网页的时候,如果连接失败需要重试三次,那么在同步版本的程序中,只需增加一个循环即可,但在异步版本中应该怎么做?如果程序一次接受并处理多个网址而不是一个,又该怎么做?而如果要同时实现这些特性呢?这些特性在同步程序里实现往往相当直接,而在异步程序里,事情就会变得非常混乱。若要将一个同步程序重新实现为异步版本,即使其控制流程非常简单,程序也会很快变得复杂起来。

20.3 使用async/await实现基于任务的异步模式

为了解决前述的困境,代码清单20.3使用了C# 5.0引入的async/await关键字来实现异步执行。async/await关键字让编译器来承担异步程序的复杂性,从而使程序员可以集中精力实现真正的业务逻辑。只需要在应该异步执行的代码上用async/await关键字来标记一下,编译器就可以帮你做好所有复杂的工作。你不必再考虑串接ContinueWith()语句、调用Results()方法获取结果、调用Unwrap()方法,以及复杂的错误处理等。如果有后继任务需要等待前驱任务先成功完成再执行,编译器也会自动安排恰当的线程来实现这个要求。在程序中,通常不允许由两个线程同时操作UI(用户界面),而使用async/await关键字便可以轻松解决这个问题(可参考20.11节)。

在代码清单20.3中你可以看到async/await如何简单地让编译器在编译期识别异步代码 [1] 。

代码清单20.3 通过基于任务的异步模式实现异步高延迟操作

代码清单20.3和20.1中的代码看起来差别不大,却可以在下载过程中不断打印点号以提示进度。这刚好体现了async/await关键字的优越性:只需通过很小的改动,便可将同步代码改为异步模式。

仔细观察上面代码中的异步编程模式,首先会发现CountOccurrencesAsync()方法与代码清单20.1中有两处不同。其一,方法签名上使用了async关键字,表明当该方法被调用时将发生异步执行。其二,该方法返回的是一个Task<int>类型对象而不是一个单纯的int。任何具有async关键字的方法都必须返回一个有效的异步返回值类型 [2] 。这可以是void(表示不返回任何对象),也可以是一个Task、Task<T>、ValueTask<T>(从C# 7.0开始)或IAsyncEnumerable<T>/IAsyncEnumerator<T>(从C# 8.0开始)。在这个示例代码中,CountOccurrencesAsync()方法需要返回关键字出现的次数,因为它返回Task<int>以便让调用者提取数据。而如果一个异步方法实际上并不返回数据,也可以返回Task类对象,至少可以让调用者获取异步任务的执行状态,比如可以检查异步任务是否已完成。其次,对于异步执行的方法,习惯上会在名称的末尾添加“Async”词尾,以便指名该方法的执行方式。最后,在CountOccurrencesAsync()方法内部,当需要调用其他异步方法并且等待其执行结果时,可以在调用时使用await操作符。在示例代码中,调用reader.ReadAsync()方法时便使用了这个操作符,这是因为StreamReader.ReadAsync()与CountOccurrencesAsync()一样,都是异步方法。

回到Main()方法,可以看到类似的变化。当调用CountOccurrencesAsync()方法时,使用了await操作符,从而掩盖了异步任务带来的复杂性。当使用await直接调用异步方法时,可以将其返回值直接赋值给其逻辑上的返回值类型,比如本例中的int(而不再需要Task<int>)。如果一个异步方法的返回值类型为无类型参数的Task,则可以认为该方法实际上不返回数据。

请注意,在上面代码中,CountOccurrencesAsync()方法的声明如下:

虽然该方法的实际返回值类型为Task<int>,但当使用await操作符调用时,其返回值为int:

从这里我们可以看到await操作符带来的一个方便特性:它会自动将逻辑上的返回值从Task对象中提取出来。

如果在异步操作的执行期间可以在一定程度上同时执行其他代码,那么可以直到并行的工作结束再调用await去等待和提取异步操作的结果。在前面的代码中,调用webClient.DownloadDataTaskAsync(url)的代码就是这样的例子。它没有用await简单地等待该方法结束,而是在异步任务下载数据的同时输出点号。直到taskDownload.Wait(100)返回true才调用await提取下载数据。

除了提取异步任务的返回数据之外,await操作符还会告诉C#编译器将其后的代码放到恰当的线程中去执行。这其实是使用await操作符的一个更关键的好处,它可以避免很多错误的发生。

为了更好地解释控制流程,图20.1将每一个异步任务及其执行的内容画在了不同的列中。这张图可以帮助你消除两个错误概念。

·错误概念1:具有async关键字的方法被调用时会自动运行于子线程中。 这个观点绝对错误。即使一个方法具有async关键字,它也会默认地运行于调用者的线程中。如果该方法内没有用await等待任何“可等待”的任务,那么它便会像普通方法一样在调用者的线程中同步执行。该方法需要启动异步任务以便开始真正的异步执行,只使用async关键字并不会改变执行线程。此外,从调用者的角度看,调用具有async关键字的方法与调用普通方法并无差别。它仅仅是一个只能返回某一种异步类型的方法。例如,在前面的示例程序中,CountOccurrencesAsync()方法返回的是一个Task<int>对象。收到这个返回值后,可以用await等待这个异步任务完成。

·错误概念2:await关键字会将当前线程暂停直到被等待的任务完成。 这个观点也不正确。当调用一个具有async关键字的异步方法时,当前线程会像调用普通方法一样,进入到被调用的异步方法中执行。而当在异步方法中首次遇到await关键字时,当前的“执行路线”便会被分成两条“岔路”,一条“岔路”仍然是当前线程,它会立即返回到调用者那里,继续执行后续代码;另一条“岔路”一般是一个自动分配的子线程,这个子线程会等待await关键字右边的异步任务完成,之后继续执行异步方法中的后续代码。此时,已经回到调用者的当前线程与继续执行异步方法的子线程并行执行。因此当前线程并不会被await关键字暂停,而是会从它开始“分叉”。

实际上,async关键字的存在有两个意义。首先它明确提示阅读代码的人:该方法有可能会被编译器根据需要自动改写。其次它告诉编译器:在该方法内遇到await关键字时,那条语句将被异步执行。

从C# 7.1开始,Main方法也可以是async的,因此我们在代码清单20.3中,将Main声明为public static async Task Main(string[] args)。这样便可在Main方法内使用await操作符来执行其他异步方法了。不过,执行了异步操作之后,我们通过异步返回值来提取真正的返回数据,并且必须在程序结束之前,明确等待所有异步任务都结束,这样才能避免发生意外状况。

图20.1 异步任务的执行次序

注①:实际上,此时CountOccurrencesAsync()方法将切换到与Main()不同的线程中。

特别地,C# 5.0和6.0都规定await操作符不能在异常处理的catch语句或者finally语句中使用。然而,从C# 7.0开始,这个限制已经被取消。这一改变对编程很有帮助,我们可以在程序最外层的catch块中捕获所有尚未处理的异常,并且在程序被迫结束之前将出错信息保存在日志中。由于保存日志往往是一件比较耗时的操作,因此很有必要异步执行。

[1] 书中的代码清单20.3不包含显示进度的代码,因此完全退化为同步模式的代码清单20.1。若要正确理解作者的意图,请务必参考Github上随书附带的代码:https://github.com/IntelliTect/EssentialCSharp/blob/v8.0/src/Chapter20/Listing20.03.AsynchronousHighLatencyUsingTaskAsynchronyPattern.cs。——译者注

[2] 从技术上讲,还可以返回实现GetAwaiter()方法的任何类型。请参阅20.8节的“高级主题:有效异步返回值类型的扩展”。

20.4 异步返回值ValueTask<T>

我们通常创建异步方法的目的是执行一些耗费时间的高延迟任务。由于异步方法必须返回Task或者Task<T>对象,因此在返回之前需要先创建这两种类型之一的对象。返回null并不是个好主意,因为这样会迫使调用者总是去检查返回值是否为null,非常恼人。实际上,相比异步任务,创建Task或Task<T>对象的开销基本可以忽略。

如果异步方法提早返回该怎么办?假设要编写一个压缩指定数据块的方法,如果数据块很大,则有必要让压缩运算异步执行;但如果数据块很小甚至长度为0,则无须异步执行,而只要同步运算一下便可直接返回结果。这种情况下,创建并返回Task或者Task<T>对象便会成为没有必要的开销。在C# 5.0以及更早,对于这种情形我们没有更好的办法,但从C# 7.0开始,有了一种新的异步返回类型,它的GetAwaiter()方法可以对这种情形有所帮助。具体请参考20.8节中的“高级主题:有效异步返回值类型的扩展”。

例如,如C# 7.0配套的.NET框架提供了ValueTask<T>类型。当异步方法无须执行异步任务,而是提前返回时,该类型可以提供轻量级的对象构造;反之,则可以转换为全功能的异步返回类型。代码清单20.4是一个压缩的示例程序,它展示了当需要提前返回时使用ValueTask<T>类型的示例。

代码清单20.4 从异步方法中返回ValueTask<T>类型

值得注意的是,即使异步方法GZipStream.WriteAsync()返回的是Task<T>对象,但是对它执行await的异步方法仍然可以返回ValueTask<T>类型。实际上,无论上面的压缩方法使用ValueTask<T>还是Task<T>作为返回值,其内部代码均无须修改。

面对ValueTask<T>、Task和Task<T>,应该如何正确选择其一来使用呢?如果一个异步方法没有返回值,只需使用Task(没有非泛型版本的ValueTask<T>,因为它没有任何好处)。如果异步方法中的操作有可能异步完成,或者有可能缓存常见的结果Task对象,则首选Task<T>。例如,如果一个异步方法需要返回bool值,那么返回ValueTask<bool>就不如Task<bool>,因为事实上一个Task<bool>对象只会包含true或false两个可能的值,所以可以预先创建两个包含两种可能值的对象并缓存起来,从而在异步方法即将退出时直接返回缓存的对象。事实上,异步框架会自动执行此操作,当返回同步完成的异步Task<bool>方法时,总是会返回缓存的Task<bool>对象。但是,如果操作可能同步完成并且不能有效地缓存所有常见的返回值,则ValueTask<T>是更合适的选择。

初学者主题:常见的异步返回值类型解析

跟在await关键字后面的表达式一般为Task、Task<T>或ValueTask<T>类型。从语法的角度来看,对Task类型的await操作本质上等同于一个返回void的表达式。实际上,由于编译器甚至不知道任务是否返回结果,更不用说它是哪种类型,因此执行这种表达式等同于调用返回void的方法,也就是说,你只能在单行语句中使用它。代码清单20.5展示了一些await表达式。

代码清单20.5 一些await表达式

这里我们假设第一个方法返回一个Task,而不是Task<T>或ValueTask<T>。在上面的代码中,由于我们假设前两个await语句中的异步任务不返回结果,因此它们都是单纯的语句;假设第三个await语句中的异步任务返回Task<int>,因此可以将这条语句写成DoStuffAsync()返回的任务值的运算式。

20.5 异步流

C# 8.0提供了实现异步流 的能力,本质上是将异步模式与使用迭代器相结合。第15章介绍过C#中的集合都建立在IEnumerable<T>和IEnumerator<T>之上。前者有GetEnumerator<T>()方法,它返回一个IEnumerator<T>对象。使用该对象便可对集合进行迭代访问。有时,我们可能希望一个异步方法可以用IEnumerable<T>或IEnumerator<T>作为返回值,并且在方法内部异步地产生可供调用者获取的集合元素。但是异步方法返回的对象必须支持GetAwaiter()方法,就像Task、Task<T>和ValueTask<T>所做的那样。因此这里就产生了矛盾:你不能同时使用异步方法和迭代器。如果要在异步方法中迭代一个集合,你不能将结果随时传递给调用者,只能先将所需的迭代做完。

为了解决这个问题,C# 8.0提供了yield return语句帮助实现异步集合以及异步迭代。使用该语句,你可以在异步方法中异步地产生可被迭代的数据。

下面来看一个例子。假设要实现一个异步方法EncryptFilesAsync(),接受一个给定的目录,对目录里的文件进行加密。代码清单20.6给出了实现方法。

代码清单20.6 异步流

代码清单20.6始于Main()方法,其中有一个C# 8.0引入的新语句——async foreach,我们用它来迭代异步方法EncryptFilesAsync()的返回值。(稍后再介绍WithCancellation()的作用。)在EncryptFilesAsync()方法的内部使用foreach循环迭代每个指定的文件。在该foreach循环中,对每个指定的文件,都调用另一个异步方法EncryptFileAsync()方法进行处理 [1] 。该方法中有两个异步方法调用:第一个是调用File.ReadAllTextAsync(),它读取文件的所有内容。一旦内容读到内存中后,代码便调用EncryptAsync()方法进行加密,然后将加密后的新文件返回到前面的foreach循环中,接着再通过yield return语句将新文件名返回给Main()方法中的async foreach代码块。该示例代码展示了向调用者提供异步迭代器的方法。这里的关键是:(1)EncryptFilesAsync()方法使用async声明为异步方法;(2)该方法返回IAsyncEnumerable<T>对象而不是Task<T>(代码中的T为字符串);(3)在异步方法中使用yield return向调用者异步地提供可迭代的数据;(4)调用者使用await foreach对异步流进行异步迭代。

GetAsyncEnumerator()的声明中包含一个CancellationToken参数。由于await foreach循环生成调用GetAsyncEnumerator()的代码,因此注入取消令牌并提供取消的方法是通过WithCancellation()扩展方法(如图20.2所示,IAsyncEnumerable<T>上没有直接使用WithCancellation()方法)。要支持异步流方法中的取消,需要添加可选的CancellationToken和EnumeratorCancellationAttribute,如EncryptFilesAsunc方法声明所示:

图20.2 IAsycnEnumerable<T>以及相关接口

在代码清单20.6中,我们实现了一个异步方法返回IAsyncEnumerable<T>接口对象,因此调用者可以将它当作异步流来迭代。如果一个集合类不支持异步迭代器,也可以像代码清单20.7所展示的那样,自行实现一个类,让它继承IAsyncEnumerable<T>接口并实现GetAsyncEnumerator()方法。这样便也可以使用await foreach对其进行迭代。

代码清单20.7 使用await foreach迭代异步流

再次强调一点:一个方法被声明为异步的(使用async关键字)不会自动导致对它的调用并行运行。所以仅仅因为EncryptFilesAsync()方法是异步的,并不意味着迭代每个文件并调用File.ReadAllTextAsync()和Cryptographer.EncryptAsync()将并行发生。为了保证并行执行,需要在异步方法中使用await执行其他异步任务,或使用类似System.Threading.Tasks.Parallel.ForEach()的方法(参见第21章)。

IAsyncEnumerable<T>接口及其伙伴接口IAsyncEnumerator<T>是图20.2中所示的C# 8.0新增功能。这些异步接口与它们的同步版本(IEnumerable<T>和IEnumerator<T>)相对应。请注意,IAsyncDisposable.DisposeAsync()和IAsyncEnumerator<T>.MoveNextAsync()方法都是IEnumerators<T>中等效方法的异步版本,而Current属性则不是异步的。(此外,在异步实现中没有Reset()方法。)

[1] 第二个方法名称中的文件“File”一词为单数,没有字母s。——译者注

20.6 IAsyncDisposable接口以及await using声明和语句

IAsyncDisposable是IDisposable的异步版本,因此可以使用C# 8.0中新的await using声明 或语句 来调用它。在代码清单20.6中,声明outputFileStream时便使用了await using声明,这是因为FileStream不但实现了IAsyncEnumerable<T>,也实现了IAsyncDisposable。与using声明一样,用async using声明的变量也不能被重新赋值。

await using语句与using语句的语法完全相同:

只要一个类型实现了IAsyncDisposable或者仅仅具有DisposeAsync()方法,便可使用await using声明或语句来声明变量。C#编译器在声明周围以及变量超出作用域之前注入了一个try/finally块,并在finally块中调用await DisposeAsync() [1] 。这样便可确保所有资源都被清除。

请注意,IAsyncDisposable和IDisposable不通过继承相互关联。因此,它们的实现也不相互依赖:其中一个可以在没有另一个的情况下单独实现。

[1] 在finally块中使用await是C#6.0新增的。

20.7 使用LINQ和IAsyncEnumerable

在代码清单20.6的await foreach语句中,我们使用了LINQ AsyncEnumberable.Zip()将加密后的文件名与原文件名相关联。

正如你所希望的,AsyncEnumerable为IAsyncEnumerable<T>提供了LINQ功能。但是,这个库并没有在BCL里。若要在程序中使用异步LINQ,需要在工程中添加System.Linq.Async NuGet包。

AsyncEnumerable就定义在System.Linq中(而不是在一个具有异步功能且完全不同的命名空间中)。它包含了标准的LINQ操作符的异步版本,例如,上面代码中使用的Where()、Select()和Zip()方法。因为它们是在IAsyncEnumerable而不是在IEnumerable<T>中的扩展方法,所以被认为是“异步版本”的方法。此外,AsyncEnumerable还包括一系列名字以*Async()、*AwaitAsync()和*AwaitWithCancellationAsync()结尾的方法。代码清单20.8列举了这些方法的Select*()版本。

代码清单20.8 AsyncEnumerable中Select*()方法的声明

与Enumerable版本相匹配的方法名称(在本例中为Select())大都具有类似的“实例”方法签名,但TResult和TSource是例外。名称中带有“Await”的两个方法签名都采用了异步签名,其中包括一个返回ValueTask<T>的选择器。例如,可以通过SelectAwait()来调用代码清单20.6中的EncryptFileAsync()方法,如下所示:

需要注意的一点是:EncyryptFileAsync()方法返回的是一个ValueTask<T>对象,这是为了符合*Await()和*AwaitWithCancellationAsync()的要求,当然后者还允许指定一个用于取消操作的token。

另一个值得一提的异步LINQ方法是代码清单20.6中使用的ToAsyncEnumerable()方法。由于异步LINQ方法使用IAsyncEnumerable<T>接口,因此需要使用ToAsyncEnumerable()将IEnumerable<T>转换为IAsyncEnumerable<T>。类似地,可以用ToEnumerable()方法进行相反的转换。(当然,在面前的示例代码中,我们刻意地使用了files.ToAsyncEnumerable()来获取IAsyncEnumerable<string>接口,其目的是展示ToAsyncEnumerable()的应用。)

异步LINQ方法的“标量”版本与IEnumerable<T>类似,也具有*Await()、*AwaitAsync()和*AwaitWithCancellation()系列方法。关键的区别在于它们都返回一个ValueTask<T>对象。以下代码展示了使用AverageAsync()方法的示例:

这样我们就可以利用await将其返回值直接提取成为double类型,从而可以忽略其实际的类型:ValueTask<double>。

20.8 返回void的异步方法

我们研究了几种有效的异步返回类型,包括Task、Task<T>、ValueTask<T>和现在的IAsyncEnumerable<T>,所有这些都支持GetAwaiter()方法。但是,有一种允许使用的返回值类型(也可以说它并不是一种类型)不支持GetAwaiter()。此返回值类型也可用于异步方法,它就是void。我们接下来将简称它为“异步 void”方法 。在大多数情况下,应避免使用async void方法,甚至可以完全忽略它的存在。与那些支持GetAwaiter()的返回值类型不同,当一个异步方法返回void时,调用者无法得知该异步任务何时完成。如果发生异常,则返回void的异步方法便无法报告异常。在这种情况下,在async void方法上抛出的任何异常都可能最终出现在UI的SynchronizationContext上——实际上,最终会成为一个未处理的异常(请参阅第19章中的“高级主题:处理线程上的未处理异常”)。

如果通常应避免使用async void方法,那么为什么没有将它们彻底禁止?这是因为async void方法可用于编写异步的事件处理程序。如第14章所述,事件处理程序应被声明为EventHandler<T>,它具有以下形式的签名:

因此,为了符合与EventHandler<T>签名相匹配,异步事件处理程序需要返回void。或许你会有疑问:是否可以修改EventHandler<T>的签名?问题是,(如第14章所述)一个事件可能有多个订阅者,而从多个订阅者那里检索返回值是不直观且烦琐的。出于这个原因,指导原则是:尽量避免使用async void方法,除非它们是事件处理程序的订阅者。当然,在这种情况下,它们应该避免抛出异常。或者,也可以提供一个同步上下文来接收同步事件通知,如启动任务(例如Task.Run())以及处理所有未处理的异常。代码清单20.9和对应的输出20.2提供了如何执行此操作的示例。

代码清单20.9 捕获async void方法中的异常

输出20.2

代码清单20.9中的代码起初按顺序执行,直到OnEvent()中的await Task.Run()开始运行。该异步任务完成后,控制将传递给AsyncSynchronizationContext中的Post()方法。Post()执行完成后,接下来Console.WriteLine("throw Exception...")方法开始执行,然后抛出异常。此异常由AsyncSynchronizationContext.Post()方法捕获并传递回Main()。

在这个例子中,我们使用Task.Delay()来推迟异步任务的结束,确保程序不会在Task.Run()调用之前结束。在现实中,如第22章将会介绍的,使用ManualResetEventSlim将是首选方法。

高级主题:有效异步返回值类型的扩展

await关键字后面的表达式的类型通常为Task、Task<T>、ValueTask<T>,偶尔为void,或者在C# 8.0中也可以为IAsyncEnumerable<T>或IAsyncEnumerator<string>。从规则上讲,await支持的返回类型比这几种具体类型更一般化:它要求类型为可等待类型,即包含一个名为GetAwaiter()的方法。该方法生成并返回一个对象,该对象具有编译器重写程序逻辑所需的一些属性和方法。具体来说,该对象需要实现INotifyCompletion接口并且有一个GetResult()方法。通过这个一般化的规则,系统可以很容易地被第三方扩展。换句话说,如果你想设计自己的非基于任务的异步系统,而是使用一些其他类型来表示异步工作,可以通过遵循上述规则来实现支持await语法。

在C# 8.0之前,异步方法不允许返回除void、Task、Task<T>或ValueTask<T>以外的内容,无论在方法内部等待哪种类型。但是C# 8.0利用更通用的GetAwaiter()规则实现了对IAsyncEnumerable<T> / IAsyncEnumerator<string>异步返回值的支持。

20.9 异步Lambda表达式和本地函数

正如一个Lambda表达式可以简便地转换为委托一样,C# 5.0(及更高版本)也允许将包含await表达式的Lambda表达式转换为委托:只需要在Lambda表达式之前添加async关键字即可。在代码清单20.10中,我们首先将一个异步Lambda赋值给Func<string, Task> writeWebRequestSizeAsync变量,然后使用await操作符来调用它。

代码清单20.10 用Lambda表达式实现异步服务器-客户端交互

类似地,在C# 7.0(及更高版本)中,也可以使用本地函数来代替Lambda表达式。例如,可以将代码清单20.10中的Lambda表达式(从表达式开始到=>操作符为止)改为如下形式:

函数主体中的其他内容,包括一对大括号,都不用修改。

注意,async Lambda表达式与普通的async方法拥有相同的限制:

·async Lambda表达式的返回值必须也是符合规则的类型。

·重新改写的Lambda表达式使用return语句通知调用者异步任务已经完成。

·在执行刚进入异步Lambda表达式时,也会先同步执行直到遇到第一个await语句才开始异步执行。

·await之后的所有指令将作为从异步方法返回处的延续执行(如果可等待任务已经完成,则将简单地同步执行而不是作为延续)。

·async Lambda表达式也可以通过await操作符来调用(代码清单20.10没有体现这一点)。

初学者主题/高级主题:实现自定义的异步方法

通过使用await关键字调用其他异步任务来实现异步方法相对容易。但是最终总是需要创建一个“最外层”的异步方法来返回异步任务对象。例如,考虑创建一个用于运行其他命令行程序的异步方法,其最终目标是可以获得所运行的程序的输出。这样的方法可被声明如下:

最简单的实现方法是依赖Task.Run()并调用System.Diagnostics.Process的Start()和WaitForExit()方法。然而当被调用的进程本身拥有自己的一个或多个线程集合时,在当前进程中创建一个额外的线程是不必要的。要实现RunProcessAsync()方法并在调用的进程完成时返回调用者的同步上下文,我们可以依赖TaskCompletionSource<T>对象,如代码清单20.11所示。

代码清单20.11 实现自定义异步方法

请暂时忽略上面代码中的高亮部分,先观察一下当进程结束时使用事件进行通知的方式。由于System.Diagnostics.Process支持进程退出时通告,因此我们注册此通告并在回调中调用TaskCompletionSource.SetResult()。清单20.11中的代码遵循一个相当常见的模式。可以使用它来创建异步方法,而不必求助于Task.Run()。

异步方法需要的另一个重要特性是取消机制。TAP(基于任务的异步模式)依赖于与TPL(基于任务的并行库)相同的取消机制,即使用System.Threading.CancellationToken。代码清单20.11突出显示了实现取消机制所需的代码。在这个例子中,我们允许在进程开始之前取消,以及尝试关闭应用程序的主窗口(如果有的话)。更激进的方法是调用Process.Kill(),但此方法可能会导致正在执行的程序出现问题。

请注意,在进程开始之前,我们不会注册取消事件。这避免了在进程实际开始之前触发取消时可能引发的任何竞争条件错误。

最后一个有必要实现的功能是进度显示。代码清单20.12是RunProcessAsync()的完整版本。

代码清单20.12 带有进度显示的自定义异步方法

准确地了解异步方法中发生的事情可能很困难,但这远没有比试图弄清楚Lambda表达式中的异步代码在做什么更困难。因此,在编写异步程序时请记住以下要点:

·当程序执行到await关键字时,它右侧的表达式会生成一个异步任务 [1] ,同时当前程序的执行会返回到调用者那里。从此开始,调用者后续的语句便和异步方法(假设它尚未完成)并行执行。

·异步任务完成后,异步方法内的程序便从await之后恢复执行。如果等待的任务产生结果,则获得该结果,否则抛出异常。

·异步方法中的return语句导致与方法调用相关联的异步任务完成。如果return语句有值,则返回的值成为任务的执行结果。

[1] 从技术上讲,它是一种可等待类型,如“高级主题:有效异步返回值类型的扩展”中所述。

20.10 任务调度器和同步上下文

本章有时会提到任务调度器及其在将任务分配给线程方面的作用。从编程的角度看,任务调度器是System.Threading.Tasks.TaskScheduler类的一个实例。默认情况下,这个类使用线程池来适当地调度任务,并确定如何安全有效地执行它们,包括何时重用、销毁这些任务,或是创建额外的任务。

也可以创建自己的任务调度器实例。通过从TaskScheduler类派生一个新的类来对如何调度任务定制适合自己的算法。此外,通过静态方法FromCurrentSynchronizationContext()可以获得一个特殊的TaskScheduler实例,它可以将任务调度到当前线程(或更准确地说,调度到与当前线程关联的同步上下文 ),而不是不同的工作线程 [1] 。

任务执行所在的同步上下文以及后续任务执行的同步上下文很重要,因为对任务的等待(比如使用await关键字)需要参考同步上下文(假设有同步上下文)中的信息才能高效且安全地执行。代码清单20.13(连同输出20.3)与代码清单19.3类似,不同之处在于它在显示消息时还会打印出线程ID。

代码清单20.13 调用Task.ContinueWith()

输出20.3

仔细观察输出便会注意到:线程ID有时会更改,有时会重复。在这种简单的控制台应用程序中,同步上下文(可从SynchronizationContext.Current访问)为默认的null值。默认同步上下文导致由线程池来决策线程分配问题。这解释了为什么线程ID在任务之间不断变化:有时线程池认为使用新线程效率更高,有时它决定重用现有线程会更好。

所幸,C#会根据不同的应用程序类型自动设置恰当的同步上下文。例如,如果创建任务的代码在ASP.NET创建的线程中运行,则该线程将具有AspNetSynchronizationContext类型的同步上下文。相反,如果代码在Windows UI应用程序(即Windows Presentation Foundation (WPF)或Windows Forms)中创建的线程中运行,则该线程将分别具有DispatcherSynchronizationContext或WindowsFormsSynchronizationContext的同步上下文。(对于控制台应用程序和Windows Services,线程将有一个默认SynchronizationContext的实例。)由于TPL会访问同步上下文,并且该同步上下文根据执行情况而变化,所以TPL能够将任务安排在既高效又安全的上下文中执行。

要修改代码以便利用同步上下文,必须设置同步上下文和使用async/await来确保同步上下文信息被采用 [2] 。

可以创建自定义的同步上下文并使用它来提高程序在某些特定情况里的性能。但是,描述如何执行此操作超出了本书的范围。

[1] 例如,请参见C#5.0之前的多线程模式中的清单C.8,https://IntelliTect.com/EssentialCSharp5。

[2] 有关如何设置线程的同步上下文以及如何使用任务调度器将任务调度到该线程的简单示例,请参见C#5.0之前的多线程模式中的清单C.8,https://IntelliTect.com/EssentialCSharp。

20.11 在Windows UI程序中使用async/await

在UI上下文中同步总是特别重要。例如,Windows UI程序使用消息泵来处理诸如鼠标单击或者移动等事件消息。此外,UI是单线程的,因此与任何UI组件(例如,文本框)的交互必须始终发生在单个UI线程中。async/await模式的主要优点之一是:它利用同步上下文来确保出现在await语句之后的代码始终在与调用await语句相同的同步上下文中执行。这种方法的价值在于它消除了显式切换回UI线程来更新界面控件的需要。

代码清单20.14展示了一个WPF程序处理鼠标点击的示例,从中可以看到这种方法带来的好处。

代码清单20.14 在WPF程序中同步高延迟调用

由于StatusLabel是一个WPF中的System.Windows.Controls.TextBlock标签界面控件,并且我们在PingButton_Click()事件处理器中更新了标签控件的Content属性两次,因此一个合理的假设是“Pinging...”文字将被一直显示在界面标签上,直到Ping.Send()返回之后才改变。Ping.Send()返回之后,标签再次更新为Send()任务返回的信息。然而,熟悉Windows UI框架的人都知道,事实上情况并非如此。程序会先将一条带有“Pinging...”的消息发送到Windows的消息泵中以使用界面显示更新,但由于UI线程正忙于执行PingButton_Click()方法,因此不会处理Windows消息泵。当UI线程被释放并可以查看Windows消息泵时,第二个界面更新请求也已经等候在消息队列中,用户能够观察到的唯一显示是界面最终的状态 [1] 。

代码清单20.15中高亮的代码使用TAP修正了这个问题。

代码清单20.15 在WPF程序中使用await同步高延迟调用

这个修改提供了两个优点。首先ping改为异步调用,这样就释放了调用者线程去处理Windows消息泵,这样便可以处理对StatusLabel.Content的更新,从而可以向用户显示“Pinging...”文字。其次,当等待ping.SendTaskAsync()完成时,它将始终在与调用者相同的同步上下文中执行。此外,因为同步上下文特别适用于Windows UI,所以它是单线程的。因此,异步任务的结果将始终返回给同一个线程,即UI线程。换句话说,TPL不是立即执行后续代码,而是查询同步上下文,将ping任务返回的信息发布到消息泵。接下来,由于UI线程监视消息泵,因此在获得继续工作的消息时,它会调用await调用之后的代码。(因此,后续代码的调用与处理消息泵的调用者在同一线程上。)

TAP编程模式充分考虑了代码可读性问题。请注意在代码清单20.15中,返回pingReply.Status的调用似乎在await语句之后自然地发生,清楚地表明它将在前一行之后立即执行。然而,出于多种原因,如果不使用TAP而是从底层开始编写真正的异步程序,则程序代码将很可能变得令人费解。

初学者主题:再次审视await操作符

在单个方法中可以无限次地使用await。事实上,这样的语句并不只能够一个接一个地写。相反,await语句可以放入循环中反复调用,从而使代码的逻辑看起来非常自然。请观察代码清单20.16中的示例程序。

代码清单20.16 在循环中使用await操作符

无论await语句是在迭代中出现还是作为单独的语句出现,它们都将串行执行,即一个接一个地按照调用线程调用它们的顺序执行。其底层实现是在Task.ContinueWith()的语义等价实现中将它们串在一起,而且await操作符之间的所有其他代码都将在调用者的同步上下文中执行。

UI程序对TAP的需求是导致TAP创建的关键应用场景之一。第二种情况发生在服务器上,当来自客户端的请求要求从数据库中查询整个表数据时,由于查询可能很耗时,因此应该创建一个新线程,而不是使用分配给线程池的有限数量线程中的一个。这种方法的问题在于从数据库查询的工作完全在另一台机器上执行。没有理由阻塞整个线程,因为该线程通常不处于活动状态。

总之,TAP的创建是为了解决以下这些问题:

·当程序需要执行高延迟操作时,不希望UI线程被阻塞。

·当线程所做的全部事情就是等待一个任务完成时,为非CPU密集型工作创建新线程(或任务)就会显得成本高昂。

·当任务完成时(通过使用新线程或通过回调),经常需要将线程同步上下文切换回启动任务的原始调用者。

TAP提供了一种既适用于CPU密集型又适合于非CPU密集型的异步调用新模式——所有.NET语言都明确支持。

[1] 即只能观察到pingReply.Status.ToString()返回的字符串,而看不到“Pinging...”文字。

20.12 小结

本章的大部分内容都集中在C# 5.0引入的基于任务的异步模式上,该模式具有async/await语法。本章还提供了详细的示例,展示了利用TAP编程比仅仅依赖TPL要简单得多,尤其是在将代码从同步实现转换为异步实现时。本章介绍了使用TAP编写异步方法的返回类型要求。总而言之,async/await功能通过自动重写你的程序来管理由较小任务组成较大任务的执行连接,从而使得使用Task对象对复杂工作流进行编程变得更加容易。

接下来重点介绍异步流和C# 8.0引入的IAsyncEnumerable<T>数据类型。介绍如何利用这些功能来创建异步迭代器以及如何使用async foreach语句来使用它们。

到目前为止,除了并行迭代(第21章的主题)和线程同步(第22章的主题)之外,读者应该对如何编写异步代码打下了一个坚实的基础。

第21章 并行迭代

第19章提到,随着计算机硬件成本的逐渐下降,计算机的CPU速度变得更快,CPU数量以及每个CPU中的内核数量也在不断增加。总的来说,在这些趋势的影响下,提高计算并行化以便充分利用增加的计算能力变得越来越经济。在本章中,我们将着眼于并行循环,这是利用增加的计算能力的最简单方法之一。本章的大部分内容既包含初学者主题,也包含高级主题。

21.1 并行执行循环迭代

观察代码清单21.1中所示的for循环语句和相关代码,以及输出21.1中的相应结果。示例代码调用PiCalculator.Calculate()方法计算pi值的一部分十进制展开,其中参数是所需的总位数以及起始位数。代码中使用的数学方法与本书内容无关,因此将不会深入谈论。但是这个计算的有趣之处在于它是可并行化的,也就是说,将大型任务(例如,计算pi的100万个十进制数字)拆分为任意数量的可以并行运行的小任务非常容易。通常这类计算很容易通过添加并行数量来提高速度。

代码清单21.1 计算pi值的串行算法

输出21.1

上面代码中的for循环同步而且顺序地执行每一次迭代。但是,由于计算pi值的算法可以将计算拆分为独立的部分,因此,只要能做到以正确的顺序将最终的结果组装起来,就没有必要按顺序计算这些部分。想象一下,如果可以让这个循环的所有迭代同时运行会发生什么:每个处理器可以进行一次迭代,并与执行其他迭代的其他处理器并行执行。这样一来,由于迭代可以同时执行,因此理论上处理器的数量越来越多,计算所需的总时间会越来越少。

TPL(基于任务的并行库)提供了一个方便的方法Parallel.For(),它正是用来实现将顺序的循环并行化的。代码清单21.2展示了如何将代码清单21.1中的串行算法改为并行执行。

代码清单21.2 计算pi值的并行算法

代码清单21.2的输出与输出21.1相同,但是在拥有更多CPU的计算机上,其执行时间会显著减少。Parallel.For()API的设计看起来类似于标准的for循环。第一个参数是fromInclusive值(即循环起始值,循环将从该值开始),第二个参数是toExclusive值(即循环结束值,循环将在到达该值之前结束),最后一个参数是Action<int>,作为循环体执行。当以Lambda表达式作为最后一个参数时,代码看起来便与for循环语句很像,不同之处在于现在每个迭代都可以并行执行。与for循环一样,在所有迭代完成之前,对Parallel.For()的调用不会完成。换句话说,当执行到达string.Join()语句时,pi值的计算将全部完成。

请注意,用于最终组装pi值的代码不在循环中。由于pi值计算的部分很可能不会按顺序完成,因此如果在每个独立迭代完成时组装一部分结果,则很可能无法得到正确的组装顺序。除了可能的错误顺序之外,由于代码中的+=操作符不是原子操作,因此还可能引发竞争条件错误。为了解决这两个问题,pi值的每一部分都先暂存在一个数组中,并且确保两次迭代不会访问数组中的同一个元素。只有在计算完pi值的所有部分后,才用string.Join()将它们组合起来。换句话说,我们将组装结果的操作推迟到Parallel.For()循环完成之后。这样就避免了上述的两个可能的错误。

TPL使用与任务调度相同的线程池技术来确保并行循环的性能良好:它将确保CPU不会被过度调度等。

设计规范

如果一个对CPU资源占用较大的计算可以很容易被分割为多个彼此完全独立的部分以任意顺序执行,则要使用并行循环。

TPL也为foreach循环提供了类似的并行方法,如代码清单21.3所示。

代码清单21.3 基于foreach的并行循环

上面代码并行地将files集合中的所有文件进行加密。TPL将决定效率最高的线程数量。

高级主题:TPL如何自动调整执行效率

TPL中默认的任务调度器基于线程池,采用多种启发式算法来调整线程数量,确保程序以最佳性能工作。它使用的两种启发式算法为爬山算法 和工作窃取算法 。

爬山算法在开始阶段不断创建新线程来运行任务,然后监控这些任务的性能。当发现性能开始下降时就减少线程,使性能回升到最佳。

TPL不会将等待执行的任务与任何特定线程相关联。但是,如果正在某个线程上运行的任务本身创建了另一个任务,则新创建的任务会自动与该线程相关联。当新的子任务被调度运行时,它通常与创建它的任务在同一线程上运行。工作窃取算法能够识别工作量过度饱和以及过度枯竭的线程。工作量不足的线程会从过于繁忙的线程“窃取”任务。

这些算法的关键特性是它们使TPL能够动态调整自己的性能,以减轻处理器核心的调度过度、调度不足所产生的性能问题,并平衡可用处理器之间的工作。

TPL通常可以很好地调整自己的性能,但是你也可以向它提供一些运行状况的“提示”以帮助它做得更好。19.3.2节中描述的TPL TaskCreationOptions.LongRunning选项就是这种提示的一个示例。你还可以明确地告诉任务调度器你认为有多少线程最适合为并行循环提供服务。有关更多详细信息,请参阅本章后面的“高级主题:并行循环选项”。

初学者主题:在并行循环中处理AggregateException异常

TPL会捕获与任务相关的异常状况并抛出AggregateException异常。当前任务或者子任务都有可能引发这个异常。这个异常在并行循环中会产生这样的问题:每个并行迭代都可能产生一个异常,因此需要将这些异常收集到一个聚合异常中。请观察代码清单21.4及其输出21.2中的结果。

代码清单21.4 并行循环中的异常处理

输出21.2

上面的代码中只有一个捕捉System.AggregateException异常的catch块,但在输出中却看到了三条异常信息。输出中显示的UnauthorizedAccessException是从AggregateException的InnerExceptions属性中获得。在Parallel.ForEach<T>()循环中,每一个迭代都有可能发生异常,而所有被抛出过的异常都会被包装进System.AggregateException,并通过InnerExceptions属性提供给异常处理程序。

取消并行循环

异步任务不会阻塞调用者线程,除非调用者明确要求等待任务完成(比如使用await关键字)。在这一点上并行循环与异步任务不同。并行循环一旦开始执行,在所有迭代完成之前不会自行返回。因此,当需要取消并行循环时,通常需要从执行并行循环的线程以外的线程发起取消请求。在代码清单21.5中,我们使用Task.Run()调用Parallel.ForEach<T>()。通过这种方式,可以异步地查询并行循环的执行状态,并且还可以允许代码提示用户“按任意键退出”。

代码清单21.5 取消并行循环

并行循环使用与任务相同的取消令牌机制。ForEach()方法的其中一个重载版本接收一个ParallelOptions类型参数。你需要先创建一个CancellationTokenSource对象作为取消令牌,然后创建一个ParallelOptions类型的并行参数对象并将取消令牌包装进参数对象,最后在并行ForEach()时提供参数对象,便可将取消令牌与即将运行的并行循环相关联。当需要时可以调用已关联令牌的Cancel()方法提前终止并行循环。

请注意,如果取消并行循环,框架会通过检查IsCancellationRequested属性来阻止任何尚未开始的迭代启动,而正在执行的迭代将继续运行到它们各自的正常终点。此外,即使在所有迭代均已完成后调用Cancel(),框架仍会发送取消事件。(可通过cts.Token.Register()注册监听事件。)

除了监听取消事件外,ForEach()方法还会通过抛出OperationCanceledException异常来通知执行被取消。鉴于本示例中的取消是预期的,所以异常被捕获并被忽略,程序利用捕获异常的机会显示“comceling...”,然后在退出前显示一行星号。

高级主题:并行循环选项

可以通过Parallel.For()和Parallel.ForEach<T>()带有ParallelOptions参数的重载版本控制最大并行度(即计划同时运行的线程数)。虽然这样做通常不是必需的,但是在某些特定情况下,开发者可能对特定算法或环境有更多了解,因此更改最大并行度有时很有意义。这些情况包括但不限于:

·当需要分析或者调试程序问题时,可以通过将最大并行度设定为1以确保循环的每一次迭代都顺序执行。

·影响并行度的外部因素(如硬件配置等)明确已知。例如,如果并行操作需要使用多个USB端口,那么创建多于可用端口数量的线程很可能没有意义。

·应用场景中具有长时间运行的循环迭代(例如,几分钟或几小时)。线程池无法区分长时间运行的迭代和阻塞,因此最终可能导致引入许多新线程,而所有这些线程都将被for循环迭代消耗。随着时间的推移,这会导致进程中出现大量线程。

要控制最大并行度,需要设置ParallelOptions对象上的MaxDegreeOfParallelism属性。

可以使用ParallelOptions对象的TaskScheduler属性来指定自定义任务调度程序。例如,应用程序中有一个用于响应用户单击“下一步”按钮的异步事件处理程序。如果用户多次点击该按钮,你可能希望使用自定义任务调度程序来优先调度最新创建的任务,而不是优先调度等待时间最长的任务。任务调度程序可以决定任务执行的优先顺序。

ParallelOptions对象还有一个CancellationToken属性,该属性可用于与循环通信,通知循环不再进一步迭代。此外,循环的调用者也可以通过该属性得知循环是否被取消执行。

高级主题:中断并行循环

与标准for循环支持break关键字一样,Parallel.For()循环也支持“breaking”(中断)循环并取消任何进一步迭代的操作。然而,由于涉及并行执行,因此这里的“中断”表示在中断迭代之后不应开始新的迭代,但是所有当前正在执行的迭代都将继续运行完成。

如前面的“高级主题:并行循环选项”中所述,要中断并行循环,可以使用取消令牌并在另一个线程上取消它。除此之外,也可以使用Parallel.For()方法的另一个重载版本,该版本的循环体委托方法接受两个参数:索引和ParallelLoopState对象。当希望在循环体内部中断循环时可以调用ParallelLoopState对象的Break()或Stop()方法。Break()方法指示不再需要执行索引值高于当前值的迭代;Stop()方法表明根本不需要运行更多的迭代。

例如,假设有一个Parallel.For()循环将执行10次迭代。其中一些迭代可能比其他迭代运行得更快,并且任务调度程序不保证它们会以任何特定顺序运行。假设迭代1已经完成;迭代3、5、7和9正在“进行中”并被安排到四个不同的线程;迭代5和7都调用Break()。在这种情况下,迭代6和8就永远不会开始了,但是迭代2和4仍会被调度执行。迭代3和9仍将正常运行完成,因为它们在中断发生时已经开始了。

Parallel.For()和Parallel.ForEach<T>()方法返回ParallelLoopResult对象,该对象包含了有关循环执行情况及结果的信息。此对象具有以下属性:

1.IsCompleted是一个boolean类型属性,它标志着是否所有迭代都被调度执行。

2.LowestBreakIteration属性为发出终止循环指令的最小迭代号,类型为long?。如果为null,则说明循环正常结束,没有被打断。

所以在前面的“10次迭代”的示例中,循环停止后,IsCompleted值将为false,而LowestBreakIteration值将为5。

21.2 并行执行LINQ查询

正如可以使用Parallel.For()并行执行循环一样,也可以使用Parallel LINQ API(简称PLINQ)并行执行LINQ查询。一个简单的非并行LINQ表达式示例如代码清单21.6所示,在代码清单21.7中,我们将其修改为并行运行。

代码清单21.6 LINQ Select()

在代码清单21.6中,LINQ查询使用Select()标准查询方法来加密字符串序列中的每个字符串并将结果序列转换为列表 [1] 。由于在这个操作中,每个加密都可能是一个高延迟的处理器绑定操作,因此可以考虑分配给另一个CPU上的工作线程。

代码清单21.7展示了如何修改代码清单21.6,以便并行执行加密字符串的代码。

代码清单21.7 并行LINQ Select()

如代码清单21.7所示,启用并行支持只需要非常小的更改,所涉及的只是一个标准查询方法AsParallel(),它可以在静态类System.Linq.ParallelEnumerable中找到。这个简单的扩展方法告诉运行时可以并行执行查询。结果是在具有多个可用CPU的机器上,执行查询所花费的总时间可以显著缩短。

System.Linq.ParallelEnumerable是在Microsoft .NET Framework 4.0中引入的,用于启用PLINQ的引擎,包括在System.Linq.Enumerable上可用的查询方法的超集。因此,它提供的API可为所有常见查询方法提供性能改进,包括用于排序、过滤(Where())、投影(Select())、连接、分组和聚合的那些方法。代码清单21.8展示了如何进行并行排序。

代码清单21.8 并行LINQ和标准查询方法

如代码清单21.8所示,调用并行版本只涉及调用AsParallel()扩展方法。请注意,并行标准查询方法返回的结果类型是ParallelQuery<T>或OrderedParallelQuery<T>,两者都会提示编译器应该继续使用并行版本的标准查询操作。

由于查询表达式只是个语法糖,它与代码清单21.5和21.6中使用的方法调用形式的查询方法本质相同,因此查询表达式也可以和AsParallel()一起使用。清单21.9显示了使用查询表达式语法并行执行分组操作的示例。

代码清单21.9 并行LINQ和查询表达式

在前面的示例代码中,各种循环迭代或查询转换为并行执行都很简单。然而有一点需要尤其注意:不要让多个线程同时不恰当地访问和修改同一内存,这样做会导致竞争条件错误。我们将在第22章中深入讨论这部分内容。

本章前面提到过,Parallel.For()和Parallel.ForEach<T>()方法将收集并行迭代期间抛出的任何异常,然后抛出一个包含所有原始异常的聚合异常,而PLINQ操作也不例外。也就是说,它们也有可能出于类似的原因返回多个异常:当查询逻辑在每个元素上并行运行时,在每个元素上执行的代码可以独立抛出异常。不出所料,PLINQ采用与并行循环和TPL完全相同的方式应对这种情况:并行查询期间抛出的多个异常可通过AggregateException的InnerExceptions属性访问获得。因此,只要将PLINQ查询包装在具有System.AggregateException异常类型的try/catch块中,即可处理每次迭代中未处理的任何异常。

取消PLINQ查询

并不意外的是,取消请求模式也可用于PLINQ查询。代码清单21.10(和输出21.3)提供了一个示例。PLINQ与并行循环有两点相似之处:首先,取消的PLINQ查询也会抛出System.OperationCanceledException类型的异常;其次,执行PLINQ查询也是在调用线程上的同步操作。因此,一种常见的技术是将并行查询包装在运行于另一个线程上的任务中,以便当前线程可以在必要时取消它,这种方法本质上与代码清单21.5中使用的解决方案相同。

代码清单21.10 取消PLINQ查询

输出21.3

与并行循环或异步任务类似,取消PLINQ查询也需要使用取消令牌CancellationToken,可以通过创建CancellationTokenSource的对象获得取消令牌。然而PLINQ支持取消的方式略有不同:通过IEnumerable的AsParallel()方法返回的ParallelQuery<T>对象包含一个WithCancellation()扩展方法,取消令牌对象需要通过该方法传入,PLINQ并没有为每个查询方法提供一个重载版本以接受取消令牌对象。CancellationTokenSource的对象通过WithCancellation()传入之后,便可以调用其Cancel()方法取消并行查询,因为它检查Cancellation Token上的IS Cancellation Requested属性。

如前所述,取消PLINQ查询将抛出异常而不是返回完整结果。如果PLINQ查询可能需要取消,一种常见的做法是将查询包装在try块中并捕获OperationCanceledException。代码清单21.10中使用的第二种常用技术是将CancellationToken传递给ParallelEncrypt()并作为Run()的第二个参数。这将导致task.Wait()抛出一个AggregateException,其InnerException属性将被设置为TaskCanceledException。然后可以捕获聚合异常,就像从并行操作中捕获任何其他异常一样。

[1] 代码中的ToList()操作即转换为列表。——译者注

21.3 小结

在本章中,我们讨论了如何将TPL Parallel类用于for和foreach类型的循环。此外,通过System.Linq中包含的AsParallel()扩展方法,演示了如何并行执行LINQ查询。通过这些示例代码不难看出:并行迭代是引入并行执行的最简单方法之一。尽管仍然需要注意竞争条件和死锁,但如果不在并行循环的迭代中共享数据,则与直接使用异步任务相比,这些问题发生的可能性要小得多。最后留给程序员的问题就是从程序中找到可以从并行执行中受益的CPU密集型的代码块,并将它们转换成并行执行。

第22章 线程同步

第21章讨论了使用TPL和PLINQ进行多线程编程的细节,但刻意避开了线程同步的主题。它的作用是在避免死锁的同时防止出现竞态条件。线程同步是本章的主题。

先来看一个访问共享数据时不进行线程同步的多线程例子。这会造成竞态条件,数据完整性会被破坏。从这个例子出发,我们解释为何需要线程同步。然后介绍进行线程同步的各种机制和最佳实践。

在本书前几版中,本章还用大量篇幅讨论了额外的多线程处理模式,并讨论了各种计时器回调机制。但由于现在有了async/await模式,所以这些机制基本都被替换掉了,除非要针对C# 5.0/.NET 4.5之前的框架进行编程。

注意本章只用TPL,所以这些示例在Microsoft .NET Framework 4之前的版本中无法编译。但除非特别标识为Microsoft .NET Framework 4 API,否则限定Microsoft .NET Framework 4唯一的原因就是使用了System.Threading.Tasks.Task类来执行异步操作。所以,只需修改代码来实例化一个System.Threading.Thread,再调用Thread.Join()来等待线程执行,大多数例子都可以在早期的Microsoft .NET Framework上编译了。

不过,本章用来开始任务的API是自.NET 4.5引入的System.Threading.Tasks.Task.Run()。如第19章所述,该方法比System.Threading.Tasks.Task.Factory.StartNew()好,因其更简单,且能满足大多数需要。如必须使用.NET 4,请将Task.Run()改为Task.Factory.StartNew(),其他任何地方都不需要修改。(正是由于这个原因,如只是使用了这个方法,本章不专门强调代码是“.NET 4.5专用”的。)

22.1 线程同步的意义

运行新线程是相当简单的编程任务。多线程编程的复杂性在于识别多个线程能同时安全访问的数据。程序必须对这种数据进行同步,通过防止同时访问来实现“安全”。来看看代码清单22.1的例子。

代码清单22.1 未同步的状态

输出22.1展示了代码清单22.1的一个可能的输出结果。

输出22.1

注意代码清单22.1的输出不是0。如Decrement()是直接(顺序)调用的,输出就是0。然而,异步调用Decrement()会发生竞态条件,因为_Count++和_Count--语句中单独的步骤会发生交错。(第19章开头的“初学者主题:多线程术语”讲过,一个C#语句可能涉及好几个步骤。)来看看表22.1的示例执行情况。

表22.1展示了并行执行(或线程上下文切换)的情况。从一列中的指令切换到另一列,就会发生线程上下文切换。一行结束之后的_Count值在最后一列中显示。在这个示例执行中,_Count++执行了两次,而_Count--只执行了一次。然而,最终的_Count值是0,而不是1。将结果拷贝回_Count相当于取消同一个线程读取_Count以来对_Count值进行的任何修改。

表22.1 示例伪代码执行

代码清单22.1的问题在于它造成了一个竞态条件。多个线程同时访问相同的数据元素时,就会出现这个情形。正如这个示例执行过程展示的那样,多个线程同时访问相同的数据元素,可能破坏数据的完整性(即使是在一台单处理器的电脑上)。为解决这个问题,代码必须围绕数据进行同步。若能同步多个线程对代码或数据的并发访问,就说这些代码和数据是线程安全 的。

关于变量读写的原子性,有一个重点需要注意。假如类型的大小不超过一个本机(指针大小的)整数,“运行时”就保证该类型不会被部分性地读取或写入。所以,64位操作系统保证能够原子性地读写一个long(64位)。但128位变量(比如decimal)的读写就不保证是原子性的。所以,通过写操作来更改decimal变量时,可能会在仅仅拷贝了32位之后被打断,造成以后读取一个不正确的值,这称为一次torn read(被撕裂的读取)。

初学者主题:多个线程和局部变量

注意局部变量没必要同步。局部变量加载到栈上,而每个线程都有自己的逻辑栈。因此,针对每个方法调用,每个局部变量都有自己的实例。局部变量在不同方法调用之间默认不共享;同样地,在多个线程之间也不共享。

但这不是说局部变量完全没有并发性问题,因为代码可能轻易向多个线程公开局部变量 [1] 。例如,在循环迭代之间共享一个局部变量的并行for循环就会公开变量,使其能被并发访问,从而造成一个竞态条件,如代码清单22.2所示。

代码清单22.2 未同步的局部变量

本例在一个并行for循环中访问x(一个局部变量),使多个线程可以同时修改它,造成和代码清单22.1非常相似的竞态条件。即使x新增和递减相同的次数,输出也不一定是0。

22.1.1 用Monitor同步

为同步多个线程,防止它们同时执行特定代码段,需要用监视器 (monitor)来阻止第二个线程进入受保护的代码段,直到第一个线程退出那个代码段。监视器功能由System.Threading.Monitor类提供。为标识受保护代码段的开始和结束位置,需分别调用静态方法Monitor.Enter()和Monitor.Exit()。

代码清单22.3演示了显式使用Monitor类来进行同步。要记住的重点是,在Monitor.Enter()和Monitor.Exit()这两个调用之间,所有代码都要用try/finally块包围起来。否则受保护代码段内发生的异常可能造成Monitor.Exit()永远无法调用,无限阻塞其他线程。

代码清单22.3 显式使用监视器来同步

输出22.2展示了代码清单22.3的结果。

输出22.2

Monitor.Enter()和Monitor.Exit()这两个调用通过共享作为参数传递的同一个对象引用(本例是_Sync)来关联。获取lockTaken的Monitor.Enter()重载方法是从.NET 4.0开始才有的。在此之前没有lockTaken参数,无法可靠地捕捉Monitor.Enter()和try块之间发生的异常。让try块紧跟在Monitor.Enter()调用的后面,在发布(release)代码中非常可靠,因为JIT禁止出现像这样的任何异步异常。但除try块以外的其他任何东西紧跟在Monitor.Enter()后面,包括编译器可能在调试(debug)代码中注入的任何指令,都可能妨碍JIT可靠地从try块中返回。所以,如果真的发生异常,它会造成锁的泄漏(锁一直保持已获取的状态),而不是执行finally块并释放锁。另一个线程试图获取锁的时候,就可能造成死锁。总之,在.NET 4.0之前,总是在Monitor.Enter()之后跟随一个try/finally{Monitor.Exit(_Sync))}块。

Monitor还支持Pulse()方法,允许线程进入“就绪队列”(ready queue),指出下一个就轮到它获得锁(并可开始执行)。这是同步生产者–消费者模式的一种常见方式,目的是保证除非有“生产”,否则就没有“消费”。拥有监视器(通过调用Monitor.Enter())的生产者线程调用Monitor.Pulse()通知消费者线程(它可能已调用了Monitor.Enter()),一个项(item)已准备好供消费,所以请“准备好”(get ready)。一个Pulse()调用只允许一个线程(本例的消费者)进入就绪队列。生产者线程调用Monitor.Exit()时,消费者线程将取得锁(Monitor.Enter()结束)并进入关键执行区域 [2] 以开始“消费”那个项。消费者处理好等待处理的项以后,就调用Exit(),从而允许生产者(当前正由Monitor.Enter()阻塞)再次生产其他项。在本例中,一次只有一个线程进入就绪队列,确保没有“生产”就没有“消费”,反之亦然。

22.1.2 使用lock关键字

由于多线程代码要频繁使用Monitor来同步,同时try/finally块很容易被人遗忘,所以C#提供了特殊关键字lock来处理这种锁定同步模式。代码清单22.4演示了如何使用lock关键字,结果如输出22.3所示。

代码清单22.4 用lock关键字同步

输出22.3

将要访问_Count的代码段锁定了之后(用lock或者Monitor),Main()和Decrement()方法就是线程安全的。换言之,可从多个线程中同时安全地调用它们。(C# 4.0之前的概念是一样的,只是编译器生成的代码要依赖于没有lockTaken参数的Monitor.Enter()方法,而且Monitor.Enter()要在try块之前调用。)

同步以牺牲性能为代价。例如,代码清单22.4的执行时间比代码清单22.1长得多,这证明与直接递增和递减_Count相比,lock的速度相对较慢。

即使为了同步的需要可以忍受lock的速度,也不要在多处理器计算机中不假思索地添加同步来避免死锁和不必要的同步(也许本来可以并行执行的)。对象设计的最佳实践是对可变的静态状态进行同步(永远不变的东西不必同步),不同步任何实例数据。如允许多个线程访问特定对象,那么必须为对象提供同步。任何要显式地和线程打交道的类通常应保证实例在某种程度上的线程安全。

初学者主题:返回Task但不用await

注意在代码清单22.1中,虽然Task.Run(()=>Decrement())返回一个Task,但并未使用await操作符。原因是在C# 7.1之前,Main()不支持使用async。但如代码清单22.5所示,现在可以重构代码来使用await/async模式。

代码清单22.5 C# 7.1的async Main()

22.1.3 lock对象的选择

无论使用lock关键字还是显式使用Monitor类,都必须小心地选择lock对象。

在前面的例子中,同步变量_Sync被声明为私有和只读。声明为只读是为了确保在Monitor.Enter()和Monitor.Exit()调用之间,其值不会发生改变。这就在同步块的进入和退出之间建立了关联。类似地,将_Sync声明为私有,是为了确保类外的同步块不能同步同一个对象实例,这会造成代码阻塞。

假如数据是公共的,那么同步对象可以是公共的,使其他类能用同一个同步对象实例来同步。但这会更难防止死锁。幸好对这个模式的需求很少。对于公共数据,最好完全在类的外部同步,允许调用代码为它自己的同步对象获取锁。

同步对象不能是值类型,这一点很重要。在值类型上使用lock关键字,编译器会报错。(但如果显式访问System.Threading.Monitor类,而不是通过lock,那么编译时不会报错。相反,代码会在调用Monitor.Exit()时抛出异常,指出无对应的Monitor.Enter()调用。)使用值类型时,“运行时”会创建值的拷贝,把它放到堆中(装箱),并将装箱的值传给Monitor.Enter()。类似地,Monitor.Exit()会接收到原始变量的一个已装箱拷贝。结果是Monitor.Enter()和Monitor.Exit()接收到了不同的同步对象实例,所以两个调用失去了关联性。

22.1.4 为什么要避免锁定this、typeof(type)和string

一个貌似合理的模式是锁定代表类中实例数据的this关键字,以及为静态数据锁定从typeof(type)(例如typeof(MyType))获取的类型实例。在这种模式下,使用this可为与特定对象实例关联的所有状态提供同步目标;使用typeof(type)则为一个类型的所有静态数据提供同步目标。但这样做的问题在于,在另一个完全不相干的代码块中,可能创建一个完全不同的同步块,而这个同步块的同步目标可能就是this(或typeof(type))所指向的同步目标。换言之,虽然只有实例自身内部的代码能用this关键字来阻塞,但创建实例的调用者仍可将那个实例传给一个同步锁。

结果就是对两套不同的数据进行同步的两个同步块可能相互阻塞。虽然看起来不太可能,但共享同一个同步目标可能影响性能,极端的时候甚至会造成死锁。所以,请不要在this或typeof(type)上锁定。更好的做法是定义一个私有只读字段,除了能访问它的那个类之外,没有谁能在它上面阻塞。

要避免的另一个锁定类型是string,这是因为要考虑到字符串留用 [3] (string interning)问题。如同一个字符串常量在多个位置出现,那么所有位置都可能引用同一个实例,使锁定的范围大于预期。

总之,锁定的目标应该是object类型的单位同步上下文实例(per-synchronization context instance,例如前面说的私有只读字段)。

设计规范

·避免锁定this、typeof()或字符串

·要为同步目标声明object类型的一个单独的只读同步变量。

22.1.5 避免用MethodImplAttribute同步

.NET 1.0引入的一个同步机制是MethodImplAttribute。和MethodImplOptions.Synchronized方法配合,该特性能将一个方法标记为已同步,确保每次只有一个线程执行方法。为此,JIT编译器本质上会将方法看成是被lock(this)包围;如果是静态方法,则看成是已在类型上锁定。像这样的实现意味着,方法以及在同一个类中的其他所有方法,只要用相同的特性和枚举参数进行了修饰,它们事实上就是一起同步的,而不是“各顾各”。换言之,在同一个类中,如果两个或多个方法都用该特性进行了修饰,那么每次只能执行其中一个。一个方法执行时,除了会阻塞其他线程对它自己的调用,还会阻塞对类中其他具有相同修饰的任何方法的调用。此外,由于同步在this上(更糟的情况是在类型上)进行,所以上一节讲过的lock(this)(更糟的情况是针对静态数据,在从typeof(type)获取的类型上锁定)存在的问题在这里同样会发生。因此,最佳实践是完全避免使用该特性。

设计规范

·避免用MethodImplAttribute同步。

22.1.6 将字段声明为volatile

编译器和/或CPU有时会对代码进行优化,使指令不按照它们的编码顺序执行,或干脆拿掉一些无用指令。若代码只在一个线程上执行,像这样的优化无伤大雅。但对于多个线程,这种优化就可能造成出乎预料的结果,因为优化可能造成两个线程对同一字段的读写顺序发生错乱。

解决该问题的一个方案是用volatile关键字声明字段。该关键字强迫对volatile字段的所有读写操作都在代码指示的位置发生,而不是在通过优化而生成的其他某个位置发生。volatile修饰符指出字段容易被硬件、操作系统或另一个线程修改。所以这种数据是“易变的”(volatile),编译器和“运行时”要更严谨地处理它。

一般很少使用volatile修饰符。即便使用,也可能因为疏忽而使用不当。lock比volatile更好,除非对volatile的用法有绝对的把握。

22.1.7 使用System.Threading.Interlocked类

到目前为止讨论的互斥(排他)模式提供了在一个进程(AppDomain)中处理同步的一套基本工具。但是,用System.Threading.Monitor进行同步代价很高。除了使用Monitor,还有一个备选方案,它通常直接由处理器支持,而且面向特定的同步模式。

代码清单22.6将_Data设为新值——只要它之前的值是null。正如方法名(Compare-Exchange)揭示的那样,这是一个比较/交换(Compare/Exchange)模式。在这里,不需要手动锁定具有等价行为的比较和交换代码。相反,Interlocked.CompareExchange()方法内建了同步机制,它同样会检查null值,如果值等于第二个参数的值,就更新第一个参数。表22.2总结了Interlocked类支持的其他同步方法。

代码清单22.6 用System.Threading.Interlocked同步

表22.2 Interlock提供的与同步相关的方法

其中大多数方法都进行了重载,支持其他数据类型(例如long)签名。表22.2提供的是常规签名和描述。

注意,Increment()和Decrement()可以在代码清单22.5中替换同步的“++”和“--”操作符,这样可获得更好的性能。还要注意,如一个不同的线程使用一个非Interlocked提供的方法来访问location,那么两个访问将不会得到正确的同步。

22.1.8 多个线程时的事件通知

开发者容易忽视触发事件时的同步问题。代码清单22.7展示了非线程安全的事件发布代码。

代码清单22.7 触发事件通知

只要该方法和事件订阅者之间没有竞态条件,代码就是有效的。但这段代码不是原子性的,所以多个线程可能造成竞态条件。从检查OnTemperatureChange是否为null到实际触发事件这段时间里,OnTemperatureChange可能被设为null,导致抛出一个NullReferenceException。换言之,如委托可能由多个线程同时访问,就需同步委托的赋值和触发。

C# 6.0为这个问题提供了轻松的解决方案。使用空条件操作符就可以了。

空条件操作符专门设计为原子性操作,所以这个委托调用实际是原子性的。显然,关键在于记得使用空条件操作符。

而在C# 6.0之前,虽然要写更多的代码,但线程安全的委托调用也不是很难实现。关键在于,用于添加和删除侦听器的操作符是线程安全的,而且是静态的(操作符重载通过静态方法完成)。为修正代码清单22.7使其变得线程安全,需创建一个拷贝,检查拷贝是否为null,再触发该拷贝(参见代码清单22.8)。

代码清单22.8 线程安全的事件通知

由于委托是引用类型,所以有人觉得奇怪:为什么赋值一个局部变量,再触发那个局部变量,就足以使null检查成为线程安全的操作?由于localOnChange和OnTemperature-Change指向同一位置,所以有人会认为:OnTemperatureChange中的任何改变都会在localOnChange中反映出来。

但实情并非如此。对OnTemperatureChange+=<listener>的任何调用都不会为OnTemperatureChange添加新委托。相反,会为它赋予一个全新多播委托,而不会对原始多播委托(localOnChange也指向该委托)产生任何影响。这就使代码成为线程安全的,因为只有一个线程会访问localOnChange实例。增删侦听器,OnTemperatureChange会成为全新的实例。

22.1.9 同步设计最佳实践

考虑到多线程编程的复杂性,有几条最佳设计实践可供参考。

1.避免死锁

同步的引入带来了死锁的可能。两个或更多线程都在等待对方释放一个同步锁,就会发生死锁。例如,线程1请求_Sync1上的锁,并在释放_Sync1锁之前,请求_Sync2上的锁。与此同时,线程2请求_Sync2上的锁,并在释放_Sync2锁之前,请求_Sync1上的锁。这就埋下了发生死锁的隐患。假如线程1和线程2都在获得第二个锁之前成功获得了它们请求的第一个锁(分别是_Sync1和_Sync2),就会实际地发生死锁。

死锁的发生必须满足以下4个基本条件。

(1)排他或互斥 (Mutual exclusion):一个线程(Thread A)独占一个资源,没有其他线程(Thread B)能获取相同的资源。

(2)占有并等待 (Hold and wait):一个排他的线程(Thread A)请求获取另一个线程(Thread B)占有的资源。

(3)不可抢先 (No preemption):一个线程(Thread A)占有的资源不能被强制拿走(只能等待Thread A主动释放它锁定的资源)。

(4)循环等待条件 (Circular wait condition):两个或多个线程构成一个循环等待链,它们锁定两个或多个相同的资源,每个线程都在等待链中下一个线程占有的资源。

移除其中任何一个条件,都能阻止死锁的发生。

有可能造成死锁的一个情形是,两个或多个线程请求独占对相同的两个或多个同步目标(资源)的所有权,且以不同顺序请求锁。如果开发者小心一些,保证多个锁总是以相同顺序获得,就可避免该情形。发生死锁的另一个原因是不可重入 (reentrant)的锁。如果来自一个线程的锁可能阻塞同一个线程(换言之,线程重新请求同一个锁),这个锁就是不可重入的。例如,假定Thread A获取一个锁,然后重新请求同一个锁,但锁已被它自己拥有而造成阻塞,那么这个锁就是不可重入的,额外的请求会造成死锁。

lock关键字生成(通过底层Monitor类)的代码是可重入的。但如22.1.10节要讲到的那样,有些类型的锁不可重入。

2.何时提供同步

前面讲过,所有静态数据都应该是线程安全的。所以,同步需围绕可变的静态数据进行。这通常意味着程序员应声明私有静态变量,并提供公共方法来修改数据。在需要多线程访问的情况下,这些方法要在内部处理好同步问题。

相反,实例数据不需要包含同步机制。同步会显著降低性能,并增大争夺锁或死锁的概率。除了显式设计成由多个线程访问的类之外,程序员在多个线程中共享对象时,应针对要共享的数据解决好它们自己的同步问题。

3.避免不必要的锁定

在不破坏数据完整性的前提下,要尽量避免不必要的同步。例如,在线程之间使用不可变的类型,避免对同步的需要(这个方式的价值在F#这样的函数式编程语言中得到了证明)。类似地,避免锁定本来就是线程安全的操作,比如对小于本机(指针大小)整数的值的读写,这种操作本来就是原子性的。

设计规范

·不要以不同顺序请求相同两个或更多同步目标的排他所有权。

·要确保同时持有多个锁的代码总是相同顺序获得这些锁。

·要将可变的静态数据封装到具有同步逻辑的公共API中。

·避免同步对不大于本机(指针大小)整数的值的简单读写操作,这种操作本来就是原子性的。

22.1.10 更多同步类型

除System.Threading.Monitor和System.Threading.Interlocked之外,还存在着其他几种同步技术。

1.System.Threading.Mutex

System.Threading.Mutex在概念上和System.Threading.Monitor类几乎完全一致(没有Pulse()方法支持),只是lock关键字用的不是它,而且可命名不同的Mutex来支持多个进程之间的同步。可用Mutex类同步对文件或者其他跨进程资源的访问。由于Mutex是跨进程资源,所以从.NET 2.0开始允许通过一个System.Security.AccessControl.MutexSecurity对象来设置访问控制。Mutex类的一个用处是限制应用程序不能同时运行多个实例,如代码清单22.9所示。

代码清单22.9 创建单实例应用程序

运行应用程序的第一个实例,会得到输出22.4的结果。

输出22.4

保持第一个实例的运行状态,再运行应用程序的第二个实例,会得到输出22.5的结果。

输出22.5

在上例中,应用程序在整个计算机上只能运行一次,即使它由不同的用户启动。要限制每个用户最多只能运行一个实例,需要在为mutexName赋值时添加System.Environment.UserName(要求Microsoft .NET Framework或.NET Standard 2.0)作为后缀。

Mutex派生自System.Threading.WaitHandle,所以它包含WaitAll()、WaitAny()和SignalAndWait()方法,可自动获取多个锁(这是Monitor类不支持的)。

2.WaitHandle

Mutex的基类是System.Threading.WaitHandle。后者是由Mutex、EventWaitHandle和Semaphore等同步类使用的一个基础同步类。WaitHandle的关键方法是WaitOne(),它有多个重载版本。这些方法会阻塞当前线程,直到WaitHandle实例收到信号或者被设置(调用Set())。WaitOne()的几个重载版本允许等待不确定的时间:void WaitOne(),等待1毫秒;bool WaitOne(int milliseconds),等待指定毫秒;bool WaitOne(TimeSpan timeout),等待一个TimeSpan。对于那些返回Boolean的版本,只要WaitHandle在超时前收到信号,就会返回一个true值。

除了WaitHandle实例方法,还有两个核心静态成员:WaitAll()和WaitAny()。和它们的实例版本相似,这两个静态成员也支持超时。此外,它们要获取一个WaitHandle集合(以一个数组的形式),使它们能响应来自集合中的任何WaitHandle的信号。

关于WaitHandle最后要注意的一点是,它包含一个SafeWaitHandle类型的、实现了IDisposable的句柄。所以,当不再需要WaitHandle时要对它们进行资源清理(dispose)。

3.重置事件类:ManualResetEvent和ManualResetEventSlim

前面说过,如不加以控制,一个线程的特定指令相对于另一个线程中的指令的执行时机是不确定的。对这种不确定性进行控制的另一个办法是使用重置事件(reset event)。虽然名称中有事件一词,但重置事件和C#的委托以及事件没有任何关系。重置事件用于强迫代码等候另一个线程的执行,直到获得事件已发生的通知。它们尤其适合用来测试多线程代码,因为有时需要先等待一个特定的状态,才能对结果进行验证。

重置事件类型包括System.Threading.ManualResetEvent和Microsoft .NET Framework 4新增的轻量级版本System.Threading.ManualResetEventSlim。(如同稍后的“高级主题”讨论的那样,还有第三个类型,即System.Threading.AutoResetEvent,但程序员应避免用它,尽量用前两个类型。)它们提供的核心方法是Set()和Wait()(ManualResetEvent提供的称为WaitOne())。调用Wait()方法会阻塞一个线程的执行,直到一个不同的线程调用Set(),或者直到设定的等待时间结束(超时)。代码清单22.10演示了具体过程,输出22.6展示了结果。

代码清单22.10 等待ManualResetEventSlim

输出22.6

代码清单22.10首先实例化并启动一个新的Task。表22.3展示了执行路径,其中每一列都代表一个线程。如代码出现在同一行,表明不确定哪一边先执行。

表22.3 采用ManualResetEvent同步的执行路径

调用重置事件的Wait()方法(或调用ManualResetEvent的WaitOne()方法)会阻塞当前调用线程,直到另一个线程向其发出信号,并允许被阻塞的线程继续。但除了阻塞不确定时间之外,Wait()和WaitOne()还有一些重载版本,允许用一个参数(毫秒或TimeSpan对象)指定最长阻塞时间,从而阻塞当前线程确定的时间。如指定了超时期限,在重置事件收到信号前超时,WaitOne()将返回false值。ManualResetEvent.Wait()还有一个版本可获取一个取消标记,从而允许取消请求(参见第19章的描述)。

ManualResetEventSlim和ManualResetEvent的区别在于,后者默认使用核心同步,而前者进行了优化——除非万不得已,否则会尽量避免使用核心机制。因此,ManualReset-EventSlim的性能更好,虽然它可能占用更多CPU周期。一般情况下应选用Manual-ResetEventSlim,除非需要等待多个事件,或需跨越多个进程。

注意重置事件实现了IDisposable,所以不需要的时候应对其进行资源清理(dispose)。代码清单22.10用一个using语句来做这件事情。(CancellationTokenSource包含一个ManualResetEvent,这正是它也实现了IDisposable的原因。)

System.Threading.Monitor的Wait()和Pulse()方法在某些情况下提供了和重置事件类似的功能,虽然两者不尽相同。

高级主题:尽量用ManualResetEvent和信号量而不要用AutoResetEvent

还有第三个重置事件,即System.Threading.AutoResetEvent。和ManualReset-Event相似,它允许线程A通知线程B(通过一个Set()调用)线程A已抵达代码中的特定位置。区别在于,AutoResetEvent只解除一个线程的Wait()调用所造成的阻塞:线程A在通过自动重置的门之后会自动恢复锁定。使用自动重置事件,很容易在编写生产者线程时发生失误,导致它的迭代次数多于消费者线程。因此,一般情况下最好使用Monitor的Wait()/Pulse()模式,或者使用一个信号量(如少于n个线程能参与一个特定的阻塞)。

和AutoResetEvent相反,除非显式调用Reset(),否则ManualResetEvent不会恢复到未收到信号之前 [4] 的状态。

4.Semaphore/SemaphoreSlim和CountdownEvent

Semaphore/SemaphoreSlim在性能上的差异和ManualResetEvent/ManualResetEventSlim一样。ManualResetEvent/ManualResetEventSlim提供了一个要么打开要么关闭的锁(就像一道门)。和它们不同的是,信号量(semaphore)只限制在一个关键执行区域中同时通过n个调用。信号量本质上是保持了对资源池的一个计数。计数为0就阻止对资源池更多访问,直到其中的一个资源返回。有可用资源后,就可把它拿给队列中的下一个已阻塞请求。

CountdownEvent和信号量相似,只是它实现的是反向同步。不是阻止对已枯竭资源池的访问,而是只有在计数为0时才允许访问。例如,假定一个并行操作是下载多只股票的价格。只有在所有价格都下载完毕之后,才能执行一个特定的搜索算法。这种情况下可用CountdownEvent对搜索算法进行同步,每下载一只股票,就使计数递减1。计数为0才开始搜索。

注意SemaphoreSlim和CountdownEvent自Microsoft .NET Framework 4引入。.NET 4.5为前者添加了一个SemaphoreSlim.WaitAsync()方法,允许在等待进入信号量时使用TAP [5] 。

5.并发集合类

Microsoft.NET Framework 4还引入了一系列并发集合类。这些类专门用来包含内建的同步代码,使它们能支持多个线程同时访问而不必关心竞态条件。表22.4总结了这些类。

表22.4 并发集合类

*实现了IProducerConsumerCollection<T>的集合类

可利用并发集合实现的一个常见模式是生产者和消费者的线程安全访问。实现了IProducerConsumerCollection<T>的类(表22.4中用*标注)是专门为了支持这个模式而设计的。这样一个或多个类可将数据写入集合,而一个不同的集合将其读出并删除。数据添加和删除的顺序由实现了IProducerConsumerCollection<T>接口的单独集合类决定。

.NET/dotnet Core Frameworks还以NuGet包的形式提供了一个额外的不可变集合库,称为System.Collections.Immutable。不可变集合的好处在于能在线程之间自由传递,不用关心死锁或居间更新的问题。由于不可修改,所以中途不会发生更新。这使集合天生就是线程安全的(不需要为访问加锁)。

22.1.11 线程本地存储

某些时候,使用同步锁可能导致让人无法接受的性能和伸缩性问题。另一些时候,围绕特定数据元素提供同步可能过于复杂,尤其是在以前写好的原始代码的基础上进行修补时。

同步的一个替代方案是隔离,而实现隔离的一个办法就是使用线程本地存储 。利用线程本地存储,线程就有了专属的变量实例。这样就没有同步的必要了,因为对只在单线程上下文中出现的数据进行同步是没有意义的。线程本地存储的实现有两个例子,分别是ThreadLocal<T>和ThreadStaticAttribute。

1.ThreadLocal<T>

为了使用Microsoft .NET Framework 4和后续版本提供的线程本地存储,需要声明ThreadLocal <T>类型的一个字段(在编译器生成的闭包类 [6] 的前提下,则是一个变量)。这样每个线程都有字段的一个不同实例。代码清单22.11和输出22.7对此进行了演示。注意,虽然字段是静态的,但却有一个不同的实例。

代码清单22.11 用ThreadLocal<T>实现线程本地存储

输出22.7

如输出22.7所示,在执行Main()的线程中,Count的值永远不会被执行Decrement()的线程递减。对于Main()的线程,初值是0.01134,终值是32767.01134。Decrement()具有类似的值,只是它们是负的。由于Count基于的是ThreadLocal<T>类型的静态字段,所以运行Main()的线程和运行Decrement()的线程在_Count.Value中存储有独立的值。

2.用ThreadStaticAttribute提供线程本地存储

用ThreadStaticAttribute修饰静态字段(如代码清单22.12所示)是指定静态变量每线程一个实例的第二个办法。虽然和ThreadLocal<T>相比,这个技术有一些小缺点,但它的优点在于Microsoft.NET Framework 4之前的版本也支持。(另外,由于ThreadLocal<T>基于Thread-StaticAttribute,所以如果涉及大量重复的、小的迭代处理,后者消耗的内存会少一些,性能也会好一些。)

代码清单22.12 用ThreadStaticAttribute实现线程本地存储

代码清单22.12的结果如输出22.8所示。

输出22.8

和代码清单22.11一样,执行Main()的线程中的Count值永远不会被执行Decrement()的线程递减。对于Main()线程,初值是负的_Total,终值是0。用Thread-StaticAttribute修饰后,每个线程的Count值都是线程专属的,不可跨线程访问。

注意和代码清单22.11不同,“Decrement Count”所显示的终值无小数位,意味着它永远没有被初始化为0.01134。虽然_Count在声明时赋了值(本例是static double _Count=0.01134),但只有和“正在运行静态构造函数的线程”关联的线程静态实例(也就是线程本地存储变量_Count)才会被初始化。在代码清单22.12中,只有正在执行Main()的那个线程中,才有一个线程本地存储变量被初始化为0.01134。由Decrement()递减的_Count总是被初始化为0((default(double),因为_Count是一个double)。类似地,如构造函数初始化一个线程本地存储字段,只有调用那个线程的构造函数才会初始化线程本地存储实例。因此,好的编程实践是在每个线程最初调用的方法中对线程本地存储字段进行初始化。但这样做并非总是合理,尤其是在涉及async的时候。在这种情况下,计算的不同部分可能在不同线程上运行,每一部分都有不同的线程本地存储值。

决定是否使用线程本地存储时,需要进行一番性价比分析。例如,可考虑为一个数据库连接使用线程本地存储。取决于数据库管理系统,数据库连接可能相当昂贵,为每个线程都创建连接不太现实。另一方面,如锁定一个连接来同步所有数据库调用,会造成可伸缩性的急剧下降。每个模式都有利与弊,具体实现应具体分析。

使用线程本地存储的另一个原因是要将经常需要的上下文信息提供给其他方法使用,同时不显式地通过参数来传递数据。例如,假如调用栈中的多个方法都需要用户安全信息,就可使用线程本地存储字段而不是参数来传递数据。这样使API更简洁,同时仍能以线程安全的方式将信息传给方法。这要求你保证总是设置线程本地数据。这一点在Task或其他线程池线程上尤其重要,因为基础线程是重用的。

[1] 虽然在C#的层级上是局部变量,但在CIL的层级上是字段,而字段能从多个线程访问。

[2] 即critical execution region,MSDN文档中翻译成“关键执行区域”,也有人称为“临界执行区域”。该区域禁止多个线程同时访问。——译者注

[3] MSDN文档中将interning翻译成“拘留”,专供字符串留用的表称为“拘留池”。本书采用“留用”。——译者注

[4] 调用Set()允许线程继续(收到信号),Reset()则使线程阻塞(恢复到没有收到信号的状态)。AutoResetEvent的问题在于每次只“放行”一个线程。——译者注

[5] WaitAsync()方法实现了“异步地同步”。线程得不到锁,可直接返回并执行其他工作,而不必在那里傻傻地阻塞。以后当锁可用时,代码可恢复执行并访问锁所保护的资源。——译者注

[6] 闭包(closure)是由编译器生成的数据结构(一个C#类),其中包含一个表达式以及对表达式进行求值所需的变量(C#中的公共字段)。变量允许在不改变表达式签名的前提下,将数据从表达式的一次调用传递到下一次调用。——译者注

22.2 计时器

有时需要将代码执行推后一段时间,或注册在指定时间后发出通知。例如,可能要以固定周期刷新屏幕,而不是每当数据有变化就刷新。实现计时器的一个方式是利用C# 5.0的async/await模式和.NET 4.5加入的Task.Delay()方法。如第19章所述, TAP的一个关键功能就是async调用之后执行的代码会在支持的线程上下文中继续,从而避免UI跨线程问题。代码清单22.13是使用Task.Delay()方法的一个例子。

代码清单22.13 Task.Delay()作为计时器使用

对Task.Delay(1000)的调用会设置一个倒计时器,1秒后触发并执行之后的延续代码。

在C# 5.0中,TAP专门使用同步上下文解决了UI跨线程问题。在此之前,则必须使用UI线程安全(或者可以配置成这样)的特殊计时器类。System.Windows.Forms.Timer、System.Windows.Threading.DispatcherTimer和System.Timers.Timer(要专门配置)都是UI线程友好的。其他计时器(比如System.Threading.Timer)则为性能而优化。

高级主题:使用STAThreadAttribute控制COM线程模型

使用COM,4个不同的单元线程处理模型决定了与COM对象之间的调用有关的线程处理规则。幸好,只要程序没有调用COM组件,这些规则以及随之而来的复杂性就从.NET中消失了。处理COM互操作的常规方式是将所有.NET组件都放到一个主要的、单线程的单元中,具体做法就是用System.STAThreadAttribute修饰进程的Main方法。这样在调用大多数COM组件的时候,就不必跨越单元的边界。此外,除非执行COM Interop调用,否则不会发生单元的初始化。这种方式的缺点在于,其他所有线程(包括Task的那些)都默认使用一个多线程单元(Multithreaded Apartment,MTA)。因此,从除了主线程之外的其他线程调用COM组件时,一定要非常小心。

COM互操作不一定由开发者显式执行。微软在实现Microsoft .NET Framework中的许多组件时,采取的做法是创建一个运行时可调用包装器(Runtime Callable Wrapper,RCW),而不是用托管代码重写所有COM功能。因此,经常会不知不觉发出COM调用。为确保这些调用始终都是从单线程的单元中发出,最好的办法就是使用System.STAThreadAttribute来修饰所有Windows Form可执行文件的Main方法。

22.3 小结

本章首先探讨了各种同步机制,以及如何利用各种类来避免出现竞态条件。讨论了lock关键字,它在幕后利用了System.Threading.Monitor。其他同步类包括System.Threading.Interlocked、System.Threading.Mutex、System.Threading.WaitHandle、重置事件、信号量和并发集合类。

虽然多线程编程方式一直在改进,多线程程序的同步仍然容易出问题。为此需要遵守许多最佳编程实践,包括坚持按相同顺序获取同步目标,以及用同步逻辑包装静态成员。

本章最后讨论了Task.Delay()方法,这个自.NET 4.5引入的API在TAP的基础上实现了计时器。

下一章将探讨另一项复杂的.NET技术:使用P/Invoke将调用从.NET封送(marshalling)到非托管代码中。还讨论了“不安全代码”,我们将利用这一概念直接访问内存指针,如同在非托管代码(比如C++)中所做的那样。

第23章 平台互操作性和不安全代码

C#功能强大还很安全(基础构架完全托管)。但它有时仍然“不给力”,只能放弃它所提供的所有安全性,退回到内存地址和指针的世界。C#主要通过两种方式提供这方面的支持。第一种是使用平台调用(Platform Invoke,P/Invoke)来调用非托管DLL所公开的API。第二种是使用不安全代码 ,它允许访问内存指针和地址。

本章主要讨论与非托管代码的交互以及不安全代码的使用。最后演示如何用一个小程序判断计算机的处理器ID。代码执行以下操作。

1.调用一个操作系统DLL,请求分配一部分内存来执行指令。

2.将一些汇编指令写入已分配的内存区域。

3.将一个地址位置注入汇编指令。

4.执行汇编程序代码。

这个例子实际运用了本章介绍的P/Invoke和不安全代码,展示了C#的强大功能,并证明了可从托管代码中访问非托管代码。

23.1 平台调用

任何时候只要想调用现有非托管代码库,想访问操作系统未由任何托管API公开的非托管代码,或者想避免类型检查/垃圾回收的运行时开销以发挥一个特定算法的最大性能,最终都必然会调用非托管代码。CLI通过P/Invoke提供该功能,它允许对非托管DLL所导出的函数执行API调用。

本节只调用了Windows API。虽然其他平台没有这些API,但完全可以为其他平台上的原生API使用P/Invoke,或者用P/Invoke调用自己的DLL(中的函数)。规范和语法是一样的。

23.1.1 声明外部函数

确定要调用的目标函数以后,P/Invoke的下一步便是用托管代码声明函数。和类的所有普通方法一样,必须在类的上下文中声明目标API,但要为它添加extern修饰符,从而把它声明为外部函数 。代码清单23.1演示了具体做法。

代码清单23.1 声明外部方法

本例的类是VirtualMemoryManager,它将包含与内存管理相关的函数(函数直接由System.Diagnostics.Processor类提供,所以真正写这个程序时没必要声明)。注意方法返回一个IntPtr。该类型将在下一节解释。

extern方法永远没有主体,而且几乎总是静态方法。具体实现由对方法声明进行修饰的DllImport特性指定。该特性要求最起码提供定义了函数的DLL的名称。“运行时”根据方法名判断函数名。但也可用EntryPoint具名参数明确提供一个函数名来覆盖此默认行为。.NET平台自动尝试调用API的Unicode(...W)或ASCII(...A)版本。

本例的外部函数GetCurrentProcess()获取当前进程的一个“伪句柄”(pseudohandle)。在调用中会使用该伪句柄进行虚拟内存分配。以下是非托管声明:

23.1.2 参数的数据类型

确定目标DLL和导出的函数后,最困难的一步是标识或创建与外部函数中的非托管数据类型对应的托管数据类型 [1] 。代码清单23.2展示了一个较难的API。

代码清单23.2 VirtualAllocEx() API

VirtualAllocEx()分配操作系统特别为代码执行或数据指定的虚拟内存。要调用它,托管代码需要为每种数据类型提供相应的定义——虽然在Win32编程中,HANDLE、LPVOID、SIZE_T和DWORD在CLI托管代码中通常是未定义的。代码清单23.3展示了VirtualAllocEx()的C#声明。

代码清单23.3 在C#中声明VirtualAllocEx() API

托管代码的一个显著特征是,像int这样的基元数据类型不会随处理器改变大小。无论16位、32位还是64位处理器,int始终是32位。不过在非托管代码中,内存指针会随处理器而变化。因此,不要将HANDLE和LPVOID等类型映射为int,而应把它们映射为System.IntPtr,其大小将随处理器内存布局而变化。本例还使用了一个AllocationType枚举类型,详情参见本章后面的23.1.8节。

代码清单23.3一个有趣的地方在于,IntPtr不仅能存储指针,还能存储其他东西,比如数量。IntPtr并非只能表示“作为整数存储的指针”,它还能表示“指针大小的整数”。IntPtr不需要包含指针,包含指针大小的内容即可。许多东西只有指针大小,但不一定是指针。

23.1.3 使用ref而不是指针

许多时候,非托管代码会为传引用(pass-by-reference)参数使用指针。在这种情况下,P/Invoke不要求在托管代码中将数据类型映射为指针。相反,应将对应参数映射为ref或out,具体取决于参数是输入/输出,还是仅输出。代码清单23.4的lpflOldProtect参数便是一例,其数据类型是PDWORD,返回指针,指针指向一个变量,变量接收“指定页区域第一页的上一个访问保护” [2] 。

代码清单23.4 使用ref和out而不是指针

文档中lpflOldProtect被定义为[out]参数(虽然签名没有强制要求),但在随后的描述中,又指出该参数必须指向一个有效的变量,而不能是NULL。文档出现这种自相矛盾的说法,难免令人迷惑,但这是一个很常见的情况。针对这种情况,我们的指导原则是为P/Invoke类型参数使用ref而不是out,因为被调用者总是能忽略随同ref传递的数据,反之则不然。

其他参数与VirtualAllocEx()差不多,唯一例外的是lpAddress,它是从Virtual-AllocEx()返回的地址。此外,flNewProtect指定了确切的内存保护类型:PAGE_EXECUTE、PAGE_READONLY等。

23.1.4 为顺序布局使用StructLayoutAttribute

有些API涉及的类型无对应托管类型。调用这些API需要用托管代码重新声明类型。例如,可用托管代码来声明非托管COLORREF结构,如代码清单23.5所示。

代码清单23.5 从非托管的struct中声明类型

Microsoft Windows所有与颜色相关的API都用COLORREF来表示RGB颜色(红、绿、蓝)。

以上声明的关键之处在于StructLayoutAttribute。默认情况下,托管代码可以优化类型的内存布局,所以内存布局可能不是从一个字段到另一个字段顺序存储。要强制顺序布局,使类型能直接映射,而且能在托管和非托管代码之间逐位拷贝,你需要添加StructLayoutAttribute并指定LayoutKind.Sequential枚举值。(从文件流读写数据时,如要求顺序布局,也要这样修饰。)

由于struct的非托管(C++)定义没有映射到C#定义,所以在非托管结构和托管结构之间不存在直接映射关系。开发者应遵循常规的C#设计规范来构思,即类型在行为上是像值类型还是像引用类型,以及大小是否很小(小于16字节才适合设计成结构)。

23.1.5 错误处理

Win32 API编程的一个不便之处在于,错误经常以不一致的方式来报告。例如,有的API返回一个值(0、1、false等)来指示错误,有的API则以某种方式设置一个out参数。除此之外,了解错误细节还需额外调用GetLastError() API,再调用FormatMessage()来获取对应的错误消息。总之,非托管代码中的Win32错误报告很少通过异常来生成。

幸好,P/Invoke设计者专门提供了处理机制。为此请将DllImport特性的SetLastError具名参数设为true。这样就可实例化一个System.ComponentModel.Win32Exception()。在P/Invoke调用之后,会自动用Win32错误数据来初始化它,如代码清单23.6所示。

代码清单23.6 Win32错误处理

这样开发者就可提供每个API所用的自定义错误检查,同时仍可通过标准方式报告错误。

代码清单23.1和代码清单23.3将P/Invoke方法声明为内部或私有。除了最简单的API,通常应将方法封装到公共包装器中,从而降低P/Invoke API调用的复杂性。这样能增强API的可用性,同时更有利于转向面向对象的类型结构。代码清单23.6的AllocExecutionBlock()声明就是一个很好的例子。

设计规范

·如果非托管方法使用了托管代码的约定,比如结构化异常处理,就要围绕非托管方法创建公共托管包装器。

23.1.6 使用SafeHandle

P/Invoke经常涉及用完需要清理的资源(如句柄)。但不要强迫开发者记住这一点并每次都手动写代码。相反,应提供实现了IDisposable接口和终结器的类。例如在代码清单23.7中,VirtualAllocEx()和VirtualProtectEx()会返回一个地址,该资源需调用VirtualFreeEx()进行清理。为提供内建的支持,可以定义一个从System.Runtime.Interop-Services.SafeHandle派生的VirtualMemoryPtr类。

代码清单23.7 使用SafeHandle的托管资源

System.Runtime.InteropServices.SafeHandle包含抽象成员IsInvalid和ReleaseHandle()。可在后者中放入资源清理代码,前者指出是否已执行了资源清理代码。

有了VirtualMemoryPtr之后,内存的分配就变得很简单。实例化类型,指定所需的内存分配即可。

23.1.7 调用外部函数

声明好的P/Invoke函数可像调用其他任何类成员一样调用。注意导入的DLL必须在路径中(编辑PATH环境变量,或放在与应用程序相同的目录中)才能成功加载。代码清单23.6和代码清单23.7已对此进行了演示。不过,它们要依赖于某些常量。

由于flAllocationType和flProtect是标志(flag),所以最好的做法是为它们提供常量或枚举。但不要期待由调用者定义这些东西。应将它们作为API声明的一部分来提供。如代码清单23.8所示。

代码清单23.8 将API封装到一起

枚举的好处在于将所有值组合到一起。另外,还将作用域严格限定在这些值之内。

23.1.8 用包装器简化API调用

无论错误处理、结构还是常量值,优秀的API开发者都应该提供一个简化的托管API将底层Win32 API包装起来。例如,代码清单23.9用简化了调用的公共版本重载了Virtual-FreeEx()。

代码清单23.9 包装底层API

23.1.9 函数指针映射到委托

P/Invoke的最后一个要点是非托管代码中的函数指针映射到托管代码中的委托。例如,为了设置计时器,需提供一个到期后能由计时器回调的函数指针。具体地说,需传递一个与回调签名匹配的委托实例。

23.1.10 设计规范

鉴于P/Invoke的独特性,写这种代码时应谨记以下设计规范。

设计规范

·不要无谓重复现有的、已经能执行非托管API功能的托管类。

·要将外部方法声明为私有或内部。

·要提供使用了托管约定的公共包装器方法,包括结构化异常处理、为特殊值使用枚举等。

·要为非必需参数选择默认值来简化包装器方法。

·要用SetLastErrorAttribute将使用SetLastError错误码的API转换成抛出Win32-Exception的方法(在Windows上)。

·要扩展SafeHandle或实现IDisposable并创建终结器来确保非托管资源被高效清理。

·要在非托管API需要函数指针的时候使用和所需方法的签名匹配的委托类型。

·要尽量使用ref参数而不是指针类型。

[1] 有关Win32 API声明的一个非常有用的网上资源是www.pinvoke.net。该网站为众多API提供了一个很好的起点。从头写一个外部API调用的时候,可通过它避免一些容易忽视的问题。

[2] MSDN文档如此。

23.2 指针和地址

有时需要用指针直接访问和操纵内存。这对特定操作系统交互和某些时间关键的算法来说是必要的。C#通过“不安全代码”构造提供这方面的支持。

23.2.1 不安全代码

C#的一个突出优势在于它是强类型的,且支持运行时类型检查。但仍可绕过这个机制直接操纵内存和地址。例如,在操纵内存映射设备或实现时间关键(time-critical)算法的时候就需要这样做。为此,只需将代码区域指定为unsafe(不安全)。

不安全代码是一个显式的代码块和编译选项,如代码清单23.10所示。unsafe修饰符对生成的CIL代码本身没有影响。它只是一个预编译指令,作用是向编译器指出允许在不安全代码块内操纵指针和地址。此外,不安全并不意味着非托管。

代码清单23.10 为不安全代码指定方法

可将unsafe用作类型或者类型内部的特定成员的修饰符。

此外,C#允许用unsafe标记代码块,指出其中允许不安全代码,如代码清单23.11所示。

代码清单23.11 指定不安全代码块

unsafe块中的代码可以包含指针之类的不安全构造。

注意  必须向编译器显式指明要支持不安全代码。

不安全代码可能造成缓冲区溢出并暴露其他安全漏洞,所以需显式通知编译器允许不安全代码。为此,可在CSPROJ文件中将AllowUnsafeBlocks设为true,如代码清单23.12所示。

代码清单23.12 设置AllowUnsafeBlocks

还可在运行dotnet build命令时通过命令行传递属性,如输出23.1所示。

输出23.1

如直接调用C#编译器,则可使用/unsafe开关,如输出23.2所示。

输出23.2

还可在Visual Studio中打开项目属性窗口,勾选“生成”标签页中的“允许不安全代码”。

允许“不安全代码”后,就可直接操纵内存并执行非托管指令。由于这可能带来安全隐患,所以必须显式允许以认同随之而来的风险。有句话叫“能力越大,责任越大”。

23.2.2 指针声明

代码块标记为unsafe之后,接着要知道如何写不安全代码。首先,不安全代码允许声明指针。来看以下例子。

假设pData不为null,那么它的值指向包含一个或多个连续字节的内存位置,pData的值代表这些字节的内存地址。符号*之前指定的类型是被引用物 (referent)类型 ,或者说是指针指向的那个位置存储的值的类型。在本例中,pData是指针,而byte是被引用物类型,如图23.1所示。

图23.1 指针包含的只是实际数据所在的地址

因为指针是指向内存地址的整数,所以不会被垃圾回收。C#不允许非托管类型 以外的被引用物类型。换言之,不能是引用类型,不能是泛型类型,而且内部不能包含引用类型。所以,以下声明是无效的:

以下声明也不正确:

其中,ServiceStatus的定义如代码清单23.13所示。问题仍然是ServiceStatus中包含了一个string字段。

代码清单23.13 无效的被引用物类型示例

除了只含非托管类型的自定义结构之外,其他有效的被引用物类型还包括枚举、预定义值类型(sbyte、byte、short、ushort、int、uint、long、ulong、char、float、double、decimal和bool)以及指针类型(比如byte**)。void*指针也有效,代表指向未知类型的指针。

语言对比:C/C++——指针声明

C/C++要求像下面这样一次声明多个指针:

注意p2之前的*,它使p2成为一个int*,而不是一个int。相比之下,C#总是把*和数据类型放在一块儿,如下所示:

结果是两个int*类型的变量。两种语言在一个语句中声明多个数组的语法是一致的:

指针是全新的类型。有别于结构、枚举和类,指针的终极基类不是System.Object,甚至不能转换成System.Object。相反,它们能(显式)转换成System.IntPtr(后者能转换成System.Object)。

23.2.3 指针赋值

指针定义好后,访问前必须赋值。和引用类型一样,指针可包含null值,这也是它们的默认值。指针保存的是一个位置的地址。所以要对指针进行赋值,首先必须获得数据的地址。

可显式将一个int或long转换为指针。但除非事先知道一个特定数据值在执行时的地址,否则很少这样做。相反,要用地址操作符(&)来获取值类型的地址,如下所示:

问题在于托管环境中的数据可能发生移动,导致地址无效。编译器显示的错误消息是:“只能获取固定语句初始值设定项内的未固定表达式的地址” [1] 。在本例中,被引用的字节出现在一个数组内,而数组是引用类型(在内存中可能移动的类型)。引用类型出现在内存堆(heap)上,可被垃圾回收或转移位置。对一个可移动类型中的值类型字段进行引用,会发生类似的问题:

无论采用哪种方式,为了将数据的地址赋给指针,要求如下:

·数据必须属于一个变量。

·数据必须是非托管类型。

·变量需要用fixed固定,不能移动。

如数据是一个非托管变量类型,但是不固定,就用fixed语句固定可移动的变量。

1.固定数据

要获取可移动数据项的地址,首先必须把它固定下来,如代码清单23.14所示。

代码清单23.14 fixed语句

在fixed限定的代码块中,赋值的数据不会再移动。在本例中,bytes会固定不动(至少在fixed语句结束之前如此)。

fixed语句要求指针变量在其作用域内声明。这样可防止当数据不再固定时访问到fixed语句外部的变量。但最终是由程序员来保证不会将指针赋给在fixed语句范围之外也能生存的变量(API调用中可能有这样的变量)。不安全代码的“不安全”是有原因的。需确保安全地使用指针,不要依赖“运行时”来帮你确保安全性。类似地,对于在方法调用后就不会生存的数据,使用ref或out参数也会出问题。

由于string是无效被引用物类型,所以定义string指针似乎无效。但和C++一样,在内部,string本质上就是指向字符数组第一个字符的指针,而且可用char*来声明字符指针。所以,C#允许在fixed语句中声明char*类型的指针,并可把它赋给一个string。fixed语句防止字符串在指针生存期内移动。类似地,在fixed语句内允许其他任何可移动类型,只要它们能隐式转换为其他类型的指针即可。

可用缩写的bytes取代冗长的&bytes[0]赋值,如代码清单23.15所示。

代码清单23.15 没有地址或数组索引器的固定语句

取决于执行频率和时机,fixed语句可能导致内存堆中出现碎片(fragmentation),这是由于垃圾回收器不能压缩 [2] 已固定的对象。为解决该问题,最好的做法是在执行前期就固定好代码块,而且宁可固定较少的几个大块,也不要固定许多的小块。遗憾的是,这又和另一个原则发生了冲突,即“应该尽量缩短固定时间,降低在数据固定期间发生垃圾回收的概率”。.NET 2.0(及更高版本)添加了一些能避免过多碎片的代码,从而在某种程度上减少了这方面的问题。

有时需要在方法主体中固定一个对象,并保持固定直至调用另一个方法。用fixed语句做不到这一点。这时可用GCHandle对象提供的方法来不确定地固定对象。但若非绝对必要,否则不应这样做。长时间固定对象很容易导致垃圾回收器不能高效地“压缩”内存。

2.在栈上分配

应该为一个数组使用fixed语句,防止垃圾回收器移动数据。但另一个做法是在调用栈上分配数组。栈上分配的数据不会被垃圾回收,也不会被终结器清理。和被引用物类型一样,要求stackalloc(栈分配)数据是非托管类型的数组。例如,可以不在堆上分配一个byte数组,而是把它放在调用栈上,如代码清单23.16所示。

代码清单23.16 在调用栈上分配数据

由于数据类型是非托管类型的数组,所以“运行时”可为该数组分配一个固定大小的缓冲区,并在指针越界时回收该缓冲区。具体地说,它会分配sizeof(T)*E,其中E是数组大小,T是被引用物的类型。由于只能为非托管类型的数组使用stackalloc,“运行时”为了回收缓冲区并把它返还给系统,只需对栈执行一次展开(unwind)操作,这就避免了遍历f-reachable队列(参见第10章的垃圾回收和终结器部分)并对reachable(可达)数据进行压缩的复杂性。但结果是无法显式释放stackalloc数据。

注意栈是一种宝贵的资源。耗尽栈空间会造成程序崩溃。应尽一切努力防止耗尽。如程序真的耗尽了栈空间,最理想的情况是程序立即关闭/崩溃。一般情况下,程序只有不到1 MB的栈空间(实际可能更少)。所以,在栈上分配缓冲区要控制大小。

23.2.4 指针解引用

指针要进行解引用才能访问指针引用的一个类型的值。这要求在指针类型前添加一个间接寻址操作符*。例如以下语句:


byte data=*pData;

它的作用是解引用pData所引用的byte所在的位置,并生成一个byte类型的变量。该变量提供对该位置单个byte的读/写访问。

在不安全代码中这样做会使本来“不可变”的字符串变得可以被修改,如代码清单23.17所示。虽然不建议这样做,但它确实揭示了执行低级内存处理的可能性。

代码清单23.17 修改“不可变”字符串

代码清单23.17的结果如输出23.3所示。

输出23.3

本例获取初始地址,并用前递增操作符使其递增被引用物类型的大小(sizeof(char))。接着用间接寻址操作符*解引用出地址,并为该地址分配一个不同的字符。类似地,对指针使用“+”和“–”操作符,会使地址增大或减小*sizeof(T)的量,其中T是被引用物的类型。

类似地,比较操作符(==、!=、<、>、<=和=>)也可用于指针比较,它们实际会转变成地址位置值的比较。

不能对void*类型的指针进行解引用。void*数据类型代表指向一个未知类型的指针。由于数据类型未知,所以不能解引用到另一种类型。相反,要访问void*引用的数据,必须把它转换成其他任何指针类型的变量,然后对后一种类型执行解引用。

可用索引操作符而不是间接寻址操作符来实现与代码清单23.17相同的行为,如代码清单23.18所示。

代码清单23.18 在不安全代码中用索引操作符修改“不可变”字符串

代码清单23.18的结果如输出23.4所示。

输出23.4

代码清单23.17和代码清单23.18中的修改会导致出乎意料的行为。例如,假定在Console.WriteLine()语句后重新为text赋值"S5280ft",再重新显示text,那么输出结果仍是Smile,这是由于两个相同的字符串字面值的地址会优化成由两个变量共同引用的一个字符串字面值。在代码清单23.17的不安全代码之后,即使明确执行以下赋值:

字符串赋值在内部实际仍然是一次地址赋值,所赋的地址是修改过的"S5280ft"位置,所以text永远不会被设置成你希望的值。

23.2.5 访问被引用物类型的成员

指针解引用将生成指针基础类型的变量。然后可用成员访问“点”操作符来访问基础类型的成员。但根据操作符优先级规则,*x.y等价于*(x.y),而这可能不是你所希望的。如果x是指针,正确的代码就是(*x).y。当然,这个语法并不好看。为了更容易地访问解引用的指针的成员,C#提供了特殊的成员访问修饰符:x->y是(*x).y的简化形式,如代码清单23.19所示。

代码清单23.19 直接访问被引用物类型的成员

代码清单23.19的输出结果如输出23.5所示。

输出23.5

[1] 英文版显示为“You can only take the address of [an] unfixed expression inside a fixed statement initializer”。——译者注

[2] 此压缩非彼压缩,这里只是约定俗成地将compact翻译成“压缩”。不要以为“压缩”后内存会增多。相反,这里的“压缩”更接近于“碎片整理”。事实上,compact正确的意思是“变得更紧凑”。但从20世纪80年代起,人们就把它看成是compress的近义词而翻译成“压缩”,以讹传讹至今。——译者注

23.3 通过委托执行不安全代码

本章最后提供一个完整的例子,演示了用C#所能做的最“不安全”的事情:获取内存块指针,用机器码字节填充它,让委托引用新代码并执行委托。本例用汇编代码判断处理器ID。如果在Windows上运行,就打印处理器ID。如代码清单23.20所示。

代码清单23.20 指定不安全代码块

代码清单23.20的输出结果如输出23.6所示。

输出23.6

23.4 小结

本书之前已展示了C#语言的强大功能、灵活性、一致性以及精妙的结构。本章则证明了虽然C#语言提供了如此高级的编程功能,但还是能执行一些很底层的操作。

结束本书之前,还将用一章的篇幅简单描述底层执行框架,将重心从C#语言本身转向更宽泛的C#程序所依托的平台。

第24章 公共语言基础结构

除了语法本身,C#程序员还应关心C#程序的执行环境。本章讨论C#如何处理内存分配和回收、执行类型检查、与其他编程语言互操作、跨平台执行,以及如何支持元数据编程。换句话说,本章要研究C#语言编译时和执行时所依赖的公共语言基础结构(Common Language Infrastructure,CLI)。本章描述了在运行时管理C#程序的执行引擎,介绍了C#如何与同一个执行引擎管辖的各种语言相适应。由于C#语言与这个基础结构密切相关,所以该基础结构的大多数功能都可在C#中使用。

24.1 CLI的定义

C#生成的不是处理器能直接解释的指令,而是一种中间语言指令。这种中间语言就是公共中间语言(Common Intermediate Language,CIL)。第二个编译步骤通常在执行时发生。在这个步骤中,CIL被转换为处理器能理解的机器码。但代码要执行,仅仅转换为机器码还不够。C#程序还需要在一个代理的上下文中执行。负责管理C#程序执行的代理就是虚拟执行系统(Virtual Execution System,VES),它的一个更常见、更通俗的称呼是“运行时” [1] ,它负责加载和运行程序,并在程序执行时提供额外的服务(比如安全性、垃圾回收等)。

CIL和“运行时”规范包含在一项国际标准中,即公共语言基础结构 (Common Language Infrastructure,CLI) [2] 。CLI是理解C#程序的执行环境以及C#如何与其他程序和库(甚至是用其他语言编写的)进行无缝交互的一个重要规范。注意CLI没有规定标准具体如何实现,但它描述了一个CLI框架在符合标准的前提下应具有什么行为。这为CLI实现者提供了足够大的灵活性,放手让他们在必要的情况下大胆创新,但同时又能提供足够多的结构,使一个平台创建的程序能在另一个不同的CLI实现上运行,甚至能在另一个不同的操作系统上运行。

注意  CIL和CLI这两个缩写词一定要仔细区分。充分理解它们的含义,避免混淆。

CLI标准包含以下更详细的规范:

·虚拟执行系统(VES,即常说的“运行时”)

·公共中间语言(Common Intermediate Language,CIL)

·公共类型系统(Common Type System,CTS)

·公共语言规范(Common Language Specification,CLS)

·元数据(Metadata)

·框架(Framework)

本章将进一步拓宽你对C#的认识,让你能从CLI的角度看问题。CLI是决定C#程序如何运行以及如何与其他程序和操作系统进行交互的关键。

[1] “运行时”或者说runtime在这里并不是指“在运行的时候”。如果说到时间,我不会加引号,或者会直接说执行时。加了引号的“运行时”特指“虚拟执行系统”这个代理,它负责管理C#程序的执行。——译者注

[2] 本章提到的CLI全是指公共语言基础结构(Common Language Infrastructure),不要和Dotnet CLI中的命令行接口(Command-Line Interface)混淆了。

24.2 CLI的实现

目前CLI的主要实现包括.NET Core(在Windows、UNIX/Linux和mac OS上运行)、.NET Framework for Windows和Xamarin(一个致力于跨平台的应用程序框架,目前支持iOS、mac OS和Android应用)。每个实现都包含一个C#编译器和一组框架类库。各自支持的C#版本以及库中确切的类集合都存在显著区别。另外,许多实现目前仅存历史意义。表24.1对这些实现进行了总结。

列表中的CLI实现内容虽然多,但实际只有三个框架最重要。

Microsoft .NET Framework

Microsoft .NET Framework是第一个.NET CLI实现(2000年2月发布)。它是最成熟的框架,提供了最大的API集合。可用它构建Web、控制台和Microsoft Windows客户端应用程序。.NET Framework最大的限制在于只能在Microsoft Windows上运行(事实上,它根本就是和Microsoft Windows捆绑的)。Microsoft .NET Framework包含许多子框架,主要包括:

·.NET Framework Base Class Library (BCL) :提供代表内建CLI数据类型的类型,用于支持文件IO、基础集合类、自定义特性、字符串处理等。BCL为int和string等C#原生类型提供定义。

·ASP.NET :用于构建网站和基于Web的API。该框架自2002年发布以来,一直是基于Microsoft技术的网站的基础。目前正在被ASP.NET Core取代,后者支持操作系统可移植性,连同显著的性能提升,并提供了更新的API来实现更好的模式一致性。

·Windows Presentation Foundation (WPF) :这个GUI框架用于构建在Windows上运行的富UI应用程序。WPF不仅提供了一组UI组件,还支持名为XAML的一种宣告式语言,能实现应用程序UI的层次化定义。

表24.1 CLI的实现

Microsoft .NET Framework经常简称为“.NET Framework”。注意用的是大写F。这是区分它和CLI常规实现以及“.NET框架”(.NET framework)的关键。

.NET Core

.NET Core是.NET CLI的跨平台实现。是.NET Framework的开源重写版本,致力于高性能和跨平台兼容性。

.NET Core由.NET Core Runtime(Core CLR)、.NET Core框架库和一组dotnet命令行工具构成,可用于创建和生成各种情况下的应用。这些组件包含在.NET Core SDK中。如按本书示例操作,那么你已熟悉了.NET Core和dotnet工具。

.NET Core API通过.NET Standard(稍后讲述)兼容于现有.NET Framework、Xamarin和Mono实现。

.NET Core目前的重点在于构建高性能和可移植的控制台应用,它还是ASP.NET Core和Windows 10 UWP应用程序的.NET基础。随着支持的操作系统越来越多,.NET Core还会延伸出更多框架。

Xamarin

这个跨平台开发工具为Android、mac OS和iOS提供了应用程序UI开发支持。随着.NET Standard 2.0的发布,还可用它创建在Windows 10、Xbox One和HoloLens上运行的UWP应用。Xamarin最强大的地方在于一个代码库可创建在多种操作系统上运行的、看起来像是平台原生的UI。

24.3 .NET Standard

以前很难写一个能在多个操作系统(甚至同一个操作系统的不同.NET框架)上使用的C#代码库。问题在于,每个框架的框架API都有一套不同的类(以及/或者那些类中的方法)。.NET Standard通过定义所有框架都必须实现以相容于指定版本的.NET Standard的一组.NET API来解决该问题。这样只要一个.NET框架相容于某个目标.NET Standard版本,开发者使用的就是一套一致的API。如果希望只写一次核心应用程序逻辑便可在.NET的任何现代实现上使用,最轻松的方式就是创建“类库(.NET Standard)”项目(Visual Studio 2017的一个项目类型,或者dotnet CLI的类库模板)。.NET Core编译器会确保库中所有代码只引用目标.NET Standard适用的类和方法。

类库作者需谨慎挑选要支持的标准。.NET Standard版本越高,越不用担心自己的API实现是低版本.NET Standard所缺失的。但定位高版本.NET Standard的缺点在于不同.NET框架之间的移植性较差。例如,如希望库支持.NET Core 1.0,就要将目标定在.NET Standard 1.6,结果是无法用到Microsoft .NET Framework通用的反射API。总之,如果你想偷懒,就定位较高版本的.NET Standard;如果可移植性比减少工作量更重要,就定位较低版本的.NET Standard。

欲知详情,包括.NET框架实现及其版本与.NET Standard版本的对应关系,请访问https://docs.microsoft.com/en-us/dotnet/standard/net-standard 。

24.4 基类库

除了提供CIL代码可以执行的运行时环境,CLI还定义了一套称为基类库 (Base Class Library,BCL)的核心类库。BCL包含的类库提供基础类型和API,允许程序以一致的方式和“运行时”及底层操作系统交互。BCL包含对集合、简单文件访问、安全性、基础数据类型(例如string)、流等的支持。

类似地,Microsoft专用的框架类库 (Framework Class Library,FCL)包含对富客户端UI、Web UI、数据库访问、分布式通信等的支持。

24.5 将C#编译成机器码

第1章的HelloWorld代码清单显然是C#代码,所以要执行就得用C#编译器编译它。但处理器仍然不能直接解释编译好的代码(称为CIL)。还需另外一个编译步骤将C#编译结果转换为机器码。此外,执行时还涉及一个代理,它为C#程序添加额外的服务,这些服务是无须显式编码的。

所有计算机语言都定义了编程的语法和语义。由于C和C++之类的语言会直接编译成机器码,所以这些语言的平台是底层操作系统和机器指令集,即Microsoft Windows、Linux和macOS等。但C#不同,它的底层上下文是“运行时”(或VES)。

CIL是C#编译器的编译结果。之所以称为公共中间语言 (Common Intermediate Language),是因为还需一个额外的步骤将CIL转换为处理器能理解的东西(图24.1显示了这个过程)。

换言之,C#编译需要两个步骤:

1.C#编译器将C#转换为CIL。

2.将CIL转换为处理器能执行的指令。

“运行时”能理解CIL语句,并能将它们编译为机器码。通常要由“运行时”内部的一个组件 执行从CIL到机器码的编译。该组件称为即时 (just-in-time,JIT)编译器 。程序安装或执行时,便可能发生JIT编译,或者说即时编译 (jitting)。大多数CLI实现都倾向于执行时编译CIL,但CLI本身并没有规定应该在什么时候编译。事实上,CLI甚至允许CIL像许多脚本程序那样解释执行,而不是编译执行。此外,.NET包含一个NGEN工具,允许在运行程序之前将代码编译成机器码。这个执行前的编译动作必须要在实际运行程序的计算机上进行,因为它会评估机器特性(处理器、内存等),以便生成更高效的代码。在程序安装时(或者在它执行前的任何时候)使用NGEN,好处在于可以避免在程序启动时才执行JIT编译以缩短程序的启动时间。

从Visual Studio 2015开始,C#编译器还支持.NET原生编译。可在创建应用程序的部署版本时将C#代码编译成原生机器码,这和使用NGEN工具相似。UWP应用利用了这个功能。

图24.1 C#编译成机器码

24.6 运行时

即使“运行时”将CIL代码转换为机器码并开始执行,也在继续管理代码的执行。在“运行时”这样的一个代理上下文中执行的代码称为托管代码,在“运行时”控制下的执行过程称为托管执行。对执行的控制转向数据,数据就成为托管数据,因为数据所需的内存是由“运行时”自动分配和回收的。

略有微词的是,公共语言运行时 (CLR)这个术语从技术上讲并不是CLI的一个专业术语。CLR更像是微软专门针对.NET框架实现的“运行时”。不管怎样,CLR正在逐渐成为运行时的一个常用代名词,而技术上更准确的术语虚拟执行系统 (VES)很少在CLI规范之外的地方用到。

由于代理控制程序执行,所以能将额外的服务注入程序,即使程序员没有显式指定需要这些服务。因此,托管代码提供了一些信息来允许附加这些服务。例如,托管代码允许定位与类型成员有关的元数据,支持异常处理,允许访问安全信息,并允许遍历栈。本节剩余部分将描述通过“运行时”和托管执行来提供的一些附加服务。CLI没有明确要求提供所有这些服务,但目前的CLI框架都实现了它们。

24.6.1 垃圾回收

垃圾回收 是根据程序的需要自动分配和回收内存的过程。对于没有自动系统来做这件事的语言来说,这是一个重大的编程问题。没有垃圾回收器,程序员就必须记住要亲自回收他们分配的所有内存。忘记这样做,或对同一个内存分配反复这样做,会在程序中造成内存泄漏或损坏。对于Web服务器这样长时间运行的程序,情况还会变得更严重。由于“运行时”内建了垃圾回收支持,所以程序员可将精力集中在程序功能上,而不是为了内存管理疲于奔命。

语言对比:C++——确定性析构

垃圾回收器具体如何工作并不是CLI规范的一部分。因此,每个实现所采取的方案略有不同(事实上,垃圾回收器不是CLI明确要求的)。C++程序员要逐渐习惯的一个重要概念是:被垃圾回收的对象不一定会进行确定性回收。所谓确定性 (deterministically)回收,是指在良好定义的、编译时知道的位置进行回收。事实上,对象可在它们最后一次被访问和程序关闭之间的任何时间进行垃圾回收。这包括在超出作用域之前回收,或者等到一个对象实例能由代码访问之后回收。

应该注意,垃圾回收器只负责内存管理。它没有提供一个自动的系统来管理和内存无关的资源。因此,如需采取显式的行动来释放资源(除内存之外的其他资源),使用该资源的程序员应通过特殊的CLI兼容编程模式来帮助清理这些资源(详情参见第10章)。

初学者主题:.NET的垃圾回收

CLI的大多数实现都使用一个分代的(generational)、支持压缩的(compacting)以及基于标记并清除(mark-and-sweep)的算法。之所以说它是分代的,是因为只存活过短暂时间的对象与已经在垃圾回收时存活下来(原因是对象仍在使用)的对象相比,前者会被更早地清理掉。这一点符合内存分配的常规模式:已知活得久的对象,会比最近才实例化的对象活得更久。

此外,.NET垃圾回收器使用了一个mark-and-sweep算法。在每次执行垃圾回收期间,它都标记出将要回收的对象,并将剩余对象压缩到一起,确保它们之间没有“脏”空间。使用压缩机制来填充由回收的对象腾出来的空间,通常会使新对象能以更快速度实例化(与非托管代码相比),这是因为不必搜索内存为一次新的分配寻找空间。与此同时,这个算法还降低了执行分页处理的概率,因为同一个页中能存储更多的对象,这也有利于性能的提升。

垃圾回收器会考虑到机器上的资源以及执行时对资源的需求。例如,假定计算机的内存尚剩余大量空间,垃圾回收器就很少运行,并很少花时间去清理那些资源。相比之下,不基于垃圾回收的平台和语言很少进行这样的优化。

初学者主题:类型安全

“运行时”提供的关键优势之一就是检查类型之间的转换。我们把它称为“运行时”的类型检查 能力。通过类型检查,“运行时”防止了程序员不慎引入可能造成缓冲区溢出安全漏洞的非法类型转换。此类安全漏洞是最常见的计算机入侵方式之一。因此,让“运行时”自动杜绝此类漏洞,对于安全性来说是很有利的。运行时提供的类型检查可以确保以下几点。

·变量和变量引用的数据都是有类型的,而且变量类型兼容于它所引用的数据的类型。

·可局部分析一个类型(而不必分析使用了该类型的所有代码),确定需要什么权限来执行该类型的成员。

·每个类型都有一组编译时定义的方法和数据。“运行时”强制性地规定什么类能访问那些方法和数据。例如,标记为“private”的方法只能由它的包容类型访问。

高级主题:绕过封装和访问修饰符

只要有相应的权限,就可通过反射 机制绕过封装和访问修饰符。反射机制提供了晚期绑定功能,允许浏览类型的成员,在对象的元数据中查找特定构造的名称,并可调用类型的成员。

24.6.2 平台可移植性

C#程序具有平台可移植性 ,支持在不同操作系统上的执行(称为跨平台支持)。换言之,程序能在多种操作系统上运行,不管具体的CLI实现是什么。这里说的可移植性并非只是为每个平台重新编译代码那么简单。相反,针对一个平台编译好的CLI模块应该能在任何一个CLI兼容平台上运行,而不需要重新编译。为获得这种程度的可移植性,代码的移植工作必须由“运行时”的实现来完成,而不是由应用程序的开发者来完成(感谢.NET Standard)。当然,为实现这种理想化的可移植性,前提是不能使用某个平台特有的API。开发跨平台应用程序时,开发者可将通用代码包装或重构到跨平台兼容库中,然后从平台特有代码中调用库,从而减少实现跨平台应用程序所需的代码量。

24.6.3 性能

许多习惯于写非托管代码的程序员会一语道破天机:托管环境为应用程序带来了额外开销,无论它有多简单。这要求开发者做出取舍:是不是可以牺牲运行时的一些性能,换取更高的开发效率以及托管代码中更少的bug数量?事实上,从汇编程序转向C这样的高级语言,以及从结构化编程转向面向对象开发时,我们都在进行同样的取舍。大多时候都选择了开发效率的提升,尤其是在硬件速度越来越快但价格越来越便宜的今天。将较多时间花在架构设计上,相较于穷于应付低级开发平台的各种复杂性,前者更有可能带来大幅的性能提升。另外,考虑到缓冲区溢出可能造成安全漏洞,托管执行变得更有吸引力了。

毫无疑问,特定的开发情形(比如设备驱动程序)是不适合托管执行的。但随着托管执行的功能越来越强,对其性能的担心会变得越来越少。最终,只有在要求精确控制的场合,或者要求必须拿掉“运行时”的场合,才需要用到非托管执行 [1] 。

此外,“运行时”的一些特别设计可以使程序的性能优于本机编译。例如,由于到机器码的转换在目标机器上发生,所以生成的编译代码能与那台机器的处理器和内存布局完美匹配。相反,非JIT编译的语言是无法获得这一性能优势的。另外,“运行时”能灵活响应执行时的一些突发状况。相反,已直接编译成机器码的程序是无法照顾到这些情况的。例如,在目标机器上的内存非常富余的时候,非托管语言仍然会刻板地执行既定计划,在编译时定义的位置回收内存(确定性析构)。相反,支持JIT编译的语言只有在运行速度变慢或者程序关闭的时候才会回收内存。虽然JIT编译为执行过程添加了一个额外的编译步骤,但JIT编译器能带来代码执行效率的大幅提升,使程序最终性能仍然优于直接编译成机器码的程序。总之,CLI程序不一定比非CLI程序快,但性能是有竞争力的。

[1] 事实上,微软已明确指出,托管开发将成为未来开发Windows应用程序的主流方式。即使那些和操作系统集成的应用程序,也将主要采用这种开发方式。

24.7 程序集、清单和模块

CLI规定了一个源语言编译器的CIL输出规范。编译器输出的通常是一个程序集。除了CIL指令本身,程序集还包含一个清单(manifest),它由下面这些内容构成:

·程序集定义和导入的类型

·程序集本身的版本信息

·程序集依赖的其他文件

·程序集的安全权限

清单本质上是程序集的一个标头(header),提供了与程序集的构成有关的所有信息,另外还有对这个程序集进行唯一性标识的信息。

程序集可以是类库,也可以是可执行文件本身。而且,一个程序集能引用其他程序集(后者又可引用更多程序集)。由此而构建的一个应用程序是由许多组件构成的,而不是一个巨大的、单一的程序。这是现代编程平台要考虑的一个重要特性,因为它能显著提高程序的可维护性,并允许一个组件在多个应用程序中共享。

除了清单,程序集还将CIL代码包含到一个或多个模块中。通常,程序集和清单被合并成一个单独的文件,就像第1章的HelloWorld.exe一样。但也可将模块单独放到它们自己的文件中,然后使用程序集链接器(al.exe)来创建一个程序集文件,其中包括对每个模块进行引用的清单 [1] 。这不仅提供了另一种手段将程序分解成单独的组件,还实现了使用多种不同源语言来开发一个程序集。

模块和程序集这两个术语偶尔可以互换。但在谈及CLI兼容程序或库的时候,首选术语是程序集。图24.2解释了不同的组件术语。

图24.2 带有模块的程序集以及它们引用的文件

注意程序集和模块都能引用文件,比如本地化为特定语言的资源文件。尽管很少见,但两个不同的程序集也可引用同一个模块或文件。

虽然程序集可包含多个模块和文件,但整个文件组只有一个版本号,而且该版本号被放在程序集的清单中。因此,在一个应用程序内,最小的可版本化的组件就是程序集,即使那个程序集由多个文件构成。在不更新程序集清单的情况下更改任何引用的文件(甚至只是为了发布一个补丁),都会违背清单以及整个程序集本身的完整性。考虑到这方面的原因,程序集成为了一个逻辑性的组件构造,或者一个部署单元。

注意  程序集是可以版本化和安装的最小单元。构成程序集的单独模块则不是最小单元。

虽然程序集(逻辑构造)可由多个模块构成,但大多数程序集都只包含一个模块。此外,微软现在提供了ILMerge.exe实用程序,能将多个模块及其清单合并成单文件程序集。

由于清单包含对程序集所有依赖文件的引用,所以可根据清单判断程序集的依赖性。此外,在执行时,“运行时”只需检查清单就可确定它需要什么文件。只有发行供多个应用程序共享的库的工具供应商(比如微软)才需要在部署时注册那些文件。这使部署变得非常容易。通常,人们将基于CLI的应用程序的部署过程称为xcopy部署 。这个名字源于Windows著名的xcopy命令,作用是直接将文件拷贝到指定目的地。

语言对比:COM DLL注册

和微软以前的COM文件不同,CLI程序集几乎不需要任何类型的注册,只需将组成一个程序的所有文件拷贝到一个特定的目录,然后执行程序,即可完成部署。

[1] 部分原因在于主流CLI IDE——Visual Studio .NET——缺乏相应的功能来处理由多个模块构成的程序集。当前的Visual Studio .NET没有提供集成的工具来构建由多个模块构成的程序集。在使用此类程序集的时候,“智能感知”不能完全发挥作用。

24.8 公共中间语言

公共语言基础结构 (CLI)这个名称揭示了CIL和CLI的一个重要特点:支持多种语言在同一个应用程序内的交互(而不是源代码跨越不同操作系统的可移植性)。所以,CIL不只是C#的中间语言,还是其他许多编程语言的中间语言,比如Visual Basic .NET、Java风格的J#、Smalltalk、C++等(写作本书时有20多种,包括COBOL和FORTRAN的一些版本)。编译成CIL的语言称为源语言 (source language),而且各自都有一个自定义的编译器能将源语言转换为CIL。编译成CIL后,当初使用的是什么源语言便无关紧要了。这个强大的功能使不同的开发小组能进行跨单位的协作式开发,而不必关心每个小组使用的是什么语言。这样一来,CIL就实现了语言之间的互操作性以及平台可移植性。

注意  CLI的一个强大功能是支持多种语言。这就允许使用多种语言来编写一个程序,并允许用一种语言写的代码访问用另一种语言写的库。

24.9 公共类型系统

不管编程语言如何,最终生成的程序在内部都要操作数据类型。因此,CLI还包含了公共类型系统 (Common Type System,CTS)。CTS定义了类型的结构及其在内存中的布局,另外还规定了与类型有关的概念和行为。除了与类型中存储的数据有关的信息,CTS还包含了类型的操作指令。由于CTS的目标是实现语言间的互操作性,所以它规定了类型在语言的外部边界处的表现及行为。最后要由“运行时”负责在执行时强制执行CTS建立的各种规定。

在CTS内部,类型分为以下两类。

·值 (Value)是用于表示基本类型(比如整数和字符)以及以结构的形式提供的更复杂数据的位模式(bit pattern)。每种值类型都对应一个单独的类型定义,这个单独的类型定义不存储在位本身中。单独的类型定义是指提供了值中每一位的含义,并对值所支持的操作进行了说明的类型定义。

·对象 (Object)则在其本身中包含了对象的类型定义(这有助于实现类型检查)。每个对象实例都有唯一性标识。此外,对象提供了用于存储其他类型(值或对象引用)的位置,这些位置称为槽(slot)。和值类型不同,更改槽中的内容不会改变对象标识。

以上两个类别直接对应声明每种类型时的C#语法。

24.10 公共语言规范

和CTS在语言集成上的优势相比,实现它的成本微不足道,所以大多数源语言都支持CTS。但CTS语言相容性规范还存在着一个子集,称为公共语言规范 (Common Language Specification,CLS)。后者侧重库的实现。它面向的是库开发者,为他们提供编写库的标准,使这些库能从大多数源语言中访问——无论使用库的源语言是否相容于CTS。之所以称为公共语言规范,是因为它的另一个目的是鼓励CLI语言提供一种方式来创建可供互操作的库——或者说能从其他语言访问的库。

例如,虽然一种语言提供对无符号整数(unsigned integer)的支持是完全合理的,但这样的一个类型并未包含在CLS中。因此,一个类库的开发者不应对外公开无符号整数。否则,在不支持无符号整数的、与CLS规范相容的源语言中,开发者就不愿选用这样的库。因此,理想情况下,一个库要想从多种语言访问,就必须遵守CLS规范。注意,CLS并不关心那些没有对外公开给程序集的类型。

另外注意,可在创建非CLS相容的API时让编译器报告一条警告消息。为此,请使用System.CLSCompliant这个程序集特性,并为参数指定true值。

24.11 元数据

除了执行指令,CIL代码还包含与程序中包含的类型和文件有关的元数据 。元数据包含以下内容:

·程序或类库中每一个类型的描述;

·清单信息,包括与程序本身有关的数据,以及它依赖的库;

·在代码中嵌入的自定义特性,提供与特性所修饰的构造有关的额外信息。

元数据并不是CIL中可有可无的东西。相反,它是CLI实现的一个核心组件。它提供了类型的表示和行为信息,并包含一些位置信息,描述了哪个程序集包含哪个特定的类型定义。为了保存来自编译器的数据,并使这些数据可以在执行时由调试器和“运行时”访问,它扮演了一个关键性的角色。这些数据不仅可在CIL代码中使用,还能在机器码执行期间访问,确保“运行时”能继续执行任何必要的类型检查。

元数据为“运行时”提供了一个机制来处理原生代码和托管代码混合执行的情况。同时,它还加强了代码和代码执行的可靠性,因为它能使一个库从一个版本顺利迁移到下一个版本,用加载时的实现取代编译时定义的绑定。

元数据的一个特殊部分是清单,其中包含与一个库及其依赖性有关的所有标头信息。所以,元数据的清单部分使开发者可以判断一个模块的依赖文件,其中包括与依赖文件特定版本和模块创建者签名相关的信息。在执行时,“运行时”通过清单确定要加载哪些依赖库,库或主要程序是否被篡改,以及是否丢失了程序集。

元数据还包含自定义特性 ,这些特性可对代码进行额外的修饰。特性提供了与可由程序在执行时访问的CIL指令有关的额外元数据。

元数据在执行时通过反射 机制来使用。利用反射机制,我们可在执行期间查找一个类型或者它的成员,然后调用该成员,或判断一个特定构造是否使用了一个特性进行修饰。这样就实现了晚期绑定 ——换言之,可在执行时(而不是编译时)决定要执行的代码。反射机制甚至还用于生成文档,具体做法是遍历元数据,并将其拷贝到某种形式的帮助文档中(详情参见第18章)。

24.12 .NET Native和AOT编译

.NET Native功能(由.NET Core和最近的.NET Framework实现支持)用于创建平台特有的可执行文件。这称为AOT(Ahead Of Time)编译。

.NET Native由于避免了对代码进行JIT编译,所以使用C#编程也能达到原生代码的性能和更快的启动速度。.NET Native编译应用程序时会将.NET FCL静态链接到应用程序,还会在其中包含为静态预编译优化的.NET Framework运行时组件。这些特别创建的组件针对.NET Native进行了优化,提供了比标准.NET运行时更好的性能。编译步骤不会对你的应用程序进行任何改动。可自由使用.NET的所有构造和API,也能依赖托管内存和内存清理,因为.NET Native会在你的可执行文件中包含.NET Framework的所有组件。

24.13 小结

本章介绍了许多新术语和缩写词,它们对于理解C#程序的运行环境具有重要意义。许多三字母缩写词比较容易混淆。表24.2简单总结了作为CLI一部分的术语和缩写词。

表24.2 常见C#相关缩写词