Version: 2022.1
Multiplayer 加密插件
常用操作:使用 HLAPI

UnityWebRequest

UnityWebRequest 提供了一个模块化系统,用于构成 HTTP 请求和处理 HTTP 响应。UnityWebRequest 系统的主要目标是让 Unity 游戏与 Web 浏览器后端进行交互。该系统还支持高需求功能,例如分块 HTTP 请求、流式 POST/PUT 操作以及对 HTTP 标头和动词的完全控制。

该系统由两层组成:

  • 高级 API (HLAPI) 封装了低级 API,并提供方便的界面来执行常见操作
  • 低级 API (LLAPI) 为更高级的用户提供了最大的灵活性

支持的平台

UnityWebRequest 系统支持大多数 Unity 平台:

  • 所有版本的 Editor 和独立平台播放器
  • WebGL
  • 移动平台:iOS 和 Android
  • 通用 Windows 平台

架构

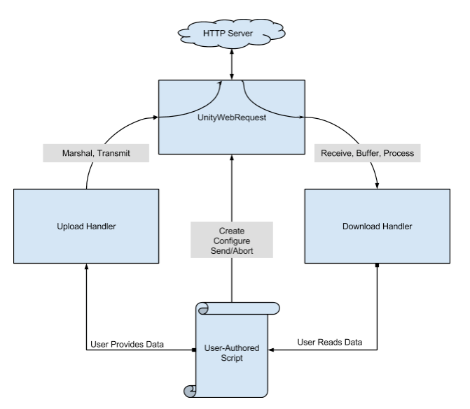
UnityWebRequest 生态系统将 HTTP 事务分解为三个不同的操作:

  • 向服务器提供数据
  • 从服务器接收数据
  • HTTP 流量控制(例如,重定向和错误处理)

为了给高级用户提供更好的界面,这些操作均由自己的对象进行管理:

  • UploadHandler 对象处理数据到服务器的传输
  • DownloadHandler 对象处理从服务器接收的数据的接收、缓冲和后处理
  • UnityWebRequest 对象管理其他两个对象,还处理 HTTP 流量控制。此对象是定义自定义标头和 URL 的位置,也是存储错误和重定向信息的位置。

对于任何 HTTP 事务,正常的代码流程如下:

  • 创建 Web 请求对象
  • 配置 Web 请求对象
    • 设置自定义标头
    • 设置 HTTP 动词(例如 GET、POST 和 HEAD - 除 Android 之外的所有平台都允许使用自定义动词)
    • 设置 URL *(可选)创建上传处理程序并将其附加到 Web 请求
    • 提供要上传的数据
    • 提供要上传的 HTTP 表单 *(可选)创建下载处理程序并将其附加到 Web 请求
  • 发送 Web 请求
    • 如果在协程中,可获得 Send() 调用的结果以等待请求完成 (可选)读取从下载处理程序接收的数据 (可选)从 UnityWebRequest 对象中读取错误信息、HTTP 状态码和响应标头
Multiplayer 加密插件
常用操作:使用 HLAPI